リニア調光LEDドライバの無線制御
DigiKeyの提供
2013-10-17
初期投資にもかかわらず、ソリッドステート照明(SSL)は、エネルギー消費コストと保守コストを合わせた費用の節約や、設計柔軟性により、従来の技術を凌ぐ実行可能な代替技術であることが証明されています。 その上、エネルギー節約の向上は、占有および周囲光センサや、過度な照明を排除するための外部調光制御などのアクティブインテリジェンスで実現することができます。 利用可能な調光制御用の0~10V DC入力を必要とする広範な定電流LEDドライバがあるため、この記事では、無線インターフェースを備えたこれらのドライバの利用に焦点を当てて考察を進めていきます。
全体の概念は比較的理解しやすいものです。 希望する制御電圧を含むデータストリームが伝送され、次に、マイクロコントローラへの透過的なRS-232インターフェースとして動作するように構成されているモジュールによって受信されます。 それから、マイクロコントローラはデータストリームを解釈し、希望する制御電圧を生成するために、D/Aコンバータのデータレジスタに適切な値をロードします。
ラップトップ、タブレット、携帯電話などのデバイスが広く使用されているため、制御電圧データストリームの伝送用にBluetooth接続プロトコルが選択されました。 受信側では、汎用性およびプロトタイピングにおける使いやすさのため、PanasonicのPAN1555用876-1005-ND評価ボードが選択されました。
マイクロコントローラの選択は、3.3Vの動作と、USART、プログラム可能内部発振器、そして過度ではなく十分なI/Oを有しているかという要件に基づきました。 不揮発性データの制御および保存用のPWMを必要とする将来の実装を考慮したため、PWMおよびEEPROMの機能が要件に追加されました。 最終的にPIC12F1822-I/P-NDが決定されました。
DACの選択は、単一電源、少なくとも10Vの出力電圧、シリアルインターフェース、12ビットの分解能、および外部リファレンス入力の要件に基づきました。 LTC1257IN8#PBF-NDが価値ある候補製品であることが判明しました。
必要な出力範囲をDACが生成するために、10Vの電圧リファレンスが必要です。 LM4040CIZ-10.0/NOPB-NDは、±0.5%の許容差、TO-92パッケージ、および15mAの出力電流能力により、選択されました。
回路用の電源を選択する際に、複数の基準が考慮されました。 最初に、DACが10V出力を提供できるくらい十分な電源電圧がある必要があります。 LTC1257の仕様によれば、VCCは、リファレンス電圧(10V)を2.7V超える必要があるため、15Vの電源を選択することが適切になります。 最小のフットプリントと、少なくとも200mAの出力電流を持つ、封止型基板実装電源を希望した結果、RECOM Powerの945-1068-NDパワーモジュールを選択しました。
DACは15V電源から直接給電される一方で、Bluetoothモジュールは3.3V電源を必要とし、この3.3V電源はまたマイクロコントローラを給電します。 15Vから3.3Vへと下がり、リニアレギュレータが不十分な中で、小さなフットプリントを持つスイッチングレギュレータであり、最大入力電圧が28V、出力能力が500mAであることから、945-1648-5-NDが選択されました。
アクティブ冷却などの外部デバイスの給電を容易にするために、5V電源を生成する945-1648-5-NDが選択されました。この理由もまた、この製品がスイッチングレギュレータであり、28Vの最大入力電圧と500mAの出力能力を備えているためです。 この5V電源とともに、296-6549-5-ND「レールスプリッタ」 が選択されました。この製品は、対応するDAC出力の2分の1に等しい電圧を生成し、5Vで給電されたデバイスのリニア制御を実現します。 5V電源と「レールスプリッタ」電圧への接続には、端子ブロック(品番:277-1274-ND)を利用しました。
AC電源および定電流LEDドライバワイヤへの接続に対応するため、0.200”間隔で、14~30AWGワイヤに対応し、最大10Aの電流を処理する能力があることから、端子ブロック(品番:277-1247-ND)が選択されました。
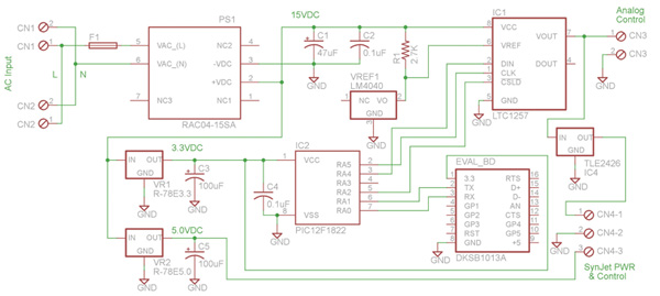
下記の図1は、上記で述べた部品およびサポートコンポーネントを使用した完全な回路図を示しています。
上記で述べたように、PAN1555 Bluetooth評価ボードは、マイクロコントローラへの透過的なRS-232インターフェースとして動作するように構成される必要があり、マイクロコントローラは、制御電圧データストリームを受信し、それに応じてDACレジスタをロードするようにプログラムされる必要があります。 同様に、制御電圧をBluetoothモジュールに伝送する手段を検討する必要があります。
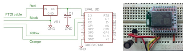
評価ボード上でのPanasonic PAN1555 Bluetoothモジュールの工場出荷時のデフォルト設定は、この特定のアプリケーションで使用するために再設定する必要があります。 これは、有線RS-232インターフェースを介してATコマンドを使用して達成されます。 TTL-232R-3V3-WEなどの「スマート」USBケーブルを使用すると、このタスクを簡素化することができます。 このケーブルを使用する際に、留意すべき2つの重要な考慮事項があります。 最初に、ケーブルでのFT232Rが仮想COMポートとして見えるようにするために、FTDIから無償のUSBドライバをダウンロードする必要があります。 2番目に、このケーブルでのTTLレベルが3.3Vであるにもかかわらず、ケーブルVCC電源電圧は、5VのUSBポート電圧と同じです。構成中に評価ボードを給電するために、この電源電圧をレギュレートして3.3Vまで下げる必要があります。図2が示すように、レギュレーションには、L4931CZ33-AP 3.3VレギュレータおよびEEA-GA1H2R2 2.2μFコンデンサなどの2~3の部品の組み合わせのみが必要です。

Bluetoothモジュールの構成に関する包括的かつ段階的な説明は、eewiki.comのリンク(Bluetooth Module Configuration)で入手できます。
マイクロコントローラが制御電圧データストリームを受信し、解釈するようにプログラムする詳細を深く掘り下げる前に、伝送されるデータストリームの形式を決定する必要があります。 この場合、DigiKey Weather Stationに以前使用されていた形式が決定されました。 その形式は、伝送タイプ文字バイト、それに続くタイプ識別子バイト、それに続く3つのデータバイトから構成されます。 具体的には、文字タイプバイトはデータを表す「D」、識別子バイトは、わずか1パーセントが伝送されるためデフォルトで「1」、そして3つのデータバイトは、希望するD/A電圧の100桁、10桁、および1桁目の値から構成されます。 一例として、75%は「D1075」として伝送されます。
パーセントデータが送信されるフォーマットを決定した後、それに応じてデータストリームを処理するようにマイクロコントローラをプログラムすることができます。 プログラミングプロセスは、構成ワード(ビット)の設定、変数および特定のレジスタビットの定義、I/O構成の設定、そしてUARTの初期化から構成されます。 データストリームを受信し、DACにロードするためにビットバンギングを利用するための、単純化しているものの機能的なアセンブリソースコードは、eewiki.comのリンク(Assembly Source Code & Hex File)で入手できます。
このアプリケーションのプログラムは、10%増分で0%~100%のパーセントでDACを解釈し、ロードするだけのために記述されたことにご留意ください。
ラップトップや携帯電話などのユビキタスデバイスを使用した制御電圧データストリームの伝送は、比較的シンプルなタスクです。 携帯電話においては、適切なシリアルポートプロファイルアプリを見つけることのみが必要です。 Android OSデバイスの場合、Google PlayにあるBluetooth SPPアプリが素晴らしい選択肢です。 携帯電話がPAN1555 Bluetoothモジュールとペアになり接続されると、エンドユーザーは、12個のキーがラベル付けされ、「D1050」(50%)などの特定のデータストリームを送信するように構成されることができる「キーボードモード」を選択することが可能になります。 キーがラベル付けされ、構成されているスクリーン画像例を下記に示します。

前述した、Bluetooth対応ラップトップを使用した制御電圧データストリームの2番目の伝送方法は、MicrosoftのVisual Studio Express™を使用して達成できます。 最初のタスクは、PAN1555 Bluetoothモジュールをラップトップとペアにし、「Bluetoothリンク経由の標準シリアル」用にラップトップ上で作成されたCOMポート番号に留意することです。 無線インターフェースの作成は、シリアルポートを利用し、制御電圧データストリームの伝送を開始するためのボタンおよびリソース画像を含む、下記に示したアプリケーションなどのVisual Basic TMでのWindowsフォームアプリケーションを作成することで達成されます。

Visual Basicの完全なプロジェクトは、eewiki.comのリンク(Visual Basic Interface Example)で入手できます。
無線データストリーム伝送インターフェースおよびレシーバ回路により、調光制御用の0~10V DC入力を必要とする事実上すべての定電流LEDドライバへの接続が実現します。
1つの適用可能なドライバはLXMG221W-0700034-D0-NDです。 この製品は、その小型サイズ、ユニバーサル入力電圧範囲(90~277VAC)、700mAの定電流出力、広い出力電圧範囲(14~48VDC)、そして1~10Vの入力制御範囲から、素晴らしい選択肢です。 この製品で最も注目すべき特長は、制御電圧が0.6V(最大)を下回る値に降下する時にLEDをオフにする低電力消費モードです。
無線制御用の完全な擬似照明器具を提供するために、LED、サーマルインターフェース材料、ヒートシンク、光学部品、そして相互接続といった残りの設計基準も対処されました。
さほど多くない試験電流で1000ルーメンより大きい光束と、ドライバ出力電圧の上端近くで順方向電圧を持つクールホワイトLEDアレイ(5000K)を利用することを個人的に好んだ結果、CXA2011-0000-000P00J050H-NDが選択されました。
優れた熱伝導性を持つサーマルインターフェース材料の必要性と、LEDアレイの物理的寸法(22mm平方)を念頭に置いた結果、1168-2063-NDが選択されました。
LEDは700mAでの約43.8Vの順方向電圧を備えているため、最小31Wを処理できるヒートシンクが必要です。 アクティブ冷却を持つ丸いフォームファクタや、容易なアセンブリおよび取り付けを希望した結果、40Wのユニバーサルヒートシンクである1061-1088-NDが選択されました。 ヒートシンクのアクティブ冷却を容易にするために、1061-1006-ND SynJetモジュールと、ワイヤリングハーネスである1061-1050-NDが選択されました。
光学部品および相互接続に関する最後の2つの設計基準は、WM4788-ND LEDホルダを使用することで対処されました。 相互接続の観点から、ホルダは、LEDアレイへのはんだ付けの必要性を排除するだけでなく、ヒートシンクの4~40穴パターンに直接取り付けることができます。 レンズカバーは真の光学部品としてみなすことができないかもしれませんが、LEDアレイにいくらかの光分散および保護を提供します。

無線インターフェースおよびレシーバ回路の全体的な目標は、特定の器具の調光を制御することである一方で、無線インターフェースおよびレシーバ回路は、最適な性能を確保するためにさまざまなレベルの駆動電流でLED、インターフェース材料、ヒートシンク、そしてLEDドライバの異なる組み合わせの評価を実現する試験プラットフォームとしての役割を果たすことができます。
免責条項:このウェブサイト上で、さまざまな著者および/またはフォーラム参加者によって表明された意見、信念や視点は、DigiKeyの意見、信念および視点またはDigiKeyの公式な方針を必ずしも反映するものではありません。




