RDK-623: 0.3 W Non-Isolated 85 ~ 277 VAC

Summary

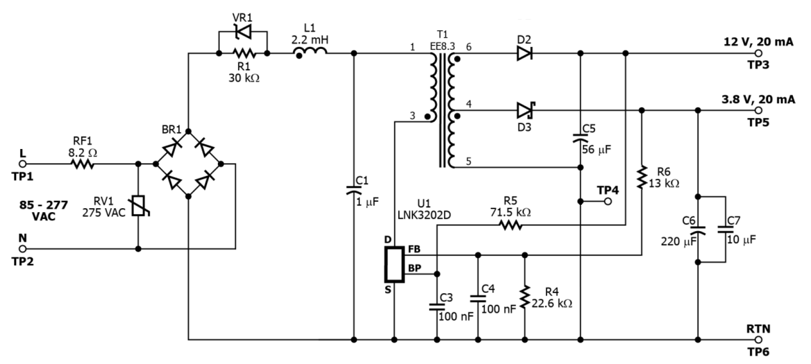
The LinkSwitch-TN2 family of ICs for non-isolated off-line power supplies provide dramatically improved performance compared to traditional linear or cap-dropper solutions. Designs using the highly integrated LinkSwitch-TN2 ICs are more flexible and feature increased efficiency, comprehensive system level protection and higher reliability. The device family supports buck, buck-boost and fly back converter topologies.

Each device incorporates a 725 V power MOSFET, oscillator, On/Off control for highest efficiency at light load, a high-voltage switched current source for self-biasing, frequency jittering, fast (cycle-by-cycle) current limit, hysteretic thermal shutdown, and output and input overvoltage protection circuitry onto a monolithic IC.

LinkSwitch-TN2 ICs consume very little current in standby resulting in power supply designs that meet all no-load and standby specifications worldwide. MOSFET current limit modes can be selected through the BYPASS pin capacitor value. The high current limit level provides maximum continuous output current while the low-level permits using very low cost and small surface mount inductors. A full suite of protection features enables safe and reliable power supplies protecting the device and the system against input and output overvoltage faults, device over-temperature faults, lost regulation, and power supply output overload or short-circuit faults.

Specifications

Manufacturer Power Integrations
Category AC/DC and DC/DC Conversion
Sub-Category AC/DC SMPS - Multi Output
Eval Board Part Number 596-1815-ND
Eval Board Supplier Power Integrations
Eval Board Normally In Stock
AC Voltage Universal (115 / 230V)
Outputs and Type 2 Non-Isolated
Voltage Out: Highest Current First 3.8V, 12V
Current Out 20mA per Channel
Output Power 347 mW
Efficiency @ Conditions >60%, 140 ~ 265 VAC in, 3.8 V 12V @ 20 mA
No-load Input Power @ Voltage <7 mW @ 115 V
<12 mW @ 230 V
Features Over Voltage Protection
Thermal Protection
Switching Frequency 66 kHz
Internal Switch Yes
Component Count + Extras 19 + 6
Voltage In 85 ~ 277 VAC
Application / Target Market Lighting: LED Commercial Lighting
Lighting: LED Home Lighting
Lighting: LED Signage
Power: Auxiliary Power Supply
RF: Home Automation
RF: Metering
White Goods
Design Author Power Integrations
Main I.C. Base Part LNK3202D
Date Created By Author 2018-05
Date Added To Library 2018-12

Eval Board

Order a fully assembled board:

Quantity Available: 0

Quantity: