Liイオンセル用の新しい電池充電ソリューション
Electronic Products の提供
2013-12-10
長年にわたって、効率的で軽量、高速充電で安全、かつコスト効率の良いポータブル電源の需要は、ニッケル水素(NiMH)、再充電式アルカリリチウムイオン(Liイオン)、リチウムポリマー(Li-poly)などを含む多くの新しい電池技術の開発につながっています。 一般的に言えば、これらの新しい電池化学は、性能を最大化し安全性を確保するために、より高度な充電および保護回路を必要とします。 幸いなことに、それらを充電し保護するための同様に高度な半導体デバイスもまた、開発されています。
この記事では、より新しい電池技術の長所と短所を探求します。 また、Maxim Integrated、Linear Technology、およびTexas Instrumentsなどの半導体サプライヤが提供するLiイオン電池用の新しい充電ソリューションについて調査し、調査結果を紹介します。
電池技術
ポータブル電子機器分野において、長い間好まれてきたニッケルカドミウム(NiCd)技術と競合すべく、複数の新しい充電式電池化学が近年台頭してきました。このニッケルカドミウム(NiCd)技術は、短期間での高電流が必要で、NiCdの低インピーダンス特性が望ましい、電動工具などのアプリケーションで魅力的であり続けます。
しかし、スマートフォン、タブレット、およびデジタルカメラなどの現代のポータブルアプリケーションの設計者は、NiCdと比べて高容量で低い放電率の電池を追い求めています。 その上、これらのアプリケーションでは、迅速に充電でき、低重量を提供可能な電池が求められています。 こうした要件を満たす電池技術には、ニッケル水素(NiMH)、リチウムイオン(Liイオン)およびリチウムポリマー(Li-poly)が含まれます。 NiMH電池はより大容量かつ迅速な充電を特長とする一方で、その短所として、より高い自己放電率が挙げられます。NiMH電池の自己放電率は、そもそも比較的高いNiCdの2倍です(表1)。

Maxim IntegratedのアプリケーションノートAN676¹に述べられているように、LiイオンおよびLi-polyは、NiCdおよびNiMH電池よりもはるかに高容量を提供し、大幅に低い放電率を実現するため、ポータブル製品で人気を集めています。 さらに、このアプリケーションノートは、Liイオン電池がはるかに軽量であることを示しています。 その結果、NiMHと比較して、Liイオン電池は、単位質量あたり2倍近くの容量を提供すると評価されています。
しかし、Liイオン電池にもそれ自身の複数の短所があります。 Maximは、それらが過充電や充電不足に非常に敏感であると指摘しています。 過度な電圧が恒久的な損傷を電池に与える可能性がある一方で、十分に低い電圧に対して繰り返し放電すると容量の損失を引き起こす可能性があります。 したがって、電池を保護するには、充電ソリューションは充電時や放電時に電池の電流および電圧を制限する必要があります。
それに応じて、Liイオン電池パックには通常、過度な電流にさらされることを防止する、何らかの形態の不足電圧および過電圧保護回路やヒューズが含まれます。 その上、Maximのエンジニアは、このような電池パックに、高圧により電池パックのガスが放出される時に電池の回路を開くスイッチも含まれることを提案しています。
さらに、充電に電流源を必要とするNiCdおよびNiMH電池とは異なり、Liイオン電池は、電流および電圧源の組み合わせで充電される必要があります。 損傷なしで最大の充電を達成するために、ほとんどのLiイオン充電器は、出力電圧で1%の許容差を維持します。 より厳密な許容差は、困難でコストが増加するため、一般的に推奨されません。 一般的に、容量のわずかな増加は割に合いません。
シングルセルLiイオン充電器
携帯電話や他の同様のデバイスの場合、好まれる電池充電方法には、デバイスまたは電池パックを配置する「クレードル充電器」と呼ばれる別のユニットの使用が関わります。 Maximによれば、リニア、シングルセルLiイオンまたはLi-poly充電器は、クレードルでの使用に適しています。 電池パックまたは充電器ユニットが別々であるため、その生成された熱はデバイスに統合されないことから、さほど問題にはなりません。 この場合、リニアレギュレータは、そのリニア領域で動作するパストランジスタにわたって(DC電源と電池間の)差電圧を降下させます。 充電器は小さなスペースに収容されているので、消費電力による過熱を防止するため、気流が推奨されます。
MaximのMAX846Aは、リニアシングルセルLiイオン充電器です。 その0.5%の高精度リファレンスにより、厳密な電圧精度が求められるLiイオンセルの安全な充電が可能になります。 低コストの外部PNPトランジスタ(またはPチャンネルMOSFET)の制御に使用される電圧および電流レギュレーションループは、相互に独立しています。 図1で示すように、Fairchild Semiconductorの外部パワートランジスタであるFZT749は、電源電圧を電池電圧まで降下させ、回路のほとんどの消費電力の原因となります。 その結果、より安定した内部リファレンスが実現し、より安定した電池電圧制限がもたらされます。

この回路で、R1およびR3は、出力電流を決定します。 R1は充電電流をセンスし、R3は電流が安定化されるレベルを設定します。 ISET端子の電流出力は、CS+とCS-間の電圧の1/1000と等しくなります。 電流レギュレータは、ISET電圧を2Vで制御します。その結果として、電流制限[2,000/(R3 *R1)]は1Aです。Maximのアプリケーションノートで述べられているように、電圧および電流制限用の制御ループは別々の補償ポイント(CCVおよびCCI)を持っているため、これらの制限を安定化させるタスクが簡素化されます。 ISETおよびVSET端子により、電流および電圧制限の調整が可能になります。
スペースに制約のあるポータブルアプリケーション向けにリニア充電器を提供している別のサプライヤとして、Texas Instrumentsがあります。 TIの高度に統合化されたbq24040シリーズ 充電器ICは、シングルLiイオンおよびLi-polyセル向けの製品です。 高入力電圧範囲を扱うこの充電器は、USBポートまたは低コストのACアダプタのどちらかで動作します。 TIによれば、bq2404xデバイスは、コンディショニング、定電流および定電圧の3つのフェーズで電池を充電します。 すべての充電フェーズで、内部制御ループはIC接合温度をモニタし、内部温度閾値が超えた場合に充電電流を低減します。
同様に、Linear TechnologyのスタンドアロンLiイオン電池充電器であるLTM8061は、4.1、4.2、8.2、および8.4Vの固定フロート電圧オプションを備え、1および2セルLiイオンおよびLi-polyパック向けに最適化されています。この製品は、最大2Aの最大充電電流を有し、定電流/定電圧充電特性を提供します。µModule(マイクロモジュール)電池充電器のデータシートでは、この製品は、小型の面実装LGAパッケージに収容されており、統合型DC/DCコントローラ、パワートランジスタ、入力および出力コンデンサ、補償コンポーネント、およびインダクタを備えた完全なシステムインパッケージ(SiP)充電ソリューションであると指摘しています。 その結果、LTM8061ベースのシングルセルLiイオン充電器は、使用する外付け部品点数を最小限に抑えることができます(図2)。

シングルセルLiイオンおよびLi-polyパックを効率的に充電するための統合型充電器ICを提供するこの競争において、その他の参入企業には、Fairchild Semiconductor、Intersil、およびSTMicroelectronicsがあります。
2つ以上のセルの充電
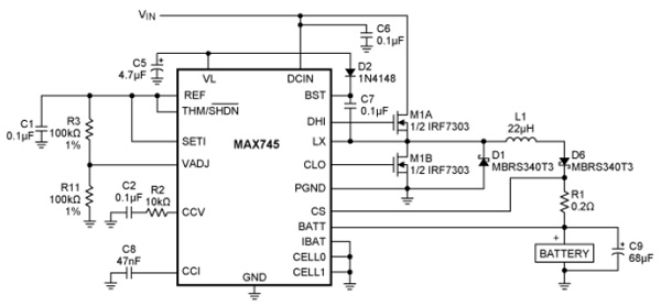
直列の2つのLiイオンセルを充電するための同様の回路が図3に示されています。 これは、90%の効率を提供するスイッチモードLiイオン電池充電器である、MaximのMAX745を使用しています。 Liイオン電池パックの充電に必要なすべての機能をオンチップで組み込んでいるMAX745は、発熱することなく4Aまでの安定化した充電電流を提供するとともに、電池端子ではわずか±0.75%の全誤差で安定化電圧を提供します。 この製品では、出力電圧の設定に低コストの1%抵抗を使用し、パワースイッチとして低コストのNチャンネルMOSFETを使用します。 電圧設定点および充電電流は、電圧レギュレーションと電流レギュレーションの間の遷移をスムーズに行うために共に動作する2つのループを使用して安定化されます。 セル1つあたりの電圧レギュレーション制限は、標準1%抵抗を使用して4~4.4Vに設定されます。

直列の2つのLiイオンセルを充電するための統合型ICはまた、Texas InstrumentsやLinear Technologyなどのサプライヤから入手できます。
シングルまたはマルチセルのLiイオン電池を充電する多くのオプションが利用できる一方で、設計者はまず、アプリケーション用の電池充電器ICを選択する前に、入力電圧、充電電流、充電方法、保護能力、USBコンプライアンス、コスト、およびその他の主要機能などの要件を考察する必要があります。
この記事で説明した製品の詳細については、DigiKeyウェブサイトの製品ページにアクセスするために提供されているリンクを使用してください。
リファレンス
- アプリケーションノート676、「電池充電器の新しい展開」、2011年11月、Maxim Integrated
免責条項:このウェブサイト上で、さまざまな著者および/またはフォーラム参加者によって表明された意見、信念や視点は、DigiKeyの意見、信念および視点またはDigiKeyの公式な方針を必ずしも反映するものではありません。


