Maker.io main logo

Another Ambassador Moment: Designing your first PCB!

37

2021-04-30 | By Will Siffer

License: Attribution Non-commercial Solder Arduino

 

Design Justification

As a prototype moves from a conceptual design to a detailed design, it's important to decide what would best suit the project for a printed circuit board or a solderable prototyping board. A good rule of thumb is: the more connections and wires in your design, the more difficult it is to make a DIY circuit board from the solderable prototyping board. This video describes the necessary steps of creating a circuit board for your design so you can make one too! 

You Will Need:

  • Schematic/PCB design software. (I used Autodesk Eagle in this project, but there are many others available online like KiCad)
  • Any circuit components needed for your design
  • Time and patience

PCB Design

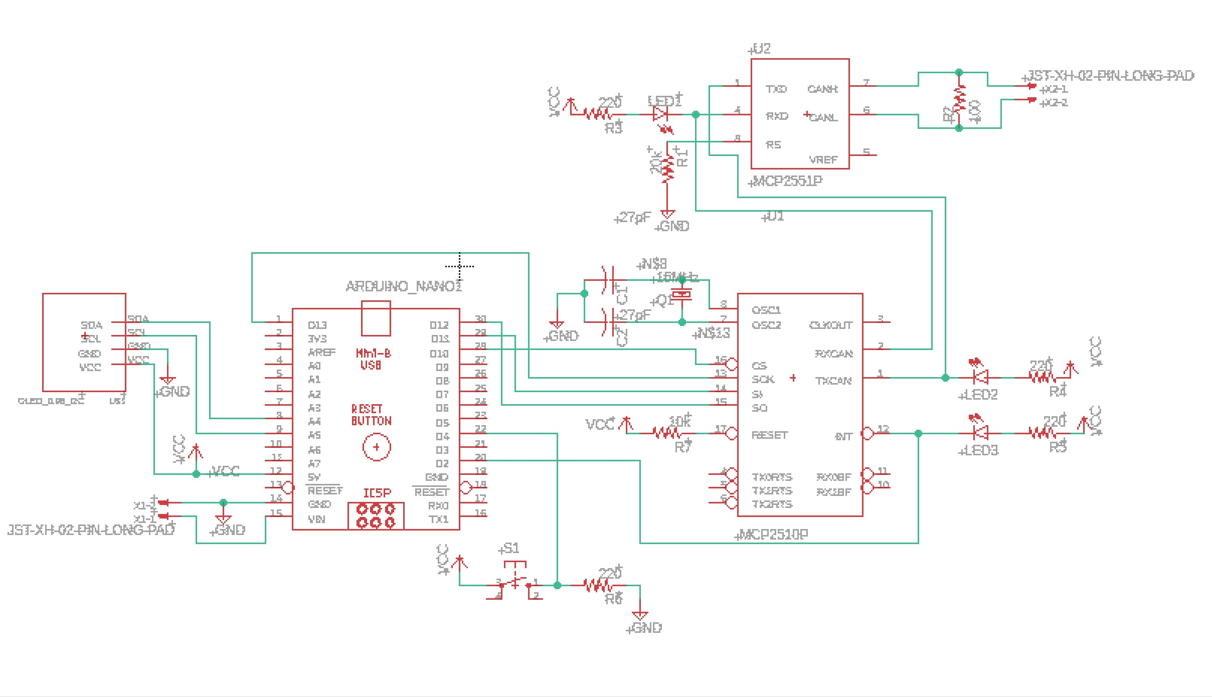
The first step of any circuit design is the schematic, and the best way to find a PCB design software is to find a schematic design software that transfers into a PCB editor mode, like Autodesk Eagle or KiCad

schematic

From there, place the components and connectors in a way that works for your design. To keep copper traces short, ensure that the components that make up sub-circuits in your design are near each other.

Typically two copper layers on a PCB are plenty to route signals from one connection to another. This way, you can have connections cross over each other since one can be on the top and be on the bottom layer. When situations come up where you need a signal in both layers, use a Via to pass a copper trace from one layer to another for more complicated designs. 

Once you make all of the connections, you can add text to the board with the text tool. This tool helps add pin labels and version numbers to a board for multiple potential versions.

 

Finally, the board can be exported and sent to a PCB manufacturer like Digi-Key's DK Red or JLCPCB, and your custom boards will be shipped directly to your front door!

Have questions or comments? Continue the conversation on TechForum, DigiKey's online community and technical resource.