Maker.io main logo

4Duino Ultrasonic Sensor

54

2016-08-21 | By 4D Makers

License: None

 



In this project we will measure the distance of the nearby object using TS601-01 Ultrasonic sensor and 4Duino. An ultrasonic sensor has a transmitter (sends ultrasonic signals) and a receiver (receives the ultrasonic signal after it bounced off nearby object). The sensor estimates the distance of the object by transmitting a signal and determining how long the signal took to come back.  Ultrasonic Sensor has a wide range of applications such as collision protection, position control, level sensing and so on.

Ultrasonic Sensor

When voltage is applied from the 4Dduino to the signal pin, the sensor emits a burst of ultrasonic from the “trigger” marked T on the ultrasonic sensor. This wave will travel until it hits an object and reflects back into the “echo” or “receiver” marked R on the ultrasonic sensor. Since reflection is used, the sensor is more accurate in detecting flat surfaces.

 

Meanwhile, the 4Duino “listens” for any pulse in the signal pin, which is achieved on the return of the ultrasonic wave. Hence the Arduino has calculated the time taken for sound to travel to an object, and back.

Using the formula:

Distance = (Time x Speed)/2

where speed is the speed of sound (340m/s). You divide by two, since time is the travel time for forward and back. Also, sound takes 29 microseconds to travel a centimeter. Therefore the distance in centimeters can be found by:

Distance = (Time/29)/2

How it Works

 How does ultrasonic sensor works?

Components

  • 4Duino

  • TS601-01 Ultrasonic sensor

  • Jumper Cables

  • Micro USB cable

  • µSD card

ImplementationStep 1: Build

Build the circuit as shown in the following diagram and schematic.

 Circuit Diagram

Step 2: Program

Workshop 4 – 4Duino Extended Graphics environment is used to program this project.

This project requires the Arduino IDE to be installed as Workshop calls the Arduino IDE for compiling the Arduino sketches. The Arduino IDE however is not required to be opened or modified to program the 4Duino.

 file name

Open this file using Workshop 4.

Step 3: Comms Port

Connect the 4Duino to the PC using µUSB cable.

Then navigate to the Comms tab and select the Comms port to which the 4Duino connected.

commport

Step 4: Compile and Upl0ad

Finally, go back to “Home” tab and now click on the “Comp’nLoad” button.

 

The Workshop 4 IDE will prompt you to insert a µSD card to the PC in order to save the widget images. Insert µSD card, select the appropriate drive and press button “OK”.

 compile

If the µSD card has the widget images you can click button “No Thanks”.

sdcard

Step 5: Insert µSD card

After uploading the program in to the 4Duino, it will try to mount the µSD card. If the µSD card is not present it will prints an error message. Once µSD card is mounted, you will see the screen displayed in the image on the right.

 ultrasonic sensor

All you need to do is insert the µSD card you saved the image files to into the 4Duino.

Demonstration

Now you can display distance of the object on 4Duino.

 demo 1

demo 2 

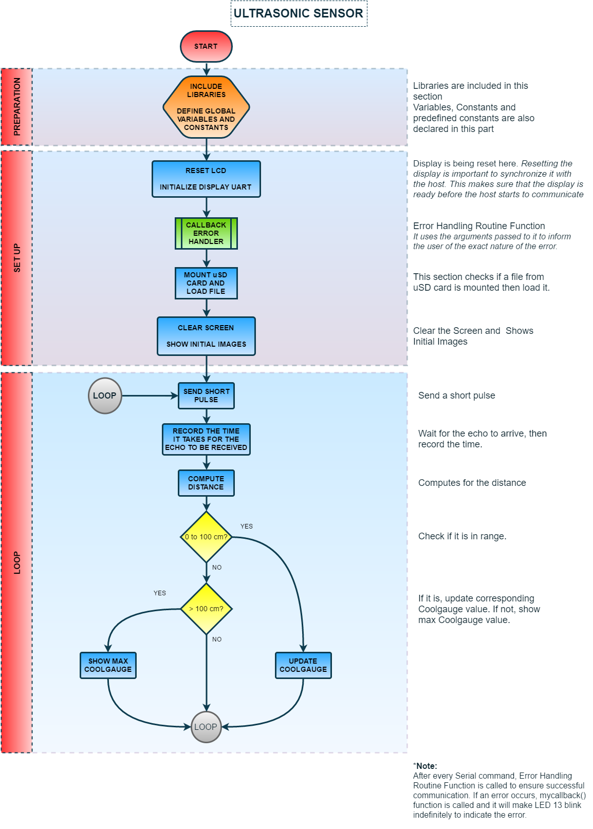
Flow Chart – 4Duino Code

 flowchart

Extention: Flower Power

Using the existing program, we can use the ultrasonic sensor’s reading to determine the arrival of an approaching object and display warning signs on the 4Duino Display. This incorporates widgets in 4D Workshop, in order to make animations in the warning sign.

This program is listed under the folder “Obstacle detection”. Go into the folder and open up this file using Workshop 4.

 new file

Repeat steps 3, and 5 in the implementation stage. Once finished, this animation will be shown. This indicates the object is not in the hazard region.

 Ultrasonic_Sensor_img008

The closer an object is from the sensor, the animation on the display will change indicating the severity for the hazard.

 Ultrasonic_Sensor_img009Ultrasonic_Sensor_img0010

 

 For more creative stuff, go to 4Duino Projects. Thank you !!!
Enjoy 

Have questions or comments? Continue the conversation on TechForum, DigiKey's online community and technical resource.