Humidity Sensors and Signal Conditioning Choices
Electronic Products の提供
2011-10-13
Humidity is a term for the amount of water vapor in the air. Relative humidity (RH) is defined as the ratio of the partial pressure of water vapor (in a gaseous mixture of air and water vapor) to the saturated vapor pressure of water at a given temperature. So, simply put, RH is the amount of water vapor in the air at a specific temperature compared to the maximum water vapor that the air is able to hold without it condensing, at a given temperature. It is an important metric in weather forecasts since it is an indicator of the likelihood of precipitation, dew, or fog.
Types of humidity sensors
Humidity sensors¹ are usually of the capacitive or resistive type. Capacitive sensors have a more linear response than the resistive sensors (these have nearly a log response but are high sensitivity at low humidity). Capacitive sensors are also usable over the entire range of 0 to 100 percent relative humidity, where the resistive element is typically limited to about 20 to 90 percent relative humidity.
Capacitive relative humidity sensors typically use an industrial-proven thermoset polymer, three-layer capacitance construction, platinum electrodes, and except for high- temperature versions, some have on-chip silicon integrated voltage output signal conditioning. These sensors work on a delta C or change in capacitance with humidity level. AC excitation, instead of DC, is used to prevent polarization.
Capacitive sensor signal conditioning
Multiple circuit architectures may be used with a capacitive humidity sensor. Extra care must be taken during the layout of the pc board in these designs. Any stray capacitance must be minimized in the layout since any added capacitance will act as a parallel capacitance with the sensor and create a measurement error.
A careful conformal coating of the pc board and components is advised to prevent unexpected deviations in FOUT of the 555 timers, especially in high humidity conditions.
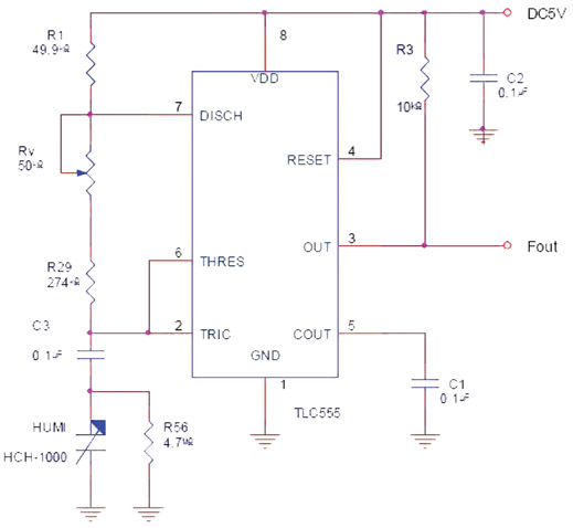
The first and simplest is the capacitance-to-frequency conversion circuit. Figure 1 shows the circuit diagram using the Honeywell HCH-1000 series, a polymer-based sensor with a delta C form factor.

Figure 1: Capacitance to frequency conversion circuit using a simple 555 timer. (Courtesy of Honeywell.)
The HCH-1000 is a variable capacitor connected to the THRES and TRIG pins. RV is a variable resistor that compensates the output frequency about the basic capacitance of the HCH-1000. The external capacitor charges through R1+(Rv+R2) and discharges through (Rv+R2). Thus, the duty cycle may be precisely set by the ratio of these two resistors if the duty cycle is close to 50 percent. Therefore, the frequency is independent of the supply voltage. This method gives an accuracy of less than ±3.9 percent RH.
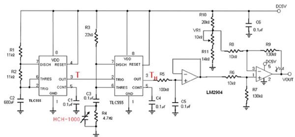
Next, we have a voltage output circuit², generated by two 555 timers, the first timer in Figure 2 provides a continuous timing pulse to trigger the second timer which operates in pulse width modulation (PWM) mode. The second timer frequency output goes to a low-pass filter (LPF) and amplifier made up of the dual LM2904 op amp. This circuit method is known as a one-point calibration voltage output. This gives a voltage output with an accuracy of less than ± 2.7 percent RH.

Figure 2: Circuit for a one-point correction in a capacitance to voltage conversion architecture. (Courtesy of Honeywell.)
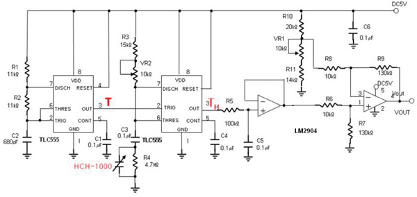
Then, in order to get the best accuracy, a two-point calibration method (shown in Figure 3) is used giving an accuracy of less than +/- 0.5 percent RH.

Figure 3: Circuit for a two-point correction in a capacitance to voltage conversion architecture. (Courtesy of Honeywell.)
Finally, there are capacitance-to-digital converters available such as Analog Devices’ AD7147, which provide a highly integrated way to convert capacitance to a digital serial output using a capacitive humidity sensor directly connected to its input.
As a final capacitive humidity sensor solution for a specific, but popular, product area, TDK has a series of ultrasonic nebulizer units with their NB family of devices. These are fully integrated with electronics and ready to install into a nebulizer product design.
Resistive humidity sensors
Resistive humidity sensors³ are either of a ceramic or polymer construction. Resistive humidity sensors usually consist of a hygroscopic (absorbs moisture) medium such as conductive salt or polymer deposited over noble metal electrodes on a nonconductive substrate.
When the sensor is in the presence of water vapor it is absorbed, causing the functional ionic groups to disassociate, and resulting in increased conductivity. Response times are slow ranging from 10 to 30 s for a 63 percent step change.
Most resistive sensors use an AC excitation to prevent sensor polarization. The resulting current is rectified and converted to DC where it can then undergo linearization and be amplified as necessary. The AC signal applied to the bridge ranges from 30 Hz to 10 kHz. As an example consider the TDK CHS series of integrated resistive humidity sensors with voltage output.
Resistive sensor signal conditioning
If a discrete design is desired, a 1 kHz AC sine wave can be used to excite a half-bridge which includes the resistive humidity sensor. The output voltage is proportional to the voltage divider voltage established by the upper resistor and resistive sensor. The resistive humidity sensor is excited with an AC signal, instead of a DC voltage, to prevent sensor polarization.
A DC pedestal voltage is applied to the inverting input by way of a voltage divider. This DC voltage is subtracted from the AC voltage by the instrumentation amplifier and a difference voltage appears at the output. The DC level assures that the difference voltage at the two inputs results in an increasing output voltage as the voltage difference increases.
The output of the AC bridge amplifier is then AC coupled, to remove the DC content, to the absolute value circuit which performs a full-wave rectifier function. The rectified voltage is then applied to the input of a two-pole low-pass filter. This removes most of the 1-kHz ripple. Since the humidity sensor produces a highly nonlinear resistance change with a linear change in humidity level, the output voltage is non-linear as well. Inclusion of a log amplifier could be employed to help improve the output voltage versus humidity response.
Temperature effects on absorption-based humidity sensors
The output of all types of absorption-based humidity sensors, whether they be capacitive, bulk resistive, conductive film, etc., is affected by both temperature1 and percent relative humidity (percent RH). Thus temperature compensation must be used in applications that require higher accuracy or wide operating temperature range environments.
The temperature measurement device should be as close as possible to the humidity sensor’s active area, especially when combining RH and temperature as a method for measuring dew point. Most industrial-grade humidity and dew point instruments use a 1,000 Ω platinum RTD on the back of the ceramic sensor substrate.
Summary
The designer can avoid in-house calibration costs and achieve extended battery life (in portable systems) and improved accuracy with the right choices of sensor, conditioning circuitry, integration, microcontroller, and software. Compromises will have to be made depending upon design criteria and product expectations, but good up-front planning and the right architecture will result in a good robust design in the end.
References
- Honeywell Sensing and Control, “Humidity Sensor Theory and Behavior,” application sheet, March 2008.
- Honeywell “HCH-1000 Series Humidity Sensor Calibration and Output Circuit Data,” presentation 2008.
- Texas Instruments, “Sensors and Analog Interface” by Tom Kuehl, PA-100, TI Applications seminars.
免責条項:このウェブサイト上で、さまざまな著者および/またはフォーラム参加者によって表明された意見、信念や視点は、DigiKeyの意見、信念および視点またはDigiKeyの公式な方針を必ずしも反映するものではありません。