MP1474S Synchronous Step-Down Converter
MPS introduces its high-efficiency, 2 A, 16 V, 500 kHz, synchronous step-down converter
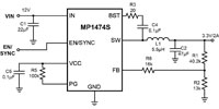
Monolithic Power Systems' MP1474S is a high-frequency, synchronous, rectified, step-down, switch-mode converter with built-in power MOSFETs. It offers a compact solution to achieve a 2 A continuous output current with excellent load and line regulation over a wide input supply range. The MP1474S has synchronous-mode operation for higher efficiency over the output current load range.
Current-mode operation provides fast, transient response and eases loop stabilization. Full protection features include over-current protection (OCP) and thermal shutdown (TSD). The MP1474S requires a minimal number of readily available, standard, external components and is available in a space-saving 8-pin TSOT23 package.
| Features | ||
|
|
|
| Applications | ||
|
|

