Optimizing Wireless Networks for Real Time Human Interfaces
Contributed By DigiKey's European Editors
2013-08-01
This article looks at the different wireless interfaces available for human interfaces, and evaluates the different capabilities for real-time operation. Wireless providers, from hard real-time standards such as WirelessHART, to mesh-based ZigBee, Wi-Fi, and Bluetooth, all have their role to play with very different timing requirements using devices and modules from Atmel, Freescale Semiconductor, and Microchip.
There are many different wireless technologies available to provide the link to a human interface, giving the designer plenty of opportunity to optimize the technology to the application.
Some applications will require a hard real-time capability. Monitoring a critical chemical or nuclear process requires information to be delivered and displayed without delay, and the link between the sensors and the human interface is vital. This has to be a clearly defined, low-latency solution if wireless is to be a viable technology. Not having such a system runs the risk of creating runaway situations where the human controller is reacting to data that is old, making the situation worse.
Wireless versions of fieldbus protocols, such as WirelessHART, provide a way to deliver the real-time performance in a more flexible manner with wireless links. While it is based on the popular 2.4 GHz band, it also includes vital security and interference protection to ensure that every packet of information is delivered within a certain specified timeframe.
Many other industrial control applications do not require such time-critical links. Setting parameters on a screen can be done promptly for a human user but not require a hard real-time implementation. Robust yet flexible industrial protocols such as ZigBee, allow mesh networks to develop so that data can hop from one node to the next. This low-cost way of expanding a network creates challenges for implementing a real-time system, but is perfectly adequate for some human interface applications.
Although hugely popular in the home and enterprise, the 802.11 Wi-Fi standard also has challenges in providing real-time performance for a human interface, although it is much more effective at streaming data than other technologies. While there are many hardware systems that use the technology, making it cost effective, there can be issues of interference from other networks. This is clear at home when the Wi-Fi network slows down dramatically. In an industrial environment this can be a critical issue for linking to a human interface, although it is well suited to applications such as streaming a video feed from a remote camera.
Higher-speed versions of Wi-Fi, such as 802.11a at 5 GHz, can provide higher data rates that can potentially be used for more reliable network connections, while the 60 GHz 802.11ad technology just emerging will provide much more performance, but over smaller distances.
Bluetooth can be used for reliable wireless links if there is a need for an improvised connection. If there is no time pressure, the interface can select a node to connect to, make the link, and acquire the data before shutting down again. This can be a cost-effective, low-power technique for interfacing to many different devices.
WirelessHART
WirelessHART is a robust technology that is simple to implement. It enables users to quickly and easily gain the benefits of wireless technology while maintaining compatibility with existing HART devices, tools, and systems.
Industrial facilities with dense infrastructures, frequent movement of large equipment, changing conditions, or numerous sources of radio frequency and electromagnetic interference, may have communication challenges. WirelessHART includes several features to provide built-in 99.9% end-to-end reliability in all industrial environments. One feature includes channel hopping to avoid interference and provide coexistence with other wireless networks. Clear Channel Assessments test for available channels, while blacklisting avoids frequently used channels, optimizing bandwidth and radio time. For the time-critical links to the interface, time synchronization provides on-time messaging, and the self-healing network topology means any breaks or failures do not impact the data transfer. The network automatically adjusts communication paths for optimal performance, monitoring signal paths for degradation and repairing itself, or finds alternate paths around obstructions.
Security
Security is also a key consideration for a real-time network. If the network is not secure, it is not safe, and many applications require a safety-critical design approach. WirelessHART employs robust security measures to protect the network and secure the data at all times. These measures include the latest security techniques to provide the highest levels of protection available via 128-bit AES encryption, and a unique encryption key for each message, as well as device authentication.
There are multiple levels of security keys for access, as well as techniques to indicate failed access attempts, and report message integrity and authentication failures. This protects the network against many of the common attacks used against Wi-Fi networks.
Each device in the mesh network can serve as a router for messages from other devices. In other words, a device does not have to communicate directly to a gateway, but just forwards its message to the next closest device. This extends the range of the network and provides redundant communication routes to increase reliability.
The Network Manager determines the redundant routes based on latency, efficiency and reliability. To ensure the redundant routes remain open and unobstructed, messages continuously alternate between the redundant paths. Consequently, like the Internet, if a message is unable to reach its destination by one path, it is automatically re-routed to follow a known, good, redundant path with no loss of data.
The mesh design also makes adding or moving devices easy. As long as a device is within range of others in the network, it can communicate.
For flexibility to meet different application requirements, the WirelessHART standard supports multiple messaging modes including one-way publishing of process and control values, spontaneous notification by exception, ad-hoc request/response, and auto-segmented block transfers of large data sets. These capabilities allow communications to be tailored to application requirements, thereby reducing power usage and overhead.
An example of how important a real-time wireless network can be for the user interface is demonstrated by the control system for a single-use bioreactor (SUB), typically used for pilot or commercial production of high-value-added biopharmaceuticals. This uses a 100-liter SUB with WirelessHART pH, temperature and pressure transmitters, and a lab-optimized control system for research and development.
The instrument suffering the most from ground problems is the pH transmitter, and a spike in the interface is usually caused by ground noise. In some cases, the spikes disappear when the electrode is removed and inserted in a beaker, indicating one side of the ground loop is through the process. In most cases, the ground noise is gone when the electrode is left in place and a lab meter is connected to its cable instead of the transmitter wiring. This indicates the other side of the ground loop is somehow established in the transmitter wiring.

The trend chart of a WirelessHART transmitter and a wired conventional pH transmitter on a single-use bioreactor (Figure 1), shows a spike from ground noise appears in the wired pH, but not the wireless pH. This is demonstrating that the performance of the wireless protocol for the user interface is comparable to the wired version.
The experience in the plant shows average latency times of about 30 milliseconds. Using 30 milliseconds in the calculations reduces the loop execution time to less than 100 milliseconds and reduces the number of communications in the network. It also is possible to further reduce communication latency and address higher-speed control applications by using peer-to-peer communications between field devices. Running the control algorithm in a field device eliminates the need for wireless hops between the device and a gateway-resident algorithm. Such an arrangement may also use less bandwidth, allowing for multiple control loops with minimal impact to overall bandwidth.
This is a relatively simple example from the lab, the majority of industrial plants are significantly more complex, and the wireless networks are more complex as a result. Multiple access points can be used to shorten communication paths and allocate additional communication resources to further enhance the effectiveness of the WirelessHART network. Because all WirelessHART measurements include a timestamp, it is possible to use this in the control algorithm to further reduce the impact of any latency and jitter.
Atmel’s AT86RF231 is a low-power 2.4 GHz radio transceiver designed for industrial and consumer ZigBee/IEEE 802.15.4, 6LoWPAN, RF4CE, high data rate 2.4 GHz ISM band applications, and WirelessHART. The radio transceiver is a true SPI-to-antenna solution, as all the RF-critical components except the antenna, crystal, and de-coupling capacitors are integrated on-chip. This makes the AT86RF231 particularly suitable for applications such as wireless sensor networks, industrial control, sensing, and automation using the SP100 and WirelessHART standards.
The transceiver can be operated by using an external microcontroller like Atmel's AVR microcontrollers, as it provides a complete radio transceiver interface between an antenna and the microcontroller. It comprises the analog radio, digital modulation, and demodulation including time and frequency synchronization and data buffering. The number of external components is minimized so that only the antenna, crystal, and decoupling capacitors are required. The bidirectional differential antenna pins (RFP, RFN) are used for transmission and reception, therefore no external antenna switch is needed.

The received differential RF signal is fed through the low-noise amplifier (LNA) to the RF filter (PPF) to generate a complex signal, driving the integrated channel filter (BPF). The limiting amplifier provides sufficient gain to drive the succeeding analog-to-digital converter (ADC) and generates a digital RSSI signal, then the output of the ADC is sampled by the digital base band receiver.
The transceiver uses the offset-QPSK (O-QPSK) transmit modulation scheme with half-sine pulse shaping and 32-length block coding, or spreading. The modulation signal is generated in the digital transmitter (TX BBP) and applied to the fractional-N frequency synthesis (PLL), to ensure the coherent phase modulation required for demodulation of O-QPSK signals. The frequency-modulated signal is fed to the power amplifier (PA).
An internal 128-byte RAM for RX and TX (Frame Buffer) buffers the data to be transmitted or the received data, and the configuration of the device as well as the reading and writing of Frame Buffer, is controlled by the SPI interface and additional control lines.
The AT86RF231 also contains comprehensive hardware-MAC support (Extended Operating Mode) and a security engine (AES) to improve the overall system power efficiency and timing, and can be used for the WirelessHART and ZigBee security protocols.
The stand-alone 128-bit AES engine can be accessed in parallel to all PHY operational transactions and states using the SPI interface, except during the SLEEP state.
For long-range applications, or to improve the reliability of an RF connection, the RF performance can further be improved by using an external RF front-end or Antenna Diversity. Both operation modes are supported by the AT86RF231 with dedicated control pins without the interaction of the microcontroller.
ZigBee
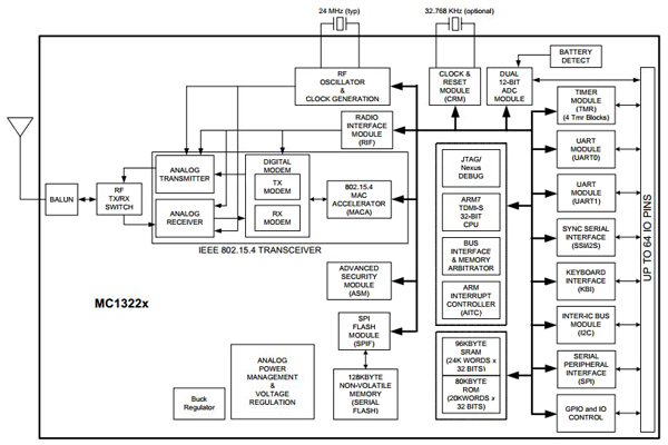
For the more general ZigBee network, Freescale Semiconductor’s MC1322x family incorporates a complete, low-power, 2.4 GHz radio frequency transceiver, 32-bit ARM7 core based MCU, hardware acceleration for both the IEEE 802.15.4 MAC and AES security, and a full set of MCU peripherals into a 99-pin LGA Platform-in-Package (PiP).
The MC1322x (Figure 3) can be used for wireless interface applications ranging from simple proprietary point-to-point connectivity to complete ZigBee mesh networking. A full 32-bit ARM7TDMI-S core operates up to 26 MHz while a 128 KB FLASH memory is mirrored into a 96 KB RAM for upper stack and applications software. In addition, an 80 KB ROM is available for boot software, standardized IEEE 802.15.4 MAC, and communications stack software. A full set of peripherals and Direct Memory Access (DMA) capability for transceiver packet data complement the processor core.

The RF radio interface provides for low cost and high density with an onboard balun, along with a TX/RX switch, and allows direct connection to a single-ended 50 Ω antenna. The integrated power amplifier provides programmable output power typically from -30 dBm to +4 dBm, and the receiver low-noise amplifier provides -96 dBm sensitivity. In addition, separate complementary PA outputs allow use of an external PA and/or an external LNA for extended range applications. The device also has onboard bypass capacitors and crystal load capacitors to reduce the footprint as much as possible.
The typical transmit current is 29 mA and typical receive current is 22 mA with the CPU at 2 MHz operation and even lower with the bus scaling enabled. Onboard power supply regulation is provided for source voltages from 2.0 VDC to 3.6 VDC, and there are several low-current modes available to maximize battery life including sleep or restricted performance operation.
The typical applications do not require a real-time interface. Residential and commercial automation with lighting control, security and access control can handle small delays in the data running through the system, as can many environmental monitoring and control applications.
Freescale provides a powerful software environment called the Freescale BeeKit Wireless Connectivity Toolkit to support the device in building a wireless interface through a comprehensive codebase of wireless networking libraries, application templates, and sample applications. The BeeKit Graphical User Interface (GUI), part of the BeeKit Wireless Connectivity Toolkit, allows users to create, modify, and update various wireless networking implementations.
Proprietary networks
The BeeKit gives the designer the ability to create a customized network for the particular demands of an application. The Freescale Simple Media Access Controller (22xSMAC) is a simple ANSI C based code stack available as sample source code, and this can be used for developing proprietary RF transceiver applications using the MC1322x. This could include point-to-point, star network configurations, and other more proprietary network implementations.
Freescale also provides a general-purpose, proprietary-networking layer that sits on top of the IEEE 802.15.4 MAC and PHY layers for Wireless Personal Area Networks (WPANs). The SynkroRF Network is aimed at links running over short distances and enables small, power efficient, inexpensive solutions to be implemented for a wide range of applications. A SynkroRF network supports over-the-air data rates of 250 kbit/s in the 2.4 GHz band using three independent communication channels (15, 20, and 25). It has two network node types, controller and controlled nodes, and a low-latency transmit mode that is automatically enabled in conditions of radio interference to ensure data is sent reliably, as well as a fragmented mode transmission and reception.
Wi-Fi
Wi-Fi is a popular wireless technology in the home and enterprise, and provides a good low-cost option for applications that need streaming data, such as video cameras, or where the data can be sent over an Ethernet network or the Internet to the human interface. Once this happens the data is no longer immediate, but travelling by the ‘best case’ options, to be reassembled at the destination. For many user interfaces, this is fine.
Microchip’s RN-171 module (Figure 4) is a complete, standalone TCP/IP wireless networking module. With its small form factor and extremely-low power consumption, the RN-171 is aimed at mobile wireless applications such as asset monitoring, sensors, and portable battery operated devices. It incorporates a 2.4 GHz radio, 32-bit SPARC processor, TCP/IP stack, real-time clock, crypto accelerator, power management, and analog sensor interfaces.

The module is preloaded with firmware to simplify integration and minimize application development. In the simplest configuration, the hardware only requires four connections (PWR, TX, RX, and GND) to create a wireless data connection. Additionally, the analog sensor inputs can connect to a variety of sensors such as temperature, audio, motion, and acceleration. The ability to go into deep-sleep mode and automatically scan and associate to an access point when awake makes the RN-171 suitable for roaming applications.
For the Internet connection, the RN-171 also includes a built-in HTML client to post serial UART data or sensor data to a web server automatically so that it can then be aggregated and displayed in the user interface.
Conclusion
The data and how it is displayed at the user interface is often a key element in the design of a wireless network, particularly for industrial control applications. The need for real-time accuracy determines the type of wireless protocol and device that is used, from the hard real-time of WirelessHART that matches the performance of the wired network, down to the flexible, cost-effective mesh network approach of the more general ZigBee protocol. For applications where time is not a critical factor, using Wi-Fi can provide a cost-effective and simple way of distributing data to user interfaces all over the Internet.
Disclaimer: The opinions, beliefs, and viewpoints expressed by the various authors and/or forum participants on this website do not necessarily reflect the opinions, beliefs, and viewpoints of DigiKey or official policies of DigiKey.


