New Solutions Improve Dimming Performance in LED Lighting
Contributed By Electronic Products
2013-04-30
One of the biggest challenges LED lighting designers face is the dimming performance of LED lamps in TRIAC-based dimmers. In many cases, this causes flickering and reduced dimming range compared to incandescent bulbs. The problem is that TRIAC-based dimmers were designed for use with incandescent lamps, which have resistive loads. When LEDs started to be used with the dimmers, the low-current requirements, along with the non-resistive nature of the devices, caused the TRIACs to intermittently turn on and off, which creates the flickering effect.
LEDs and LED drivers are non-resistive loads, and their input current often falls below the holding current of the TRIAC in the dimmer. This causes flickering and a limited dimming range.
LED driver manufacturers have developed new solutions to solve this flickering problem. One way is by incorporating the bleeder and damping circuitry in the LED drivers. What the bleeder circuit does is to ensure that the input current is higher than the hold-up current limit of the TRIAC. The damping circuitry "damps" the current oscillation, which also contributes to flickering.
This article will examine several available LED driver ICs and designs that will help deliver flicker-free and fast startup dimming performance while still providing high power factor, high efficiency, and low THD for good lighting performance.
"These TRIAC wall-based dimmers were designed to work with incandescent bulbs, which are rated to operate at higher power levels and are resistive," said Rakesh Anumula, applications engineer at Intersil Corp. "When migrating from incandescent bulbs to either CFLs or LED lighting, the load isn't resistive anymore, but it's inductive or capacitive, so the dimmer doesn't behave the same way as would with an incandescent bulb."
“The result is flickering when the dimmer interacts with the input of the LED drivers,” Anumula added. "They cause some kind of resonance, which makes the TRIAC intermittently turn on/off, and this causes shimmering of the light at the output that is seen as flickering."
What’s more, since the load is now different, the dimming characteristic is a different, as well. There is not the same light intensity or light output, according to Anumula.
At issue is that the TRIAC needs a certain amount of latching current and holding current. This current requirement is not met by an LED bulb, which in turn means the TRIAC will intermittently turn on and off. To provide the latching and holding current, LED driver IC makers are now adding bleeding and damping circuits to their designs. A bleeding circuit (typically a small resistor with an input capacitor) provides the latching and holding current, and eliminates the misfiring of the TRIAC. It can be implemented as a passive or active bleeder.
A passive bleeder can be used for very-low-power LED bulbs, Anumula noted. The disadvantage to this solution is that the design will take a hit in efficiency because the resistor is always on and is bleeding power.
An active solution uses a resistor and capacitor, but the resistor is only on when needed. The tradeoff is that this solution requires an active switch to turn the resistor on and off, but it delivers greater efficiency than the passive bleeder solution.
A damping circuit also is required to ensure that the TRIAC does not misfire. It uses a small resistor in series with the line, which damps the input current waveform so it does not cause a very high input current spike. The damping circuit also ensures that the dimmer does not fail when connected to multiple LED lamps. Anumula said a big input current spike in the dimmer with multiple LEDs connected could exceed the rating of the TRIAC and cause it to fail prematurely.
"If you use the damping circuit after the bridge rectifier, you can use a MOSFET to control when the resistor is on or off," said Anumula. "If you use it on the input side, before the bridge rectifier, you would need a silicon controller rectifier to make sure the resistor is in the circuit or is out of the circuit."
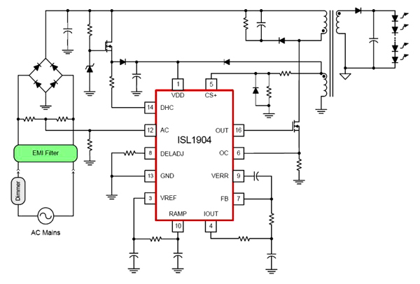
As shown in Figures 1 and 2, Intersil's ISL1903 and ISL1904 LED driver controllers incorporate a dimmer holding circuit (DHC). It is a combination of an active bleed and damping circuit. The active bleeder circuit uses a MOSFET, diode, resistor, and capacitor to provide a certain amount of holding and latching current.

Figure 1: The ISL1903 is a high-performance, critical conduction mode (CrCM), single-ended buck LED driver controller. It may be used with DC input converters, but also supports single-stage conversion of the AC mains to a constant current source with power factor correction (PFC). The DHC pin provides a method to pre-load a TRIAC-based dimmer during the period of time when the AC is blocked, with overlap at each edge of the AC conduction period to ensure adequate holding current. DHC is an open drain FET used to control an external resistor to act as the load. (Courtesy of Intersil.)

The ISL1903 supports buck converter topologies including isolated forward converters and non-isolated source return buck converters, while the ISL1904 supports boost converter topologies and isolated flyback converters.
One of Texas Instruments' latest generation LED driver ICs, the LM3447 (ED: See note in D-K links section above main text), also incorporates holding or bleeder circuitry to ensure that the TRIAC has enough current. When the LED load starts getting low, the bleeder circuit can be turned on again to provide extra current so the TRIAC will stay conducting during the low conduction cycle, according to John Perry, product marketing engineer for Texas Instruments' lighting power solutions.
When a TRIAC triggers it does not need much current to stay conducting, but it often falls out of conduction; that current is fairly close to the LED load and as it further dims, it demands less current for the LEDs to a point where the dimmer can no longer conduct. Said Perry, "This is when it can start to chatter and fire and refire, which will ultimately be passed through the LED load as flicker."
In a flyback topology, as shown in Figure 3, the LM3447 HOLD pin with two resistors provides the holding current needed to keep the TRIAC in conduction when it is required. As the dimmer dims down further, the holding current is initiated, and when the conduction is high or near full power, the holding current is not applied, according to Perry.

The LM3447 AC/DC LED driver, an extension of the LM3445, includes a dimmer detect, phase decoder, and adjustable hold current circuits for flicker-free dimming operation in isolated flyback LED lighting applications. The device's constant power regulation ensures constant LED power, which results up to a 10 percent improvement in efficacy across the operating temperature range of the fixture, according to TI. An LM3447 evaluation module also is available.
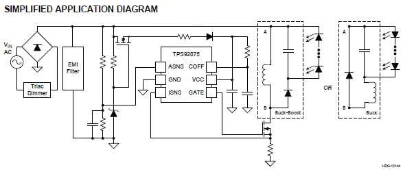
For buck or buck-boost topologies, designers may want to consider Texas Instruments' TPS92075 (Figure 4), which incorporates digital circuitry and digital filtering to resolve some of the dimming issues. The TPS92075 controller is designed for phase-dimmable, offline AC/DC LED lamp and downlight applications.
TI said it uses a proprietary input current control method to improve compatibility with electronic transformers and achieves PFC above 0.9 while providing flicker-free dimming in TRIAC dimmers.

Summary
TRIAC wall-based dimmers primarily cause LED lamp dimming challenges. These were designed for incandescent bulbs rated to operate at higher power levels. When the dimmer interacts with the non-resistive and low-power LED drivers, it can result in the TRIAC intermittently turning on and off, which causes the flickering effect, and because the loads are different, the light intensity or light output is diminished.
Although there are multiple ways of resolving these challenges, many LED driver IC manufacturers are starting to incorporate bleeder and damping circuitry into the LED drivers and controllers to ensure that the TRIAC has the required latching and holding current needed to keep it from misfiring. These solutions solve the dimming challenges faced by LED lighting designers, as well as ease design complexity.
Disclaimer: The opinions, beliefs, and viewpoints expressed by the various authors and/or forum participants on this website do not necessarily reflect the opinions, beliefs, and viewpoints of DigiKey or official policies of DigiKey.




