Low-Energy Bluetooth Gets Personal
Contributed By Electronic Products
2011-09-01
Bluetooth is the clear winner in the wireless personal audio sweepstakes, having brought together device makers and chip suppliers to create and deploy the widely usable and cost-effective standard.
With audio headsets in mind, the Bluetooth 1.2 standard introduced a 1-Mbit/s usable and reliable link. The next iteration, designated 2.0 +EDR, got us to 3 Mbits/s with better reliability. Bluetooth 4, however, encompasses two types of target implementations: single mode and dual mode. Single-mode Low Energy (LE) designs can connect, transfer their commands and data, then disconnect. As a result, they use a fraction of the energy needed by previous connection-oriented Bluetooth versions, which typically stay connected for longer durations.
As a result, there is now a fractal path from just personal audio. The LE parts can target entirely different, but possibly overlapping markets. This creates new challenges to device makers, chip makers and design engineers. This article describes the principal characteristics of Bluetooth LE devices and describes some parts that implement this standard.
Two paths that intertwine
Because the LE part of Bluetooth version 4 is so different, two types of chips are needed to address potential new markets. Single-mode chips will just implement the LE part of the specification. They can link to each other or to dual-mode chips.
The LE mode is ideal to set up wireless sensor networks and low-power data-acquisition and data-logging apps. This appeals to medical-device makers interested in event detection, monitoring and alerting, as well as for buried and disposable sensors, energy management, and environmental monitoring and metering.
Single-mode designs will typically be smaller, less expensive and require simpler and smaller microprocessors because the communications protocol and stack are simple compared to other protocols. As a result, engineers can do a lot in a 32 K part and don’t need the 1 M parts.
The key to reducing cost is the lower energy requirement. Smaller batteries can be used, driving down size and cost. Designers tout that single-mode chips can remain alive for months or possibly years from a standard and low-cost 3-V coin cell. The standard states that Bluetooth LE applications should not draw more than 20 mA peak current (15 mA with a coin cell) for a maximum of three months.
These stringent power requirements do not apply to the Basic Rate Bluetooth, and, as such, dual-mode chips that support streaming-audio-type applications will not exhibit the low energy savings of the LE model. That is, unless they are running in an exclusive LE mode and the high-speed mode is disabled and not powered up.
This should not be a problem with markets that now support and provide coverage for standard Bluetooth. For example, cell phone, laptop, and tablet manufacturers will most likely implement both. Apple® was the first to introduce Bluetooth version 4-compatible computers. Its newest MacBook Air and Mac mini computers incorporate dual-mode functionality as described by version 4.
It is important to note that Bluetooth LE most likely will not be used for streaming audio applications. The claimed raw data rate of 1 Mbit/s seems pretty fast, and it is for many non-audio applications. However, after overhead, the usable bandwidth is more appropriate for 256 Kbits/s applications. This puts LE in a different application category.
Targeting the body zone
The terms Body Area Network (BAN) and Personal Area Network (PAN) are being used to describe the zone surrounding the body that can communicate by way of very low-power RF devices. Among these are human interface devices (HIDs) including mice, keyboards and such, as well as sensors such as heart-rate monitors, blood-pressure monitors, etc.
In these examples, the body or the user is trapped within a sphere of influence where a myriad of devices can be part of a personal network. For example, your car and house could recognize you by your personal transceiver. Your preferences and settings can be automatically recalled.
For HID applications, a maximum range of 10 m is almost always sufficient. But Bluetooth LE has a maximum range of 100 m. This opens the door for a wider range of applications beyond HIDs.
For example, very small, low-power event recorders can be designed to monitor and log temperature and shock on shipping containers during their journeys. At the receiving station, wireless check-in can verify for the receiving customer that the product has not been exposed to conditions that could affect its life and usefulness.
Rolling your own
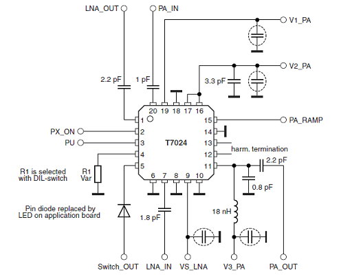
Products available from semiconductor suppliers today can be used to develop and implement Bluetooth LE. The T7024-PGPM 80 low-power front-end from Atmel is designed for a variety of RF applications including Bluetooth. By providing an efficient, low-power 2.4-GHz front-end transceiver, designers can optimize their applications around a standard transceiver.
The small 20-pin QFN part requires few external components (Figure 1), and features LO leakage, ramp-controlled output power capable of up to 23-dBm output levels, while using a 3-V supply. A control pin also is available for controlling an external transmit/receive switch for higher-power applications.

Figure 1: As a transceiver-only block, the T7024 requires very few external components, which keeps the device size small, making it ideal for an embeddable module. (Source: Atmel)
This part could be used to make a very small-sized transceiver that could be driven by virtually any microcontroller. Of course, engineers would have to develop their own protocol stack if the microcontroller manufacturer they are using does not provide one. However, having a standard module that can snap into a variety of application boards can make this approach a safe way to add RF connectivity to a family of products – once the first module is designed and tested to satisfaction.
Leading the pack
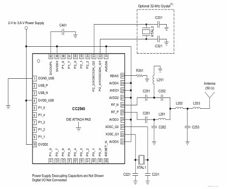
Another noteworthy part is the Texas Instruments CC2540 Bluetooth system-on-a-chip (SoC). The 2540 is a next generation of the company’s 2530, which has proven itself by supporting the ZigBee wireless standard. Based on the popular 8051 core microcontroller, the CC2540 has 8 Kbytes of RAM, and either 128 or 256 Kbytes of flash. This should be sufficient to run the Bluetooth stacks and applications.
The active mode RX current is as low as 19.6 mA, according to TI. The TX mode power draw is 24 mA at –6 dBm. The 235-µA low-power mode wakes up in 3 µs, and the part can run from 2 to 3.6 V, meaning it is easy to mate to small coin cells.
Like its predecessors, the CC2540 requires few external components (Figure 2).

Figure 2: The TI CC2540 also requires very few external components, and has the core micro resources to run the LE application stack, as well as a primary application. (Source: TX Instruments)
Development environments already are available on the DigiKey website. The CC2540DK-MINI is a low-cost test and development kit that includes USB dongles, handheld transceivers and debuggers. Application examples and reference stacks also are available.
Disclaimer: The opinions, beliefs, and viewpoints expressed by the various authors and/or forum participants on this website do not necessarily reflect the opinions, beliefs, and viewpoints of DigiKey or official policies of DigiKey.

