Digi-key logo
scheme-it logo
Home
Design
BOM
Logout My Account
What’s New DigiKey Tech Forum Keyboard Shortcuts Contact Us Page Help Page Feedback
Scheme It settings
Auto save
Scheme It
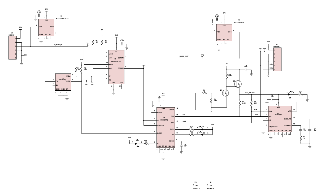
MAXREFDES131 COMPLETE
MAXREFDES131 COMPLETE

MAXREFDES131 COMPLETE

Read more
Open Design

Incorporated Products

IMAGE
MANUFACTURER PART NUMBER
DESCRIPTION
QUANTITY
VIEW DETAILS
1
MAX13202EALT+
Rectangle
1
View Details
2
5555165-1
Rectangle
2
View Details
3
DS2413Q
Rectangle
1
View Details
4
MAX13202EALT
Rectangle
1
View Details
5
MAX4717ETB
Rectangle
1
View Details
6
DS28E17Q
Rectangle
1
View Details
7
AMG8833
Rectangle
1
View Details
8
A
PIN Bottom
3
View Details
9
5
PIN Left
3
View Details
10
3
PIN Left
3
View Details
11
4
PIN Left
9
View Details
12
7
PIN Left
3
View Details
13
6
PIN Left
3
View Details
14
10
PIN Right
3
View Details
15
1
PIN Bottom
3
View Details
16
C
PIN Right
3
View Details
17
SCL
PIN Left
3
View Details
18
16
PIN Top
3
View Details
19
14
PIN Right
3
View Details
20
K
PIN Left
3
View Details
21
BSS138LT1G
ENH 3
1
View Details
22
PMV65XP
DEP 4
1
View Details
MAX13202EALT+
Rectangle
Quantity: 1
View Details
5555165-1
Rectangle
Quantity: 2
View Details
DS2413Q
Rectangle
Quantity: 1
View Details
MAX13202EALT
Rectangle
Quantity: 1
View Details
MAX4717ETB
Rectangle
Quantity: 1
View Details
DS28E17Q
Rectangle
Quantity: 1
View Details
AMG8833
Rectangle
Quantity: 1
View Details
A
PIN Bottom
Quantity: 3
View Details
5
PIN Left
Quantity: 3
View Details
3
PIN Left
Quantity: 3
View Details
4
PIN Left
Quantity: 9
View Details
7
PIN Left
Quantity: 3
View Details
6
PIN Left
Quantity: 3
View Details
10
PIN Right
Quantity: 3
View Details
1
PIN Bottom
Quantity: 3
View Details
C
PIN Right
Quantity: 3
View Details
SCL
PIN Left
Quantity: 3
View Details
16
PIN Top
Quantity: 3
View Details
14
PIN Right
Quantity: 3
View Details
K
PIN Left
Quantity: 3
View Details
BSS138LT1G
ENH 3
Quantity: 1
View Details
PMV65XP
DEP 4
Quantity: 1
View Details

About this Schematic

Created By
User 964092
Last Updated
2020-07-21 10:46
What’s New
You are about to delete project

Please type 'DELETE' (without quotes) to the below box to confirm the deletion:

  • Introduction
  • Tutorial Videos
  • Homepage
  • Revision
  • Symbol Editor
  • KiCad Export(beta)
  • Favorite symbols
  • Net
  • Save/Open/Delete Projects
  • Autosave and History
  • Placing Symbols
  • Wiring Symbols
  • Adding/Editing Text
  • Math box
  • Share and Export
  • BOM Manager
  • DigiKey Catalog
  • FAQ
Title