
1. General description
The PN532 is a highly integrated transceiver module for contactless communication at
13.56 MHz based on the 80C51 microcontroller core. It supports 6 different operating
modes:
•ISO/IEC 14443A/MIFARE Reader/Writer
•FeliCa Reader/Writer
•ISO/IEC 14443B Reader/Writer
•ISO/IEC 14443A/MIFARE Card MIFARE Classic 1K or MIFARE Classic 4K card
emulation mode
•FeliCa Card emulation
•ISO/IEC 18092, ECMA 340 Peer-to-Peer
The PN532 implements a demodulator and decoder for signals from
ISO/IEC 14443A/MIFARE compatible cards and transponders. The PN532 handles the
complete ISO/IEC 14443A framing and error detection (Parity & CRC).
The PN532 supports MIFARE Classic 1K or MIFARE Classic 4K card emulation mode.
The PN532 supports contactless communication using MIFARE Higher transfer speeds
up to 424 kbit/s in both directions.
The PN532 can demodulate and decode FeliCa coded signals. The PN532 handles the
FeliCa framing and error detection. The PN532 supports contactless communication
using FeliCa Higher transfer speeds up to 424 kbit/s in both directions.
The PN532 supports layers 2 and 3 of the ISO/IEC 14443 B Reader/Writer
communication scheme, except anticollision. This must be implemented in firmware as
well as upper layers.
In card emulation mode, the PN532 is able to answer to a Reader/Writer command either
according to the FeliCa or ISO/IEC 14443A/MIFARE card interface scheme. The PN532
generates the load modulation signals, either from its transmitter or from the LOADMOD
pin driving an external active circuit. A complete secure card functionality is only possible
in combination with a secure IC using the NFC-WI/S2C interface.
Compliant to ECMA 340 and ISO/IEC 18092 NFCIP-1 Passive and Active communication
modes, the PN532 offers the possibility to communicate to another NFCIP-1 compliant
device, at transfer speeds up to 424 kbit/s.The PN532 handles the complete NFCIP-1
framing and error detection.
The PN532 transceiver can be connected to an external antenna for Reader/Writer or
Card/PICC modes, without any additional active component.
PN532/C1
Near Field Communication (NFC) controller
Rev. 3.6 — 28 November 2017
115436 Product data sheet
COMPANY PUBLIC

PN532_C1 All information provided in this document is subject to legal disclaimers. © NXP B.V. 2017. All rights reserved.
Product data sheet
COMPANY PUBLIC Rev. 3.6 — 28 November 2017
115436 2 of 222
NXP Semiconductors PN532/C1
Near Field Communication (NFC) controller
The PN532 supports the following host interfaces:
• SPI
• I2C
• High Speed UART (HSU)
An embedded low-dropout voltage regulator allows the device to be connected directly to
a battery. In addition, a power switch is included to supply power to a secure IC.

PN532_C1 All information provided in this document is subject to legal disclaimers. © NXP B.V. 2017. All rights reserved.
Product data sheet
COMPANY PUBLIC Rev. 3.6 — 28 November 2017
115436 3 of 222
NXP Semiconductors PN532/C1
Near Field Communication (NFC) controller
2. Features and benefits
80C51 microcontroller core with 40 KB ROM and 1 KB RAM
Highly integrated demodulator and decoder
Buffered output drivers to connect an antenna with minimum number of external
components
Integrated RF level detector
Integrated data mode detector
Supports ISO/IEC 14443A/MIFARE
Supports ISO/IEC 14443B (Reader/Writer mode only)
Typical operating distance in Reader/Writer mode for communication to
ISO/IEC 14443A/MIFARE, ISO/IEC 14443B or FeliCa cards up to 50 mm depending
on antenna size and tuning
Typical operating distance in NFCIP-1 mode up to 50 mm depending on antenna size,
tuning and power supply
Typical operating distance in ISO/IEC 14443A/MIFARE or FeliCa card emulation mode
of approximately 100 mm depending on antenna size, tuning and external field
strength
Supports MIFARE Classic 1K or MIFARE Classic 4K encryption in Reader/Writer
mode and MIFARE higher transfer speed communication at 212 kbit/s and 424 kbit/s
Supports contactless communication according to the FeliCa protocol at 212 kbit/s and
424 kbit/s
Integrated RF interface for NFCIP-1 up to 424 kbit/s
Possibility to communicate on the RF interface above 424 kbit/s using external analog
components
Supported host interfaces
SPI interface
I2C interface
High-speed UART
Dedicated host interrupts
Low power modes
Hard-Power-Down mode (1 A typical)
Soft-Power-Down mode (22 A typical)
Automatic wake-up on I2C, HSU and SPI interfaces when device is in Power-down
mode
Programmable timers
Crystal oscillator
2.7 to 5.5 V power supply operating range
Power switch for external secure companion chip
Dedicated IO ports for external device control
Integrated antenna detector for production tests
ECMA 373 NFC-WI interface to connect an external secure IC

PN532_C1 All information provided in this document is subject to legal disclaimers. © NXP B.V. 2017. All rights reserved.
Product data sheet
COMPANY PUBLIC Rev. 3.6 — 28 November 2017
115436 4 of 222
NXP Semiconductors PN532/C1
Near Field Communication (NFC) controller
3. Applications
Mobile and portable devices
Consumer applications
4. Quick reference data
[1] DVDD, AVDD and TVDD must always be at the same supply voltage.
[2] The total current consumption depends on the firmware version (different internal IC clock speed)
[3] With an antenna tuned at 50 at 13.56 MHz
[4] The antenna should be tuned not to exceed this current limit (the detuning effect when coupling with
another device must be taken into account)
Table 1. Quick reference data
Symbol Parameter Conditions Min Typ Max Unit
VBAT battery supply voltage 2.7 - 5.5 V
ICVDD LDO output voltage VBAT >3.4V
VSS =0V
[1] 2.7 3 3.4 V
PVDD Supply voltage
for host interface VSS = 0 V 1.6 - 3.6 V
SVDD Output voltage
for secure IC interface VSS = 0 V
(SVDD Switch Enabled) DVDD -0.5 - DVDD V
IHPD Hard-Power-Down
current consumption VBAT =5V - - 2 A
ISPD Soft-Power-Down
current consumption VBAT = 5 V,
RF level detector on --45A
IDVDD Digital supply current VBAT =5 V,
SVDD switch off
[1] -25-mA
ISVDD SVDD load current VBAT =5V,
SVDD switch on --30mA
IAVDD Analog supply current VBAT =5 V - 6 - mA
ITVDD Transmitter supply current During RF transmission,
VBAT =5 V -60
[3] 150[4] mA
Ptot Continuous total
power dissipation Tamb =-30to+85C[2] --0.5W
Tamb ambient temperature 30 - +85 C
HN/C1xx
level 2,
PN532_C1 All information provided in this document is subject to legal disclaimers. © NXP B.V. 2017. All rights reserved.
Product data sheet
COMPANY PUBLIC Rev. 3.6 — 28 November 2017
115436 5 of 222
NXP Semiconductors PN532/C1
Near Field Communication (NFC) controller
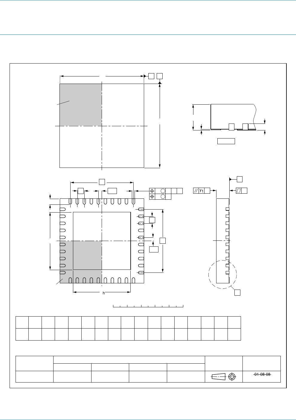
5. Ordering information
[1] xx refers to the ROM code version. The ROM code functionalities are described in the User-Manual
document. Each ROM code has its own User-Manual.
[2] This NXP IC is licensed under Innovatron’s ISO/IEC 14443 Type B patent license.
[3] This is tested according the joint IPC/JEDEC standard J-STD-020C of July 2004.
[4] Purchase of an NXP Semiconductors IC that complies with one of the NFC Standards (ISO/IEC18.092;
ISO/IEC21.481) does not convey an implied license under any patent right on that standards.
Table 2. Ordering information
Type number Package
Name Description Version
PN5321A3HN/C1xx[1][2][4] HVQFN40 Heatsink Very thin Quad Flat package;
40 pins, plastic, body 6 x 6 x 0.85 mm;
leadless; MSL level 2[3].
SOT618-1
PN532_C1 All information provided in this document is subject to legal disclaimers. © NXP B.V. 2017. All rights reserved.
Product data sheet
COMPANY PUBLIC Rev. 3.6 — 28 November 2017
115436 6 of 222
NXP Semiconductors PN532/C1
Near Field Communication (NFC) controller
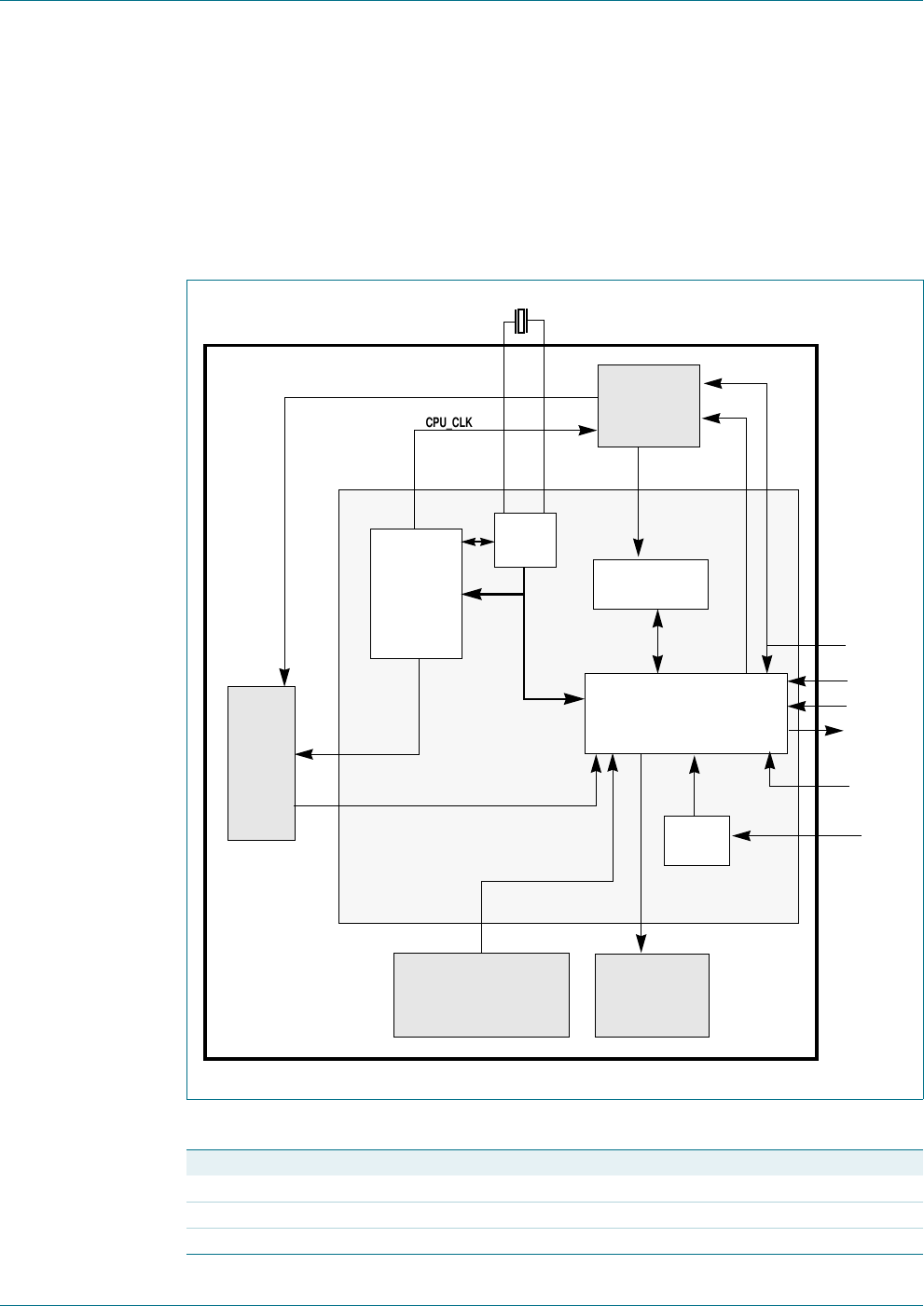
6. Block diagram
Fig 1. Block diagram of PN532
VBAT
Power Distribution
DVDD
RAM
ROM
Power Clock Reset
80C51
Host
TVDD
AVDD
PVDD
PN532
SVDD
SIGIN
SIGOUTP34
Contactless Interface Unit
controller
(PCR)
RSTPD_N
interfaces
RSTOUT_N
RX VMID
TX1
TX2
Oscin
Oscout AUX1 AUX2
LoadMod
I1I0
NSS MOSI MISO SCK
P35
P30 P31
IRQ
(CIU)
RAM
P32 P33
x
R
x
T_ w
u H
s u
m c m
2 n m u, N_ w.
W m w M .m m m
m w w y m m. w m c. c.
m m M m .k W m W N. N
@@@@@%@@@g
3314::8 ; an 0:
8238 Nm Am. m2
.533 8V 3. szE
59995“ .3 A: ._
50ko m: M AS 2
5
2.04m an M Am— PDOUMO
23w 5 A: 268
zwnnzmu an m. «XE
83 an AS 23
:9 a: A: wm>< 3="" 3="" e="" 3="" 3="" 3="" 3="" 3="" 3="" 3="" 1a="" 3="" d="" 1="" 1="" d="" 2="" d="" m="" x="" i="" w="" w="" a="" u="" m="" m="" s="" w="" m="" a="" mx="" d="" d="" w="" w="" a="" v="" ma="" a="" mm="" m="">PN532_C1 All information provided in this document is subject to legal disclaimers. © NXP B.V. 2017. All rights reserved.
Product data sheet
COMPANY PUBLIC Rev. 3.6 — 28 November 2017
115436 7 of 222
NXP Semiconductors PN532/C1
Near Field Communication (NFC) controller
7. Pinning information
7.1 Pinning
Fig 2. Pin configuration for HVQFN 40 (SOT618-1)
Table 72 on
page 48
‘0 m
gage 48
Table 72 on page 48
PN532_C1 All information provided in this document is subject to legal disclaimers. © NXP B.V. 2017. All rights reserved.
Product data sheet
COMPANY PUBLIC Rev. 3.6 — 28 November 2017
115436 8 of 222
NXP Semiconductors PN532/C1
Near Field Communication (NFC) controller
7.2 Pin description
Table 3. PN532 Pin description
Symbol Pin Type Ref
Voltage Description
DVSS 1 PWR Digital ground.
LOADMOD 2 O DVDD Load modulation signal.
TVSS1 3 PWR Transmitter ground.
TX1 4 O TVDD Transmitter output 1: transmits modulated 13.56 MHz energy
carrier.
TVDD 5 PWR Transmitter power supply.
TX2 6 O TVDD Transmitter output 2: transmits modulated 13.56 MHz energy
carrier.
TVSS2 7 PWR Transmitter ground.
AVDD 8 PWR Analog power supply.
VMID 9 O AVDD Internally generated reference voltage to bias the receiving
path
RX 10 I AVDD Receiver input.
AVSS 11 PWR Analog ground.
AUX1 12 O AVDD Auxiliary output 1: analog and digital test signals.
AUX2 13 O AVDD Auxiliary output 2: analog and digital test signals.
OSCIN 14 I AVDD Crystal oscillator input: to oscillator inverting amplifier.
OSCOUT 15 O AVDD Crystal oscillator output: from oscillator inverting amplifier.
I0 16 I DVDD Host interface selector 0.
I1 17 I DVDD Host interface selector 1.
TESTEN 18 I DVDD Reserved for test: connect to ground for normal operation.
P35 19 IO DVDD General purpose IO.
N.C. 20 Not connected.
N.C. 21 Not connected.
N.C. 22 Not connected.
PVDD 23 PWR Pad power supply.
P30 /
UART_RX 24 IO PVDD General purpose IO / Debug UART receive input.
P70_IRQ 25 IO PVDD General purpose IO. Can be used as Interrupt request to host.
RSTOUT_N 26 O PVDD Reset indicator: when low, circuit is in reset state.
NSS /
P50_SCL /
HSU_RX
27 IO PVDD Host interface pin: SPI Not Slave Selected (NSS) or I2C clock
(SCL) or HSU receive (HSU_RX). Refer to Table 72 on
page 48 for details.
MOSI /
SDA /
HSU_TX
28 IO PVDD Host interface pin: SPI Master Out Slave In (MOSI) or I2C
data (SDA) or HSU transmit (HSU_TX). Refer to Table 72 on
page 48 for details.
MISO / P71 29 IO PVDD Host interface pin: SPI Master In Slave Out (MISO). Refer to
Table 72 on page 48 for details.
Can be used as general purpose IO.
a e 48 Table 72 on
PN532_C1 All information provided in this document is subject to legal disclaimers. © NXP B.V. 2017. All rights reserved.
Product data sheet
COMPANY PUBLIC Rev. 3.6 — 28 November 2017
115436 9 of 222
NXP Semiconductors PN532/C1
Near Field Communication (NFC) controller
SCK /
P72 30 IO PVDD Host interface pin: SPI serial clock. Refer to Table 72 on
page 48 for details.
Can be used as general purpose IO.
P31 /
UART_TX 31 IO PVDD General purpose IO/ Debug UART TX.
P32_INT0 32 IO PVDD General purpose IO / Interrupt source INT0.
P33_INT1 33 IO PVDD General purpose IO / Interrupt source INT1.
P34 /
SIC_CLK 34 IO SVDD General purpose IO / Secure IC clock.
SIGOUT 35 O SVDD Contactless communication interface output: delivers a serial
data stream according to NFCIP-1 to a secure IC.
SIGIN 36 I SVDD Contactless communication interface input: accepts a serial
data stream according to NFCIP-1 and from a secure IC.
SVDD 37 O Switchable output power for secure IC power supply with
overload detection. Used as a reference voltage for secure IC
communication.
RSTPD_N 38 I PVDD Reset and Power-Down: When low, internal current sources
are switched off, the oscillator is disabled, and input pads are
disconnected from the outside world. The internal reset phase
starts on the negative edge on this pin.
DVDD 39 O Internal digital power supply.
VBAT 40 PWR Main external power supply.
Table 3. PN532 Pin description …continued
Symbol Pin Type Ref
Voltage Description
Figure 4 on gage 11
PN532
mm mun-m-
m... “mm."
auc51
mm
mm
cvu
—> s R
"mm
Debug um
mm:
m;
pom Clwk Rum
wmlkr 4—
won.
Maia. um"
um
1mm
PN532_C1 All information provided in this document is subject to legal disclaimers. © NXP B.V. 2017. All rights reserved.
Product data sheet
COMPANY PUBLIC Rev. 3.6 — 28 November 2017
115436 10 of 222
NXP Semiconductors PN532/C1
Near Field Communication (NFC) controller
8. Functional description
8.1 80C51
The PN532 is controlled via an embedded 80C51 microcontroller core (for more details
http://www.standardics.nxp.com/support/documents/microcontrollers/?scope=80C51). Its
principle features are listed below:
•6-clock cycle CPU. One machine cycle comprises 6 clock cycles or states (S1 to S6).
An instruction needs at least one machine cycle.
•ROM interface
•RAM interface to embedded IDATA and XRAM memories (see Figure 4 on page 11)
•Peripheral interface (PIF)
•Power control module to manage the CPU power consumption
•Clock module to control CPU clock during Shutdown and Wake-up modes
•Port module interface to configure I/O pads
•Interrupt controller
•Three timers
•Debug UART
The block diagram describes the main blocks described in this 80C51 section.
Fig 3. PN532 80C51 block description
PN532_C1 All information provided in this document is subject to legal disclaimers. © NXP B.V. 2017. All rights reserved.
Product data sheet
COMPANY PUBLIC Rev. 3.6 — 28 November 2017
115436 11 of 222
NXP Semiconductors PN532/C1
Near Field Communication (NFC) controller
8.1.1 PN532 memory map
The memory map of PN532 is composed of 2 main memory spaces: data memory and
program memory. The following figure illustrates the structure.
Fig 4. PN532 memory map overview
Special Function
Registers
DIRECT
FFH
SFR
128 BYTES RAM
INDIRECT
ADDRESSING
128 BYTES RAM
DIRECT
ADDRESSING
00H
7FH
RAM
5FFFH
0000H
FFFFH
XRAM
7FFFH
ADDRESSING ONLY
&
INDIRECT
A000H
Data Memory Area Program Memory Area
IDATA
ROM
ROM
PERIPHERAL
AREA
PIF
768 BYTES
XRAM
RESERVED
40 KBYTES
RESERVED
RESERVED
FFFFH
0000H
02FFH
6000H
8000H
9FFFH
Table 5
PN532_C1 All information provided in this document is subject to legal disclaimers. © NXP B.V. 2017. All rights reserved.
Product data sheet
COMPANY PUBLIC Rev. 3.6 — 28 November 2017
115436 12 of 222
NXP Semiconductors PN532/C1
Near Field Communication (NFC) controller
8.1.2 Data memory
Data memory is itself divided into 2 spaces:
•384-byte IDATA with byte-wide addressing
–258-byte RAM
–128-byte SFR
•1 bank of 64 KB extended RAM (XRAM) with 2-byte-wide addressing
8.1.2.1 IDATA memory
The IDATA memory is mapped into 3 blocks, which are referred as Lower IDATA RAM,
Upper IDATA RAM, and SFR. Addresses to these blocks are byte-wide, which implies an
address space of only 256 bytes. However, 384 bytes can be addressed within IDATA
memory through the use of direct and indirect address mechanisms.
•Direct addressing: the operand is specified by an 8-bit address field in the instruction.
•Indirect addressing: the instruction specifies a register where the address of the
operand is stored.
For the range 80h to FFh, direct addressing will access the SFR space; indirect
addressing accesses Upper IDATA RAM. For the range 0h0 to 7Fh, Lower IDATA RAM is
accessed, regardless of addressing mode. This behavior is summarized in the table
below:
The SFRs and their addresses are described in the Table 5:
Table 4. IDATA memory addressing
Address Addressing mode
Direct Indirect
00h to 7Fh Lower IDATA RAM Lower IDATA RAM
80h to FFh SFRs Upper IDATA RAM

xxxxxxxxxxxxxxxxxxxxx xxxxxxxxxxxxxxxxxxxxxxxxxx xxxxxxx x x x xxxxxxxxxxxxxxxxxxxxxxxxxxxxxx xxxxxxxxxxxxxxxxxxx xx xx xxxxx
xxxxxxxxxxxxxxxxxxxxxxxxxxx xxxxxxxxxxxxxxxxxxx xxxxxx xxxxxxxxxxxxxxxxxxxxxxxxxxxxxxxxxxx xxxxxxxxxxxx x x
xxxxxxxxxxxxxxxxxxxxx xxxxxxxxxxxxxxxxxxxxxxxxxxxxxx xxxxx xxxxxxxxxxxxxxxxxxxxxxxxxxxxxxxxxxxxxxxxxxxxxxxxxx xxxxxxxx
xxxxxxxxxxxxxxxxxxxxxxxxx xxxxxxxxxxxxxxxxxxxx xxx
PN532_C1 All information provided in this document is subject to legal disclaimers. © NXP B.V. 2017. All rights reserved.
Product data sheet
COMPANY PUBLIC Rev. 3.6 — 28 November 2017
115436 13 of 222
NXP Semiconductors PN532/C1
Near Field Communication (NFC) controller
Table 5. SFR map of NFC controller
Address Bit-
addressable Byte-addressable Address
F8h IP1 XRAMP P3CFGA P3CFGB FFh
F0h B P7CFGA P7CFGB P7 F7h
E8h IE1 CIU_Status2 CIU_FIFOData CIU_FIFOLevel CIU_WaterLevel CIU_Control CIU_BitFraming CIU_Coll EFh
E0h ACC E7h
D8h I2CC0N I2CSTA I2CDAT I2CADR CIU_Status1 DFh
D0h PSW CIU_Command CIU_CommIEn CIU_DivIEn CIU_CommIrq CIU_DivIrq CIU_Error D7h
C8h T2CON T2MOD RCAP2L RCAP2H T2L T2H CFh
C0h C7h
B8h IP0 BFh
B0h P3 B7h
A8h IE0 SPIcontrol SPIstatus HSU_STA HSU_CTR HSU_PRE HSU_CNT AFh
A0h FITEN FDATA FSIZE A7h
98h S0CON SBUF RWL TWL FIFOFS FIFOFF SFF FIT 9Fh
90h 97h
88h T01CON T01MOD T0L T1L T0H T1H 8Fh
80h SP DPL DPH PCON 87h
Table 6
to Section 8.2 “General gurgose IOs configurations" on Page 38
to Section 8.5.7 “FOR extension registers" on page 93
to Section 8.6 “Contactless Interiace Unit CIU “ on a e 99
Figure 5
PN532_C1 All information provided in this document is subject to legal disclaimers. © NXP B.V. 2017. All rights reserved.
Product data sheet
COMPANY PUBLIC Rev. 3.6 — 28 November 2017
115436 14 of 222
NXP Semiconductors PN532/C1
Near Field Communication (NFC) controller
8.1.2.2 XRAM memory
The XRAM memory is divided into 2 memory spaces:
•0000h to 5FFFh: reserved for addressing embedded RAM. For the PN532, only
accesses between 0000h and 02FF are valid.
•6000h to 7FFFh: reserved for addressing embedded peripherals. This space is
divided into 32 regions of 256 bytes each. Addressing can be performed using R0 or
R1 and the XRAMP SFR.
The Table 6 depicts the mapping of internal peripherals into XRAM.
XRAM is accessed via the dedicated MOVX instructions. There are two access modes:
•16-bit data pointer (DPTR): the full XRAM address space can be accessed.
•paging mechanism: the upper address byte is stored in the SFR register XRAMP; the
lower byte is stored in either R1 or R0.
The Figure 5 illustrates both mechanisms.
Table 6. Peripheral mapping into XRAM memory space
Base
Address End
Address Description
6000h 60FFh Reserved.
6100h 61FFh IOs and miscellaneous registers configuration
Refer to Section 8.2 “General purpose IOs configurations” on page 38
6200h 62FFh Power Clock and Reset controller
Refer to Section 8.5.7 “PCR extension registers” on page 93
6300h 633Fh Contactless Unit Interface
Refer to Section 8.6 “Contactless Interface Unit (CIU)” on page 99
6340h FFFFh Reserved
\\
PN532_C1 All information provided in this document is subject to legal disclaimers. © NXP B.V. 2017. All rights reserved.
Product data sheet
COMPANY PUBLIC Rev. 3.6 — 28 November 2017
115436 15 of 222
NXP Semiconductors PN532/C1
Near Field Communication (NFC) controller
8.1.3 Program memory
PN532 program memory ranges from 0000h to 9FFFh, which is physically mapped to the
40 KB ROM.
Fig 5. Indirect addressing of XRAM memory space
XRAM
XRAMP = 80h
XRAMP = 81h
XRAMP = 82h
XRAMP = FFh
6000H
7FFFH
0000H
5FFFH
8000H
FFFFH
XRAM
PERIPHERAL
AREA
40 kB
Reserved
XRAMP = 00h
XRAMP = 01h
00h
XRAMP = 02h
XRAMP = 3Fh
XRAMP = 3Eh
FFh
00h
FFh
00h
FFh
00h
FFh
00h
FFh
XRAMP = 40h Peripheral 1
XRAMP = 41h Peripheral 2
00h
XRAMP = 42h Peripheral 3
XRAMP = 5Fh Peripheral 32
XRAMP = 5Eh Peripheral 31
FFh
00h
FFh
00h
FFh
00h
FFh
00h
FFh
XRAMP = 60h
XRAMP = 61h
00h
XRAMP = 62h
XRAMP = 7Fh
XRAMP = 7Eh
FFh
00h
FFh
00h
FFh
00h
FFh
00h
FFh
00h
FFh
00h
FFh
00h
FFh
00h
FFh
00h
FFh
XRAMP = FFh
MOVX @DPTR,A
MOVX A,@DPTR
MOVX @Ri,A
MOVX A,@Ri
Table 9
PN532_C1 All information provided in this document is subject to legal disclaimers. © NXP B.V. 2017. All rights reserved.
Product data sheet
COMPANY PUBLIC Rev. 3.6 — 28 November 2017
115436 16 of 222
NXP Semiconductors PN532/C1
Near Field Communication (NFC) controller
8.1.4 PCON module
The Power Control (PCON) module is configured using the PCON SFR register.
8.1.5 Interrupt Controller
The interrupt controller has the following features:
•13 interrupt sources
•Interrupt enable registers IE0 and IE1
•Interrupt priority registers IP0 and IP1
•Wake-up from Power-Down state
8.1.5.1 Interrupt vectors
The mapping between interrupt sources and interrupt vectors is shown in Table 9.
Table 7. PCON register (SFR: address 87h) bit allocation
Bit 7 6 5 4 3 2 1 0
Symbol SMOD - CPU_PD -
Reset 0 00000 0 0
Access R/WRRRRRR/WR/W
Table 8. Description of PCON bits
Bit Symbol Description
7SMODSerial MODe:
When set to logic 1, the baud rate of the Debug UART is doubled
6 to 3 - Reserved.
1CPU_PDPower-down:
When set to logic 1, the microcontroller goes in Power-down mode
0 Reserved This bit should only ever contain logic 0.
Table 9. Interrupt vector
Interrupt
number Interrupt
vector Interrupt sources Incremental priority level
(conflict resolution level)
0 0003h External P32_INT0 Highest
1 000Bh Timer0 interrupt
2 0013h External P33_INT1
3 001Bh Timer1 interrupt
4 0023h Debug UART interrupt
5 002Bh Timer2 interrupt
6 0033h NFC-WI interrupt
7 003Bh LDO overcurrent interrupt
8 0043h Reserved
9 004Bh CIU interrupt 1
10 0053h CIU interrupt 0
11 005Bh I2C interrupt
12 0063h SPI, FIFO, or HSU interrupts
13 006Bh Reserved
14 0073h General Purpose IRQ Lowest
Table 164 on page 126
Table 36 on page 28
Table 49 on
page 33
Table 23 on page 23
9 w
page 23
Table 73 on a e 49
Table 23 on page 23
9 Table 23 on
page 23
PN532_C1 All information provided in this document is subject to legal disclaimers. © NXP B.V. 2017. All rights reserved.
Product data sheet
COMPANY PUBLIC Rev. 3.6 — 28 November 2017
115436 17 of 222
NXP Semiconductors PN532/C1
Near Field Communication (NFC) controller
8.1.5.2 Interrupt enable: IE0 and IE1 registers
Each interrupt source can be individually enabled or disabled by setting a bit in IE0 or IE1.
In register IE0, a global interrupt enable bit can be set to logic 0 to disable all interrupts at
once.
The 2 following tables describe IE0.
Table 10. Interrupt controller IE0 register (SFR: address A8h) bit allocation
Bit 7 6 5 4 3 2 1 0
Symbol IE0_7 IE0_6 IE0_5 IE0_4 IE0_3 IE0_2 IE0_1 IE0_0
Reset 00000000
Access R/W R/W R/W R/W R/W R/W R/W R/W
Table 11. Description of IE0 bits
Bit Symbol Description
7 IE0_7 Global interrupt enable
When set to logic 1, the interrupts can be enabled.
When set to logic 0, all the interrupts are disabled.
6 IE0_6 NFC-WI counter interrupt enable
When set to logic 1, NFC-WI interrupt is enabled. See Table 164 on page 126.
5 IE0_5 Timer2 interrupt enable
When set to logic 1, Timer2 interrupt is enabled. See Table 36 on page 28.
4 IE0_4 Debug UART interrupt enable
When set to logic 1, Debug UART interrupt is enabled. See Table 49 on
page 33.
3 IE0_3 Timer1 interrupt enable
When set to logic 1, Timer1 interrupt is enabled. See Table 23 on page 23.
2 IE0_2 P33_INT1 interrupt enable
When set to logic 1, P33_INT1 pin interrupt is enabled. See Table 23 on
page 23.
The polarity of P33_INT1 can be inverted (see Table 73 on page 49).
1 IE0_1 Timer0 interrupt enable
When set to logic 1, Timer0 interrupt is enabled. See Table 23 on page 23.
0 IE0_0 P32_INT0 interrupt enable
When set to logic 1, P32_INT0 pin interrupt is enabled. See Table 23 on
page 23.
Table 19 on
page 20 Table 137 on page 95 Table 143 on page 97
Table 112 on gage 76
Table 122 on gage 81
See Table 77 on gage 54
Table 190 on
gage 151
e Table 190
on gage 151
Table 127 on Ege 88
Table 9 on gage 16
PN532_C1 All information provided in this document is subject to legal disclaimers. © NXP B.V. 2017. All rights reserved.
Product data sheet
COMPANY PUBLIC Rev. 3.6 — 28 November 2017
115436 18 of 222
NXP Semiconductors PN532/C1
Near Field Communication (NFC) controller
The 2 following tables describe IE1.
8.1.5.3 Interrupt prioritization: IP0 and IP1 registers
Each interrupt source can be individually programmed to be one of two priority levels by
setting or clearing a bit in the interrupt priority registers IP0 and IP1. If two interrupt
requests of different priority levels are received simultaneously, the request with the high
priority is serviced first. On the other hand, if the interrupts are of the same priority,
precedence is resolved by comparing their respective conflict resolution levels (see
Table 9 on page 16 for details). The processing of a low priority interrupt can be
interrupted by one with a high priority.
A RETI (Return From Interrupt) instruction jumps to the address immediately succeeding
the point at which the interrupt was serviced. The instruction found at the return address
will be executed, prior to servicing any pending interrupts.
Table 12. Interrupt controller IE1 register (SFR: address E8h) bit allocation
Bit 7 6 5 4 3 2 1 0
Symbol IE1_7 - IE1_5 IE1_4 IE1_3 IE1_2 - IE1_0
Reset 0 0 000000
Access R/W R/W R/W R/W R/W R/W R/W R/W
Table 13. Description of IE1 bits
Bit Symbol Description
7 IE1_7 General purpose IRQ interrupt enable.
When set to logic 1, enables interrupt function of P34, P35, P50_SCL and P71
according to their respective enable and level control bits. See Table 19 on
page 20, Table 137 on page 95 and Table 143 on page 97.
6 - Reserved. This bit must be set to logic 0
5 IE1_5 FIFO, SPI and HSU interrupt enable.
When set to logic 1, enables FIFO interrupts, SPI interrupts, HSU interrupt.
In HSU mode, the interrupt is when NSS is at logic 0.
For the FIFO interrupts, see Table 112 on page 76.
For the SPI interrupts, see Table 122 on page 81.
4 IE1_4 I2C interrupt enable.
When set to logic 1, enables I2C interrupt. See Table 77 on page 54.
3 IE1_3 CIU interrupt 0 enable.
When set to logic 1, enables CIU interrupt 0: CIU_IRQ_0. See Table 190 on
page 151.
2 IE1_2 CIU interrupt 1 enable.
When set to logic 1, enables the CIU interrupt 1: CIU_IRQ_1. See Table 190
on page 151.
1 - Reserved. This bit must be set to logic 0.
0 IE1_0 LDO overcurrent interrupt enable.
When set to logic 1, enables the LDO overcurrent detection interrupt. See
Table 127 on page 88.

PN532_C1 All information provided in this document is subject to legal disclaimers. © NXP B.V. 2017. All rights reserved.
Product data sheet
COMPANY PUBLIC Rev. 3.6 — 28 November 2017
115436 19 of 222
NXP Semiconductors PN532/C1
Near Field Communication (NFC) controller
The 2 following tables describe IP0.
The 2 following tables describe IP1.
Table 14. Interrupt controller IP0 register (SFR: address B8h) bit allocation
Bit 7 6 5 4 3 2 1 0
Symbol IP0_7 IP0_6 IP0_5 IP0_4 IP0_3 IP0_2 IP0_1 IP0_0
Reset 00000000
Access R/W R/W R/W R/W R/W R/W R/W R/W
Table 15. Description of IP0 bits
Bit Symbol Description
7 IP0_7 Reserved
6 IP0_6 When set to logic 1, NFC-WI interrupt is set to high priority.
5 IP0_5 When set to logic 1, Timer2 interrupt is set to high priority.
4 IP0_4 When set to logic 1, Debug UART interrupt is set to high priority.
3 IP0_3 When set to logic 1, Timer1 interrupt is set to high priority.
2 IP0_2 When set to logic 1, external P33_INT1 pin is set to high priority.
1 IP0_1 When set to logic 1, Timer0 interrupt is set to high priority.
0 IP0_0 When set to logic 1, external P32_INT0 pin is set to high priority.
Table 16. Interrupt controller IP1 register (SFR: address F8h) bit allocation
Bit 7 6 5 4 3 2 1 0
Symbol IP1_7 - IP1_5 IP1_4 IP1_3 IP1_2 -
Reset 000000 00
Access R/W R/W R/W R/W R/W R/W R/W
Table 17. Description of IP1 bits
Bit Symbol Description
7 IP1_7 When set to logic 1, General Purpose IRQ interrupt is set to high priority.
6- Reserved. This bit must be set to logic 0.
5 IP1_5 When set to logic 1, combined SPI, FIFO and HSU interrupt is set to high
priority.
4 IP1_4 When set to logic 1, I2C interrupt is set to high priority.
3 IP1_3 When set to logic 1, CIU interrupt 0 is set to high priority.
2 IP1_2 When set to logic 1, CIU interrupt 1 is set to high priority.
1- Reserved. This bit must be set to logic 0.
0 IP1_0 When set to logic 1, interrupt number 7 is set to high priority.

PN532_C1 All information provided in this document is subject to legal disclaimers. © NXP B.V. 2017. All rights reserved.
Product data sheet
COMPANY PUBLIC Rev. 3.6 — 28 November 2017
115436 20 of 222
NXP Semiconductors PN532/C1
Near Field Communication (NFC) controller
8.1.5.4 General purpose IRQ control
The general purpose interrupts are controlled by register GPIRQ.
NOTE: this is not a standard feature of the 8051.
[1] The bit IE1_7 of register IE1 (see Table 13 on page 18) has also to be set to logic 1 to enable the
corresponding CPU interrupt.
Table 18. GPIRQ register (address 6107h) bit allocation
Bit 7 6 5 4 3 2 1 0
Symbol gpirq_
level_
P71
gpirq_
level_
P50
gpirq_
level_
P35
gpirq_
level_
P34
gpirq_
enable
_P71
gpirq_
enable_
P50
gpirq_
enable_
P35
gpirq_
enable_
P34
Reset 00000000
Access R/W R/W R/W R/W R/W R/W R/W R/W
Table 19. Description of GPIRQ bits
Bit Symbol Description
7 gpirq_level_P71 Configures the polarity of signal on P71 to generate a GPIRQ
interrupt event (assuming gpirq_enable_P71 is set).
When set to logic 0, an interrupt will be generated if P71 is at logic 0.
When set to logic 1, an interrupt will be generated if P71 is at logic 1.
6 gpirq_level_P50 Configures the polarity of signal on P50 to generate a GPIRQ
interrupt event (assuming gpirq_enable_P50 is set).
When set to logic 0, an interrupt will be generated if P50_SCL is at logic 0.
When set to logic 1, an interrupt will be generated if P50_SCL is at logic 1.
5 gpirq_level_P35 Configures the polarity of signal on P35 to generate a GPIRQ
interrupt event (assuming gpirq_enable_P35 is set).
When set to logic 0, an interrupt will be generated if P35 is at logic 0.
When set to logic 1, an interrupt will be generated if P35 is at logic 1.
4 gpirq_level_P34 Configures the polarity of signal on P34 to generate a GPIRQ
interrupt event (assuming gpirq_enable_P34 is set).
When set to logic 0, an interrupt will be generated if P34 is at logic 0.
When set to logic 1, an interrupt will be generated if P34 is at logic 1.
Remark: If hide_svdd_sig of the register control_rngpower is set and
gpirq_enable_P34 is also set then this bit will be asserted independently
of the level on the pad P34.
3 gpirq_enable_P71 When set to logic 1, enables pad P71 to generate a GPIRQ interrupt
event.[1]
2 gpirq_enable_P50 When set to logic 1, enables pad P50_SCL to generate a GPIRQ interrupt
event.[1]
1 gpirq_enable_P35 When set to logic 1, enables pad P35 to generate a GPIRQ interrupt
event.[1]
0 gpirq_enable_P34 When set to logic 1, enables pad P34 to generate a GPIRQ interrupt
event.[1]

PN532_C1 All information provided in this document is subject to legal disclaimers. © NXP B.V. 2017. All rights reserved.
Product data sheet
COMPANY PUBLIC Rev. 3.6 — 28 November 2017
115436 21 of 222
NXP Semiconductors PN532/C1
Near Field Communication (NFC) controller
8.1.6 Timer0/1 description
Timer0/1 are general purpose timer/counters. Timer0/1 has the following functionality:
•Configurable edge or level detection interrupts
•Timer or counter operation
•4 timer/counter modes
•Baud rate generation for Debug UART
Timer0/1 comprises two 16-bit timer/counters: Timer0 and Timer1. Both can be configured
as either a timer or an event counter.
Each of the timers can operate in one of four modes:
•Mode 0: 13-bit timer/counter
•Mode 1: 16-bit timer/counter
•Mode 2: 8-bit timer/counter with programmable preload value
•Mode 3: two individual 8-bit timer/counters (Timer0 only)
In the ‘timer’ function, the timer/counter is incremented every machine cycle. The count
rate is 1/6 of the CPU clock frequency (CPU_CLK).
In the ‘counter’ function, the timer/counter is incremented in response to a 1-to-0 transition
on the input pins P34 / SIC_CLK (Timer0) or P35 (Timer1). In this mode, the external input
is sampled during state S5 of every machine cycle. If the associated pin is at logic 1 for a
machine cycle, followed by logic 0 on the next machine cycle, the count is incremented.
The new count value appears in the timer/counter in state S3 of the machine cycle
following the one in which the transition was detected. The maximum count rate is 1/12 of
the CPU_CLK frequency. There are no restrictions on the duty cycle of the external input
signal but to ensure that a given level is sampled at least once before it changes, it should
be held for at least one full machine cycle.
The overflow output ‘t1_ovf’ of Timer1 can be used as a baud rate generator for the
Debug UART. The Timer1 interrupt should be disabled in this case. For most applications
which drive the Debug UART, Timer1 is configured for ‘timer’ operation and in auto-reload
mode.
8.1.6.1 Timer0/1 registers
The Timer0/1 module contains six Special Function Registers (SFRs) which can be
accessed by the CPU.
Table 20. Timer0/1 Special Function registers list
Name Size
[bytes] Address
Offset Description Access
T01CON 1 88h Timer0/1 control register R/W
T01MOD 1 89h Timer0/1 mode register R/W
T0L 1 8Ah Timer0 timer/counter lower byte R/W
T1L 1 8Bh Timer1 timer/counter lower byte R/W
T0H 1 8Ch Timer0 timer/counter upper byte R/W
T1H 1 8Dh Timer1 timer/counter upper byte R/W

PN532_C1 All information provided in this document is subject to legal disclaimers. © NXP B.V. 2017. All rights reserved.
Product data sheet
COMPANY PUBLIC Rev. 3.6 — 28 November 2017
115436 22 of 222
NXP Semiconductors PN532/C1
Near Field Communication (NFC) controller
The firmware performs a register read in state S5 and a register write in state S6. The
hardware loads bits TF0 and TF1 of the register T01CON during state S2 and state S4
respectively. The hardware loads bits IE0 and IE1 of the register T01CON during state S1
and reset these bits during state S2. The registers T0L, T0H, T1L, T1H are updated by the
hardware during states S1, S2, S3 and S4 respectively. At the end of a machine cycle, the
firmware load has overridden the hardware load as the firmware writes in state S6.
Table 21. Timer0/1 SFR registers CPU state access
CPU STATE
Register Bit S1 S2 S3 S4 S5 S6
T01CON TF0 HW read SW read SW write
TF1 HW read SW read SW write
IE0 / IE1 HW write HW reset SW read SW write
TOL HW write SW read SW write
TOH HW write SW read SW write
T1L HW write SW read SW write
T1H HW write SW read SW write
Table11on 3 e17
Table11on 3 e17
Table11on 3 e17
Table11on 3 e17
PN532_C1 All information provided in this document is subject to legal disclaimers. © NXP B.V. 2017. All rights reserved.
Product data sheet
COMPANY PUBLIC Rev. 3.6 — 28 November 2017
115436 23 of 222
NXP Semiconductors PN532/C1
Near Field Communication (NFC) controller
8.1.6.2 T01CON register
The register is used to control Timer0/1 and report its status.
Table 22. Timer0/1 T01CON register (SFR address 88h), bit allocation
Bit 76543210
SymbolTF1TR1TF0TR0 IE1 IT1 IE0 IT0
Reset 00000000
Access R/W R/W R/W R/W R/W R/W R/W R/W
Table 23. Description of Timer0/1 T01CON register bits
Bit Symbol Description
7TF1 Timer1 overflow.
Set to logic 1 by hardware on a Timer1 overflow. The flag is set to logic 0
by the CPU after 2 machine cycles.
The bit IE0_3 of register IE0 (see Table 11 on page 17) has to be set to
logic 1 to enable the corresponding CPU interrupt.
6TR1 Timer1 run control. Set by firmware only.
When set to logic 1, Timer1 is enabled.
5TF0 Timer0 overflow.
Set by hardware on a Timer0 overflow. The flag is set to logic 0 by the
CPU after 2 machine cycles.
The bit IE0_1 of register IE0 (see Table 11 on page 17) has to be set to
logic 1 to enable the corresponding CPU interrupt.
4TR0 Timer0 run control. Set by firmware only.
When set to logic 1, Timer0 is enabled.
3IE1 External Interrupt1 event.
Set to logic 1 by hardware when an external interrupt is detected on
P33_INT1.
The bit IE0_2 of register IE0 (see Table 11 on page 17) has to be set to
logic 1 to enable the corresponding CPU interrupt.
2IT1 External Interrupt1 control. Set by firmware only.
When set to logic 1, Interrupt1 triggers on a falling edge of P33_INT1.
When set to logic 0, Interrupt1 triggers on a low level of P33_INT1.
1IE0 External Interrupt0 event.
Set to logic 1 by hardware when an external interrupt is detected on
P32_INT0.
The bit IE0_0 of register IE0 (see Table 11 on page 17) has to be set to
logic 1 to enable the corresponding CPU interrupt.
0IT0 External Interrupt0 control. Set by firmware only.
When set to logic 1, Interrupt0 triggered by a falling edge on P32_INT0.
When set to logic 0, Interrupt0 triggered by a low level on P32_INT0.

PN532_C1 All information provided in this document is subject to legal disclaimers. © NXP B.V. 2017. All rights reserved.
Product data sheet
COMPANY PUBLIC Rev. 3.6 — 28 November 2017
115436 24 of 222
NXP Semiconductors PN532/C1
Near Field Communication (NFC) controller
8.1.6.3 T01MOD register
This register is used to configure Timer0/1.
Table 24. Timer 0/1 T01MOD register (SFR address 89h), bit allocation
Bit 76543210
Symbol GATE1 C/T1 M11 M10 GATE0 C/T0 M01 M00
Reset 00000000
Access R/W R/W R/W R/W R/W R/W R/W R/W
Table 25. Description of T01MOD bits
Bit Symbol Description
7GATE1Timer1 gate control. Set by firmware only.
When set to logic 1, Timer1 is enabled only when P33_INT1 is high and bit
TR1 of register T01CON is set.
When set to logic 0, Timer1 is enabled.
6C/T1Timer1 timer/counter selector. Set by firmware only.
When set to logic 1, Timer1 is set to counter operation.
When set to logic 0, Timer1 is set to timer operation.
5 to 4 M[11:10] Timer1 mode. Set by firmware only.
•Mode 0: M11 = 0 and M10 = 0
–8192 counter
–T1L serves as a 5-bit prescaler
•Mode 1: M11 = 0 and M10 = 1
– 16-bit timer/counter
–T1H and T1L are cascaded
•Mode 2: M11 = 1 and M10 = 0
–8-bit auto-reload timer/counter.
–T1H stores value to be reloaded into T1L each time T1L overflows.
•Mode 3: M11 = 1 and M10 = 1
–Timer1 is stopped (count frozen).

PN532_C1 All information provided in this document is subject to legal disclaimers. © NXP B.V. 2017. All rights reserved.
Product data sheet
COMPANY PUBLIC Rev. 3.6 — 28 November 2017
115436 25 of 222
NXP Semiconductors PN532/C1
Near Field Communication (NFC) controller
8.1.6.4 T0L and T0H registers
These are the actual timer/counter bytes for Timer0: T0L is the lower byte; T0H is the
upper byte.
3GATE0Timer0 gate control. Set by firmware only.
When set to logic 1, Timer0 is enabled only when P32_INT0 is high and bit
TR0 of register T01CON is set.
When set to logic 0, Timer0 is enabled.
2C/T0Timer0 timer/counter selector. Set by firmware only.
When set to logic 1, Timer0 is set to counter operation.
When set to logic 0, Timer0 is set to timer operation.
1 to 0 M[01:00] Timer0 mode. Set by firmware only.
•Mode 0: M01 = 0 and M00 = 0
–8192 timer
–T0L acts as a 5-bit prescaler.
•Mode 1: M01 = 0 and M00 = 1
–16-bit timer/counter
–T0H and T0L are cascaded.
•Mode 2: M01 = 1 and M00 = 0
–8-bit auto-reload timer/counter
–T0H stores value to be reloaded into T0L each time T0L overflows.
•Mode 3: M01 = 1 and M00 = 1
–Timer0 split into two 8-bit timer/counters T0H and T0L
–T0H is controlled by the control bit of Timer1: bit TR1 of register
T01CON
–T0L is controlled by standard Timer0 control: “{P32_INT0 OR
(NOT GATE0)} AND bit TR0”.
Table 25. Description of T01MOD bits …continued
Bit Symbol Description
Table 26. Timer0/1 T0L register (SFR address 8Ah), bit allocation
Bit 76543210
Symbol T0L.7 T0L.6 T0L.5 T0L.4 T0L.3 T0L.2 T0L.1 T0L.0
Reset 00000000
Access R/W R/W R/W R/W R/W R/W R/W R/W
Table 27. Description of T0L bits
Bit Symbol Description
7:0 T0L.7 to T0L.0 Timer0 timer/counter lower byte
Table 28. Timer0/1 T0H register (SFR address 8Ch), bit allocation
Bit 76543210
Symbol T0H.7 T0H.6 T0H.5 T0H.4 T0H.3 T0H.2 T0H.1 T0H.0
Reset 00000000
Access R/W R/W R/W R/W R/W R/W R/W R/W
Table 29. Description of T0H bits
Bit Symbol Description
7 to 0 T0H.7 to T0H.0 Timer0 timer/counter upper byte

PN532_C1 All information provided in this document is subject to legal disclaimers. © NXP B.V. 2017. All rights reserved.
Product data sheet
COMPANY PUBLIC Rev. 3.6 — 28 November 2017
115436 26 of 222
NXP Semiconductors PN532/C1
Near Field Communication (NFC) controller
8.1.6.5 T1L and T1H registers
These are the actual timer/counter bytes for Timer1. T1L is the lower byte, T1H is the
upper byte.
8.1.6.6 Incrementer
The two 16-bit timer/counters are built around an 8-bit incrementer. The Timer0/1 are
incremented in the CPU states S1 to S4; the overflow flags are set in CPU states S2 and
S4.
•CPU state S1: TOL is incremented if Timer0 is set to:
–timer operation
–counter operation and when a 1-to-0 transition is detected on P34 / SIC_CLK input.
•CPU state S2: TOH is incremented if:
–T0L overflows. The overflow flag TF0 in register T01CON is updated.
•CPU state S3: T1L is incremented if Timer1 is set to:
–timer operation or
–counter operation and when a 1-to-0 transition is detected on P35 input.
•CPU state S4: T1H is incremented if:
–T1L overflows. The overflow flag TF1 in register T01CON is updated.
Table 30. Timer0/1 T1L register (SFR address 8Bh), bit allocation
Bit 76543210
Symbol T1L.7 T1L.6 T1L.5 T1L.4 T1L.3 T1L.2 T1L.1 T1L.0
Reset 00000000
Access R/W R/W R/W R/W R/W R/W R/W R/W
Table 31. Description of T1L bits
Bit Symbol Description
7 to 0 T1L.7 to T1L.0 Timer1 timer/counter lower byte
Table 32. Timer0/1 T1H register (SFR address 8Dh), bit allocation
Bit 76543210
Symbol T1H.7 T1H.6 T1H.5 T1H.4 T1H.3 T1H.2 T1H.1 T1H.0
Reset 00000000
Access R/W R/W R/W R/W R/W R/W R/W R/W
Table 33. Description of T1H bits
Bit Symbol Description
7 to 0 T1H.7 to T1H.0 Timer1 timer/counter upper byte

PN532_C1 All information provided in this document is subject to legal disclaimers. © NXP B.V. 2017. All rights reserved.
Product data sheet
COMPANY PUBLIC Rev. 3.6 — 28 November 2017
115436 27 of 222
NXP Semiconductors PN532/C1
Near Field Communication (NFC) controller
8.1.6.7 Overflow detection
For both the upper and lower bytes of the Timer0/1, an overflow is detected by comparing
the incremented value of the most significant bit with its previous value. An overflow
occurs when this bit changes from logic 1 to logic 0. An overflow event in the lower byte is
clocked into a flip-flop and is used in the next state as the increment enable for the upper
byte. An overflow event in the upper byte will set the corresponding overflow bit in the
T01CON register to logic 1. The upper byte overflow is also clocked into a flip-flop to
generate the output signals ‘t0_ovf’ and ‘t1_ovf’.
The overflow flags TF0 and TF1, found in register T01CON, are loaded during states S2
and S4 respectively. The interrupt controller of the 80C51 scans all requests at state S2.
Thus, an overflow of Timer0 or Timer1 is detected one machine cycle after it occurred.
When the request is serviced, the interrupt routine sets the overflow flag to logic 0.
Execution of the interrupt routine starts on the fourth machine cycles following the timer
overflow. When Timer0/1 receives the acknowledge from the CPU:
•the overflow flag TF0 in register T01CON is set to logic 0
•two machine cycles later, the overflow flag TF1 in register T01CON is set to logic 0
If during the same machine cycle, an overflow flag is set to logic 0 due to a CPU
acknowledge and set to logic 1 due to an overflow, the set to logic 1 is the strongest.
8.1.7 Timer2 description
Timer2 supports a subset of the standard Timer2 found in the 8052 microcontroller.
Timer2 can be configured into 2 functional modes via the T2CON and T2MOD registers:
•Mode1: Auto-reload up/down counting
•Mode2: Baud rate generation for Debug UART
Timer2 can operate either as a timer or as an event counter.
8.1.7.1 Timer2 registers
Timer2 contains six Special Function Registers (SFRs) which can be accessed by the
CPU.
Timer2 registers can be written to by either hardware or firmware. If both the hardware
and firmware attempt to update the registers T2H, T2L, RCAP2H or RCAP2L during the
same machine cycle, the firmware write takes precedence. A firmware write occurs in
state S6 of the machine cycle.
Table 34. Timer2 SFR register List
Name Size
[bytes] SFR
address Description Access
T2CON 1 C8h Timer2 control register R/W
T2MOD 1 C9h Timer2 mode register R/W
RCAP2L 1 CAh Timer2 reload lower byte R/W
RCAP2H 1 CBh Timer2 reload upper byte R/W
T2L 1 CCh Timer2 timer/counter lower byte R/W
T2H 1 CDh Timer2 timer/counter upper byte R/W
a Table 11 on page 17
PN532_C1 All information provided in this document is subject to legal disclaimers. © NXP B.V. 2017. All rights reserved.
Product data sheet
COMPANY PUBLIC Rev. 3.6 — 28 November 2017
115436 28 of 222
NXP Semiconductors PN532/C1
Near Field Communication (NFC) controller
Each increment or decrement of Timer2 occurs in state S1 except when in baud rate
generation mode and configured as a counter. In this mode, Timer2 increments on each
clock cycle. When configured as a timer, Timer2 is incremented every machine cycle.
Since a machine cycle consists of 6 clock periods, the count rate is 1/6 of the CPU clock
frequency.
8.1.7.2 T2CON register
The register is used to control Timer2 and report its status.
Table 35. Timer2 T2CON register (SFR address C8h) bit allocation
Bit 7 6 5 4 3 2 1 0
Symbol TF2 - RCLK0 TCLK0 - TR2 C/T2 -
Reset 00000000
Access R R/W R/W R/W R/W R/W R/W R/W
Table 36. Description of T2CON bits
Bit Symbol Description
7TF2 Timer2 overflow
Set to logic 1 by a Timer2 overflow.
Set to logic 0 by firmware. TF2 is not set when in baud rate generation mode.
The bit IE0_5 of register IE0 (see Table 11 on page 17) has to be set to logic
1 to enable the corresponding CPU interrupt.
6 - Reserved.
5 RCLK0 Timer2 Debug UART Receive Clock selector. Set by firmware only.
When set to logic 1, Debug UART uses Timer2 overflow pulses.
When set to logic 0, Debug UART uses overflow pulses from another source
(e.g. Timer1 in a standard configuration).
4TCLK0Timer2 Debug UART Transmit Clock selector. Set by firmware only.
When set to logic 1, Debug UART uses Timer2 overflow pulses.
When set to logic 0, Debug UART uses overflow pulses from another source
(e.g. Timer1 in a standard configuration).
3 - Reserved.
2TR2 Timer2 Run control. Set by firmware only.
When set to logic 1, Timer2 is started.
When set to logic 0, Timer2 is stopped.
1C/T2 Timer2 Counter/Timer selector. Set by firmware only.
When set to logic 1, Timer2 is set to counter operation.
When set to logic0, Timer2 is set to timer operation.
0- Reserved. This bit must be set to logic 0 by firmware.

PN532_C1 All information provided in this document is subject to legal disclaimers. © NXP B.V. 2017. All rights reserved.
Product data sheet
COMPANY PUBLIC Rev. 3.6 — 28 November 2017
115436 29 of 222
NXP Semiconductors PN532/C1
Near Field Communication (NFC) controller
8.1.7.3 T2MOD register
This Special Function Register is used to configure Timer2.
Table 37. Timer2 T2MOD register (SFR address C9h) bit allocation
Bit 7 6 5 4 3 2 1 0
Symbol -----T2RD-DCEN
Reset 00000000
Access RRRRRRR/WR/W
Table 38. Description of TMOD bits
Bit Symbol Description
7 to 3 - Reserved.
2T2RDTimer2 ReaD flag. Set by hardware and firmware.
This bit is set to logic 1 by hardware, if T2H is incremented between reading
T2L and reading T2H. This bit is set to logic 0, on the trailing edge of next
T2L read.
This bit is used to indicate that the16 bit Timer2 register is not read properly
since the T2H part was incremented by hardware before it was read.
1- Reserved
0 DCEN Timer2 Down Count ENable. Set by firmware only.
When this bit is set, Timer2 can be configured (in auto_reload mode) as an
up-counter.
When this bit is reset, Timer2 can be configured (in auto-reload mode) as a
down-counter.

PN532_C1 All information provided in this document is subject to legal disclaimers. © NXP B.V. 2017. All rights reserved.
Product data sheet
COMPANY PUBLIC Rev. 3.6 — 28 November 2017
115436 30 of 222
NXP Semiconductors PN532/C1
Near Field Communication (NFC) controller
8.1.7.4 T2L, T2H registers
These are the actual timer/counter bytes. T2L is the lower byte, T2H the upper byte.
On the fly reading can give a wrong value since T2H can be changed after T2L is read
and before T2H is read. This situation is indicated by flag T2RD in T2MOD.
These two 8-bit registers are always combined to operate as one 16-bit timer/counter.
8.1.7.5 RCAP2L, RCAP2H registers
These are the reload bytes. In the reload mode the T2H/T2L counters are loaded with the
values found in the RCAP2H/RCAP2L registers respectively.
Table 39. Timer2 T2L register (SFR address CCh) bit allocation
Bit 7 6 5 4 3 2 1 0
Symbol T2L.7 T2L.6 T2L.5 T2L.4 T2L.3 T2L.2 T2L.1 T2L.0
Reset 00000000
Access R/W R/W R/W R/W R/W R/W R/W R/W
Table 40. Description of T2L bits
Bit Symbol Description
7 to 0 T2L.7 to T2L.0 Timer2 timer/counter lower byte
Table 41. Timer2 T2H register (SFR address CDh) bit allocation
Bit 7 6 5 4 3 2 1 0
Symbol T2H.7 T2H.6 T2H.5 T2H.4 T2H.3 T2H.2 T2H.1 T2H.0
Reset 00000000
Access R/W R/W R/W R/W R/W R/W R/W R/W
Table 42. Description of T2H bits
Bit Symbol Description
7 to 0 T2H.7 to T2H.0 Timer2 timer/counter upper byte
Table 43. Timer2 RCAP2L register (SFR address CAh) bit allocation
Bit 7 6 5 4 3 2 1 0
Symbol R2L.7 R2L.6 R2L.5 R2L.4 R2L.3 R2L.2 R2L.1 R2L.0
Reset 00000000
Access R/W R/W R/W R/W R/W R/W R/W R/W
Table 44. Description of RCAP2L bits
Bit Symbol Description
7 to 0 R2L.7 to R2L.0 Timer2 lower reload byte
Table 45. Timer2 RCAP2H register (SFR address CBh) bit allocation
Bit 7 6 5 4 3 2 1 0
Symbol R2H.7 R2H.6 R2H.5 R2H.4 R2H.3 R2H.2 R2H.1 R2H.0
Reset 00000000
Access R/W R/W R/W R/W R/W R/W R/W R/W
Table 46. Description of RCAP2H bits
Bit Symbol Description
7 to 0 R2H.7 to R2H.0 Timer2 upper reload byte

PN532_C1 All information provided in this document is subject to legal disclaimers. © NXP B.V. 2017. All rights reserved.
Product data sheet
COMPANY PUBLIC Rev. 3.6 — 28 November 2017
115436 31 of 222
NXP Semiconductors PN532/C1
Near Field Communication (NFC) controller
8.1.8 Debug UART
The Debug UART is implemented to assist debug using UART_RX and UART_TX pins.
8.1.8.1 Feature list
The Debug UART has the following characteristics:
•Full duplex serial port
•Receive buffer to allow reception of a second byte while the first byte is being read out
by the CPU
•Four modes of operation which support 8-bit and 9-bit data transfer at various baud
rates
•Supports multi-processor communication
•Baud rate can be controlled through Timer1 or Timer2 baud rate generator
8.1.8.2 Debug UART functional description
The serial port has a receive buffer: a second byte can be stored while the previous one is
read out of the buffer by the CPU. However, if the first byte has still not been read by the
time reception of the second byte is complete, one of the bytes will be lost.
The receive and transmit data registers of the serial port are both accessed by firmware
via the Special Function Register S0BUF. Writing to S0BUF loads the transmit register;
reading from S0BUF accesses a physically separate receive register.
The serial port can operate in 4 modes. These modes are selected by programming bits
SM0 and SM1 in S0CON:
•Mode 0:
–Serial data are received and transmitted through UART_RX. UART_TX outputs the
shift clock. 8 bits are transmitted/received (LSB first)
Baud rate: fixed at 1/6 of the frequency of the CPU clock
•Mode 1:
–10 bits are transmitted through UART_TX or received through UART_RX: a start
bit (0), 8 data bits (LSB first), and a stop bit (1)
–Receive: The received stop bit is stored into bit RB8 of register S0CON
–Baud rate: variable (depends on overflow of Timer1 or Timer2)
•Mode 2:
–11 bits are transmitted through UART_TX or received through UART_RX: start bit
(0), 8 data bits (LSB first), a 9th data bit, and a stop bit (1)
–Transmit: the 9th data bit is taken from bit TB8 of S0CON. For example, the parity
bit could be loaded into TB8.
–Receive: the 9th data bit is stored into RB8 of S0CON, while the stop bit is ignored
–Baud rate: programmable to either 1/16 or 1/32 the frequency of the CPU clock

PN532_C1 All information provided in this document is subject to legal disclaimers. © NXP B.V. 2017. All rights reserved.
Product data sheet
COMPANY PUBLIC Rev. 3.6 — 28 November 2017
115436 32 of 222
NXP Semiconductors PN532/C1
Near Field Communication (NFC) controller
•Mode 3:
–11 bits are transmitted through UART_TX or received through UART_RX: a start
bit (0), 8 data bits (LSB first), a 9th data bit, and a stop bit (1). In fact, mode 3 is the
same as mode 2 in all aspects except the baud rate
–Transmit: as mode 2, the 9th data bit is taken from TB8 of S0CON
–Receive: as mode 2, the 9th data bit is stored into RB8 of S0CON
–Baud rate: depends on overflows of Timer1 or Timer2
The Debug UART initiates transmission and/or reception as follows.
•Transmission is initiated, in modes 0, 1, 2, 3, by any instruction that uses S0BUF as
destination
•Reception is initiated, in mode 0, if RI and REN in S0CON are set to logic 0 and 1
respectively
•Reception is initiated in modes 1, 2, 3 by the incoming start bit if REN in S0CON is set
to a logic 1
The Debug UART contains 2 SFRs:
Table 47. Debug UART SFR register list
Name Size [bytes] SFR address Description Access
S0CON 1 0098h Control and status register R/W
S0BUF 1 0099h Transmit and receive buffer R/W
Table 50 “Debug UART modes" on gage 34
PN532_C1 All information provided in this document is subject to legal disclaimers. © NXP B.V. 2017. All rights reserved.
Product data sheet
COMPANY PUBLIC Rev. 3.6 — 28 November 2017
115436 33 of 222
NXP Semiconductors PN532/C1
Near Field Communication (NFC) controller
8.1.8.3 S0CON register
The Special Function Register S0CON is the control and status register of the Debug
UART. This register contains the mode selection bits (SM2, SM1, SM0), the 9th data bit
for transmit and receive (TB8 and RB8), and the serial port interrupt bits (TI and RI).
Table 48. Debug UART S0CON register (SFR: address 98h) bit allocation
Bit 76543210
Symbol SM0 SM1 SM2 REN TB8 RB8 TI RI
Reset 00000000
Access R/W R/W R/W R/W R/W R/W R/W R/W
Table 49. Description of S0CON bits
Bit Symbol Description
7 to 6 SM (0:1) Mode selection bit 0 and 1. Set by firmware only. The Debug UART has 4
modes (Table 50 “Debug UART modes” on page 34).
5SM2Multi-processor communication enable.
Enables the multi-processor communication feature. Set by firmware only.
In mode 2 and 3:
if SM2 is set to logic 1, then RI will not be activated and RB8 and S0BUF will
not be loaded if the 9th data bit received is a logic 0
if SM2 is set to logic 0, it has no influence on the activation of RI and RB8
In mode 1:
if SM2 is set to logic 1, then RI will not be activated and RB8 and S0BUF will
not be loaded if no valid stop bit was received
if SM2 is set to logic 0, it has no influence on the activation of RI and RB8
In mode 0, SM2 has no influence
4RENSerial reception enable. Set by firmware only.
When set to logic 1, enables reception.
3TB8Transmit data bit. Set by firmware only.
In modes 2 and 3, the value of TB8 is transmitted as the 9th data bit
In modes 0 and 1, the TB8 bit is not used

PN532_C1 All information provided in this document is subject to legal disclaimers. © NXP B.V. 2017. All rights reserved.
Product data sheet
COMPANY PUBLIC Rev. 3.6 — 28 November 2017
115436 34 of 222
NXP Semiconductors PN532/C1
Near Field Communication (NFC) controller
[1] If SM2 is set to logic 1, loading RB8 can be blocked, see bit description of SM2 above.
[2] If SM2 is set to logic 1, setting RI can be blocked, see bit description of SM2 above.
[3] The bit IE0_4 of register IE0 (see Table 13 on page 18) has to be set to logic 1 to enable the corresponding
CPU interrupt.
Remark: The S0CON register supports a locking mechanism to prevent firmware
read-modify-write instructions to overwrite the contents while hardware is modifying the
contents of the register.
2RB8Receive data bit. Set by hardware and by firmware.[1]
When set to logic 1:
In modes 2 or 3, the hardware stores the 9th data bit that was received in RB8
In mode 1, the hardware stores the stop bit that was received in RB8
In mode 0, the hardware does not change RB8.
1TI Transmit interrupt flag [3]. TI must be set to logic 0 by firmware.
In modes 2 or 3, when transmitting, the hardware sets to logic 1 the transmit
interrupt flag TI at the end of the 9th bit time
In modes 0 or 1, when transmitting, the hardware sets to logic 1 the transmit
interrupt flag TI at the end of the 8th bit time.
0RI Receive interrupt flag [3]. RI must be set to logic 0 by firmware.
In modes 2 or 3, when receiving, the hardware sets to logic 1 the receive
interrupt flag 1 clock period after sampling the 9th data bit (if SM2=1 setting RI
can be blocked, see bit description of SM2 above)
In mode 1, when receiving, the hardware sets to logic 1 the receive interrupt
flag 1 clock period after sampling the stop bit [2]
In mode 0, when receiving, the hardware sets to logic 1 RI at the end of the
CPU state 1 of the 9th machine cycle after the machine cycle where the data
reception started by a write to S0CON.
Table 50. Debug UART modes
Mode SM0 SM1 Description Baud rate
0 0 0 Shift register fclk/6
1 0 1 8 bits Debug UART Variable
2 1 0 9 bits Debug UART fclk/64 or fclk/32
3 1 1 9 bits Debug UART Variable
Table 49. Description of S0CON bits …continued
Bit Symbol Description
Baud rate in mode 0 ill
Baud Rate using mode 2 1g)
PN532_C1 All information provided in this document is subject to legal disclaimers. © NXP B.V. 2017. All rights reserved.
Product data sheet
COMPANY PUBLIC Rev. 3.6 — 28 November 2017
115436 35 of 222
NXP Semiconductors PN532/C1
Near Field Communication (NFC) controller
8.1.8.4 S0BUF register
This register is implemented twice. Writing to S0BUF writes to the transmit buffer. Reading
from S0BUF reads from the receive buffer. Only hardware can read from the transmit
buffer and write to the receive buffer.
8.1.8.5 Mode 0 baud rate
In mode 0, the baud rate is derived from the CPU states signals and thus:
Baud rate in mode 0 (1)
The next table lists the baud rates in Debug UART mode 0.
8.1.8.6 Mode 2 baud rate
In mode 2, the baud rate depends on the value of bit SMOD from the SFR register PCON.
Baud Rate using mode 2 (2)
The next table lists the baud rates in Debug UART mode 2.
Table 51. Debug UART S0BUF Register (SFR: address 99h) bit allocation
Bit 76543210
Symbol S0BUF[7:0]
Reset 00000000
Access R/W R/W R/W R/W R/W R/W R/W R/W
Table 52. Description of S0BUF bits
Bit Symbol Description
7 to 0 S0BUF[7:0] Writing to S0BUF writes to the transmit buffer.
Reading from S0BUF reads from the receive buffer.
Table 53. Baud rates in mode 0
Conditions Min Typ Max Unit
fCLK 6.78 13.56 27.12 MHz
Baud rate 1.13 2.26 4.52 Mb/s
clk
6
-------
Table 54. Baud rates in mode 2
Conditions Min Typ Max Unit
fCLK 6.78 13.56 27.12 MHz
Baud rate (SMOD=0) 212 424 847.5 kb/s
Baud rate (SMOD=1) 424 847.5 1695 kb/s
2SMOD
32
---------------- fclk
Baud rare in mode 1 and 3 when related to Iimer1 overflow
Section 8.1.8.8 “Baud rates using 'I'Imer1 (Debug UART mode 1 and 3)"
Baud rare in mode 1 and 3 when related to Iimer2 overflow
Section 8.1.8.9 “Baud rates using TImer2 (Debug UART mode 1 and 3)"
Baud rate
PN532_C1 All information provided in this document is subject to legal disclaimers. © NXP B.V. 2017. All rights reserved.
Product data sheet
COMPANY PUBLIC Rev. 3.6 — 28 November 2017
115436 36 of 222
NXP Semiconductors PN532/C1
Near Field Communication (NFC) controller
8.1.8.7 Mode 1 and 3 baud rates
In modes 1 and 3, the baud rates are determined by the rate of timer1 and timer2 overflow
bits: ‘t1_ovf’ and ‘t2_ovf’. The register bit TCLK0 from the register T2CON selects if
‘t1_ovf’ or ‘t2_ovf’ should be used as a source when transmitting. The register bit RCLK0
from the register T2CON selects if ‘t1_ovf’ or ‘t2_ovf’ should be used as a source when
receiving. The timers interrupt should be disabled when used to define the Debug UART
baud rates.
The data rate is also dependant on the value of the bit SMOD from the SFR register
PCON.
If over1rate is the equivalent ‘t1_ovf’ frequency and over2rate is the equivalent ‘t2_ovf’
frequency then:
Baud rate in mode 1 and 3 when related to timer1 overflow (3)
See also Section 8.1.8.8 “Baud rates using Timer1 (Debug UART mode 1 and 3)”
Baud rate in mode 1 and 3 when related to timer2 overflow (4)
See also Section 8.1.8.9 “Baud rates using Timer2 (Debug UART mode 1 and 3)”
The next table shows the trigger select:
8.1.8.8 Baud rates using Timer1 (Debug UART mode 1 and 3)
The Timer1 interrupt should be disabled in this application. The Timer1 itself can be
configured for either ‘timer’ or ‘counter’ operation, and in any of its 3 running modes. In the
most typical applications, it is configured for ‘timer’ operation, in the auto-reload mode
(Timer1 mode 2: high nibble of T01MOD = 0010b). In that case the baud rate is given by
the formula:
Baud rate (5)
Table 55. Trigger select
RCLK0 TCLK0 SMOD receive trigger rate transmit trigger rate
0 - 0 over1rate/32 -
0 - 1 over1rate/16 -
1 - - over2rate/16 -
- 0 0 - over1rate/32
- 0 1 - over1rate/16
- 1 - - over2rate/16
2SMOD
32
---------------- over1rate
1
16
------over2rate
2SMOD
32
---------------- fclk
6 256 T1H–
----------------------------------------
Timer1 reload value T1 H
Section 8.1.6 ‘Timer0/1 descrigtion" on gage 21
PN532_C1 All information provided in this document is subject to legal disclaimers. © NXP B.V. 2017. All rights reserved.
Product data sheet
COMPANY PUBLIC Rev. 3.6 — 28 November 2017
115436 37 of 222
NXP Semiconductors PN532/C1
Near Field Communication (NFC) controller
When rewriting this formula, the value for the Timer1 reload value T1H is calculated from
the desired baud rate as follows:
Timer1 reload value T1H (6)
One can achieve very low baud rates with Timer1 by leaving the Timer1 interrupt enabled,
and configuring the timer to run as a 16-bit timer (high nibble of T01MOD = 0001b), and
using the Timer1 interrupt to do a 16-bit firmware reload. Note: the frequency fclk is the
internal microcontroller frequency. If there is no clock divider then fclk = fosc.
For details on programming Timer1 to function as baud rate generator for the Debug
UART see Section 8.1.6 “Timer0/1 description” on page 21.
The next table lists the maximum baud rates for using mode 2 of Timer1.
The next table shows commonly used baud rates using mode 2 of Timer1 and a CLK
frequency of 27.12 MHz.
Table 56. Maximum baud rates using mode 2 of Timer1
Reload value fCLK divided by SMOD Baud rate at fCLK Unit
6.78 13.56 27.12 MHz
FF 96 1 70.6 141.2 282.5 kb/s
Table 57. Baud rates using mode 2 of Timer1 with fCLK = 27.12 MHz
Reload value fCLK divided by SMOD Baud rate at fCLK Unit
FC 706 0 38.4 kb/s
F9 1412 0 19.2 kb/s
F1 2825 0 9.6 kb/s
E3 5650 0 4.8 kb/s
C5 11300 0 2.4 kb/s
8A 22600 0 1.2 kb/s
256 2SMOD fclk
32 6Baudrate
----------------------------------------------
–
Baud ra1e using TImer2
Reload value T2RCH/L
Section 8.1.7 “Timer2 descrigtion" on gage 27
PN532_C1 All information provided in this document is subject to legal disclaimers. © NXP B.V. 2017. All rights reserved.
Product data sheet
COMPANY PUBLIC Rev. 3.6 — 28 November 2017
115436 38 of 222
NXP Semiconductors PN532/C1
Near Field Communication (NFC) controller
8.1.8.9 Baud rates using Timer2 (Debug UART mode 1 and 3)
Timer2 has a programming mode to function as baud rate generator for the Debug UART.
In this mode the baud rate is given by formula:
Baud rate using Timer2 (7)
When rewriting this formula, the value for the Timer2 reload values T2RCH/L is calculated
from the desired baud rate as follows:
Reload value T2RCH/L (8)
For details on programming Timer2 to function as baud rate generator for the Debug
UART (see Section 8.1.7 “Timer2 description” on page 27).
Note: the frequency fclk is the internal microcontroller frequency. If there is no clock divider
then fclk = fosc.
The next table lists the maximum baud rates when using Timer2.
8.2 General purpose IOs configurations
This chapter describes the different configurations for the IO pads:
P72, alternate function SCK
P71, alternate function MISO
P70_IRQ
P35
P34, alternate function SIC_CLK
P33_INT1
P32_INT0
P31, alternate function UART_TX
P30, alternate function UART_RX
Note that in Hard Power Down mode, these ports are disconnected from their supply rail.
For a given port x, there are three configuration registers:
PxCFGA[n]
PxCFGB[n]
Px[n]
Table 58. Maximum baud rates using Timer2
Reload value T2RCH/L fCLK divided by Baud rate Unit
6.78 13.56 27.12 MHz
FFFF 16 424 847.5 1695 kb/s
fclk
16 65536 T2RCH T2RCL(,)–
----------------------------------------------------------------------------------
65536 fclk
16 Baudrate
-------------------------------------
–

PN532_C1 All information provided in this document is subject to legal disclaimers. © NXP B.V. 2017. All rights reserved.
Product data sheet
COMPANY PUBLIC Rev. 3.6 — 28 November 2017
115436 39 of 222
NXP Semiconductors PN532/C1
Near Field Communication (NFC) controller
where x is 3 or 7 and n is the bit index.
At maximum 4 different controllable modes can be supported. These modes are defined
with the following bits:
•PxCFGA[n]=0 and PxCFGB[n]=0: Open drain
•PxCFGA[n]=1 and PxCFGB[n]=0: Quasi Bidirectional (Reset mode)
•PxCFGA[n]=0 and PxCFGB[n]=1: input (High Impedance)
•PxCFGA[n]=1 and PxCFGB[n]=1: Push/pull output
Px[n] is used to write or read the port value.
Here is the list of the registers used for these GPIO configuration
Table 59. Timer0/1 Special Function registers List
Name Size
[bytes] SFR address Description Access
P3CFGA 1 FCh Port 3 configuration R/W
P3CFGB 1 FDh Port 3 configuration R/W
P3 1 B0h Port 3 value R/W
P7CFGA 1 F4h Port 7configuration R/W
P7CFGB 1 F5h Port 7 configuration R/W
P7 1 F7h Port 7 value R/W

PN532_C1 All information provided in this document is subject to legal disclaimers. © NXP B.V. 2017. All rights reserved.
Product data sheet
COMPANY PUBLIC Rev. 3.6 — 28 November 2017
115436 40 of 222
NXP Semiconductors PN532/C1
Near Field Communication (NFC) controller
8.2.1 Pad configurations description
8.2.1.1 Open-drain
In open drain configuration, an external pull-up resistor is required to output or read a
logic 1. When writing polarity Px[n] to logic 0, the GPIO pad is pulled down to logic 0.
When writing polarity Px[n] to logic 1 the GPIO pad is in High Impedance.
Fig 6. Open-drain
CPU_CLK
en_n
zi
output mode input mode
Write Px[n]
en_n
zi
GPIO pad
Read Px[n]
GPIO pad
CPU_CLK
12
Px[n]
zi
e_hd
e_pu
e_p
en_n
GND
DVDD
GND
xVDD
3
Control
PxCFGA[n] =
“0”
PxCFGB[n] =
“0”
“0”
GPIO pad
CPU_CLK

PN532_C1 All information provided in this document is subject to legal disclaimers. © NXP B.V. 2017. All rights reserved.
Product data sheet
COMPANY PUBLIC Rev. 3.6 — 28 November 2017
115436 41 of 222
NXP Semiconductors PN532/C1
Near Field Communication (NFC) controller
8.2.1.2 Quasi Bidirectional
In Quasi Bidirectional configuration, e_p is driven to logic 1 for only one CPU_CLK period
when writing Px[n]. During the tpushpull time the pad drives a strong logic 1 at its output.
While zi (GPIO) is logic 1, the weak hold transistor (e_hd) is ON, which implements a latch
function. Because of the weaker nature of this hold transistor, the pad cell can now act as
an input as well.
A third very weak pull-up transistor (e_pu) ensures that an high impedance input is read
as logic 1. e_pu is clocked and is at logic 1 while Px[n] is at logic 1.
On a transition from logic 0 to logic 1 externally driven on GPIO pad, when the voltage on
the pad is at the supply voltage divided by 2, zi goes to logic 1, the pull-up e_hd is ON.
e_hd is an asynchronous signal.
The maximum currents that can be sourced by the e_pu transistor is 80 mA and 500 mA
by e_hd transistor.
Fig 7. Quasi Bidirectional
12
Px[n]
zi
e_hd
e_pu
e_p
en_n
GND
DVDD
GND
xVDD
3
Control
PxCFGA[n] =
“1”
PxCFGB[n] =
“0”
CPU_CLK
en_n
e_hd
output mode input mode
GPIO pad
Write Px[n]
en_n
zi
e_p
Read Px[n]
GPIO pad
CPU_CLK
CPU_CLK
GPIO pad
e_pu
zi
e_p
e_hd
e_pu
“1”
“1”
“0”
tpushpull
A fig? 4
PN532_C1 All information provided in this document is subject to legal disclaimers. © NXP B.V. 2017. All rights reserved.
Product data sheet
COMPANY PUBLIC Rev. 3.6 — 28 November 2017
115436 42 of 222
NXP Semiconductors PN532/C1
Near Field Communication (NFC) controller
8.2.1.3 Input
In input configuration, no pull up or hold resistor are internally connected to the pad.
Fig 8. Input
12
Px[n]
zi
e_hd
e_pu
e_p
en_n
GND
DVDD
GND
xVDD
3
Control
PxCFGA[n] =
“0”
PxCFGB[n] =
“1”
“0”
CPU_CLK
“1”
zi
Read Px[n]
GPIO pad
CPU_CLK
input mode
GPIO pad

PN532_C1 All information provided in this document is subject to legal disclaimers. © NXP B.V. 2017. All rights reserved.
Product data sheet
COMPANY PUBLIC Rev. 3.6 — 28 November 2017
115436 43 of 222
NXP Semiconductors PN532/C1
Near Field Communication (NFC) controller
8.2.1.4 Push-pull output
In push-pull output, the output pin drives a strong logic 0 or a logic 1 continuously. It is
possible to read back the pin output value.
Fig 9. Push-pull output
12
Px[n]
zi
e_hd
e_pu
e_p
en_n
GND
DVDD
GND
xVDD
3
Control
PxCFGA[n] =
“1”
PxCFGB[n] =
“1”
CPU_CLK
en_n
output mode
GPIO pad
Write Px[n]
e_p
CPU_CLK
GPIO pad
zi
“0”
Data
0M
0M
PN532_C1 All information provided in this document is subject to legal disclaimers. © NXP B.V. 2017. All rights reserved.
Product data sheet
COMPANY PUBLIC Rev. 3.6 — 28 November 2017
115436 44 of 222
NXP Semiconductors PN532/C1
Near Field Communication (NFC) controller
8.2.2 GPIO registers description
8.2.2.1 P7CFGA register
Remark: When in Hard power down mode, the P72 to P70_IRQ pins are forced in quasi
bidirectional mode. Referring to Figure 7, en_n = e_pu = “1”, e_p = “0”. And e_hd = “1” if
P7x pin value is “1” and e_hd = “0” if P7x pin value is “0”.
8.2.2.2 P7CFGB register
Remark: When in Hard power down mode, the P72 to P70_IRQ pins are forced in quasi
bidirectional mode. Referring to Figure 7, en_n = e_pu = “1”, e_p = “0”. And e_hd = “1” if
P7x pin value is “1” and e_hd = “0” if P7x pin value is “0”.
Table 60. P7CFGA register (SFR: address F4h) bit allocation
Bit 7 6 5 4 3 2 1 0
Symbol -----P7CFGA[2]P7CFGA[1]P7CFGA[0]
Reset 11111 1 1 1
Access RRRRR R/W R/W R/W
Table 61. Description of P7CFGA bits
Bit Symbol Description
7 to 3 - Reserved.
2 P7CFGA[2] Out of SPI mode, and in conjuction with P7CFGB[2], it configures the
functional mode of the P72 pin.
1 P7CFGA[1] Out of SPI mode, and in conjuction with P7CFGB[1], it configures the
functional mode of the P71 pin.
0 P7CFGA[0] In conjuction with P7CFGB[0], it configures the functional mode of
P70_IRQ pin.
Table 62. P7CFGB register (SFR: address F5h) bit allocation
Bit 7 6 5 4 3 2 1 0
Symbol -----P7CFGB[2]P7CFGB[1]P7CFGB[0]
Reset 00000 0 0 0
Access RRRRR R/W R/W R/W
Table 63. Description of P7CFGB bits
Bit Symbol Description
7 to 3 - Reserved.
2 P7CFGB[2] Out of SPI mode, and in conjuction with P7CFGA[2], it configures the
functional mode of the P72 pin.
1 P7CFGB[1] Out of SPI mode, and in conjuction with P7CFGA[1], it configures the
functional mode of the P71 pin.
0 P7CFGB[0] In conjuction with P7CFGA[0], it configures the functional mode of P70_
IRQ pin.
0 Figure 7
PN532_C1 All information provided in this document is subject to legal disclaimers. © NXP B.V. 2017. All rights reserved.
Product data sheet
COMPANY PUBLIC Rev. 3.6 — 28 November 2017
115436 45 of 222
NXP Semiconductors PN532/C1
Near Field Communication (NFC) controller
8.2.2.3 P7 register
8.2.2.4 P3CFGA register
[1] When CPU_PD is set to logic 1(see Table 7 on page 16), for P32_INT0 and referring to Section 8.2.1, e_hd
is forced to logic 1.
Remark: When in Hard power down mode, the P35 to P30 pins are forced in quasi
bidirectional mode. Referring to Figure 7, en_n = e_pu = “1”, e_p = “0”. And e_hd = “1” if
P3x pin value is “1” and e_hd = “0” if P3x pin value is “0”.
Table 64. P7 register (SFR: address F7h) bit allocation
Bit 7 6 5 4 3 2 1 0
Symbol -----P7[2] P7[1] P7[0]
Reset 11111 1 1 1
Access RRRRR R/W R/W R/W
Table 65. Description of P7 bits
Bit Symbol Description
7 to 3 - Reserved.
2 P7[2] Out of SPI mode: Writing to P7[2] writes the corresponding value to the
P72 pin according to the configuration mode defined by P7CFGA[2] and
P7CFGB[2].
Reading from P7[2] reads the state of P72 pin.
1 P7[1] Out of SPI mode: Writing to P7[1] writes the corresponding value to the
P71 pin according to the configuration mode defined by P7CFGA[1] and
P7CFGB[1].
Reading from P7[1] reads the state of P71 pin.
0 P7[0] Writing to P7[0] writes the corresponding value to the P70_IRQ pin
according to the configuration mode defined by P7CFGA[0] and
P7CFGB[0].
Reading from P7[0] reads the state of P70_IRQ pin.
Table 66. P3CFGA register (SFR: address FCh) bit allocation
Bit 7 6 5 4 3 2 1 0
Symbol --P3CFGA[
5] P3CFGA[
4] P3CFGA[
3] P3CFGA[
2] P3CFGA[
1] P3CFGA[
0]
Reset 11111111
Access R R R/W R/W R/W R/W R/W R/W
Table 67. Description of P3CFGA bits
Bit Symbol Description
7 to 6 Reserved.
5 P3CFGA[5] In conjuction with P3CFGB[5], it configures the functional mode of P35.
4 P3CFGA[4] In conjuction with P3CFGB[4], it configures the functional mode of P34.
3 P3CFGA[3] In conjuction with P3CFGB[3], it configures the functional mode of P33_INT1.
2 P3CFGA[2] In conjuction with P3CFGB[2], it configures the functional mode of
P32_INT0[1]
1 P3CFGA[1] In conjuction with P3CFGB[1], it configures the functional mode of P31
0 P3CFGA[0] In conjuction with P3CFGB[0], it configures the functional mode of P30
0M
PN532_C1 All information provided in this document is subject to legal disclaimers. © NXP B.V. 2017. All rights reserved.
Product data sheet
COMPANY PUBLIC Rev. 3.6 — 28 November 2017
115436 46 of 222
NXP Semiconductors PN532/C1
Near Field Communication (NFC) controller
8.2.2.5 P3CFGB register
[1] When CPU_PD is set to logic 1(see Table 7 on page 16), for P32_INT0 and referring to Section 8.2.1, e_hd
is forced to logic 1.
Remark: When in Hard power down mode, the P35 to P30 pins are forced in quasi
bidirectional mode. Referring to Figure 7, en_n = e_pu = “1”, e_p = “0”. And e_hd = “1” if
P3x pin value is “1” and e_hd = “0” if P3x pin value is “0”.
Table 68. P3CFGB register (SFR: address FDh) bit allocation
Bit 7 6 5 4 3 2 1 0
Symbol --P3CFGB[
5] P3CFGB[
4] P3CFGB[
3] P3CFGB[
2] P3CFGB[
1] P3CFGB[
0]
Reset 00000000
Access R R R/W R/W R/W R/W R/W R/W
Table 69. Description of P3CFGB bits
Bit Symbol Description
7 to 6 Reserved.
5 P3CFGB[5] In conjuction with P3CFGA[5], it configures the functional mode of P35.
4 P3CFGB[4] In conjuction with P3CFGA[4], it configures the functional mode of P34.
3 P3CFGB[3] In conjuction with P3CFGA[3], it configures the functional mode of
P33_INT1.
2 P3CFGB[2] In conjuction with P3CFGA[2], it configures the functional mode of
P32_INT0.[1]
1 P3CFGB[1] In conjuction with P3CFGA[1], it configures the functional mode of P31.
0 P3CFGB[0] In conjuction with P3CFGA[0], it configures the functional mode of P30.

PN532_C1 All information provided in this document is subject to legal disclaimers. © NXP B.V. 2017. All rights reserved.
Product data sheet
COMPANY PUBLIC Rev. 3.6 — 28 November 2017
115436 47 of 222
NXP Semiconductors PN532/C1
Near Field Communication (NFC) controller
8.2.2.6 P3 register
Table 70. P3 register (SFR: address B0h) bit allocation
Bit 7 6 5 4 3 2 1 0
Symbol - - P3[5] P3[4] P3[3] P3[2] P3[1] P3[0]
Reset 11111111
Access R R R/W R/W R/W R/W R/W R/W
Table 71. Description of P3 bits
Bit Symbol Description
7 to 6 - Reserved.
5 P3[5] Writing to P3[5] writes the corresponding value to P35 pin according to the
configuration mode defined by P3CFGA[5] and P3CFGB[5].
Reading from P3[5] reads the state of P35 pin.
4 P3[4] When P34 alternate function SIC_CLK is not used, writing to P3[4] writes the
corresponding value to P34 pin according to the configuration mode defined by
P3CFGA[4] and P3CFGB[4].
Reading from P3[4] reads the state of P34 pin.
3 P3[3] Writing to P3[3] writes the corresponding value to P33_INT1 pin according to
the configuration mode defined by P3CFGA[3] and P3CFGB[3].
Reading from P3[3] reads the state of P33_INT1 pin.
2 P3[2] Writing to P3[2] writes the corresponding value to P32_INT0 pin according to
the configuration mode defined by P3CFGA[2] and P3CFGB[2].
Reading from P3[2] reads the state of P32_INT0 pin.
1 P3[1] When the P31 pin alternate function UART_TX is not used, writing to P3[1]
writes the corresponding value to P31 pin according to the configuration mode
defined by P3CFGA[1] and P3CFGB[1].
Reading from P3[1] reads the state of P31 pin.
0 P3[0] When the P30 pin alternate function UART_RX is not used, writing to P3[0]
writes the corresponding value to P30 pin according to the configuration mode
defined by P3CFGA[0] and P3CFGB[0].
Reading from P3[0] reads the state of P30 pin.
V
<74»>74»><—>
474» ¢—>
4»
4—»
4 >
V
<—>
Table 74 on gage 49
—>—>PN532_C1 All information provided in this document is subject to legal disclaimers. © NXP B.V. 2017. All rights reserved.
Product data sheet
COMPANY PUBLIC Rev. 3.6 — 28 November 2017
115436 48 of 222
NXP Semiconductors PN532/C1
Near Field Communication (NFC) controller
8.3 Host interfaces
PN532 must be able to support different kind of interfaces to communicate with the HOST.
All the interfaces that have to be supported are exclusive.
•SPI interface
•I2C interface: Standard and Fast modes
•High Speed UART (HSU): supporting specific high baud rates
8.3.1 Multi-InterFace (MIF) description
The Multi-InterFace (MIF) manages the configuration of the host interface pins, supplied
by PVDD, according to the selected links with the bits selif[1:0] of register Config_I0_I1
(see Table 74 on page 49):
The firmware must copy the value of the pads I0 and I1 to respectively selif[0] and selif[1].
Fig 10. Host interface block diagram
I2C
CPU HOST
M
I
F
selif(1:0)
FIFO
Manager
SPI
HSU
RAM
PN532
Host Interfaces
Table 72. HOST interface selection
Selif [1:0] 00 01 10 11
Host interface selected HSU SPI I2CReserved
Pin number
27 HSU_RX NSS P50_SCL -
28 HSU_TX MOSI SDA -
29 P71 MISO P71 -
30 P72 SCK P72 -
see Table 72 on page 48
PN532_C1 All information provided in this document is subject to legal disclaimers. © NXP B.V. 2017. All rights reserved.
Product data sheet
COMPANY PUBLIC Rev. 3.6 — 28 November 2017
115436 49 of 222
NXP Semiconductors PN532/C1
Near Field Communication (NFC) controller
8.3.1.1 MIF register
The Config I0_I1 register is used to select the host interface. It manages also the polarity
of P33_INT1.
8.3.1.2 Configuration modes of the host interface pins.
In I2C mode, P50_SCL and SDA are configured in Open Drain mode.
In HSU mode, HSU_RX is in input mode and HSU_TX is in push-pull mode.
In SPI mode, NSS, MOSI and SCK are in inputs mode. MISO is in push-pull mode.
Table 73. Config I0_I1 register (address 6103h) bit allocation
Bit 7 6 5 4 3 2 1 0
Symbol int1_pol - pad_I1 - pad_I0 enselif Selif[1:0]
Reset 00X0X 000
Access R/W R R/W R R/W R/W R/W R/W
Table 74. Description of Config I0_I1 bits
Bit Symbol Description
7 int1_pol When set to logic 1, the value of the P33_INT1 pin is inverted.
6 - Reserved.
5 pad_I1 When read this bit gives the state of the I1 pin.
4 - Reserved.
3 pad_I0 When read this bit gives the state of the I0 pin.
2 enselif When set to logic 1, this bit indicates that the selif bits are valid and that the
selected interface on the MIF can drive the pins.
The firmware must copy the value of the pads I0 and I1 to respectively selif[0]
and selif[1]
When set to logic 0, the MIF cannot drive the IO lines.
1:0 Selif[1:0] These bits are used by the firmware to select the host interface communication
link, see Table 72 on page 48.

PN532_C1 All information provided in this document is subject to legal disclaimers. © NXP B.V. 2017. All rights reserved.
Product data sheet
COMPANY PUBLIC Rev. 3.6 — 28 November 2017
115436 50 of 222
NXP Semiconductors PN532/C1
Near Field Communication (NFC) controller
8.3.2 I2C interface
It is recommended to refer the I2C standard for more information.
The I2C interface implements a Master/Slave I2C bus interface with integrated shift
register, shift timing generation and Slave address recognition. I2C Standard mode (100
kHz SCLK) and Fast mode (400 kHz SCLK) are supported.
General Call +W is supported, not hardware General Call (GC +R).
The mains characteristics of the I2C module are:
•Support Master/Slave I2C bus
•Standard and Fast mode supported
•Wake-up of the PN532 on its own address
•Wake-up on General Call +W (GC +W)
The I2C module is control through 5 registers:
8.3.2.1 I2C functional description
The I2C interface may operate in any of the following four modes:
•Master Transmitter
•Master Receiver
•Slave Receiver
•Slave Transmitter
Two types of data transfers are possible on the I2C bus:
•Data transfer from a Master transmitter to a Slave receiver. The first byte transmitted
by the Master is the Slave address. Next follows a number of data bytes. The Slave
returns an acknowledge bit after each received byte.
•Data transfer from a Slave transmitter to a Master receiver. The first byte (the Slave
address) is transmitted by the Master. The Slave then returns an acknowledge bit.
Next follows the data bytes transmitted by the Slave to the Master. The Master returns
an acknowledge bit after each received byte except the last byte. At the end of the last
received byte, a “not acknowledge” is returned.
In a given application, the I2C interface may operate as a Master or as a Slave.
In the PN532, the I2C is typically configured as a Slave, because the host is Master.
Table 75. I2C register list
Name Size
[bytes] Address Description Access
I2CCON 1 D8h (SFR) Control register R/W
I2CSTA 1 D9h (SFR) Status register R/W
I2CDAT 1 DAh (SFR) Data register R/W
I2CADR 1 DBh (SFR) Slave Address register R/W
i2c_wu_control 1 610Ah Control register for the I2C wake-up conditions R/W
Table 80 on page 58
PN532_C1 All information provided in this document is subject to legal disclaimers. © NXP B.V. 2017. All rights reserved.
Product data sheet
COMPANY PUBLIC Rev. 3.6 — 28 November 2017
115436 51 of 222
NXP Semiconductors PN532/C1
Near Field Communication (NFC) controller
In the Slave mode, the I2C interface hardware looks for its own Slave address and the
general call address. If one of these addresses is detected, an interrupt is requested.
When the PN532 microcontroller wishes to become the bus Master, the hardware waits
until the bus is free before the Master mode is entered so that a possible Slave action is
not interrupted. If bus arbitration is lost in the Master mode, the I2C interface switches to
the Slave mode immediately and can detect its own Slave address in the same serial
transfer.
8.3.2.2 Master transmitter mode
As a Master, the I2C logic will generate all of the serial clock pulses and the START and
STOP conditions. A transfer is ended with a STOP condition or with a repeated START
condition. Since a repeated START condition is also the beginning of the next serial
transfer, the I2C bus will not be released.
I2C data are output through SDA while P50_SCL outputs the serial clock. The first byte
transmitted contains the Slave address of the receiving device (7-bit SLA) and the data
direction bit. In this case the data direction bit (R/W) will be a logic ‘0’ (W). I2C data are
transmitted 8 bits at a time. After each byte is transmitted, an acknowledge bit is received.
START and STOP conditions are output to indicate the beginning and the end of a serial
transfer.
In the Master transmitter mode, a number of data bytes can be transmitted to the Slave
receiver. Before the Master transmitter mode can be entered, I2CCON must be initialized
with the ENS1 bit set to logic 1 and the STA, STO and SI bits set to logic 0. ENS1 must be
set to logic 1 to enable the I2C interface. If the AA bit is set to logic 0, the I2C interface will
not acknowledge its own Slave address or the general call address if they are present on
the bus. This will prevent the I2C interface from entering a Slave mode.
The Master transmitter mode may now be entered by setting the STA bit. The I2C
interface logic will then test the I2C bus and generate a start condition as soon as the bus
becomes free. When a START condition is transmitted, the serial interrupt flag (SI) is set
to logic 1, and the status code in the status register (I2CSTA) will be 08h. This status code
must be used to vector to an interrupt service routine that loads I2CDAT with the Slave
address and the data direction bit (SLA+W). The SI bit in I2CCON must then be set to
logic 0 before the serial transfer can continue.
When the Slave address and the direction bit have been transmitted and an
acknowledgment bit has been received, the serial interrupt flag (SI) is set to logic 1 again,
and a number of status codes in I2CSTA are possible. The appropriate action to be taken
for any of the status codes is detailed in Table 80 on page 58. After a repeated start
condition (state 10h), the I2C interface may switch to the Master receiver mode by loading
I2CDAT with SLA+R.
8.3.2.3 Master receiver mode
As a Master, the I2C logic will generate all of the serial clock pulses and the START and
STOP conditions. A transfer is ended with a STOP condition or with a repeated START
condition. Since a repeated START condition is also the beginning of the next serial
transfer, the I2C bus will not be released.
Table 81 on page 59
Table 82 on gage 60
PN532_C1 All information provided in this document is subject to legal disclaimers. © NXP B.V. 2017. All rights reserved.
Product data sheet
COMPANY PUBLIC Rev. 3.6 — 28 November 2017
115436 52 of 222
NXP Semiconductors PN532/C1
Near Field Communication (NFC) controller
The first byte transmitted contains the Slave address of the transmitting device (7-bit SLA)
and the data direction bit. In this case the data direction bit (R/W) will be logic 1 (R). I2C
data are received via SDA while P50_SCL outputs the serial clock. I2C data are received
8 bits at a time. After each byte is received, an acknowledge bit is transmitted. START and
STOP conditions are output to indicate the beginning and end of a serial transfer.
In the Master receiver mode, a number of data bytes are received from a Slave
transmitter. The transfer is initialized as in the Master transmitter mode. When the START
condition has been transmitted, the interrupt service routine must load I2CDAT with the
7-bit Slave address and the data direction bit (SLA+R). The SI bit in I2CCON must then be
set to logic 0 before the serial transfer can continue.
When the Slave address and the data direction bit have been transmitted and an
acknowledgment bit has been received, the serial interrupt flag (SI) is set to logic 1 again,
and a number of status codes are possible in I2CSTA. The appropriate action to be taken
for each of the status codes is detailed in Table 81 on page 59. After a repeated start
condition (state 10h), the I2C interface may switch to the Master transmitter mode by
loading I2CDAT with SLA+W.
8.3.2.4 Slave receiver mode
I2C data and the serial clock are received through SDA and P50_SCL. After each byte is
received, an acknowledge bit is transmitted. START and STOP conditions are recognized
as the beginning and end of a serial transfer. Address recognition is performed by
hardware after reception of the Slave address and direction bit.
In the Slave receiver mode, a number of data bytes are received from a Master
transmitter. To initiate the Slave receiver mode, I2CADR must be loaded with the 7-bit
Slave address to which the I2C interface will respond when addressed by a Master. Also
the least significant bit of I2CADR should be set to logic 1 if the interface should respond
to the general call address (00h). The control register, I2CCON, should be initialized with
ENS1 and AA set to logic 1 and STA, STO, and SI set to logic 0 in order to enter the Slave
receiver mode. Setting the AA bit will enable the logic to acknowledge its own Slave
address or the general call address and ENS1 will enable the interface.
When I2CADR and I2CCON have been initialized, the I2C interface waits until it is
addressed by its own Slave address followed by the data direction bit which must be ‘0’
(W) for the I2C interface to operate in the Slave receiver mode. After its own Slave
address and the W bit have been received, the serial interrupt flag (SI) is set to logic 1 and
a valid status code can be read from I2CDAT. This status code should be used to vector to
an interrupt service routine, and the appropriate action to be taken for each of the status
codes is detailed in Table 82 on page 60. The Slave receiver mode may also be entered if
arbitration is lost while the I2C interface is in the Master mode.
If the AA bit is set to logic 0 during a transfer, the I2C interface will return a not
acknowledge (logic 1) to SDA after the next received data byte. While AA is set to logic 0,
the I2C interface does not respond to its own Slave address or a general call address.
However, the I2C bus is still monitored and address recognition may be resumed at any
time by setting AA. This means that the AA bit may be used to temporarily isolate the I2C
interface from the I2C bus.
Table 83 on
gage 62
e Table 90 on gage 65
e Table 143 on gage 97
Table 90 on gage 65
W
controller" on gage 90
Table 90 on gage 65
Table 88 on gage 65
PN532_C1 All information provided in this document is subject to legal disclaimers. © NXP B.V. 2017. All rights reserved.
Product data sheet
COMPANY PUBLIC Rev. 3.6 — 28 November 2017
115436 53 of 222
NXP Semiconductors PN532/C1
Near Field Communication (NFC) controller
8.3.2.5 Slave transmitter mode
The first byte is received and handled as in the Slave receiver mode. However, in this
mode, the direction bit will indicate that the transfer direction is reversed. I2C data are
transmitted via SDA while the serial clock is input through P50_SCL. START and STOP
conditions are recognized as the beginning and end of a serial transfer.
In the Slave transmitter mode, a number of data bytes are transmitted to a Master
receiver. Data transfer is initialized as in the Slave receiver mode. When I2CADR and
I2CCON have been initialized, the I2C interface waits until it is addressed by its own Slave
address followed by the data direction bit which must be ‘1’ (R) for the I2C interface to
operate in the Slave transmitter mode. After its own Slave address and the R bit have
been received, the serial interrupt flag (SI) is set to logic 1 and a valid status code can be
read from I2CSTA. This status code is used to vector to an interrupt service routine, and
the appropriate action to be taken for each of these status codes is detailed in Table 83 on
page 62. The Slave transmitter mode may also be entered if arbitration is lost while the
I2C interface is in the Master mode.
If the AA bit is set to logic 0 during a transfer, the I2C interface will transmit the last byte of
the transfer and enter state C0h or C8h. the I2C interface is switched to the not addressed
Slave mode and will ignore the Master receiver if it continues the transfer. Thus the
Master receiver receives all ‘1’s as I2C data. While AA is set to logic 0, the I2C interface
does not respond to its own Slave address or a general call address. However, the I2C
bus is still monitored, and address recognition may be resumed at any time by setting AA.
This means that the AA bit may be used to temporarily isolate the I2C interface from the
I2C bus.
8.3.2.6 I2C wake-up mode
The wake up block can only be used when I2C is configured as a Slave.
It is a dedicated circuitry, separated from the main I2C peripheral which functionality is to
wake-up the PN532 from Soft-Power-Down mode.
Before entering the Soft-Power-Down mode, the following actions must be taken:
•Enable the block and select the wake-up conditions (see Table 90 on page 65).
•Enable the I2C wake-up event in the PCR (see Table 143 on page 97)
Once in Soft-Power-Down mode, the wake up block will monitor the I2C bus. If it
recognizes its own address and the command type is valid (read only, write only, or both
depending of settings in register i2c_wu_control, see Table 90 on page 65), the wake up
block will generate an acknowledge, stretch P50_SCL, configure the I2C interface in Slave
Transmitter or Slave Receiver mode depending on the command. Finally, i2c_on is set to
logic 1, which initiates the wake-up sequence (see Section 8.5 “Power clock and reset
controller” on page 90).
When the microcontroller has been woken up, the firmware must identify the wake up
source and must disable the wake up block (see Table 90 on page 65) to use I2C. It is now
the I2C peripheral which stretches P50_SCL.
To enable wake up on GC +W, the LSB bit of I2CADR should be set to logic 1 (see
Table 88 on page 65). The wake-up block and the wake-up on a write command should be
enabled before entering in Soft-Power-Down mode. When the wake up on GC +W
condition is recognized, the behavior is the same as described above.
Table 72 on gage 48
PN532_C1 All information provided in this document is subject to legal disclaimers. © NXP B.V. 2017. All rights reserved.
Product data sheet
COMPANY PUBLIC Rev. 3.6 — 28 November 2017
115436 54 of 222
NXP Semiconductors PN532/C1
Near Field Communication (NFC) controller
8.3.2.7 I2CCON register
The CPU can read from and write to this 8-bit SFR. Two bits are affected by the Serial IO
(the I2C interface) hardware: the SI bit is set to logic 1 when a serial interrupt is requested,
and the STO bit is set to logic 0 when a STOP condition is present on the I2C bus. The
STO bit is also set to logic 0 when ENS1 = ‘0’.
Table 76. I2CCON register (SFR: address D8h) bit allocation
Bit 76543210
Symbol CR[2] ENS1 STA STO SI AA CR[1:0]
Reset 00000000
Access R/W R/W R/W R/W R/W R/W R/W R/W
Table 77. Description of I2CCON bits
Bit Symbol Description
7 CR[2] Serial clock frequency selection in Master mode. Together with CR[1:0], this
bit determines the clock rate (serial clock frequency) when the I2C interface is in
a Master mode. Special attention has to be made on the I2C bit frequency in case
of dynamic switching of the CPU clock frequency.
6ENS1Serial IO enable. When ENS1 bit is to logic 0, SDA and P50_SCL are in high
impedance. The state of SDA and P50_SCL is ignored, the I2C interface is in the
“not addressed” Slave state, and the STO bit in I2CCON is forced to logic 0. No
other bits are affected.
When ENS1 is logic 1, the I2C interface is enabled, assuming selif[1:0] bits are
10b (see Table 72 on page 48).
ENS1 should not be used to temporarily release the I2C interface from the I2C
bus since, when ENS1 is set to logic 0, the I2C bus status is lost. The AA flag
should be used instead.
5STASTART control. When the STA bit is set to logic 1 to enter Master mode, the I2C
interface hardware checks the status of the I2C bus and generates a START
condition if the bus is free. If the bus is not free, then the I2C interface waits for a
STOP condition (which will free the bus) and generates a START condition after
a delay of a half clock period of the internal serial clock generator.
If STA is set to logic 1, while the I2C interface is already in a Master mode and
one or more bytes are transmitted or received, the I2C interface transmits a
repeated START condition.
STA may be set to logic 1 at any time. This includes the case when the I2C
interface is the addressed Slave.
When the STA bit is set to logic 0, no START condition or repeated START
condition will be generated.
Table 13 on page 18
PN532_C1 All information provided in this document is subject to legal disclaimers. © NXP B.V. 2017. All rights reserved.
Product data sheet
COMPANY PUBLIC Rev. 3.6 — 28 November 2017
115436 55 of 222
NXP Semiconductors PN532/C1
Near Field Communication (NFC) controller
4STOSTOP control. When the STO bit is set to logic 1, while the I2C interface is in
Master mode, a STOP condition is transmitted to the I2C bus. When the STOP
condition is detected on the bus, the I2C interface hardware automatically sets
STO to logic 0.
In Slave mode, STO may be set to logic 1 to recover from an error condition. In
this case, no STOP condition is transmitted to the I2C bus. However, the I2C
interface hardware behaves as if a STOP condition has been received and
switches to the defined “not addressed” Slave Receiver mode.
If the STA and STO bits are both set to logic 1, the STOP condition is transmitted
to the I2C bus if the I2C interface is in Master mode (in Slave mode, the I2C
interface generates an internal STOP condition which is not transmitted). The I2C
interface then transmits a START condition.
When the STO bit is set to logic 0, no STOP condition will be generated.
3SI Serial interrupt flag. When SI is set to logic 1, then if the serial interrupt from the
I2C interface port is enabled, the CPU will receive an interrupt. SI is set by
hardware when any one of 25 of the possible 26 states of the I2C interface are
entered. The only state that does not cause SI to be set to logic 1 is state F8h,
which indicates that no relevant state information is available.
While SI is set by hardware to logic 1, P50_SCL is held in logic 0 when the SCL
line is logic 0, and P50_SCL is held in high impedance when the SCL line is
logic 1.
SI must be set to logic 0 by firmware.
When the SI flag is set to logic 0, no serial interrupt is requested, and there is no
stretching of the SCL line via P50_SCL.
The bit IE1_4 of register IE1 (see Table 13 on page 18) has also to be set to
logic 1 to enable the corresponding I2C interrupt to the CPU.
2AA Assert Acknowledge flag. If AA is set to logic 1, an acknowledge (low level to
SDA) will be returned during the acknowledge clock pulse on the P50_SCL line
when:
•The “own Slave address” has been received.
•The general call address has been received while the general call bit (GC) in
I2CADR is set.
•A data byte has been received while the I2C interface is in Master Receiver
mode.
•A data byte has been received while the I2C interface is in the addressed
Slave Receiver mode.
When the I2C interface is in the addressed Slave Transmitter mode, state C8h
will be entered after the last serial bit is transmitted. When SI is set to logic 0, the
I2C interface leaves state C8h, enters the Not-addressed Slave Receiver mode,
and the SDA line remains at logic 1. In state C8h, AA can be set to logic 1 again
for future address recognition.
When the I2C interface is in the Not-addressed Slave mode, its own Slave
address and the general call address are ignored. Consequently, no
acknowledge is returned, and a serial interrupt is not requested. Thus, the I2C
interface can be temporarily released from the I2C bus while the bus status is
monitored. While the I2C interface is released from the bus, START and STOP
conditions are detected, and I2C data are shifted in. Address recognition can be
resumed at any time by setting AA to logic 1.
If AA is set to logic 1 when the I2C own Slave address or the general call address
has been partly received, the address will be recognized at the end of the byte
transmission.
Table 77. Description of I2CCON bits …continued
Bit Symbol Description

PN532_C1 All information provided in this document is subject to legal disclaimers. © NXP B.V. 2017. All rights reserved.
Product data sheet
COMPANY PUBLIC Rev. 3.6 — 28 November 2017
115436 56 of 222
NXP Semiconductors PN532/C1
Near Field Communication (NFC) controller
1 to 0 CR[1:0] Serial clock frequency selection in Master mode.
CR2 CR1 CR0 CPU_CLK division factor I2C bit frequency
0 0 0 10 CPU_CLK/10
0 0 1 20 CPU_CLK/20
0 1 0 30 CPU_CLK/30
0 1 1 40 CPU_CLK/40
1 0 0 80 CPU_CLK/80
1 0 1 120 CPU_CLK/120
1 1 0 160 CPU_CLK/160
1 1 1 (256-T1 reload value)*12
24...3072 CPU_CLK/3072...CPU_CLK/24
Table 77. Description of I2CCON bits …continued
Bit Symbol Description

PN532_C1 All information provided in this document is subject to legal disclaimers. © NXP B.V. 2017. All rights reserved.
Product data sheet
COMPANY PUBLIC Rev. 3.6 — 28 November 2017
115436 57 of 222
NXP Semiconductors PN532/C1
Near Field Communication (NFC) controller
8.3.2.8 I2CSTA register
I2CSTA is an 8-bit read-only special function register. The three least significant bits are
always at logic 0. The five most significant bits contain the status code. There are 26
possible status codes. When I2CSTA contains F8h, no relevant state information is
available and no serial interrupt is requested. Reset initializes I2CSTA to F8h. All other
I2CSTA values correspond to defined I2C interface states. When each of these states is
entered, a serial interrupt is requested (SI = ‘1’), this can happen in any CPU cycle, and a
valid status code will be present in I2CSTA. This status code will remain present in I2CSTA
until SI is set to logic 0 by firmware.
Note that I2CSTA changes one CPU_CLK clock cycle after SI changes, so the new status
can be visible in the same machine cycle SI changes or possibly (in one out of six CPU
states) the machine cycle after that. This should not be a problem since you should not
read I2CSTA before either polling SI or entry of the interrupt handler (which in itself takes
several machine cycles).
Table 78. I2CSTA register (SFR: address D9h) bit allocation
Bit 76543210
Symbol ST[7:0]
Reset 11111000
Access RRRRRRRR
Table 79. Description of I2CSTA bits
Bit Symbol Description
7 to 0 ST[7:0] Encoded status bit for the different functional mode. Several Status
codes are returned in a certain mode (Master Transmitter, Master
Receiver, Slave Transmitter, Slave Receiver) plus some miscellaneous
status codes that can be returned at any time.
Fig 11. I2C state machine of status behavior
IDLE
SI=1 => ST[7:0] = status
SI=0 => ST[7:0] = F8
INTERRUPT/
STATUS
AVAILABLE
SI=1
SI=0 =>ST[7:0] = F8

xxxxxxxxxxxxxxxxxxxxx xxxxxxxxxxxxxxxxxxxxxxxxxx xxxxxxx x x x xxxxxxxxxxxxxxxxxxxxxxxxxxxxxx xxxxxxxxxxxxxxxxxxx xx xx xxxxx
xxxxxxxxxxxxxxxxxxxxxxxxxxx xxxxxxxxxxxxxxxxxxx xxxxxx xxxxxxxxxxxxxxxxxxxxxxxxxxxxxxxxxxx xxxxxxxxxxxx x x
xxxxxxxxxxxxxxxxxxxxx xxxxxxxxxxxxxxxxxxxxxxxxxxxxxx xxxxx xxxxxxxxxxxxxxxxxxxxxxxxxxxxxxxxxxxxxxxxxxxxxxxxxx xxxxxxxx
xxxxxxxxxxxxxxxxxxxxxxxxx xxxxxxxxxxxxxxxxxxxx xxx
PN532_C1 All information provided in this document is subject to legal disclaimers. © NXP B.V. 2017. All rights reserved.
Product data sheet
COMPANY PUBLIC Rev. 3.6 — 28 November 2017
115436 58 of 222
NXP Semiconductors PN532/C1
Near Field Communication (NFC) controller
Table 80. I2C Master Transmitter Mode status code
Status
Code
ST[7:0]
Status of the I2CBus
and of the
I2C interface Hardware
Application firmware Response Next Action Taken By the I2C interface Hardware
To/from I2CDAT TO I2CCON
STA STO SI AA
08h A START condition has been
transmitted Load SLA+W X 0 0 X SLA+W will be transmitted ACK will be received
10h A repeated START condition
has been transmitted Load SLA+W X 0 0 X As above
Load SLA+R X 0 0 X SLA+W will be transmitted;
the I2C interface will be switched to MST/(TRX or REC) mode
18h SLA+W has been transmitted;
ACK has been received Load data byte 0 0 0 X Data byte will be transmitted; ACK bit will be received
No I2CDAT action 1 0 0 X Repeated START will be transmitted
No I2CDAT action 0 1 0 X STOP condition will be transmitted
STO flag will be set to logic 0
No I2CDAT action 1 1 0 X STOP condition followed by a START condition will be transmitted
STO flag will be set to logic 0
20h SLA+W has been transmitted;
NOT ACK has been received Load data byte 0 0 0 X Data byte will be transmitted
ACK bit will be received
No I2CDAT action 1 0 0 X Repeated START will be transmitted
No I2CDAT action 0 1 0 X STOP condition will be transmitted
STO flag will be set to logic 0
No I2CDAT action 1 1 0 X STOP condition followed by a START condition will be transmitted
STO flag will be set to logic 0
28h Write data byte in I2CDAT has
been transmitted;
ACK has been received
Load data byte 0 0 0 X Data byte will be transmitted; ACK bit will be received
No I2CDAT action 1 0 0 X Repeated START will be transmitted
No I2CDAT action 0 1 0 X STOP condition will be transmitted
STO flag will be set to logic 0
No I2CDAT action 1 1 0 X STOP condition followed by a START condition will be transmitted
STO flag will be set to logic 0

xxxxxxxxxxxxxxxxxxxxx xxxxxxxxxxxxxxxxxxxxxxxxxx xxxxxxx x x x xxxxxxxxxxxxxxxxxxxxxxxxxxxxxx xxxxxxxxxxxxxxxxxxx xx xx xxxxx
xxxxxxxxxxxxxxxxxxxxxxxxxxx xxxxxxxxxxxxxxxxxxx xxxxxx xxxxxxxxxxxxxxxxxxxxxxxxxxxxxxxxxxx xxxxxxxxxxxx x x
xxxxxxxxxxxxxxxxxxxxx xxxxxxxxxxxxxxxxxxxxxxxxxxxxxx xxxxx xxxxxxxxxxxxxxxxxxxxxxxxxxxxxxxxxxxxxxxxxxxxxxxxxx xxxxxxxx
xxxxxxxxxxxxxxxxxxxxxxxxx xxxxxxxxxxxxxxxxxxxx xxx
PN532_C1 All information provided in this document is subject to legal disclaimers. © NXP B.V. 2017. All rights reserved.
Product data sheet
COMPANY PUBLIC Rev. 3.6 — 28 November 2017
115436 59 of 222
NXP Semiconductors PN532/C1
Near Field Communication (NFC) controller
30h Write data byte in I2CDAT has
been transmitted;
NOT ACK has been received
Load data byte 0 0 0 X Data byte will be transmitted; ACK bit will be received
No I2CDAT action 1 0 0 X Repeated START will be transmitted
No I2CDAT action 0 1 0 X STOP condition will be transmitted
STO flag will be set to logic 0
No I2CDAT action 1 1 0 X STOP condition followed by a START condition will be transmitted
STO flag will be set to logic 0
38h Arbitration lost in SLA+R/W or
Data bytes No I2CDAT action 0 0 0 X I2C bus will be released; a Slave mode will be entered
No I2CDAT action 1 0 0 X A START condition will be transmitted when the bus becomes free
Table 80. I2C Master Transmitter Mode status code …continued
Status
Code
ST[7:0]
Status of the I2CBus
and of the
I2C interface Hardware
Application firmware Response Next Action Taken By the I2C interface Hardware
To/from I2CDAT TO I2CCON
STA STO SI AA
Table 81. I2C Master Receiver Mode status codes
Status
Code
ST[7:0]
Status of the I2C Bus and
the I2C interface Hardware Application firmware Response Next Action Taken By the I2C interface Hardware
To /from I2CDAT TO I2CCON
STA STO SI AA
08h A START condition has been
transmitted Load SLA+W X 0 0 X SLA+W will be transmitted, ACK will be received
10h A repeated START condition
has been transmitted Load SLA+W X 0 0 X As above
Load SL+R X 0 0 X SLA+W will be transmitted; the I2C interface will be switched to MST/(TRX
or REC) mode
38h Arbitration lost in SLA+R/W or
Data bytes No I2CDAT action 0 0 0 X I2C bus will be released; a Slave mode will be entered
No I2CDAT action 1 0 0 X A START condition will be transmitted when the bus becomes free
40h SLA+R has been transmitted;
ACK has been received No I2CDAT action 0 0 0 0 Data byte will be received;
NOT ACK bit will be returned
No I2CDAT action 0 0 0 1 Data byte will be received;
ACK bit will be returned
48h SLA+R has been transmitted;
NOT ACK has been received No I2CDAT action 1 0 0 X Repeated START condition will be transmitted
No I2CDAT action 0 1 0 X STOP condition will be transmitted;
STO flag will be set to logic 0
No I2CDAT action 1 1 0 X STOP condition followed by a START condition will be transmitted;
STO flag will be set to logic 0

xxxxxxxxxxxxxxxxxxxxx xxxxxxxxxxxxxxxxxxxxxxxxxx xxxxxxx x x x xxxxxxxxxxxxxxxxxxxxxxxxxxxxxx xxxxxxxxxxxxxxxxxxx xx xx xxxxx
xxxxxxxxxxxxxxxxxxxxxxxxxxx xxxxxxxxxxxxxxxxxxx xxxxxx xxxxxxxxxxxxxxxxxxxxxxxxxxxxxxxxxxx xxxxxxxxxxxx x x
xxxxxxxxxxxxxxxxxxxxx xxxxxxxxxxxxxxxxxxxxxxxxxxxxxx xxxxx xxxxxxxxxxxxxxxxxxxxxxxxxxxxxxxxxxxxxxxxxxxxxxxxxx xxxxxxxx
xxxxxxxxxxxxxxxxxxxxxxxxx xxxxxxxxxxxxxxxxxxxx xxx
PN532_C1 All information provided in this document is subject to legal disclaimers. © NXP B.V. 2017. All rights reserved.
Product data sheet
COMPANY PUBLIC Rev. 3.6 — 28 November 2017
115436 60 of 222
NXP Semiconductors PN532/C1
Near Field Communication (NFC) controller
50h Read data byte has been
received; ACK has been
returned
Read data byte or 0 0 0 0 Data byte will be received;
NOT ACK bit will be returned
Read data byte 0 0 0 1 Data byte will be received;
ACK bit will be returned
58h Read data byte has been
received; NOT ACK has been
returned
Read data byte 1 0 0 X Repeated START condition will be transmitted
Read data byte 0 1 0 X STOP condition will be transmitted;
STO flag will be set to logic 0
Read data byte 1 1 0 X STOP condition followed by a START condition will be transmitted;
STO flag will be set to logic 0
Table 81. I2C Master Receiver Mode status codes …continued
Status
Code
ST[7:0]
Status of the I2C Bus and
the I2C interface Hardware Application firmware Response Next Action Taken By the I2C interface Hardware
To /from I2CDAT TO I2CCON
STA STO SI AA
Table 82. I2C Slave Receiver Mode status codes
Status
Code
ST[7:0]
Status of the I2C Bus and
the I2C interface Hardware Application firmware Response Next Action Taken By the I2C interface Hardware
To /from I2CDAT TO I2CCON
STA STO SI AA
60h Own SLA+W has been
received; ACK has been
returned
No I2CDAT action X 0 0 0 Data byte will be received an NOT ACK will be returned
No I2CDAT action X 0 0 1 Data bye will be received and ACK will be returned
68h Arbitration lost in SLA+R/W as
Master; Own SLA+W has been
received, ACK returned
No I2CDAT action X 0 0 0 Data byte will be received an NOT ACK will be returned
No I2CDAT action x 0 0 1 Data byte will be received and ACK will be returned
70h General call address (00h) has
been received; ACK has been
returned
No I2CDAT action X 0 0 0 Data byte will be received and NOT ACK will be returned
No I2CDAT action X 0 0 1 Data byte will be received and ACK will be returned
78h Arbitration lost in SLA+R/W as
Master; General call address
has been received, ACK has
been returned
No I2CDAT action X 0 0 0 Data byte will be received an NOT ACK will be returned
No I2CDAT action X 0 0 1 Data byte will be received and ACK will be returned
80h Previously addressed with own
SLA; Write data byte has been
received; ACK has been
returned
Read data byte X 0 0 0 Data byte will be received an NOT ACK will be returned
Read data byte X 0 0 1 Data byte will be received and ACK will be returned

xxxxxxxxxxxxxxxxxxxxx xxxxxxxxxxxxxxxxxxxxxxxxxx xxxxxxx x x x xxxxxxxxxxxxxxxxxxxxxxxxxxxxxx xxxxxxxxxxxxxxxxxxx xx xx xxxxx
xxxxxxxxxxxxxxxxxxxxxxxxxxx xxxxxxxxxxxxxxxxxxx xxxxxx xxxxxxxxxxxxxxxxxxxxxxxxxxxxxxxxxxx xxxxxxxxxxxx x x
xxxxxxxxxxxxxxxxxxxxx xxxxxxxxxxxxxxxxxxxxxxxxxxxxxx xxxxx xxxxxxxxxxxxxxxxxxxxxxxxxxxxxxxxxxxxxxxxxxxxxxxxxx xxxxxxxx
xxxxxxxxxxxxxxxxxxxxxxxxx xxxxxxxxxxxxxxxxxxxx xxx
PN532_C1 All information provided in this document is subject to legal disclaimers. © NXP B.V. 2017. All rights reserved.
Product data sheet
COMPANY PUBLIC Rev. 3.6 — 28 November 2017
115436 61 of 222
NXP Semiconductors PN532/C1
Near Field Communication (NFC) controller
88h Previously addressed with own
SLA; Write data byte has been
received; NOT ACK has been
returned
Read data byte 0 0 0 0 Switched to not addressed SLV mode; No recognition of own SLA or
General call address
Read data byte 0 0 0 1 Switched to not addressed SLV mode; Own SLA will be recognized;
General call address will be recognized if I2CADR[0] is set to logic 1.
Read data byte 1 0 0 0 Switched to not addressed SLV mode; No recognition of own SLA or
General call address. A START condition will be transmitted when the bus
becomes free
Read data byte 1 0 0 1 Switched to not addressed SLV mode; Own SLA will be recognized;
General call address will be recognized if I2CADR[0] is set to logic 1. A
START condition will be transmitted when the bus becomes free
90h Previously addressed with
General Call; Write data byte
has been received; ACK has
been returned
Read data byte X 0 0 0 Data byte will be received and NOT ACK will be returned
Read data byte X 0 0 1 Data byte will be received and ACK will be returned
98h Previously addressed with
General Call; Write data byte
has been received; NOT ACK
has been returned
Read data byte 0 0 0 0 Switched to not addressed SLV mode; no recognition of own SLA or
General call address
Read data byte 0 0 0 1 Switched to not addressed SLV mode; own SLA will be recognized;
General call address will be recognized if I2CADR[0] is set to logic 1.
Read data byte 1 0 0 0 Switched to not addressed SLV mode; no recognition of own SLA or
General call address.
A START condition will be transmitted when the bus becomes free
Read data byte 1 0 0 1 Switched to not addressed SLV mode;
Own SLA will be recognized;
General call address will be recognized if I2CADR[0] is set to logic 1. A
START condition will be transmitted when the bus becomes free
Table 82. I2C Slave Receiver Mode status codes …continued
Status
Code
ST[7:0]
Status of the I2C Bus and
the I2C interface Hardware Application firmware Response Next Action Taken By the I2C interface Hardware
To /from I2CDAT TO I2CCON
STA STO SI AA

xxxxxxxxxxxxxxxxxxxxx xxxxxxxxxxxxxxxxxxxxxxxxxx xxxxxxx x x x xxxxxxxxxxxxxxxxxxxxxxxxxxxxxx xxxxxxxxxxxxxxxxxxx xx xx xxxxx
xxxxxxxxxxxxxxxxxxxxxxxxxxx xxxxxxxxxxxxxxxxxxx xxxxxx xxxxxxxxxxxxxxxxxxxxxxxxxxxxxxxxxxx xxxxxxxxxxxx x x
xxxxxxxxxxxxxxxxxxxxx xxxxxxxxxxxxxxxxxxxxxxxxxxxxxx xxxxx xxxxxxxxxxxxxxxxxxxxxxxxxxxxxxxxxxxxxxxxxxxxxxxxxx xxxxxxxx
xxxxxxxxxxxxxxxxxxxxxxxxx xxxxxxxxxxxxxxxxxxxx xxx
PN532_C1 All information provided in this document is subject to legal disclaimers. © NXP B.V. 2017. All rights reserved.
Product data sheet
COMPANY PUBLIC Rev. 3.6 — 28 November 2017
115436 62 of 222
NXP Semiconductors PN532/C1
Near Field Communication (NFC) controller
A0h A STOP condition or repeated
START condition has been
received while still addressed as
SLV/(REC or TRX)
Read data byte 0 0 0 0 Switched to not addressed SLV mode; no recognition of own SLA or
General call address
Read data byte 0 0 0 1 Switched to not addressed SLV mode;
Own SLA will be recognized;
General call address will be recognized if I2CADR[0] is set to logic 1.
Read data byte 1 0 0 0 Switched to not addressed SLV mode;
No recognition of own SLA or General call address.
A START condition will be transmitted when the bus becomes free
Read data byte 1 0 0 1 Switched to not addressed SLV mode;
Own SLA will be recognized;
General call address will be recognized if I2CADR[0] is set to logic 1.
A START condition will be transmitted when the bus becomes free
Table 82. I2C Slave Receiver Mode status codes …continued
Status
Code
ST[7:0]
Status of the I2C Bus and
the I2C interface Hardware Application firmware Response Next Action Taken By the I2C interface Hardware
To /from I2CDAT TO I2CCON
STA STO SI AA
Table 83. I2C Slave Transmitter Mode status codes
Status
Code
ST[7:0]
Status of the I2C Bus and
the I2C interface Hardware Application firmware Response Next Action Taken By the I2C interface Hardware
To /from I2CDAT TO I2CCON
STA STO SI AA
A8h Own SLA+R has been received;
ACK has been returned Load data byte X 0 0 0 Last data byte will be transmitted and ACK bit will be received
Load data byte X 0 0 1 Data byte will be transmitted; ACK will be received
B0h Arbitration lost in SLA+R/W as
Master; Own SLA+R has been
received. ACK has been
returned
Load data byte X 0 0 0 Last data byte will be transmitted and ACK bit will be received
Load data byte X 0 0 1 Data byte will be transmitted; ACK will be received
B8h Read data bye in I2CDAT has
been transmitted; ACK has
been received
Load data byte X 0 0 0 Last data byte will be transmitted and ACK bit will be received
Load data byte X 0 0 1 Data byte will be transmitted; ACK will be received
xxxxxxxxxxxxxxxxxxxxx xxxxxxxxxxxxxxxxxxxxxxxxxx xxxxxxx x x x xxxxxxxxxxxxxxxxxxxxxxxxxxxxxx xxxxxxxxxxxxxxxxxxx xx xx xxxxx
xxxxxxxxxxxxxxxxxxxxxxxxxxx xxxxxxxxxxxxxxxxxxx xxxxxx xxxxxxxxxxxxxxxxxxxxxxxxxxxxxxxxxxx xxxxxxxxxxxx x x
xxxxxxxxxxxxxxxxxxxxx xxxxxxxxxxxxxxxxxxxxxxxxxxxxxx xxxxx xxxxxxxxxxxxxxxxxxxxxxxxxxxxxxxxxxxxxxxxxxxxxxxxxx xxxxxxxx
xxxxxxxxxxxxxxxxxxxxxxxxx xxxxxxxxxxxxxxxxxxxx xxx
PN532_C1 All information provided in this document is subject to legal disclaimers. © NXP B.V. 2017. All rights reserved.
Product data sheet
COMPANY PUBLIC Rev. 3.6 — 28 November 2017
115436 63 of 222
NXP Semiconductors PN532/C1
Near Field Communication (NFC) controller
C0h Read data byte in I2CDAT has
been transmitted; NOT ACK has
been received
No I2CDAT action 0 0 0 0 Switched to not addressed SLV mode; no recognition of own SLA or
General call address
No I2CDAT action 0 0 0 1 Switched to not addressed SLV mode; Own SLA will be recognized;
General call address will be recognized if I2CADR[0] is set to logic 1.
No I2CDAT action 1 0 0 0 Switched to not addressed SLV mode; no recognition of own SLA or
General call address. A START condition will be transmitted when the bus
becomes free
No I2CDAT action 1 0 0 1 Switched to not addressed SLV mode; Own SLA will be recognized;
General call address will be recognized if I2CADR[0] is set to logic1. A
START condition will be transmitted when the bus becomes free
C8h Last read data byte in I2CDAT
has been transmitted (AA is set
to logic 0); ACK has been
received
No I2CDAT action 0 0 0 0 Switched to not addressed SLV mode; no recognition of own SLA or
General call address
No I2CDAT action 0 0 0 1 Switched to not addressed SLV mode; Own SLA will be recognized;
General call address will be recognized if I2CADR[0] is set to logic 1.
No I2CDAT action 1 0 0 0 Switched to not addressed SLV mode; no recognition of own SLA or
General call address. A START condition will be transmitted when the bus
becomes free
No I2CDAT action 1 0 0 1 Switched to not addressed SLV mode; Own SLA will be recognized;
General call address will be recognized if I2CADR[0] is set to logic 1. A
START condition will be transmitted when the bus becomes free
Table 83. I2C Slave Transmitter Mode status codes …continued
Status
Code
ST[7:0]
Status of the I2C Bus and
the I2C interface Hardware Application firmware Response Next Action Taken By the I2C interface Hardware
To /from I2CDAT TO I2CCON
STA STO SI AA
Table 84. I2C Miscellaneous status codes
Status
Code
I2CSTA
Status of the I2C Bus and
the I2C interface Hardware Application firmware Response Next Action Taken By the I2C interface Hardware
To /from I2CDAT TO I2CCON
STA STO SI AA
00h Bus error No I2CDAT action X 1 0 X Hardware will enter the “not addressed” Slave mode
F8h No information available No I2CDAT action -- -- -- -- --

PN532_C1 All information provided in this document is subject to legal disclaimers. © NXP B.V. 2017. All rights reserved.
Product data sheet
COMPANY PUBLIC Rev. 3.6 — 28 November 2017
115436 64 of 222
NXP Semiconductors PN532/C1
Near Field Communication (NFC) controller
8.3.2.9 I2CDAT register
I2CDAT contains a byte of I2C data to be transmitted or a byte which has just been
received. The CPU can read from and write to this 8-bit SFR while it is not in the process
of shifting a byte. This occurs when the I2C interface is in a defined state and the serial
interrupt flag SI is set to logic 1. Data in I2CDAT remains stable as long as SI is set to logic
1. The first bit to be transmitted is the MSB (bit 7), and, after a byte has been received, the
first bit of received data is located at the MSB of I2CDAT. While data is being shifted out,
data on the bus is simultaneously being shifted in; I2CDAT always contains the last data
byte present on the bus. Thus, in the event of lost arbitration, the transition from Master
Transmitter to Slave Receiver is made with the correct data in I2CDAT.
I2CDAT[7:0] and the ACK flag form a 9-bit shift register which shifts in or shifts out an 8-bit
byte, followed by an acknowledge bit. The ACK flag is controlled by the I2C interface
hardware and cannot be accessed by the CPU. I2C data are shifted through the ACK flag
into I2CDAT on the rising edges of clock pulses on P50_SCL. When a byte has been
shifted into I2CDAT, the I2C data are available in I2CDAT, and the acknowledge bit is
returned by the control logic during the ninth clock pulse. I2C data are shifted out from
I2CDAT via a buffer on the falling edges of clock pulses on P50_SCL.
When the CPU writes to I2CDAT, the buffer is loaded with the contents of I2CDAT[7] which
is the first bit to be transmitted to the SDA line. After nine serial clock pulses, the eight bits
in I2CDAT will have been transmitted to the SDA line, and the acknowledge bit will be
present in ACK. Note that the eight transmitted bits are shifted back into I2CDAT.
Table 85. I2CDAT register (SFR: address DAh) bit allocation
Bit 76543210
Symbol I2CDAT[7:0]
Reset 00000000
Access R/W R/W R/W R/W R/W R/W R/W R/W
Table 86. Description of I2CDAT bits
Bit Symbol Description
7 to 0 I2CDAT[7:0] I2C data. Eight bits to be transmitted or just received. A logic 1 in
I2CDAT corresponds to a logic 1 on the I2C bus, and a logic 0
corresponds to a logic 0 on the bus. I2C data shift through I2CDAT
from right to left.
(see Table 144 on
gage 97
PN532_C1 All information provided in this document is subject to legal disclaimers. © NXP B.V. 2017. All rights reserved.
Product data sheet
COMPANY PUBLIC Rev. 3.6 — 28 November 2017
115436 65 of 222
NXP Semiconductors PN532/C1
Near Field Communication (NFC) controller
8.3.2.10 I2CADR register
The CPU can read from and write to this 8-bit SFR. I2CADR is not affected by the I2C
interface hardware. The content of this register is irrelevant when the I2C interface is in a
Master mode. In the Slave modes, the seven most significant bits must be loaded with the
microcontroller’s own Slave address, and, if the least significant bit is set to logic 1, the
general call address (00h) is recognized; otherwise it is ignored.
8.3.2.11 I2C_wu_control register
The wake up block has to be enabled before the whole chip enters in Soft-Power-Down
mode. The choice of the wake-up conditions is made within the register I2C_wu_control.
Read and Write conditions can be set together.
Table 87. I2CADR register (SFR: address DBh) bit allocation
Bit 76543210
Symbol SA[6:0] GC
Reset 00000000
Access R/W R/W R/W R/W R/W R/W R/W R/W
Table 88. Description of I2CADR bits
Bit Symbol Description
7 to 1 SA[6:0] Slave address. These bits correspond to the 7-bit Slave address which
will be recognized on the incoming data stream from the I2C bus. When
the Slave address is detected and the interface is enabled, a serial
interrupt SI will be generated to the CPU.
0GC General call. When set to logic 1, will cause the I2C logic to watch for
the general call address to be transmitted on the I2C bus. If a general
call address is detected and this bit is set to logic 1, SI will be set to
logic 1.
Table 89. I2C_wu_control register (address 610Ah) bit allocation
Bit 7 6 5 4 3 2 1 0
Symbol -----i
2c_wu_en_wr i2c_wu_en_rd i2c_wu_en
Reset 00000 0 0 0
Access RRRRR R/W R/W R/W
Table 90. Description of I2C_wu_control bits
Bit Symbol Description
7 to 3 - Reserved.
2i
2c_wu_en_wr When set to logic 1, the wake-up is valid for write commands
1i
2c_wu_en_rd When set to logic 1, the wake-up is valid for read commands
0i
2c_wu_en When set to logic 1, enable the I2C wake-up conditions.
The bit i2c_wu_en of register PCR Wakeupen (see Table 144 on
page 97) has also to be set to logic 1 to enable the corresponding
PN532 wake-up.
PN532_C1 All information provided in this document is subject to legal disclaimers. © NXP B.V. 2017. All rights reserved.
Product data sheet
COMPANY PUBLIC Rev. 3.6 — 28 November 2017
115436 66 of 222
NXP Semiconductors PN532/C1
Near Field Communication (NFC) controller
8.3.3 FIFO manager
This block is designed to manage a RAM as a FIFO in order to optimize the data
exchange between the CPU and the HOST.
8.3.3.1 FIFO manager functional description
The RAM used for the FIFO is shared between the SPI and HSU interfaces. Indeed,
these interfaces cannot be used simultaneously. The selection of the interface used is
done by firmware. The FIFO manager block is the common part between the SPI and
the HSU interfaces. It consists of a Data register, a Status register and also some
registers to define the characteristics of the FIFO. These registers are addressed by the
CPU as SFRs.
The RAM used as a FIFO is divided into two part: a receive part and a transmit part.
This block also manages the possible conflicts existing around the FIFO between the
CPU and the interfaces. Indeed, a request coming from the interface (TR_req or
RCV_req) can be simultaneous with a request to access to the data register coming
from the CPU.
9 SFR registers are needed to manage the FIFO manager.
Fig 12. FIFO manager block diagram
DATA
Irq
SPI_DATA
HSU_DATA
CPU
SPI
ADQ
Control
HIGH
UART
SPEED
FIFO
Manager
RAM
CONTROL

PN532_C1 All information provided in this document is subject to legal disclaimers. © NXP B.V. 2017. All rights reserved.
Product data sheet
COMPANY PUBLIC Rev. 3.6 — 28 November 2017
115436 67 of 222
NXP Semiconductors PN532/C1
Near Field Communication (NFC) controller
8.3.3.2 RWL register
This register defines the warning level of the Receive FIFO for the CPU. It implies a FIFO
buffer overflow.
8.3.3.3 TWL register
This register defines the warning level of the Transmit FIFO for the CPU. It implies a FIFO
buffer underflow.
Table 91. Fifo manager SFR register list
Name Size
[bytes] SFR
Address Description Access
RWL 1 9Ah FIFO Receive Waterlevel: Controls the threshold of the
FIFO in reception R/W
TWL 1 9Bh FIFO Transmit Waterlevel: Controls the threshold of the
FIFO in transmission R/W
FIFOFS 1 9Ch FIFO Transmit FreeSpace: Status of the number of
characters which can still be loaded in the FIFO R/W
FIFOFF 1 9Dh FIFO Receive Fullness: Status of the number of
received characters in the FIFO R/W
SFF 1 9Eh Global Status/Error messages R
FIT 1 9Fh Interrupt Source R/W
FITEN 1 A1h Interrupt Enable and Reset FIFO R
FDATA 1 A2h Data reception/transmission buffer R/W
FSIZE 1 A3h Control the size of the FIFO in Reception R/W
Table 92. RWL register (SFR: address 9Ah) bit allocation
Bit 7 6 5 4 3 2 1 0
Symbol RWaterlevel[7:0]
Reset 00000000
Access R/W R/W R/W R/W R/W R/W R/W R/W
Table 93. Description of RWL bits
Bit Symbol Description
7 to 0 RWaterlevel[7:0] Overflow threshold of the Receive FIFO to set a warning
Table 94. TWL register (SFR: address 9Bh) bit allocation
Bit 7 6 5 4 3 2 1 0
Symbol TWaterlevel[7:0]
Reset 00000000
Access R/W R/W R/W R/W R/W R/W R/W R/W
Table 95. Description of TWL bits
Bit Symbol Description
7 to 0 TWaterlevel[7:0] Underflow threshold of the Transmit FIFO to set a warning

PN532_C1 All information provided in this document is subject to legal disclaimers. © NXP B.V. 2017. All rights reserved.
Product data sheet
COMPANY PUBLIC Rev. 3.6 — 28 November 2017
115436 68 of 222
NXP Semiconductors PN532/C1
Near Field Communication (NFC) controller
8.3.3.4 FIFOFS register
This register indicates the number of bytes that the CPU can still load into the FIFO until
the Transmit FIFO is full.
8.3.3.5 FIFOFF register
This register indicates the number of bytes already received and loaded into the Receive
FIFO.
Table 96. FIFOFS register (SFR: address 9Ch) bit allocation
Bit 76543210
Symbol TransmitFreespace[7:0]
Reset 00000000
Access R/W R/W R/W R/W R/W R/W R/W R/W
Table 97. Description of FIFOFS register bits
Bit Symbol Description
7 to 0 TransmitFreespace[7:0] Freespace into the FIFO
Table 98. FIFOFF register (SFR: address 9Dh) bit allocation
Bit 76543210
Symbol ReceiveFullness[7:0]
Reset 00000000
Access R/W R/W R/W R/W R/W R/W R/W R/W
Table 99. Description of FIFOFF bits
Bit Symbol Description
7 to 0 ReceiveFullness[7:0] Number of bytes received in the FIFO

PN532_C1 All information provided in this document is subject to legal disclaimers. © NXP B.V. 2017. All rights reserved.
Product data sheet
COMPANY PUBLIC Rev. 3.6 — 28 November 2017
115436 69 of 222
NXP Semiconductors PN532/C1
Near Field Communication (NFC) controller
8.3.3.6 SFF register
The register bits are used to allow the CPU to monitor the status of the FIFO. The primary
purpose is to detect completion of data transfers.
Table 100. SFF register (SFR: address 9Eh) bit allocation
Bit 7 6 5 4 3 2 1 0
Symbol FIFO_EN - TWLL TFF TFE RWLH RFF RFE
Reset 0 0101001
Access R/WRRRRRRR
Table 101. Description of SFF bits
Bit Symbol Description
7 FIFO_EN Fifo Enable: Set to logic 1 this bit enables the FIFO manager clock
(CPU_CLK).
Set to logic 0 the clock remains low.
6 - Reserved.
5TWLL Transmit WaterlLevelLow: This bit is set to logic 1 when the number
of bytes stored into the Transmit FIFO is equal or smaller than the
threshold TWaterlevel.
4TFF Transmit FIFO Full: This is set to logic 1 if the transmit part of the
FIFO is full. It is set to logic 0 when a transfer is completed.
3TFE Transmit FIFO Empty: This bit indicates when the transmit part of the
FIFO is empty.
It is set to logic 0 when the CPU writes a character in the data register.
2RWLH Receive WaterLevel High: This bit is set to logic 1 when the number
of bytes stored into the Receive FIFO is greater or equal to the
threshold RWaterlevel.
1RFF Receive FIFO Full: This bit is set to logic 1 if the receive part of the
FIFO is full. It is set to logic 0 by reading the FDATA register.
0RFE Receive FIFO Empty: This bit indicates when the receive part of the
FIFO is empty.
Set to logic 1, when the Receive FIFO is empty.
Set to logic 0, when the Receive FIFO contains at least 1 byte.

PN532_C1 All information provided in this document is subject to legal disclaimers. © NXP B.V. 2017. All rights reserved.
Product data sheet
COMPANY PUBLIC Rev. 3.6 — 28 November 2017
115436 70 of 222
NXP Semiconductors PN532/C1
Near Field Communication (NFC) controller
8.3.3.7 FIT register
The FIT register contains 6 read-write bits which are logically OR-ed to generate an
interrupt going to the CPU.
Table 102. FIT register (SFR: address 9Fh) bit allocation
Bit 7 6 5 4 3 2 1 0
Symbol Reset - WCOL_
IRQ TWLL_
IRQ TFF_
IRQ RWLH_
IRQ ROVR_
IRQ RFF_
IRQ
Reset 00 0 0 0 0 0 0
Access W R R/W R/W R/W R/W R/W R/W
Table 103. Description of FIT bits
Bit Symbol Description
7 Reset Reset: Set to logic 1, Reset defines that the bits set to logic 1 in the write
command are set to logic 0 in the register.
6- Reserved
5 WCOL_IRQ Write COLlision IRQ: This bit is set to logic 1 when the transmitted part of the
FIFO is already full (TFF is set to logic 1) and a new character is written by the
CPU in the data register.
4 TWLL_IRQ Transmit WaterlLevelLow IRQ: This bit is set to logic 1 when the number of
bytes stored into the Transmit FIFO is equal or smaller than the threshold
TWaterlevel.
3TFF_IRQ Transmit FIFO Full IRQ: This is set to logic 1 if the transmitted part of the FIFO
is full.
2RWLH_IRQReceive WaterLevel High IRQ: This bit is set to logic 1 when the number of
bytes stored into the Receive FIFO is greater or equal to the threshold
RWaterlevel.
1 ROVR_IRQ Read OVeRrun IRQ: This bit indicates that a read overrun has occured.It
occurs when the receiver part of the FIFO is full and a new data transfer is
completed. Then the new received data is lost and ROVR_IRQ is set.
0RFF_IRQ Receive FIFO Full IRQ: This bit is set to logic 1 if the received part of the FIFO
is full.
Table 13 on page 18
Table 13 on a e 18
Table 13 on a e 18
Table 13 on a e 18
Table 13 on a e 18
Table 13 on a e 18
PN532_C1 All information provided in this document is subject to legal disclaimers. © NXP B.V. 2017. All rights reserved.
Product data sheet
COMPANY PUBLIC Rev. 3.6 — 28 November 2017
115436 71 of 222
NXP Semiconductors PN532/C1
Near Field Communication (NFC) controller
8.3.3.8 FITEN register
The FITEN register enables or disables the interrupt requests to the CPU. It is also used
to reset the content of the Receive and Transmit FIFO.
Table 104. FITEN register (SFR: address A1h) bit allocation
Bit 76543210
Symbol TFLUSH RFLUSH EN_
WCOL_
IRQ
EN_
TWLL_
IRQ
EN_
TFF_
IRQ
EN_
RWLH_
IRQ
EN_
ROVR_
IRQ
EN_
RFF_
IRQ
Reset 00000000
Access R/W R/W R/W R/W R/W R/W R/W R/W
Table 105. Description of FITEN bits
Bit Symbol Description
7 TFLUSH When set to logic level 1, the pointer of the Transmit FIFO is reset. This bit
and RFLUSH must not be set at the same time.
6 RFLUSH When set to logic level 1, the pointer of the Receive FIFO is reset. This bit
and TFLUSH must not be set at the same time but one after the other.
5EN_WCOL_IRQENable Write COLlision IRQ: When set to logic 1, the WCOL_IRQ is
enabled.
The bit IE1_5 of register IE1 (see Table 13 on page 18) has also to be set
to logic 1 to enable the corresponding CPU interrupt.
4 EN_TWLL_IRQ ENable Transmit WaterlLevelLow IRQ: When set to logic 1, the
TWLL_IRQ is enabled.
The bit IE1_5 of register IE1 (see Table 13 on page 18) has also to be set
to logic 1 to enable the corresponding CPU interrupt.
3 EN_TFF_IRQ ENable Transmit FIFO Full IRQ: When set to logic level 1, the TFF_IRQ is
enabled.
The bit IE1_5 of register IE1 (see Table 13 on page 18) has also to be set
to logic 1 to enable the corresponding CPU interrupt.
2 EN_RWLH_IRQ ENable Receive WaterLevel High IRQ: When set to logic 1, the
RWLH_IRQ is enabled.
The bit IE1_5 of register IE1 (see Table 13 on page 18) has also to be set
to logic 1 to enable the corresponding CPU interrupt.
1 EN_ROVR_IRQ ENable Read OVeRrun IRQ: When set to logic 1, the ROVR_IRQ is
enabled.
The bit IE1_5 of register IE1 (see Table 13 on page 18) has also to be set
to logic 1 to enable the corresponding CPU interrupt.
0EN_RFF_IRQENable Receive FIFO Full IRQ: When set to logic 1, the RFF_IRQ is
enabled.
The bit IE1_5 of register IE1 (see Table 13 on page 18) has also to be set
to logic 1 to enable the corresponding CPU interrupt.

PN532_C1 All information provided in this document is subject to legal disclaimers. © NXP B.V. 2017. All rights reserved.
Product data sheet
COMPANY PUBLIC Rev. 3.6 — 28 November 2017
115436 72 of 222
NXP Semiconductors PN532/C1
Near Field Communication (NFC) controller
8.3.3.9 FDATA register
The FDATA register is used to provide the transmitted and received data bytes. Each data
written in the data register is pushed into the Transmit FIFO. Each data read from the data
register is popped from the Receive FIFO.
8.3.3.10 FSIZE register
This register defines the size of the Receive FIFO. The maximum size is 182 bytes. The
free space not used by the Receive FIFO in the RAM will be allocated to Transmit FIFO.
Table 106. FDATA register (SFR: address A2h) bit allocation
Bit 7 6 5 4 3 2 1 0
Symbol FDATA[7:0]
Reset 00000000
Access R/W R/W R/W R/W R/W R/W R/W R/W
Table 107. Description of FDATA bits
Bit Symbol Description
7 to 0 FDATA[7:0] Writing to FDATA writes to the transmit buffer.
Reading from FDATA reads from the receive buffer.
Table 108. FSIZE register (SFR: address A3h) bit allocation
Bit 7 6 5 4 3 2 1 0
Symbol ReceiveSize[7:0]
Reset 00000000
Access R/W R/W R/W R/W R/W R/W R/W R/W
Table 109. Description of FSIZE bits
Bit Symbol Description
7 to 0 ReceiveSize[7:0] Size of the Receive FIFO

PN532_C1 All information provided in this document is subject to legal disclaimers. © NXP B.V. 2017. All rights reserved.
Product data sheet
COMPANY PUBLIC Rev. 3.6 — 28 November 2017
115436 73 of 222
NXP Semiconductors PN532/C1
Near Field Communication (NFC) controller
8.3.4 HIGH SPEED UART (HSU)
The High Speed UART (HSU) provides a high speed link to the host (up to 1.288 Mbit/s).
The HSU is a full duplex serial port. The serial port has a Receive-buffer: in conjunction
with the FIFO manager, the reception of several bytes can be performed without strong
CPU real time constraints. However, if the Receive FIFO still has not been read by the
CPU, and the number of receive bytes is greater than the Receive FIFO size then the new
incoming bytes will be lost.
The HSU receive and transmit data registers are both accessed by firmware in the FIFO
manager FDATA register. Writing to FDATA loads the transmit register, reading from
FDATA accesses the separate receive register.
The characteristics of the UART are the following:
•Full duplex serial port
•Receive buffer to allow reception of byte while the previous bytes are stored into the
FIFO manager
•8-bit data transfers
•Programmable baud rate generator using prescaler for transmission and reception
•Based on 27.12 MHz clock frequency
•Dedicated protocol preamble filter
•Wake-up generator
H
PN532_C1 All information provided in this document is subject to legal disclaimers. © NXP B.V. 2017. All rights reserved.
Product data sheet
COMPANY PUBLIC Rev. 3.6 — 28 November 2017
115436 74 of 222
NXP Semiconductors PN532/C1
Near Field Communication (NFC) controller
The HSU contains 4 SFRs:
Fig 13. HSU block diagram
Table 110. HSU SFR register list
Name Size [bytes] SFR Address Description Access
HSU_STA 1 ABh HSU STAtus register R/W
HSU_CTR 1 ACh HSU ConTRol register R/W
HSU_PRE 1 ADh HSU PREscaler for baud rate generator R/W
HSU_CNT 1 AEh HSU CouNTer for baud rate generator R/W
RX Control
rx_shift
rx_start
rx_irq
rx_clk
Input Shift Register
1FFH
Bit Detector
1-to-0
Transition
Detector
TX Control
Shift Register
hsu_txout
tx_shift
tx_clk
FIFO manager
tr_ack
tr_req
tx_data
Prescaler Baud rate
Generator
rcv_ack
rcv_req_i
CPU Interface
hsu_tx_control
hsu_tx_status
hsu_rcv_control
hsu_rcv_status
Baud rate_control
HSU_STA
HSU_CTR
HSU_PRE
HSU_CNT
hsu_irq
rx_data
Preamble
Filter 00 00 FF
rcv_req_o
wake-up
generator
hsu_rxin hsu_on
Table 113 on a e 77
PN532_C1 All information provided in this document is subject to legal disclaimers. © NXP B.V. 2017. All rights reserved.
Product data sheet
COMPANY PUBLIC Rev. 3.6 — 28 November 2017
115436 75 of 222
NXP Semiconductors PN532/C1
Near Field Communication (NFC) controller
8.3.4.1 Mode of operation
The HSU supports only one operational mode, which has the following characteristics:
•Start bit:
–Start bit is detected when a logic 0 is asserted on the HSU_RX line.
•8 data bits:
–The data bits are sent or received LSB first.
•Stop bit:
–During reception, the Stop bit(s) is detected when all the data bits are received and
when Stop bit(s) is sampled to logic 1. The number of Stop bits is programmable. It
can be 1 or 2.
–During Transmission, after the complete data bit transmission, a variable number
of Stop bit(s) is transmitted. This number is programmable from 1 to 4.
8.3.4.2 HSU Baud rate generator
To reach the high speed transfer rate, the HSU has it own baud rate generator. The baud
rate generator comprises a prescaler and a counter. The prescaler is located before the
counter. The purpose of the prescaler is to divide the frequency of the count signal to
enlarge the range of the counter (at the cost of a lower resolution). The division factor of
the prescaler is equal to 2 to the power HSU_PRE[8:0] (Table 113 on page 77), resulting
in division factors ranging from 1 (20) to 256 (28). The combination of these 2 blocks
defines the bit duration and the bit sampling.
8.3.4.3 HSU preamble filter
Received characters are sent to the FIFO manager after three consecutive characters
have been received: 00 00 FF. When the frame is finished, and before a new frame
arrives, firmware shall write a logic 1 in the start_frame bit of the HSU_CTR register to
re-activate the preamble filter. If firmware does not write a logic 1 then all characters of the
frame are sent to the FIFO manager (including the preamble).
eeTable130n a e 18
eeTable130n a e 18
PN532_C1 All information provided in this document is subject to legal disclaimers. © NXP B.V. 2017. All rights reserved.
Product data sheet
COMPANY PUBLIC Rev. 3.6 — 28 November 2017
115436 76 of 222
NXP Semiconductors PN532/C1
Near Field Communication (NFC) controller
8.3.4.4 HSU wake-up generator
The wake-up generator is a 3-bit counter which counts on every rising edge of the
HSU_RX pin. When the counter reaches 5, the hsu_on signal is set to logic 1 in order to
wake up the PN532. This block is useful in Soft-Power-Down mode. The firmware shall
reset this counter just before going in Soft-Power-Down by writing a logic 1 in the
hsu_wu_en bit into the HSU_CTR register.
8.3.4.5 HSU_STA register
The SFR HSU_STA is the status register of the HSU.
Table 111. HSU_STA register (SFR: address ABh) bit allocation
Bit 7 6 5 4 3 2 1 0
Symbol set_bit - - disable_
preamb irq_rx_
over_en irq_rx_fer
_ en irq_rx_
over irq_rx_fer
Reset 00000000
Access R/W R R R/W R/W R/W R/W R/W
Table 112. Description of HSU_STA bits
Bit Symbol Description
7 set_bit When set to logic 0 during write operation, the bits set to logic 1 in the
write command are written to logic 0 in the register.
When set to logic 1 during write operation, the bits set to logic 1 in the
write command are written to logic 1 in the register.
6 to 5 - Reserved
4 disable_preamb Preamble filter disable. When set to logic 1, this bit disables the
preamble filtering, it means that HSU_RX line transmit any received
bytes to the FIFO manager.
3 irq_rx_over_en FIFO overflow interrupt enable. When set to logic 1, this bit enables the
interrupt generation when the bit irq_rx_over is set to logic 1.
The bit IE1_5 of register IE1 (see Table 13 on page 18) has also to be set
to logic 1 to enable the corresponding CPU interrupt.
2 irq_rx_fer_en Framing error interrupt enable. When set to logic 1, this bit enables the
interrupt generation when the bit irq_rx_fer is set to logic 1.
The bit IE1_5 of register IE1 (see Table 13 on page 18) has also to be set
to logic 1 to enable the corresponding CPU interrupt.
1 irq_rx_over Receive FIFO overflow interrupt. Set to logic 1 when the FIFO
manager is full (rcv_ack is set to logic 0) and when HSU shift register is
ready to send another byte to the FIFO manager.
0 irq_rx_fer Framing error interrupt. Set to logic 1 when a framing error has been
detected. Framing error detection is based on Stop bit sampling.
When Stop bit is expected at logic 1 but is sampled at logic 0, this bit is
set to logic 1.
Table 144 on page 97
PN532_C1 All information provided in this document is subject to legal disclaimers. © NXP B.V. 2017. All rights reserved.
Product data sheet
COMPANY PUBLIC Rev. 3.6 — 28 November 2017
115436 77 of 222
NXP Semiconductors PN532/C1
Near Field Communication (NFC) controller
8.3.4.6 HSU_CTR register
This register controls the configuration of the HSU.
Table 113. HSU_CTR register (SFR: address ACh) bit allocation
Bit 7 6 5 4 3 2 1 0
Symbol hsu_wu_
en start_frame tx_stopbit[1:0] rx_stopbit tx_en rx_en soft_reset_n
Reset 00000001
Access R/W R/W R/W R/W R/W R/W R/W R/W
Table 114. Description of HSU_CTR bits
Bit Symbol Description
7 hsu_wu_en HSU wake-up enable. When set to logic 1 this bit re-activates the NSS / SCL
/ HSU_RX rising-edge counter. When the counter is 5 then a signal hsu_on is
activated. This signal is one of the possible wake-up events from
Soft-Power-Down mode in the PCR block.
The firmware shall set this bit to logic 1 just before requesting a
Soft-Power-Down mode.
The bit HSU_on_en of register PCR Wakeupen (see Table 144 on page 97)
has also to be set to logic 1 to enable the corresponding PN532 wake-up.
6 start_frame Enables the preamble filter for next frame. When set to logic 1 this bit
indicates that a new frame is coming. This re-activates the preamble filter
(when enabled), meaning that the first “00 00 FF” characters will not be sent
to the FIFO manager.
5:4 tx_stopbit[1:0] Defines the number of stop bit during transmission. These 2 bits define
the number of Stop bit(s) inserted at the end of the transmitted frame.
The number of Stop bit(s) transmitted is equal to tx_stopbit +1.
3 rx_stopbit Defines the number of stop bit during reception. This bit defines the
number of Stop bit(s) inserted at the end of the received frame.
The number of Stop bit(s) expected in reception is equal to rx_stopbit +1.
2tx_en Enables the transmission of HSU. When set to logic 1 this bit enables the
transmission of characters.
When set to logic 0, the transmission is disabled only after the completion of
the current transmission.
1rx_en Enables the reception of the HSU. When set to logic 1 this bit enables the
reception of characters.
When set to logic 0, the reception is disabled only after the completion of the
current reception.
0 soft_reset_n HSU Reset. When set to logic 0, this bit disables the clock of the HSU_RX
control, HSU_TX control and baud rate generator modules.

PN532_C1 All information provided in this document is subject to legal disclaimers. © NXP B.V. 2017. All rights reserved.
Product data sheet
COMPANY PUBLIC Rev. 3.6 — 28 November 2017
115436 78 of 222
NXP Semiconductors PN532/C1
Near Field Communication (NFC) controller
8.3.4.7 HSU_PRE register
This register is used to configure the baud rate generator prescaler.The prescaler
enlarges the range of the counter (at the cost of a lower resolution). The division factor of
the prescaler ranges from 1 (20) to 256 (28).
8.3.4.8 HSU_CNT register
This register is used to configure the baud rate generator counter.
Here is a table of recommendation for some data rates:
Table 115. HSU_PRE register (SFR: address ADh) bit allocation
Bit 7 6 5 4 3 2 1 0
Symbol hsu_prescaler[7:0]
Reset 00011000
Access R/W R/W R/W R/W R/W R/W R/W R/W
Table 116. Description of HSU_PRE bits
Bit Symbol Description
7 to 0 hsu_prescaler[7:0] In conjunction with HSU_CNT, defines the HSU baud rate.
Baud rate = fclk / ((hsu_prescaler +1) * hsu_counter)
Table 117. HSU_CNT register (SFR: address AEh) bit allocation
Bit 7 6 5 4 3 2 1 0
Symbol hsu_counter[7:0]
Reset 01110000
Access R/W R/W R/W R/W R/W R/W R/W R/W
Table 118. Description of HSU_CNT bits
Bit Symbol Description
7 to 0 hsu_counter[7:0] In conjunction with HSU_PRE, defines the HSU baud rate.
Baud rate = fclk / ((hsu_prescaler +1) * hsu_counter)
Table 119. Recommendation for HSU data rates
Targeted data
rate HSU_CNT
value HSU_PRE
value Real HSU
freq Min
recommended
Host HSU freq
Max
recommended
Host HSU freq
9 600 0x71 0x18 9 516 9 326 9 706
19 200 0x9D 0x08 19 193 18 810 19 576
38 400 0x65 0x06 38 359 37 592 39 126
57 600 0x9D 0x02 57 579 56 428 58 730
115 200 0xEB 0x00 115 404 113 096 117 712
230 400 0x76 0x00 229 831 225 234 234 427
460 800 0x3B 0x00 459 661 450 467 468 854
921 600 0x1D 0x00 935 172 916 468 953 875
1 288 000 0x15 0x00 1 291 429 1 265 600 1 317 257

PN532_C1 All information provided in this document is subject to legal disclaimers. © NXP B.V. 2017. All rights reserved.
Product data sheet
COMPANY PUBLIC Rev. 3.6 — 28 November 2017
115436 79 of 222
NXP Semiconductors PN532/C1
Near Field Communication (NFC) controller
8.3.5 Serial Parallel Interface (SPI)
The SPI has the following features:
•Compliant with Motorola de-facto Serial Peripheral Interface (SPI) standard
•Synchronous, Serial, Half-Duplex communication, 5 MHz max
•Slave configuration
•8 bits bus interface
Through the SPI interface, the host can either access the FIFO manager (acting as data
buffer) or the SPI status register. This selection is made through the hereafter described
protocol.
The SPI interface is managed by 2 SFRs.
8.3.5.1 Shift register pointer
A shift register is used to address the SPI interface. The value loaded in this register is
either the first byte of the FIFO manager or the SPI status register.
The first byte received from the host will contain the address of the register to access (SPI
status or FIFO manager FDATA) and also whether it is a SPI write or read. This character
is managed by hardware.
The bits used to define these operations are the 2 LSBs of the first byte.
Table 120. SPI SFR register list
Name Size
[bytes] SFR
address Description R/W
SPIcontrol 1 A9h SPI control bits R/W
SPIstatus 1 AAh SPI Status/Error bits R
Table 121. SPI operation
Bit 1 Bit 0 Operation
0 0 No effect
0 1 FIFO manager write access
1 0 SPI Status register read access
1 1 FIFO manager read access
Fig 14. Memory manager shift register management
SPI Status
SHIFT REGISTER
STATUS or DATA
FIFO manager
(Decoded output of First byte)
FDATA
JiXiXJ
PN532_C1 All information provided in this document is subject to legal disclaimers. © NXP B.V. 2017. All rights reserved.
Product data sheet
COMPANY PUBLIC Rev. 3.6 — 28 November 2017
115436 80 of 222
NXP Semiconductors PN532/C1
Near Field Communication (NFC) controller
8.3.5.2 Protocol
Once the FIFO is full enough (see FIFO manager thresholds in Table 91 on page 67), the
CPU sets bit READY in the SPI Status register to logic 1. Polling the SPI Status register,
the host is informed of the READY flag and can start the data transfer.
The protocol used is based on:
•ADDRESS / DATA protocol for status data exchanges
•ADDRESS / DATA / DATA / DATA... for data transfers
An exchange starts on the falling edge of NSS and follows the diagram described below.
8.3.5.3 SPI status register read
There is in that case no read request going to the FIFO manager.
The content of the status register is loaded in the SPI shift register.
8.3.5.4 FIFO manager read access
Bytes are loaded from the FIFO manager into the SPI shift register and sent back to the
host.
Remark: for proper operation, the firmware should write an additional byte in the FIFO
manager (FDATA). This byte will not be transmitted.
Fig 15. SPI Status register read access
SPI Status register read access:
STATUS
Read
NSS
MOSI N/A
Status DATA
MISO N/A
Fig 16. SPI FIFO manager read access
FIFO manager read access
NSS
DATA
Read
N/A
DATA
DATA
DATA
MOSI
MISO
N/A
DATA

PN532_C1 All information provided in this document is subject to legal disclaimers. © NXP B.V. 2017. All rights reserved.
Product data sheet
COMPANY PUBLIC Rev. 3.6 — 28 November 2017
115436 81 of 222
NXP Semiconductors PN532/C1
Near Field Communication (NFC) controller
8.3.5.5 FIFO manager write access
MISO is maintained at logic 0. Once a byte is received, a write request is sent to the FIFO
manager and the byte is loaded from SPI shift register into Receive FIFO of the FIFO
manager.
8.3.5.6 SPIcontrol register
SPIcontrol register contains programmable bits used to control the function of the SPI
block. This register has to be set prior to any data transfer.
Fig 17. SPI FIFO manager write access
FIFO manager write access
NSS
DATA
Write
MOSI
MISO
DATA DATA DATA
00000000 00000000
00000000
N/A
DATA
00000000
Table 122. SPIcontrol register (SFR: address A9h) bit allocation
Bit 76543210
Symbol - - Enable - CPHA CPOL IE1 IE0
Reset00000000
Access R R R/W R R/W R/W R/W R/W
Table 123. Description of SPIcontrol bits
Bit Symbol Description
7 to 6 - Reserved.
5 Enable SPI enable: When set to logic 1, enables the SPI interface assuming that
selif[1:0] are set to 01b.
4 - Reserved.
3CPHAClock PHAse: This bit controls the relationship between the data and the
clock on SPI transfers.
When set to logic 0: Data is always sampled on the first clock edge of SCK.
When set to logic 1: Data is always sampled on the second clock edge of SCK.
2CPOLClock POLarity: This bit controls the polarity of SCK clock.
When set to logic 1, SCK starts from logic 0 else starts from logic 1.
1IE1 Interrupt Enable 1: When set to logic 1, the hardware interrupt generated by
TR_FE in SPIstatus register is enabled.
The bit IE1_5 of register IE1 (see Table 13 on page 18) has also to be set to
logic 1 to enable the corresponding CPU interrupt.
0IE0 Interrupt Enable 0: When set to logic 1, the hardware interrupt generated by
RCV_OVR in SPIstatus register is enabled.
The bit IE1_5 of register IE1 (see Table 13 on page 18) has also to be set to
logic 1 to enable the corresponding CPU interrupt.
i ’L/WJiL/iL/T
\ FLFLWJTJU? f
/7
X
f
X
X
‘X
M /
/
X
FX
j
j( 1
XXX
X
X
X
X
X
X
X
X
X
X
X
X X
X
XJX
PN532_C1 All information provided in this document is subject to legal disclaimers. © NXP B.V. 2017. All rights reserved.
Product data sheet
COMPANY PUBLIC Rev. 3.6 — 28 November 2017
115436 82 of 222
NXP Semiconductors PN532/C1
Near Field Communication (NFC) controller
Remark: The following figure explains how bits CPOL and CPHA can be used.
Fig 18. SPI Data transfer format
1234567
8
Bit 1 Bit 2 Bit 3 Bit 4 Bit 5 Bit 6 Bit 7 Bit 8
Bit 1 Bit 2 Bit 3 Bit 4 Bit 5 Bit 6 Bit 7 Bit 8
123 4 56 7
8
Bit 1 Bit 2 Bit 3 Bit 4 Bit 5 Bit 6 Bit 7 Bit 8
Bit 1 Bit 2 Bit 3 Bit 4 Bit 5 Bit 6 Bit 7 Bit 8
SCK (CPOL=0)
SCK (CPOL =1)
NSS
CPHA = 0
Cycle
MOSI
MISO
CPHA = 1
Cycle
MOSI
MISO

PN532_C1 All information provided in this document is subject to legal disclaimers. © NXP B.V. 2017. All rights reserved.
Product data sheet
COMPANY PUBLIC Rev. 3.6 — 28 November 2017
115436 83 of 222
NXP Semiconductors PN532/C1
Near Field Communication (NFC) controller
8.3.5.7 SPIstatus register
The SPIstatus register is byte addressable. It contains bits which are used to monitor the
status of the SPI interface, including normal functions, and exception conditions. The
primary purpose of this register is to detect completion of a data transfer. The remaining
bits in this register are exception condition indicators.
Table 124. SPIstatus register (SFR: address AAh) bit allocation
Bit 7 6 5 4 3 2 1 0
Symbol ----TR_FERCV_OVR-READY
Reset00000 0 0 0
Access RRRRR/WR/WR/WR/W
Table 125. Description of SPIstatus bits
Bit Symbol Description
7 to 4 - Reserved.
3TR_FETransmit FIFO Empty: Set to logic 1 when the host attempts to read a new
byte and FIFO manager is empty. An interrupt can be generated if enabled
(see IE1 bit in register SPIcontrol).
It is set to logic 0 by firmware.
2 RCV_OVR Receive Overrun: Set to logic 1 when the host attempts to write a new byte
and FIFO manager is full, or has not yet processed the previous byte. An
interrupt can be generated if enabled (see IE0 bit in register SPIcontrol)
It is set to logic 0 by firmware.
1- Reserved. This bit must be set to logic 0.
0 READY Ready flag. The firmware set READY to logic 1 to inform the host when
PN532 is ready to send data.
Figure 19 “Power management scheme"
RSI
PN532_C1 All information provided in this document is subject to legal disclaimers. © NXP B.V. 2017. All rights reserved.
Product data sheet
COMPANY PUBLIC Rev. 3.6 — 28 November 2017
115436 84 of 222
NXP Semiconductors PN532/C1
Near Field Communication (NFC) controller
8.4 Power management
Figure 19 “Power management scheme” depicts the internal and external power
distribution management. Power is supplied to the PN532 via pins VBAT and PVDD.
VBAT is driven by the battery and is used to supply the all blocks excluding the host
interface. PVDD is connected to the host’s power supply and powers the PN532’s host
interface. No specific sequencing is required between the two supply rails: VBAT can be
present without PVDD and vice versa.
An internal low drop-out (LDO) voltage regulator generates DVDD and SVDD, which are
used to supply the internal digital logic and the secure IC respectively. DVDD is also
routed externally to supply AVDD (analog power) and TVDD (transmit power). DVDD,
AVDD and TVDD must be separately decoupled.
When another host interface than SPI is used, the PN532 can be used with reduced
functionalities; all functionalities, except those related to the PVDD supplied pins (like host
interfaces) when:
PVDD < 0.4V
5.5V > VBAT > 2.7V
3.6V > RSTPD_N > VBAT * 0.65
Fig 19. Power management scheme
4.7
F100nF
DVDD
AVDD
TVDD
PN532
VBAT
Low DropOut
PVDD
HOST
VDD
VDDHOST (1.6V -> 3.6V)
VBAT PN532 (2.7V -> 5.5V)
Secure
SVDD
4.7
F100nF
100nF
IC
SVDD switch
regulator
LDO
Power distribution
RSTPD_N
internal DVDD

PN532_C1 All information provided in this document is subject to legal disclaimers. © NXP B.V. 2017. All rights reserved.
Product data sheet
COMPANY PUBLIC Rev. 3.6 — 28 November 2017
115436 85 of 222
NXP Semiconductors PN532/C1
Near Field Communication (NFC) controller
8.4.1 Low drop-out voltage regulator
8.4.1.1 LDO block diagram
The regulator is used to reduce the VBAT voltage to the typical voltage rating of the
PN532. It acts as a 3.0 V linear regulator with resistive feed-back, as long as the VBAT
voltage is above 3.4 V. It is designed to cope with a maximum fluctuation of 400 mV on
the VBAT line (due to voltage bursts exhibited by the battery).
If VBAT falls below 3.4 V, the output of the regulator tracks VBAT with a variable delta. It
continues to reject any noise on the VBAT line via the use of an internal band-gap
reference.
Fig 20. LDO block diagram
Analog
Regulator
SuperVisor
<2.0V <2.4V
to PCR
DVDD
VBAT
“Logic”
Command
VREF
PVDD
RSTPD_N
Level shifter
RF detected
High or Low Speed
Bandgap
PN532_C1 All information provided in this document is subject to legal disclaimers. © NXP B.V. 2017. All rights reserved.
Product data sheet
COMPANY PUBLIC Rev. 3.6 — 28 November 2017
115436 86 of 222
NXP Semiconductors PN532/C1
Near Field Communication (NFC) controller
8.4.1.2 LDO with offset
The LDO generates DVDD. When RSTPD_N is high, and PVDD is above 1.6 V, this
voltage is defined by:
•VBAT > 3.4V: DVDD is fixed at 3V and bursts on VBAT up to 400 mV are suppressed.
•3.4V > VBAT > 2.5V: DVDD follows VBAT with an offset, which decreases with VBAT
from 400mV at 3.4V to 0mV at 2.5V.
•2.5V > VBAT > 2.35V: DVDD=VBAT.
•2.35V > VBAT=DVDD and the PN532 is in reset.
When the PN532 is in Soft-Power-Down mode, bursts rejection is no longer present and
the behavior then becomes:
Fig 21. Graph of DVDD versus VBAT with offset
Fig 22. Graph of DVDD versus VBAT in Soft-Power-Down mode with offset
3.4V
3.0V
2.5V
2.35V
VBAT
DVDD
5.5V
LDO current consumption few mA
<5 uA
3.3V
3.0V
2.35V
VBAT
DVDD
5.5V
LDO current consumption <20uA
<5 uA
<7 uA
Figure 22 on gage 86
Table 126 on a e 88
Table 13 on gage18
PN532_C1 All information provided in this document is subject to legal disclaimers. © NXP B.V. 2017. All rights reserved.
Product data sheet
COMPANY PUBLIC Rev. 3.6 — 28 November 2017
115436 87 of 222
NXP Semiconductors PN532/C1
Near Field Communication (NFC) controller
8.4.1.3 LDO without offset
The LDO generates DVDD but any voltage fluctuation on VBAT is not compensated for.
When RSTPD_N is high and PVDD is above 1.6 V, this voltage is defined by:
•VBAT > 3.0V: DVDD = 3 V.
•3.0V > VBAT > 2.35V: DVDD = VBAT.
•2.35V > VBAT=DVDD and the PN532 is in reset.
When in Soft-Power-Down mode, the behavior is the same as that with offset. See
Figure 22 on page 86.
8.4.1.4 LDO overcurrent detection
The LDO integrates an overcurrent detector. When the current on VBAT exceeds a
programmable threshold, an error bit is set. See Table 126 on page 88. If IE1_0 is set to
logic 1 (see Table 13 on page 18), an 80C51 interrupt will be asserted when an
overcurrent is detected.
Fig 23. Graph of DVDD versus VBAT without offset
3.3V
3.0V
2.35V
VBAT
DVDD
5.5V
LDO current consumption few mA
<5 uA
I register IE1 (see Table 13 on gage 18
PN532_C1 All information provided in this document is subject to legal disclaimers. © NXP B.V. 2017. All rights reserved.
Product data sheet
COMPANY PUBLIC Rev. 3.6 — 28 November 2017
115436 88 of 222
NXP Semiconductors PN532/C1
Near Field Communication (NFC) controller
8.4.1.5 LDO register
Table 126. LDO register- (address 6109h) bit allocation
Bit 7 6 5 4 3 2 1 0
Symbol - - overcurrent_
status sel_overcurrent[1:0]
-
enoffset soft_
highspeedreg control_
highspeedreg
Reset 00 0 0 0 1 0 0
Access R R R R/W R/W R/W R/W R/W
Table 127. Description of LDO bits
Bit Symbol Description
7 to 6 - Reserved
5 overcurrent_status Set to logic 1 by PN532 when overcurrent is detected.
The bit IE1_0 of register IE1 (see Table 13 on page 18) has also to
be set to logic 1 to enable the corresponding CPU interrupt.
4 to 3 sel_overcurrent[1:0] Select overcurrent threshold.
00: 300 mA
01: 210 mA
10: 180 mA
11: 150 mA
2 enoffset Enable of the LDO offset. When set to logic 1, offset is present.
1 soft_highspeedreg Control the LDO regulation speed. When set to logic 0, the
bandwidth of LDO is reduced to filter bursts on VBAT.
When set to logic 1, the bandwidth is increased to establish DVDD
supply quickly.
0 control_highspeedreg Select the control source of the LDO regulation speed. When
set to logic 1, LDO bandwidth controlled by soft_highspeedreg.
When set to logic 0, LDO bandwidth controlled by output of RF
level detector. When RF is detected, bandwidth is reduced.

PN532_C1 All information provided in this document is subject to legal disclaimers. © NXP B.V. 2017. All rights reserved.
Product data sheet
COMPANY PUBLIC Rev. 3.6 — 28 November 2017
115436 89 of 222
NXP Semiconductors PN532/C1
Near Field Communication (NFC) controller
8.4.2 SVDD switch
The SVDD switch is used to control power to the secure IC. The switch is controlled by
register Control_switch_rng (address 6106h). The switch is enabled with bit
sic_switch_en. When disabled, the SVDD pin is tied to ground. A current limiter is
incorporated into the switch. Current consumption exceeding 40 mA triggers the limiter
and the status bit sic_switch_overload is set.
Register Control_switch_rng also controls the random generator within the Contactless
Interface Unit (CIU).
Table 128. Control_switch_rng register (address 6106h) bit allocation
Bit 7 6 5 4 3 2 1 0
Symbol - hide_svdd_
sig sic_switch_
overload sic_switch_
en - cpu_need_
rng random_
dataready -
Reset 01 0 000 01
Access R R/W R R/W R R/W R/W R
Table 129. Description of Control_switch_rng bits
Bit Symbol Description
7 - Reserved.
6 hide_svdd_sig Configures internal state of input signals SIGIN and P34 when
idle. This bit can be used to avoid spikes on SIGIN and P34 when the
SVDD switch is enabled or disabled.
When set to logic 0, internal state of SIGIN and P34 are driven by pads
SIGIN and P34 respectively.
When set to logic 1, internal state of SIGIN is set to logic 0 and internal
state of P34 is set to logic 1.
5 sic_switch_overload Indicates state of SVDD switch current limiter. When set to logic 0,
indicates that current consumption through SVDD switch does not
exceed limit (40mA).
When set to logic 1, the SVDD switch current limiter is activated.
4 sic_switch_en Enables or disables power to SVDD switch. When set to logic 0,
SVDD switch is disabled and SVDD output is tied to the ground.
When set to logic 1, the SVDD switch is enabled and the SVDD output
delivers power to secure IC and internal pads (SIGIN, SIGOUT and
P34).
3 - Reserved.
2 cpu_need_rng Forces random number generator into running mode. When set to
logic 0, random number generator is under control of Contactless
Interface Unit.
When set to logic 1, random number generator is forced to run.
1 random_dataready Indicates availability of random number. When set to logic 1, a new
random number is available.
Automatically set to logic 0 when register data_rng (address 6105h) is
read.
0 - Reserved.
wk
PN532_C1 All information provided in this document is subject to legal disclaimers. © NXP B.V. 2017. All rights reserved.
Product data sheet
COMPANY PUBLIC Rev. 3.6 — 28 November 2017
115436 90 of 222
NXP Semiconductors PN532/C1
Near Field Communication (NFC) controller
8.5 Power clock and reset controller
The PCR controller is responsible for the clock generation, power management and reset
mechanism within the PN532.
8.5.1 PCR block diagram
The block diagram shows the relationship between the PCR, other embedded blocks and
external signals.
PCR block diagram
Table 130. PN532 clock source characteristics
Clock name Frequency MHz Tolerance Clock source Comments
OSC_CLK27 27.12 14 kHz OSC 27.12 Output of OSC 27
CPU_CLK 27.12/13.56/6.78 500 ppm OSC 27.12 Default is 6.78 MHz
HSU_CLK 27.12 14 kHz OSC 27.12
Power On
80C51
CLK27_GEN
POWER_SEQUENCER
state machine
STATUS & CONTROL
registers
CPU_CLK
DVDD
P32_INT0
P33_INT1
PCR_int0
OSC 27.12
Host
RF_DETECT
RSTOUT_N
GPIRQ
interfaces
OSC_CLK27
HSU_CLK
HSU_ON / SPI_ON / I2C_ON
PN532
Power management
Contactless Interface Unit
RSTPD_N
CLOCK_CLK
Reset
Reset (POR)
PCR
Figure 24
g
Figure 7 on gage 41
PN532_C1 All information provided in this document is subject to legal disclaimers. © NXP B.V. 2017. All rights reserved.
Product data sheet
COMPANY PUBLIC Rev. 3.6 — 28 November 2017
115436 91 of 222
NXP Semiconductors PN532/C1
Near Field Communication (NFC) controller
8.5.2 27.12 MHz crystal oscillator
The 27.12 MHz clock applied to the PN532 is the time reference for the embedded
microcontroller. Therefore stability of the clock frequency is an important factor for reliable
operation. It is recommended to adopt the circuit shown in Figure 24.
8.5.3 Reset modes
The possible reset mechanisms are listed below:
•Supply rail variation
When DVDD falls below 2.4 V , the POR (Power-On-Reset) asserts an internal reset
signal. The Power Sequencer disables all clocks. When DVDD rises above 2.4V, the
POR deasserts the internal reset signal and the Power Sequencer starts the power-up
sequence. Once the PN532 is out of reset, the RSTOUT_N pin is driven high.
•Glitch on DVDD
When DVDD falls below 2.35 V for more than 1 ms, the POR asserts an internal reset
signal. The power sequencer starts the Power-down sequence. The PN532 goes into
reset and the RSTOUT_N signal is driven low.
•Hard Power Down mode (HPD)
When RSTPD_N is set to logic 0, the PN532 goes into Hard Power Down (HPD)
mode. The PN532 goes into reset and the RSTOUT_N signal is driven low. The power
consumption is at the minimum. DVDD is tied to ground and ports are disconnected
from their supply rails.
When in Hard Power Down mode, the GPIO pins are forced in quasi bidirectional
mode. Referring to Figure 7 on page 41, en_n = e_pu = “1”, e_p = “0”. e_hd = “1” if
GPIO pin value is “1” and e_hd = “0” if GPIO pin value is “0”.
Fig 24. 27.12 MHz crystal oscillator connection
CC
Crystal
OSCIN
OSCOUT
PN532
27.12 MHz
Section 8.2.1 “Pad configurations description" on page 40
Table 179
on gage 146
Table 129 on gage 89
M
gage 188
Tab|e7on a e16
Section 8.5.3 “Reset modes"
e w
“SoftrPoweerown mode SPD "
of Section 8.54
of Section 8.54
PN532_C1 All information provided in this document is subject to legal disclaimers. © NXP B.V. 2017. All rights reserved.
Product data sheet
COMPANY PUBLIC Rev. 3.6 — 28 November 2017
115436 92 of 222
NXP Semiconductors PN532/C1
Near Field Communication (NFC) controller
8.5.4 Soft-Power-Down mode (SPD)
In order to initiate the Soft-Power-Down mode with minimal power consumption, the
firmware should:
•Configure I/Os to minimize power consumption. Be careful that for P32_INT0,
referring to Section 8.2.1 “Pad configurations description” on page 40, e_hd is forced
to logic 1.
•Shut down unused functions
–Contactless Interface Unit with bit Power-down of SFR register D1h, see Table 179
on page 146.
–Disable the SVDD switch, see Table 129 on page 89
–Power down the RF level detector if RF wake up is not enabled, see Table 287 on
page 188.
•Enable relevant wake-up sources
•Disable unwanted interrupts
•Assert bit CPU_PD in register PCON, see Table 7 on page 16
When bit CPU_PD is set, all clocks are stopped and the LDO is put into Soft-Power-Down
mode. Finally, the Power Sequencer goes into Stopped state.
8.5.5 Low power modes
There are 2 different low power modes.
•Hard-Power-Down mode (HPD): controlled by the pin RSTPD_N. The PN532 goes
into reset and power consumption is at a minimum, see Section 8.5.3 “Reset modes”.
•Soft-Power-Down mode (SPD): controlled by firmware. See Section 8.5.4
“Soft-Power-Down mode (SPD)” to optimize the power consumption in this mode.
Table 131. Current consumption in low power modes
Mode Conditions Maximum current consumption
Hard-Power-Down RSTPD_N is set to logic 0 2 A
Soft-Power-Down
with no RF detector Sequence of Section 8.5.4 is applied 40 A
Soft-Power-Down
with RF detector active Sequence of Section 8.5.4 is applied 45 A
M
mm
M
LI—
3%me
—[;—
m
PN532_C1 All information provided in this document is subject to legal disclaimers. © NXP B.V. 2017. All rights reserved.
Product data sheet
COMPANY PUBLIC Rev. 3.6 — 28 November 2017
115436 93 of 222
NXP Semiconductors PN532/C1
Near Field Communication (NFC) controller
8.5.6 Remote wake-up from SPD
The PN532 can be woken up from a Soft-Power-Down mode when an event occurs on
one of the wake up sources, which has been enabled. There are eight wake-up sources:
•P32_INT0
•P33_INT1
•RF field detected (RF_DETECT)
•HSU wake-up (HSU_ON)
•I2C wake-up (I2C_ON)
•SPI wake-up (SPI_ON)
•NFC_WI counters
•GPIRQ: P34, P35, P50_SCL, P71.
When one of these signals is asserted, if its corresponding enable bit is set (see Table 144
on page 97), the Power Sequencer starts the wake-up sequence. The wake up event can
only be serviced if the Power Sequencer is in the Stopped state, which means the PN532
is fully entered in Soft-Power-Down mode.
Figure 25 illustrates the wake-up mechanism, using an event on P33_INT1 as an
example. CPU_CLK is active T1 after the falling edge of P33_INT1 and the PN532 is
ready. T1 depends on the choice of crystal oscillator and its layout. For devices such as
TAS-3225A, TAS-7 or KSS2F, T1 is a maximum of 2ms. Exit from the Power-down mode
is signaled by CPU_PD going low one clock cycle later.
8.5.7 PCR extension registers
The PCR is controlled via several registers given in Table 132:
Fig 25. Remote wake-up from Power-down with P33 as wake-up source
CPU_CLK
P33_INT1
(if active low)
OSC27_CLK
CPU_PD
T1
Table 132. PCR registers
Name Size [bytes] Address offset Description Reset R/W
CFR 1 6200h Clock Frequency Register 02 R/W
CER 1 6201h Clock Enable Register 0E R/W
ILR 1 6202h Interrupt Level Register 40 R/W
Control 1 6203h Control C0 R/W
Status 1 6204h Status 00 R
Wakeupen 1 6205h Wake-up Enable 00 R/W

PN532_C1 All information provided in this document is subject to legal disclaimers. © NXP B.V. 2017. All rights reserved.
Product data sheet
COMPANY PUBLIC Rev. 3.6 — 28 November 2017
115436 94 of 222
NXP Semiconductors PN532/C1
Near Field Communication (NFC) controller
8.5.8 PCR register description
8.5.8.1 CFR register
The Clock Frequency Register is used to select the frequency of the CPU and its
associated peripherals. The clock frequency can be changed dynamically by writing to this
register at any time.
8.5.8.2 CER register
The Clock Enable Register is used to enable or disable the clock of the HSU (frequency is
fixed at 27.12 MHz). The clock can be switched on or off at any time.
Table 133. PCR CFR register- (address 6200h) bit allocation
Bit 7 6 5 4 3 2 1 0
Symbol ------cpu_freq[1:0]
Reset 00000010
Access RRRRRRR/WR/W
Table 134. Description of PCR CFR bits
Bit Symbol Description
7 to 2 - Reserved
1 to 0 cpu_frq[1:0] Select CPU clock frequency.
cpu_frq[1:0] CPU clock frequency
00 27.12 MHz
01 13.56 MHz
10 6.78 MHz
11 27.12 MHz
Table 135. PCR CER register (address 6201h) bit allocation
Bit 7 6 5 4 3 2 1 0
Symbol - - - - hsu_enable - - -
Reset 0000 1 110
Access RRRRR/W RRR
Table 136. Description of PCR CER bits
Bit Symbol Description
7 to 4 - Reserved.
3 hsu_enable Enable HSU clock. When 1, HSU is enabled. When 0, HSU is disabled.
2 to 0 - Reserved.

PN532_C1 All information provided in this document is subject to legal disclaimers. © NXP B.V. 2017. All rights reserved.
Product data sheet
COMPANY PUBLIC Rev. 3.6 — 28 November 2017
115436 95 of 222
NXP Semiconductors PN532/C1
Near Field Communication (NFC) controller
8.5.8.3 ILR register
The Interrupt Level Register is used to program the level of the external interrupts.
Firmware can write to this register at any time.
Table 137. PCR ILR register (address 6202h) bit allocation
Bit 7 6 5 4 3 2 1 0
Symbol - porpulse_
latched
- enable_pdselif - gpirq_level int1_level int0_level
Reset 010 0 0 0 0 0
Access R R/W R R/W R R/W R/W R/W
Table 138. Description of PCR ILR bits
Bit Symbol Description
7- Reserved
6 porpulse_latched Indicates that a reset has been generated. When set to logic 1,
indicates that the system has been reset. The firmware can write a “0”
during the firmware reset sequence.
5- Reserved
4 enable_pdselif Indicates that a reset has been generated. When set to logic 1,
P33_INT1 directly controls state of host interface pins:
•If P33_INT1 is set to logic 1, host interface output pins are driven
according to selected interface protocol
•If P33_INT1 is set to logic 0, host interface output pins are set into
high-impedance state
When set to logic 0, P33_INT1 does not control host interface pins. Their
state is determined by selected interface protocol.
enable_pdselif P33_INT1 State of host interface pins
0xActive
1 0 High Impedance
11Active
3 - Reserved.
2 gpirq_level Selects gpirq interrupt level. When set to logic 1, wake-up condition is
true when gpirq is high.
When set to logic 0, wake-up condition is true when gpirq is low.
1 int1_level Selects P33_INT1 interrupt level. When set to logic 1, wake-up condition
is true when P33_INT1 is low.
When set to logic 0, wake-up condition is true when P33_INT1 is high.
0 int0_level Selects P32_INT0 interrupt level. When set to logic 1, wake-up condition
is true when P32_INT0 is high.
When set to logic 0, wake-up condition is true when P32_INT0 is low.
Table 1 43
PN532_C1 All information provided in this document is subject to legal disclaimers. © NXP B.V. 2017. All rights reserved.
Product data sheet
COMPANY PUBLIC Rev. 3.6 — 28 November 2017
115436 96 of 222
NXP Semiconductors PN532/C1
Near Field Communication (NFC) controller
8.5.8.4 PCR Control register
The Control register is used to perform a firmware reset and clear wake-up conditions in
the Status register.
8.5.8.5 PCR Status register
The PCR Status register stores the state of the 8 wake-up events, reported within 7 flags.
Remark: The following status bits are not masked by the corresponding enable bit of the
PCR Wakeupen register (see Table 143). But if not enabled, the event does not wake-up
the PN532.
Remark: Be careful when handling the status register, not all the status events are
latched. Therefore it be possible that the status register does not indicate any wake-up
event when reading this register after wake-up.
Remark: There is no priority management. More than one wake-up event may be
signalled in the register. Therefore it may not be possible to detect the source of the
wake-up event by reading this register.
An event on a given wake-up condition is flagged by a logic 1 in the associated bit field.
Table 139. PCR Control register (address 6203h) bit allocation
Bit 7 6 5 4 3 2 1 0
Symbol - - - - - - clear_wakeup_cond soft_reset
Reset 110000 0 0
Access RRRRRR R/W R/W
Table 140. Description of PCR Control bits
Bit Symbol Description
7 to 2 - Reserved.
1 clear_wakeup_cond Clears value of wakeupcond in Status register. When set to
logic 1, wake-up conditions stored in PCR Status register are set to
logic 0. Bit is set to logic 0 automatically by hardware.
0soft_reset Initiates a firmware reset. When set to logic 1, system goes into
firmware reset mode. Bit is set to logic 0 automatically by hardware
after performing firmware reset sequence.
Table 141. PCR Status register (address 6204h) bit allocation
Bit 7 6 5 4 3 2 1 0
Symbol i2c_wu gpirq_wu SPI_wu HSU_wu CIU_wu - int1_wu int0_wu
Reset 00000000
Access RRRRRRRR
RX) ,
inteflace,
Table 90 on age 65
Table 114 on page 77
PN532_C1 All information provided in this document is subject to legal disclaimers. © NXP B.V. 2017. All rights reserved.
Product data sheet
COMPANY PUBLIC Rev. 3.6 — 28 November 2017
115436 97 of 222
NXP Semiconductors PN532/C1
Near Field Communication (NFC) controller
[1] This wake-up event is latched. The firmware must set the status byte to logic 0 after reading it (by writing a
logic 1 to bit clear_wakeup_cond in register PCR Control)
[2] If this wake-up event does not last up to the CPU clock is available, it will not be available within the status
register; it is not latched when no CPU clock is available and it directly reflects the state of the event.
8.5.8.6 PCR Wakeupen register
Register Wakeupen allows the selection of different wake-up events.
Table 142. Description of PCR Status bits
Bit Symbol Description
7i
2c_wu I2C wake-up event (on its own address). Set to logic 1, when PN532 woke up
due to recognition of its own I2C address appearing on I2C interface[1].
6 gpirq_wu gpirq wake-up event (or function of P34, P35, P50_SCL and P71 signals
when enabled and level-controlled). Set to logic 1, when PN532 woke up from
a GIRQ event (GPIRQ at logic 0)[2].
5SPI_wu SPI wake-up event (spi_on signal). Set to logic 1, when PN532 woke up from a
SPI event (NSS at logic 0)[2].
4 HSU_wu HSU wake-up event (hsu_on signal). Set to logic 1, when PN532 woke up
from a HSU event (5 rising edges on HSU_RX) [1].
3CIU_wu Contactless wake-up event. RF detected signal[2] or NFC-WI event[1]). Set to
logic 1, when PN532 woke up from a Contactless interrupt.
- - Reserved.
1 int1_wu P33_INT1 wake-up event. Set to logic 1, when the system woke up from a
P33_INT1 interrupt [2].
0 int0_wu P32_INT0 wake-up event. Set to logic 1, when the system woke up from a
P32_INT0 interrupt.[2].
Table 143. PCR Wakeupen register (address 6205h) bit allocation
Bit 7 6 5 4 3 2 1 0
Symbol i2c_wu_
en GPIRQ_
wu_en SPI_on_
en HSU_on_
en CIU_wu_
en - int1_en int0_en
Reset 00000000
Access R/W R/W R/W R/W R/W R R/W R/W
Table 144. Description of PCR Wakeupen bits
Bit Symbol Description
7i
2c_wu_en I2C wake-up source enable. When set to logic 1, I2C event (recognition
of its own address) can wake up PN532.
See Table 90 on page 65 to enable the corresponding event.
6 GPIRQ_wu_en General Purpose IRQ wake-up source enable. When set to logic 1, a
GPIRQ event can wake up PN532.
5 SPI_on_en SPI wake-up source enable. When set to logic 1, a SPI event can wake
up PN532.
4 HSU_on_en HSU wake-up source enable. When set to logic 1, an HSU event can
wake up PN532.
See Table 114 on page 77 to enable the corresponding event.
3 CIU_wu_en Contactless Interface Unit wake-up source enable. When set to
logic 1, a CIU event (RF detected or NFC-WI event) can wake up PN532.

PN532_C1 All information provided in this document is subject to legal disclaimers. © NXP B.V. 2017. All rights reserved.
Product data sheet
COMPANY PUBLIC Rev. 3.6 — 28 November 2017
115436 98 of 222
NXP Semiconductors PN532/C1
Near Field Communication (NFC) controller
2 - Reserved.
1 int1_en P33_INT1 wake-up source enable. When set to logic 1, a P33_INT1
event can wake up PN532.
0 int0_en P32_INT0 wake-up source enable. When set to logic 1, a P32_INT0
event can wake up PN532.
Table 144. Description of PCR Wakeupen bits …continued
Bit Symbol Description

PN532_C1 All information provided in this document is subject to legal disclaimers. © NXP B.V. 2017. All rights reserved.
Product data sheet
COMPANY PUBLIC Rev. 3.6 — 28 November 2017
115436 99 of 222
NXP Semiconductors PN532/C1
Near Field Communication (NFC) controller
8.6 Contactless Interface Unit (CIU)
The PN532 CIU is a modem for contactless communication at 13.56 MHz. It supports 6
different operating modes
•ISO/IEC 14443A/MIFARE Reader/Writer.
•FeliCa Reader/Writer.
•ISO/IEC 14443B Reader/Writer
•ISO/IEC 14443A/MIFARE Card 1K or MIFARE 4K card emulation mode
•FeliCa Card emulation
•ISO/IEC 18092, ECMA 340 NFCIP-1 Peer-to-Peer
The CIU implements a demodulator and decoder for signals from
ISO/IEC 14443A/MIFARE compatible cards and transponders. The CIU handles the
complete ISO/IEC 14443A framing and error detection (Parity & CRC).
The CIU supports MIFARE Classic 1K or MIFARE Classic 4K card emulation mode. The
CIU supports contactless communication using MIFARE Higher transfer speeds up to 424
kbit/s in both directions.
The CIU can demodulate and decode FeliCa coded signals. The CIU digital part handles
the FeliCa framing and error detection. The CIU supports contactless communication
using FeliCa Higher transfer speeds up to 424 kbit/s in both directions.
The CIU supports layers 2 and 3 of the ISO/IEC 14443 B Reader/Writer communication
scheme, except anticollision which must be implemented in firmware as well as upper
layers.
In card emulation mode, the CIU is able to answer to a Reader/Writer command either
according to the FeliCa or ISO/IEC 14443A/MIFARE card interface scheme. The CIU
generates the load modulation signals, either from its transmitter or from the LOADMOD
pin driving an external active circuit. A complete secure card functionality is only possible
in combination with a secure IC using the NFC-WI/S2C interface.
Compliant to ECMA 340 and ISO/IEC 18092 NFCIP-1 Passive and Active communication
modes, the CIU offers the possibility to communicate to another NFCIP-1 compliant
device, at transfer speeds up to 424 kbit/s.The CIU handles the complete NFCIP-1
framing and error detection.
The CIU transceiver can be connected to an external antenna for Reader/Writer or
Card/PICC modes, without any additional active component.

PN532_C1 All information provided in this document is subject to legal disclaimers. © NXP B.V. 2017. All rights reserved.
Product data sheet
COMPANY PUBLIC Rev. 3.6 — 28 November 2017
115436 100 of 222
NXP Semiconductors PN532/C1
Near Field Communication (NFC) controller
8.6.1 Feature list
•Frequently accessed registers placed in SFR space
•Highly integrated analog circuitry to demodulate and decode received data
•Buffered transmitter drivers to minimize external components to connect an antenna.
•Integrated RF level detector
•Integrated data mode detector
•Typical operating distance of 50 mm in ISO/IEC 14443A/MIFARE or FeliCa in
Reader/Writer mode depending on the antenna size, tuning and power supply
•Typical operating distance of 50 mm in NFCIP-1 mode depending on the antenna
size, tuning and power supply
•Typical operating distance in ISO/IEC 14443A/MIFARE card or FeliCa card operation
mode of about 100 mm depending on the antenna size, tuning and the external field
strength
•Supports MIFARE Classic 1K or MIFARE Classic 4K encryption in Reader/Writer
mode
•Supports MIFARE higher data rate at 212 kbit/s and 424 kbit/s
•Supports contactless communication according to the FeliCa scheme at 212 kbit/s
and 424 kbit/s
•Support of the NFC-WI/S2C interface
•64 byte send and receive FIFO-buffer
•Programmable timer
•CRC Co-processor
•Internal self test and antenna presence detector
•2 interrupt sources
•Adjustable parameters to optimize the transceiver performance according to the
antenna characteristics

PN532_C1 All information provided in this document is subject to legal disclaimers. © NXP B.V. 2017. All rights reserved.
Product data sheet
COMPANY PUBLIC Rev. 3.6 — 28 November 2017
115436 101 of 222
NXP Semiconductors PN532/C1
Near Field Communication (NFC) controller
8.6.2 Simplified block diagram
The Analog Interface handles the modulation and demodulation of the analog signals
according to the Card emulation mode, Reader/Writer mode and NFCIP-1 mode
communication scheme.
The RF level detector detects the presence of an external RF-field delivered by the
antenna to the RX pin.
The data mode detector detects a ISO/IEC 14443-A MIFARE, FeliCa or NFCIP-1 mode in
order to prepare the internal receiver to demodulate signals, which are sent to the PN532.
The NFC-WI/S2C interface supports communication to secure IC. It also supports digital
signals for transfer speeds above 424 kbit/s.
The CL UART handles the protocol requirements for the communication schemes in
co-operation with the appropriate firmware. The FIFO buffer allows a convenient data
transfer from the 80C51 to the CIU and vice versa.
Fig 26. Simplify Contactless Interface Unit (CIU) block diagram
80C51
FIFO Serial CL UARTData
Switch
Data
RF
Mode
Detector
Level
Detector
Analog
Interface
Antenna
PN532
Contactless Interface Unit
e Table 145
Tmnllel speed 105 m 424 khiI/
PN532_C1 All information provided in this document is subject to legal disclaimers. © NXP B.V. 2017. All rights reserved.
Product data sheet
COMPANY PUBLIC Rev. 3.6 — 28 November 2017
115436 102 of 222
NXP Semiconductors PN532/C1
Near Field Communication (NFC) controller
8.6.3 Reader/Writer modes
All indicated modulation indices and modes in this chapter are system parameters. This
means that beside the IC settings a suitable antenna tuning is required to achieve the
optimal performance.
8.6.3.1 ISO/IEC 14443A Reader/Writer
The following diagram describes the communication on a physical level, the
communication overview in the Table 145 describes the physical parameters.
The internal CRC co-processor calculates the CRC value according the data coding and
framing defined in the ISO/IEC 14443A part 3, and handles parity generation internally
according to the transfer speed.
With appropriate firmware, the PN532 can handle the complete ISO/IEC 14443A/MIFARE
protocol.
Fig 27. ISO/IEC 14443A/MIFARE Reader/Writer communication diagram
Table 145. Communication overview for ISO/IEC 14443A/MIFARE Reader/Writer
Communication scheme ISO/IEC 14443A
MIFARE MIFARE Higher Baud Rate
Baud rate 106 kbit/s 212 kbit/s 424 kbit/s
Bit length
PN532 to
PICC/Card Modulation 100% ASK 100% ASK 100% ASK
Bit coding Modified Miller
coding Modified
Miller coding Modified
Miller coding
PICC/Card to
PN532 Modulation Subcarrier load
modulation Subcarrier load
modulation Subcarrier load
modulation
Subcarrier
frequency
13.56 MHz⁄16 13.56 MHz⁄16 13.56 MHz⁄16
Bit coding Manchester coding BPSK BPSK
1. PCD to PICC 100% ASK,
Miller Coded,
Transfer speed 106 to 424 kbit/s
2. PICC to PCD, Subcarrier Load modulation,
Manchester Coded or BPSK,
Transfer speed 106 to 424 kbit/s
Reader/Writer
PN532
HOST
Battery
ISO/IEC 14443A
Card / PICC
128
13,56MHz
--------------------------9,44s
64
13,56MHz
--------------------------4,72s
32
13,56MHz
--------------------------2,36s
Currenllso1M43-A Framlng anoe "2le
sun {{
I I abndaa [ I abndah I I II Bbild-h I I
and w 1/ we
\ Stun an i'1' p. P, p.
MIFARE nghet Baudrals Framlng for 212. 424 kbnls
sun //
mm | sham: I I swam | | I] swam E31
//
\Bum ol\ sun an n '0' $1“ 3‘: Ewn puny an the
32 sub- und 0'“!- frlmol
union
PN532_C1 All information provided in this document is subject to legal disclaimers. © NXP B.V. 2017. All rights reserved.
Product data sheet
COMPANY PUBLIC Rev. 3.6 — 28 November 2017
115436 103 of 222
NXP Semiconductors PN532/C1
Near Field Communication (NFC) controller
Fig 28. Data coding and framing according to ISO/IEC 14443A
PN532_C1 All information provided in this document is subject to legal disclaimers. © NXP B.V. 2017. All rights reserved.
Product data sheet
COMPANY PUBLIC Rev. 3.6 — 28 November 2017
115436 104 of 222
NXP Semiconductors PN532/C1
Near Field Communication (NFC) controller
8.6.3.2 FeliCa Reader/Writer
The following diagram describes the communication at the physical level. Table 146
describes the physical parameters.
With appropriate firmware, the PN532 can handle the FeliCa protocol.
The FeliCa Framing and coding must comply with the following table:
To enable the FeliCa communication a 6-byte preamble (00h, 00h, 00h, 00h, 00h, 00h)
and 2-byte SYNC bytes (B2h, 4Dh) are sent to synchronize the receiver.
The following LEN byte indicates the length of the sent data bytes plus the LEN byte itself.
The CRC calculation is done according to the FeliCa definitions with the MSB first.
To transmit data on the RF interface, the 80C51 has to send the LEN and data bytes to the
CIU. The Preamble and SYNC bytes are generated by the CIU automatically and must not
be written to the FIFO. The CIU performs internally the CRC calculation and adds the
result to the frame.
The starting value for the CRC Polynomial is 2 null bytes: (00h), (00h)
Example of frame:
Fig 29. FeliCa Reader/Writer communication diagram
Table 146. Communication overview for FeliCa Reader/Writer
Communication scheme FeliCa FeliCa higher baud rate
Baud rate 212 kbit/s 424 kbit/s
Bit length
PN532 to
PICC/Card Modulation 8 - 30% ASK 8 - 30% ASK
Bit coding Manchester coding Manchester coding
PICC/Card to
PN532 Modulation >12% ASK >12% ASK
Bit coding Manchester coding Manchester coding
Table 147. FeliCa Framing and Coding
Preamble SYNC LEN n-Data CRC
00h 00h 00h 00h 00h 00h B2h 4Dh
Table 148. FeliCa framing and coding
Preamble SYNC LEN 2 Data Bytes CRC
00 00 00 00 00 00 B2 4D 03 AB CD 90 35
1. Reader/Writer to Card 8 - 30% ASK,
Manchester Coded,
Baud rate 212 to 424 kbit/s
2. Card to Reader/Writer, >12% ASK load modulation,
Manchester Coded,
Baud rate 212 to 424 kbit/s
Reader/Writer
PN532
HOST
Battery
FeliCa
Card
64
13,56MHz
--------------------------4,72s
32
13,56MHz
--------------------------2,36s
Table 149
Tmnllel speed 105 m 424 khiI/
—.
PN532_C1 All information provided in this document is subject to legal disclaimers. © NXP B.V. 2017. All rights reserved.
Product data sheet
COMPANY PUBLIC Rev. 3.6 — 28 November 2017
115436 105 of 222
NXP Semiconductors PN532/C1
Near Field Communication (NFC) controller
8.6.3.3 ISO/IEC 14443B Reader/Writer
The CIU supports layers 2 and 3 of the ISO/IEC 14443 B Reader/Writer communication
scheme, except anticollision which must be implemented in firmware as well as upper
layers.
The following diagram describes the communication at the physical level. Table 149
describes the physical parameters.
With appropriate firmware, the PN532 can handle the ISO/IEC 14443B protocol.
Fig 30. ISO/IEC 14443B Reader/Writer communication diagram
Table 149. Communication overview for ISO/IEC 14443B Reader/Writer
Communication scheme ISO/IEC 14443B Type B higher baud rate
Baud rate 106 kbit/s 212 kbit/s 424 kbit/s
Bit length
PN532 to
PICC/Card Modulation 8 -14% ASK 8 -14% ASK 8 -14% ASK
Bit coding NRZ-L NRZ-L NRZ-L
PICC/Card to
PN532 Modulation Subcarrier load
modulation Subcarrier load
modulation Subcarrier load
modulation
Subcarrier
frequency
13.56 MHz⁄16 13.56 MHz⁄16 13.56 MHz⁄16
Bit coding BPSK BPSK BPSK
1. PCD to PICC, 8 - 14% ASK,
NRZ-L Coded,
Transfer speed 106 to 424 kbit/s
2. PICC to PCD, Subcarrier Load modulation,
BPSK,
Transfer speed 106 to 424kbit/s
Reader/Writer
PN532
HOST
Battery
ISO/IEC 14443B
Card / PICC
128
13,56MHz
--------------------------9,44s
64
13,56MHz
--------------------------4,72s
32
13,56MHz
--------------------------2,36s
PN532_C1 All information provided in this document is subject to legal disclaimers. © NXP B.V. 2017. All rights reserved.
Product data sheet
COMPANY PUBLIC Rev. 3.6 — 28 November 2017
115436 106 of 222
NXP Semiconductors PN532/C1
Near Field Communication (NFC) controller
8.6.4 ISO/IEC 18092, ECMA 340 NFCIP-1 operating mode
A NFCIP-1 communication takes place between 2 devices:
•Initiator: generates RF field at 13.56 MHz and starts the NFCIP-1 communication.
•Target: responds to initiator command either in a load modulation scheme in Passive
Communication mode or using a self generated and self modulated RF field for Active
Communication mode.
The NFCIP-1 communication differentiates between Active and Passive communication
modes.
•Active Communication mode means both the initiator and the target are using their
own RF field to transmit data
•Passive Communication mode means that the Target answers to an Initiator
command in a load modulation scheme. The Initiator is active in terms of generating
the RF field.
In order to fully support the NFCIP-1 standard the PN532 supports the Active and Passive
Communications mode at the transfer speeds 106 kbit/s, 212 kbit/s and 424 kbit/s as
defined in the NFCIP-1 standard
With appropriate firmware, the PN532 can handle the NFCIP-1 protocol, for all
communication modes and data rates, for both Initiator and Target.
Fig 31. NFCIP-1 mode
Initiator: Active
PN532
HOST
Battery
PN532
HOST
Battery
Target: Passive or Active
PN532_C1 All information provided in this document is subject to legal disclaimers. © NXP B.V. 2017. All rights reserved.
Product data sheet
COMPANY PUBLIC Rev. 3.6 — 28 November 2017
115436 107 of 222
NXP Semiconductors PN532/C1
Near Field Communication (NFC) controller
8.6.4.1 ACTIVE Communication mode
Active Communication Mode means both the Initiator and the Target are using their own
RF field to transmit data.
The following table gives an overview of the active communication modes:
Fig 32. Active NFC mode
Table 150. Communication overview for NFC Active Communication mode
Communication scheme ISO/IEC 18092, ECMA 340, NFCIP-1
Baud rate 106 kbit/s 212 kbit/s 424 kbit/s
Bit length
Initiator to Target Modulation 100% ASK 8-30%ASK 8-30%ASK
Bit coding Miller Coded Manchester Coded Manchester Coded
Target to Initiator Modulation 100% ASK 8-30%ASK 8-30%ASK
Bit coding Miller Coded Manchester Coded Manchester Coded
1. Initiator starts the communication
PN532
NFC Initiator
Host PN532
NFC Target
Host
2. Target answers
PN532
NFC Initiator
Host PN532
NFC Target
Host
Powered for Digital
Communication
Power to generate
the field
Powered for Digital
Communication
Power to generate
the field
at selected transfer speed
at the same transfer speed
128
13,56MHz
--------------------------9,44s
64
13,56MHz
--------------------------4,72s
32
13,56MHz
--------------------------2,36s
PN532_C1 All information provided in this document is subject to legal disclaimers. © NXP B.V. 2017. All rights reserved.
Product data sheet
COMPANY PUBLIC Rev. 3.6 — 28 November 2017
115436 108 of 222
NXP Semiconductors PN532/C1
Near Field Communication (NFC) controller
8.6.4.2 PASSIVE Communication mode
Passive Communication Mode means that the target answers to an Initiator command in a
load modulation scheme.
The following table gives an overview of the active communication modes:
Fig 33. Passive NFC mode
Table 151. Communication overview for NFC Passive Communication mode
Communication scheme ISO/IEC 18092, ECMA 340, NFCIP-1
Baud rate 106 kbit/s 212 kbit/s 424 kbit/s
Bit length
PN532 to
PICC/Card Modulation 100% ASK 100% ASK 100% ASK
Bit coding Modified Miller
coding Modified
Miller coding Modified
Miller coding
PICC/Card to
PN532 Modulation Subcarrier load
modulation >12% ASK >12% ASK
Subcarrier
frequency
13.56 MHz⁄16 No subcarrier No subcarrier
Bit coding Manchester coding Manchester coding Manchester coding
1. Initiator starts communication
PN532
NFC Initiator
Host PN532
NFC Target
Host
2. Targets answers using load modulation
PN532
NFC Initiator
Host PN532
NFC Target
Host
at selected transfer speed
at the same transfer speed
Power to generate
the field Power for digital
processing
Power to generate
the field Power for digital
processing
128
13,56MHz
--------------------------9,44s
64
13,56MHz
--------------------------4,72s
32
13,56MHz
--------------------------2,36s

PN532_C1 All information provided in this document is subject to legal disclaimers. © NXP B.V. 2017. All rights reserved.
Product data sheet
COMPANY PUBLIC Rev. 3.6 — 28 November 2017
115436 109 of 222
NXP Semiconductors PN532/C1
Near Field Communication (NFC) controller
8.6.4.3 NFCIP-1 framing and coding
The NFCIP-1 framing and coding in Active and Passive communication modes are
defined in the NFCIP-1 standard: ISO/IEC 18092 or ECMA 340.
8.6.4.4 NFCIP-1 protocol support
The NFCIP-1 protocol is not completely described in this document. For detailed
explanation of the protocol refer to the ISO/IEC 18092 / ECMA340 NFCIP-1 standard.
However the datalink layer is according to the following policy:
•Transaction includes initialization, anticollision methods and data transfer. This
sequence must not be interrupted by another transaction.
•Speed should not be changed during a data transfer
In order not to disturb current infrastructure based on 13.56 MHz general rules to start
NFC communication are defined in the following way:
•Per default NFCIP-1 device is in target mode, meaning its RF field is switched off.
•The RF level detector is active.
•Only if application requires the NFCIP-1 device shall switch to Initiator mode.
•Initiator shall only switch on its RF field if no external RF field is detected by RF Level
detector during a time of TIDT.
•The initiator performs initialization according to the selected mode.
M
Tr-ns
/:
PN532_C1 All information provided in this document is subject to legal disclaimers. © NXP B.V. 2017. All rights reserved.
Product data sheet
COMPANY PUBLIC Rev. 3.6 — 28 November 2017
115436 110 of 222
NXP Semiconductors PN532/C1
Near Field Communication (NFC) controller
8.6.5 Card operating modes
The PN532 can be addressed like a FeliCa or ISO/IEC 14443A/MIFARE card. This means
that the PN532 can generate an answer in a load modulation scheme according to the
ISO/IEC 14443A/MIFARE or FeliCa interface description.
Remark: The PN532 does not support a secure storage of data. This has to be handled
by a dedicated secure IC or a host. The secure IC is optional.
Remark: The PN532 can not be powered by the field in this mode and needs a power
supply.
8.6.5.1 ISO/IEC 14443A/MIFARE card operating mode
With appropriate firmware, the PN532 can handle the ISO/IEC 14443A including the level
4, and the MIFARE protocols.
The following diagram describes the communication at the physical level. Table 152
describes the physical parameters.
Fig 34. ISO/IEC 14443A/MIFARE card operating mode communication diagram
Table 152. Communication overview for ISO/IEC 14443A/MIFARE Card operating mode
Communication scheme ISO/IEC 14443A
MIFARE MIFARE higher baud rate
Baud rate 106 kbit/s 212 kbit/s 424 kbit/s
Bit length
Reader/Writer
to PN532 Modulation 100% ASK 100% ASK 100% ASK
Bit coding Modified Miller
coding Modified
Miller coding Modified
Miller coding
PN532 to
Reader/Writer Modulation Subcarrier load
modulation Subcarrier load
modulation Subcarrier load
modulation
Subcarrier
frequency
13.56 MHz⁄16 13.56 MHz⁄16 13.56 MHz⁄16
Bit coding Manchester coding BPSK BPSK
1. PCD to PICC, 100% ASK,
Modified Miller Coded,
Transfer speed 106 to 424 kbit/s
2. PICC to PCD, Subcarrier Load modulation,
Manchester Coded or BPSK,
Transfer speed 106 to 424kbit/s Card operating mode
PN532
HOST
Battery
ISO/IEC 14443A
Reader/Writer
128
13,56MHz
--------------------------9,44s
64
13,56MHz
--------------------------4,72s
32
13,56MHz
--------------------------2,36s
Table 153
3:0W
PN532_C1 All information provided in this document is subject to legal disclaimers. © NXP B.V. 2017. All rights reserved.
Product data sheet
COMPANY PUBLIC Rev. 3.6 — 28 November 2017
115436 111 of 222
NXP Semiconductors PN532/C1
Near Field Communication (NFC) controller
8.6.5.2 FeliCa Card operating mode
With appropriate firmware, the PN532 can handle the FeliCa protocol.
The following diagram describes the communication at the physical level. Table 153
describes the physical parameters.
8.6.6 Overall CIU block diagram
The PN532 supports different contactless communication modes. The CIU supports the
internal 80C51 for the different selected communication schemes such as Card Operation
mode, Reader/Writer Operating mode or NFCIP-1 mode up to 424 kbit/s. The CIU
generates bit- and byte-oriented framing and handles error detection according to these
different contactless protocols.
Higher transfer speeds up to 3.39 Mbit/s can be handled by the digital part of the CIU. To
modulate and demodulate the data an external circuit has to be connected to the
communication interface pins SIGIN/SIGOUT.
Remark: The size and tuning of the antenna have an important impact on the achievable
operating distance.
Fig 35. FeliCa card operating mode communication diagram
Table 153. Communication overview for FeliCa Card operating mode
Communication scheme FeliCa FeliCa higher baud rate
Baud rate 212 kbit/s 424 kbit/s
Bit length
Reader/Writer to
PN532 Modulation 8 - 30% ASK 8 - 30% ASK
Bit coding Manchester coding Manchester coding
PN532 to
Reader/Writer Modulation >12% ASK >12% ASK
Bit coding Manchester coding Manchester coding
Card operating mode
PN532
HOST
Battery
FeliCa
Reader/Writer
1. Reader/Writer to Card 8 - 30% ASK,
Manchester Coded,
Baud rate 212 to 424 kbit/s
2. Card to Reader/Writer, >12% ASK load modulation,
Manchester Coded,
Baud rate 212 to 424 kbit/s
64
13,56MHz
--------------------------4,72s
32
13,56MHz
--------------------------2,36s

PN532_C1 All information provided in this document is subject to legal disclaimers. © NXP B.V. 2017. All rights reserved.
Product data sheet
COMPANY PUBLIC Rev. 3.6 — 28 November 2017
115436 112 of 222
NXP Semiconductors PN532/C1
Near Field Communication (NFC) controller
Fig 36. CIU detailed block diagram
PN532
VMID RX TX1 TX2
SIGOUT
SIGIN
LOADMOD
CIU FIFO control
Parallel/Serial Converter
Bit Counter
Parity Generation & Check
Frame Generation & Check
Card Mode Detector
Bit decoding Bit coding
CRC16 generation & check
CIU interrupt control
Programmable timer
CIU_Command register
CIU FIFO control
CIU 64-byte FIFO
MIFARE Classic unit
Random Number Generator
Serial Data Switch
Clock generation
Filtering
Distribution
Transmitter control
Temperature
sensor
TX1 driver TX2 driver
Analog-to-Digital Converter
I-channel
Amplifier(LNA)
I-channel
Demodulator
Q-channel
Amplifier(LNA)
Q-channel
Demodulator
RF clock
recovery
RF level
Detector
Voltage
80C51
Control Register bank
Reference
Amplitude
rating
CIU
Amplitude
Rating
Bit decoding
State Machine
Antenna presence Self Test
Section 13 “Agglication iniormation" on gage 212
Tab‘e 212 an gage 160
Table 249 on
gage 177
Tab‘e 250 an gage 177
Table 247 on gage 176
Tab‘e 247 an gage 176
e Tab‘e 239 an gage 172
Tab‘e 239 an gage 172
PN532_C1 All information provided in this document is subject to legal disclaimers. © NXP B.V. 2017. All rights reserved.
Product data sheet
COMPANY PUBLIC Rev. 3.6 — 28 November 2017
115436 113 of 222
NXP Semiconductors PN532/C1
Near Field Communication (NFC) controller
8.6.7 Transmitter control
The signals delivered by the transmitter are on pins TX1 and pin TX2. The supply and
grounds of the transmitter drivers are TVDD, TVSS1 and TVSS2.
The signals delivered are the 13.56 MHz energy carrier modulated by an envelope signal.
It can be used to drive an antenna directly, using a few passive components for matching
and filtering, see Section 13 “Application information” on page 212. The signals on TX1
and TX2 can be configured by the register CIU_TxControl, see Table 212 on page 160.
The modulation index can be set by adjusting the impedance of the drivers. The
impedance of the p-driver can be configured by the registers CIU_CWGsP and
CIU_ModGsP. The impedance of the n-driver can be configured by the registers
CIU_GsNOn and CIU_GsNOff. Furthermore, the modulation index depends on the
antenna design and tuning.
Remark: It is recommended to use a modulation index in the range of 8% for the FeliCa
and NFCIP-1 communication scheme at 212 and 424 kbit/s.
The registers CIU_TxMode and CIU_TxAuto control the data rate and framing during the
transmission and the setting of the antenna driver to support the different requirements at
the different modes and transfer speeds.
In the following tables, these abbreviations are used:
•RF: 13. 56 MHz clock derived from 27.12 MHz quartz divided by 2
•RF_n: inverted 13.56 MHz clock
•GsPMos: Conductance of the transmitter PMOS
•GsNMos: Conductance of the transmitter NMOS
•CWGsP: PMOS conductance value for Continuous Wave (see Table 249 on
page 177)
•ModGsP: refers to ModGsP[5:0], PMOS conductance value for Modulation (see
Table 250 on page 177)
•CWGsNOn: refers to CWGsP[5:0], NMOS conductance value for Continuous Wave
(see Table 247 on page 176)
•ModGsNOn: NMOS conductance value for Modulation when generating RF field (see
Table 247 on page 176)
•CWGsNOff: NMOS conductance value for Continuous Wave when no RF is
generated by the PN532 itself (see Table 239 on page 172)
•ModGsNOff: NMOS conductance value for modulation when load Modulation (see
Table 239 on page 172)
Remark: If only 1 driver is switched on, the values for ModGsNOn and CWGsNOn are
used for both drivers.

xxxxxxxxxxxxxxxxxxxxx xxxxxxxxxxxxxxxxxxxxxxxxxx xxxxxxx x x x xxxxxxxxxxxxxxxxxxxxxxxxxxxxxx xxxxxxxxxxxxxxxxxxx xx xx xxxxx
xxxxxxxxxxxxxxxxxxxxxxxxxxx xxxxxxxxxxxxxxxxxxx xxxxxx xxxxxxxxxxxxxxxxxxxxxxxxxxxxxxxxxxx xxxxxxxxxxxx x x
xxxxxxxxxxxxxxxxxxxxx xxxxxxxxxxxxxxxxxxxxxxxxxxxxxx xxxxx xxxxxxxxxxxxxxxxxxxxxxxxxxxxxxxxxxxxxxxxxxxxxxxxxx xxxxxxxx
xxxxxxxxxxxxxxxxxxxxxxxxx xxxxxxxxxxxxxxxxxxxx xxx
PN532_C1 All information provided in this document is subject to legal disclaimers. © NXP B.V. 2017. All rights reserved.
Product data sheet
COMPANY PUBLIC Rev. 3.6 — 28 November 2017
115436 114 of 222
NXP Semiconductors PN532/C1
Near Field Communication (NFC) controller
Table 154. Settings for TX1
TX1
RFEn Force
100ASK InvTx1
RFON InvTx1
RFOFF Envelope TX1 GsPMos GsNMos Remarks
0 X X 0 0 0 ModGsNOff If TX1RFEN is set to logic 0, the pin TX1 is set to logic 0 or 1 depending on
InvTx1RFOFF. The bit Force 100ASK has no effect. Envelope modulates the
transconductance value.
1 0 CWGsNOff
10 1ModGsP
11CWGsP
1 0 0 X 0 RF ModGsP ModGsNON If TX1RFEN is set to logic 1, the RF phase of TX1 is depending on
InvTx1RFON. The bit Force100ASK has effect; when Envelope is set to
logic 0, TX1 is pulled to ground.
1 RF CWGsP CWGsNON
0 1 X 0 RF_n ModGsP ModGsNON
1 RF_n CWGsP CWGsNON
1 0 X 0 0 ModGsNON
1 RF CWGsP CWGsNON
1 1 X 0 0 ModGsNON
1 RF_n CWGsP CWGsNON
Table 155. Settings for TX2
TX2
RFEn Force
100ASK TX2CW InVTx2
RFON InvTx2
RFOFF Envelope TX2 GsPMos GsNMos Remarks
0 X 0 X 0 0 0 ModGsNOff If Tx2RFEn is set to logic 0, the pin TX2 is forced to 0 or 1 depending on
the InvTx2RFOFF bit. The bit ForceASK100 has no effect. The signal
Envelope modulates the transconductance value
1 0 CWGsNOff
10 1ModGsP
11CWGsP
1 X 0 0 0 CWGsNOff When Tx2CW bit is set, the transconductance values are always
CWGsP or CWGsNOff
1 0 CWGsNOff
10 1CWGsP
11CWGsP

xxxxxxxxxxxxxxxxxxxxx xxxxxxxxxxxxxxxxxxxxxxxxxx xxxxxxx x x x xxxxxxxxxxxxxxxxxxxxxxxxxxxxxx xxxxxxxxxxxxxxxxxxx xx xx xxxxx
xxxxxxxxxxxxxxxxxxxxxxxxxxx xxxxxxxxxxxxxxxxxxx xxxxxx xxxxxxxxxxxxxxxxxxxxxxxxxxxxxxxxxxx xxxxxxxxxxxx x x
xxxxxxxxxxxxxxxxxxxxx xxxxxxxxxxxxxxxxxxxxxxxxxxxxxx xxxxx xxxxxxxxxxxxxxxxxxxxxxxxxxxxxxxxxxxxxxxxxxxxxxxxxx xxxxxxxx
xxxxxxxxxxxxxxxxxxxxxxxxx xxxxxxxxxxxxxxxxxxxx xxx
PN532_C1 All information provided in this document is subject to legal disclaimers. © NXP B.V. 2017. All rights reserved.
Product data sheet
COMPANY PUBLIC Rev. 3.6 — 28 November 2017
115436 115 of 222
NXP Semiconductors PN532/C1
Near Field Communication (NFC) controller
1 0 0 0 X 0 RF ModGsP ModGsNOn When TX2RFEn is set to logic 1 and Force100ASK set to logic 0, the
phase of TX2 is depending on InvTx2RFON. If Tx2CW bit is set to
logic 1, the transconductance values are always CWGsP or
CWGsNOn, independent of Envelope.
1 RF CWGsP CWGsNOn
1 X 0 RF_n ModGsP ModGsNOn
1 RF_n CWGsP CWGsNOn
1 0 X X RF CWGsP CWGsNOn
1 X X RF_n CWGsP CWGsNOn
1 0 0 X 0 0 ModGsNOn If TX2RFEn is set to logic 1 and TX2CW to logic 0, the bit Force100ASK
has effect; when Envelope is set to logic 0, TX2 is pulled to ground.
1 RF CWGsP CWGsNOn
1 X 0 0 ModGsNOn
1 RF_n CWGsP CWGsNOn
1 0 X X RF CWGsP CWGsNOn
1 X X RF_n CWGsP CWGsNOn
Table 155. Settings for TX2 …continued
TX2
RFEn Force
100ASK TX2CW InVTx2
RFON InvTx2
RFOFF Envelope TX2 GsPMos GsNMos Remarks
Table 245 on gage 175
Table 245 on page 175
PN532_C1 All information provided in this document is subject to legal disclaimers. © NXP B.V. 2017. All rights reserved.
Product data sheet
COMPANY PUBLIC Rev. 3.6 — 28 November 2017
115436 116 of 222
NXP Semiconductors PN532/C1
Near Field Communication (NFC) controller
8.6.8 RF level detector
The RF level detector is integrated to fulfill NFCIP-1 protocol requirements (e.g. RF
collision avoidance).
Furthermore the RF level detector can be used to wake up the PN532 and to generate an
interrupt.
The sensitivity of the RF level detector is adjustable in a 4-bit range using the bits RFLevel
in register CIU_RFCfg (see Table 245 on page 175). The sensitivity itself depends on the
antenna configuration and tuning.
Possible sensitivity levels at the RX pin are listed below:
[1] Due to noise, it is recommended not to use this setting to avoid misleading results.
To increase the sensitivity of the RF level detector an amplifier can be activated by setting
the bit RFLevelAmp in register CIU_RFCfg to logic 1 (see Table 245 on page 175).
Remark: With typical antenna, lower sensitivity levels without the additional amplifier set
(below 1000b) can provoke misleading results because of intrinsic noise in the
environment.
Remark: For the same reasons than above, it is recommended to use the RFLevelAmp
only with upper RF level settings (above 1001b).
Remark: During the CIU Power-down mode the additional amplifier of the RF level
detector is automatically switched off to ensure that the power consumption is minimal.
Table 156. Setting of the RF level detector
VRx typical [Vpp]
CIU Power-Down bit set to logic CIU_RFCfg setting CIU_RFCfg setting
with additional amplifier
1 0 see Remark
2 1.9 1111b
1.35 1.3 1110b
0.95 0.9 1101b
0.6 0.57 1100b
0.41 0.40 1011b
0.28 0.27 1010b
0.17 0.17 1001b
0.12 0.12 1000b 1xxx1111b
0.085 - 0111b[1] 1xxx1110b
0.055 - 0110b[1] 1xxx1101b
0.040 - 0101b[1] 1xxx1100b
--
0100b[1] 1xxx1011b[1]
--0011b[1] 1xxx1010b[1]
--0010b[1] 1xxx1001b[1]
--0001b[1] 1xxx1000b[1]
--0000b[1] 1xxx0111b[1]
PN532_C1 All information provided in this document is subject to legal disclaimers. © NXP B.V. 2017. All rights reserved.
Product data sheet
COMPANY PUBLIC Rev. 3.6 — 28 November 2017
115436 117 of 222
NXP Semiconductors PN532/C1
Near Field Communication (NFC) controller
8.6.9 Antenna presence self test
The goal of the Antenna Presence Self Test is to facilitate at assembly phase the
detection of the absence of the antenna and/or antenna matching components. Such a
detection is done by mean of measuring the current consumption.
Therefore the functionality is guaranteed within a restricted temperature and supply
voltage range:
•VBAT voltage is above 5 V
•Ambient temperature is between 0 and 40 C
8.6.9.1 Principle
The principle is explained with typical antenna tuning and matching components.
The testing operation can be managed via a dedicated register Table 158 on page 118
and requires the transmitter to be activated. When activated by asserting bit 0, the
detector will monitor the current consumption through the internal low dropout voltage
regulator. Any violation to the current limits will be reported via bits 7 and 6 of the register.
Fig 37. Disconnection localization for the antenna detection
Antenna
RQ
R1
CRx
R
2
L0C1RQ
C1
C2
C2
C0
C0
L0
Cvmid
RX
VMID
TX1
TVSS1
TX2
PN532
TVSS2
1
2
3

PN532_C1 All information provided in this document is subject to legal disclaimers. © NXP B.V. 2017. All rights reserved.
Product data sheet
COMPANY PUBLIC Rev. 3.6 — 28 November 2017
115436 118 of 222
NXP Semiconductors PN532/C1
Near Field Communication (NFC) controller
Several levels of detection can be programmed through the register to offer a large panel
of compatibility to different type of antennas. The high current threshold can be
programmed from 40 mA to 150 mA with 15 mA steps (total current consumption of the
IC). The low current threshold can be programmed from 5mA to 35 mA with 10 mA step
(total current consumption of the IC).
There is no dedicated pin for the output of the detector. The result of the detection is to be
read out from the antenna test register.
•Cases 1 and 2: If the antenna and/or the tuning network are not connected, the TVDD
current is higher than the nominal one. The antenna detector detects this higher
consumption and the andet_up bit in andet_control register is set to high
•Case 3: If the EMC filter is not correctly connected, the current within TVDD is lower
than the nominal one. The antenna detector detects this lower consumption and the
andet_bot bit in andet_control register is set to high.
To have this functionality working properly it is needed to have the transmitter generating
some RF in the antenna.
8.6.9.2 Antenna presence detector register
Table 157. andet_control register (address 610Ch) bit allocation
Bit 7 6 5 4 3 2 1 0
Symbol andet_bot andet_up andet_ithl[1:0] andet_ithh[2:0] andet_en
Reset 0 0 00000 0
Access R R R/W R/W R/W R/W R/W R/W
Table 158. Description of andet_control bits
Bit Symbol Description
7 andet_bot A too low power consumption has been detected
6 andet_up A too high power consumption has been detected
5 to 4 andet_ithl[1:0 Set the low current consumption threshold to be detected
Define the overcurrent threshold
00: do not use
01: do not use
10: 25 mA
11: 35 mA
3 to 1 andet_ithh[2:0] Set the high current consumption threshold to be detected
000: 45 mA
001: 60 mA
010: 75 mA
011: 90 mA
100: 105 mA
101: 120 mA
110: 130 mA
111: 150 mA
0 andet_en Enable the detection of the antenna presence detector functionality.

PN532_C1 All information provided in this document is subject to legal disclaimers. © NXP B.V. 2017. All rights reserved.
Product data sheet
COMPANY PUBLIC Rev. 3.6 — 28 November 2017
115436 119 of 222
NXP Semiconductors PN532/C1
Near Field Communication (NFC) controller
8.6.10 Random generator
The random generator is used to generate various random number needed for the
NFCIP-1 protocol, as well as for MIFARE security.
It can also be used for test purpose, by generating random data through the field.
The Control_switch_rng register can also be used to control the behavior of the SVDD
switch.
Table 159. Data_rng register (address 6105h) bit allocation
Bit 7 6 5 4 3 2 1 0
Symbol data_rng
Reset XXXXXXXX
Access R/W R/W R/W R/W R/W R/W R/W R/W
Table 160. Description of Data_rng bits
Bit Symbol Description
7 to 0 data_rng Random number data register.
Table 161. Control_switch_rng register (address 6106h) bit allocation
Bit 7 6 5 4 3 2 1 0
Symbol - hide_svdd_
sig sic_switch_
overload sic_switch_
en - cpu_need_
rng random_
dataready -
Reset 01000001
Access R R/W R R/W R R/W R/W R
Table 162. Description of Control_switch_rng bits
Bit Symbol Description
7 - Reserved.
6 hide_svdd_sig Configure the internal state of SIGIN and P34 in an idle state. This
bit can be used to avoid spikes on SIGIN and P34 when the SVDD
switch becomes enabled or disabled.
When set to logic 0, the internal state of SIGIN and P34 signals are
driven by respectively the pads SIGIN and P34.
When set to logic 1, the internal state of SIGIN is fixed to 0 and the
internal state of P34 is fixed set to logic 1.
5 sic_switch_overload State of the current limitation of the SVDD switch. When set to
logic 0, it indicates that the current consumption into the SVDD switch
does no exceed the limit.
When set to logic 1, the current limitation of the SVDD switch is
activated by the switch.
4 sic_switch_en Enable of the SVDD switch. When set to logic 0, the SVDD switch is
disabled and the SVDD output power is tied to the ground.
When set to logic 1, the SVDD switch is enabled and the SVDD output
deliver power to the secure IC and to the internal pads (SIGIN,
SIGOUT and P34).
3 - Reserved
Section
8.6.20.12 “AutoCcH command" on gage 137
Tame 207 on gage 157
HHHHH
PN532_C1 All information provided in this document is subject to legal disclaimers. © NXP B.V. 2017. All rights reserved.
Product data sheet
COMPANY PUBLIC Rev. 3.6 — 28 November 2017
115436 120 of 222
NXP Semiconductors PN532/C1
Near Field Communication (NFC) controller
8.6.11 Data mode detector
The data mode detector is able to detect received signals according to the
ISO/IEC 14443A/MIFARE, FeliCa or NFCIP-1 schemes and the standard baud rates for
106 kbit/s, 212 kbit/s and 424 kbit/s in order to prepare the internal receiver in a fast and
convenient way for further data processing.
The data mode detector can only be activated by the AutoColl command (see Section
8.6.20.12 “AutoColl command” on page 137). The mode detector is reset, when no
external RF field is detected by the RF level detector.
The data mode detector could be switched off during the Autocoll command by setting the
bit ModeDetOff in the register Mode to logic 1 (see Table 207 on page 157).
2 cpu_need_rng Force the random number generator in running mode. When set to
logic 0, the random number generator is under control of the CIU.
When set to logic 1, the random number generator is forced to run.
1 random_dataready Indicates availability of random number. When set to logic 1, it
indicates that a new random number is available.
It is automatically set to logic 0 when the register data_rng is read.
0 - Reserved.
Table 162. Description of Control_switch_rng bits …continued
Bit Symbol Description
Fig 38. Data mode detector
Receiver
Register settings
NFC @ 106 kbit/s / ISO/IEC 14443A
Data Mode Detector
I / Q Demodulator
CL UART
CPU access interface
sfr_rd
sfr_wr
host_rd
host_wr
Address
Data_in
Data_out
cluart_clk
cluart_reset
test_control
RX
NFC @ 212 kbit/s / FeliCa
NFC @ 424 kbit/s / FeliCa
for the detected mode
and
FIFO Registers
Figure 51 on gage 212
Table 217 on
gage 162 Tab‘e 219 on page 163
Tab‘e 217 on gage 162
PN532_C1 All information provided in this document is subject to legal disclaimers. © NXP B.V. 2017. All rights reserved.
Product data sheet
COMPANY PUBLIC Rev. 3.6 — 28 November 2017
115436 121 of 222
NXP Semiconductors PN532/C1
Near Field Communication (NFC) controller
8.6.12 Serial data switch
Two main blocks are implemented in the CIU. A digital block comprising state machines,
coder and decoder logic and an analog block with the modulator and antenna drivers,
receiver and amplifier. The Serial Data Switch is the interface between these two blocks.
The Serial Data Switch can route the interfacing signals to the pins SIGIN and SIGOUT.
SIGOUT and SIGIN are mainly used to enable the NFC-WI/S2C interface in the secure IC
to emulate card functionality with the PN532. SIGIN is capable of processing a digital
signal on transfer speeds above 424 kbit/s. SIGOUT pin can also provide a digital signal
that can be used with an additional external circuit to generate transfer speeds at
106 kbit/s, 212 kbit/s, 424 kbit/s and above.
Load modulation is usually performed internally by the CIU, via TX1 and TX2. However, it
is possible to use LOADMOD to drive an external circuitry performing load modulation at
the antenna (see optional circuitry of Figure 51 on page 212).
The Serial Data Switch is controlled by the registers CIU_TxSel (see Table 217 on
page 162) and CIU_RxSel (see Table 219 on page 163).
8.6.12.1 Serial data switch for driver and loadmod
The following figure shows the serial data switch for pins TX1 and TX2.
SIGIN is in general only used for secure IC communication. If TxMix is set to logic 1 (see
Table 217 on page 162), the driver pins are simultaneously controlled by SIGIN and the
internal coder.
The following figure shows the serial data switch for the LOADMOD pin.
Fig 39. Serial data switch for TX1 and TX2
Internal
coder invert if
INVMOD=1
invert if
POLSIGN=0
AND
0
1
00
01
10
11
DriverSel
TxMIX
Envelope
To driver TX1 and TX2
0- -> ModGsN/P
1 -->CWGsN/P
Tristate
1
SIGIN

PN532_C1 All information provided in this document is subject to legal disclaimers. © NXP B.V. 2017. All rights reserved.
Product data sheet
COMPANY PUBLIC Rev. 3.6 — 28 November 2017
115436 122 of 222
NXP Semiconductors PN532/C1
Near Field Communication (NFC) controller
Fig 40. Serial data switch for LOADMOD pin
Internal
coder invert if
INVMOD=1
invert if
POLSIGN=0
AND
0
1
00
01
10
11
LoadModSel
TxMIX
Envelope
LOADMOD
Tristate
SIGIN
00
01
10
11
LoadModTst
0
1
RFU
TstBusbit
++
\ v
Tab‘e 265 on gage 1B1
PN532_C1 All information provided in this document is subject to legal disclaimers. © NXP B.V. 2017. All rights reserved.
Product data sheet
COMPANY PUBLIC Rev. 3.6 — 28 November 2017
115436 123 of 222
NXP Semiconductors PN532/C1
Near Field Communication (NFC) controller
8.6.13 NFC-WI/S2C interface support
The NFC-WI/S2C provides the possibility to directly connect a secure IC to the PN532 in
order to act as a contactless smart card IC via the PN532. The interfacing signals can be
routed to the pins SIGIN and SIGOUT. SIGIN can receive either a digital FeliCa or digital
ISO/IEC 14443A signal sent by the secure IC. The SIGOUT pin can provide a digital
signal and a clock to communicate to the secure IC. A secure IC can be a smart card IC
provided by NXP Semiconductors.
The PN532 generates the supply SVDD to the secure IC. The pins SIGIN and SIGOUT
are referred to this supply, as well as pin P34 / SIC_CLK, which can be used as an extra
pin for the connection to a secure IC.
The following figure outlines the supported communication flows via the PN532 to the
secure core IC.
Configured in the Wired Card mode the host controller can directly communicate to the
secure IC via SIGIN/SIGOUT. In this mode the PN532 generates the RF clock and
performs the communication on the SIGOUT line. To enable the Wired Card mode the
clock has to be derived by the internal oscillator of the PN532 (see bits sic_clock_sel in
Table 265 on page 181.)
Configured in Card emulation mode the secure IC can act as contactless smart card IC
via the PN532. In this mode the signal on the SIGOUT line is provided by the RF field of
the external Reader/Writer. To enable the Virtual Card mode the clock derived by the
external RF field has to be used.
The configuration of the NFC-WI/S2C interface differs for the FeliCa and MIFARE scheme
as outlined in the following chapters.
Fig 41. Communication flows supported by the NFC-WI interface
80C51
Host
Host Interfaces
FIFO and state machine
Serial Data Switch
secure IC
P34
SIGOUT
SIGIN
1. Wired Card mode
2. Card emulation mode
PN532
Analog + CL UART
CIU
(Virtual Card mode)
e Table 217 on gage162
Tab‘e 177 on gage 145
PN532_C1 All information provided in this document is subject to legal disclaimers. © NXP B.V. 2017. All rights reserved.
Product data sheet
COMPANY PUBLIC Rev. 3.6 — 28 November 2017
115436 124 of 222
NXP Semiconductors PN532/C1
Near Field Communication (NFC) controller
8.6.13.1 Signal shape for FeliCa NFC-WI/S2C interface support
The FeliCa secure IC is connected to the PN532 via the pins SIGOUT and SIGIN.
The signal at SIGOUT contains the information of the 13.56 MHz clock and the digitized
demodulated signal. The clock and the demodulated signal are combined by using the
logical function exclusive OR; XOR.
To ensure that this signal is free of spikes, the demodulated signal is digitally filtered first.
The time delay for the digital filtering is in the range of one bit length. The demodulated
signal changes only at a positive edge of the clock.
The register CIU_TxSel (see Table 217 on page 162) controls the setting at SIGOUT
Remark: The PN532 differs from the ECMA 373 specification, by the fact that when in
FeliCa card emulation mode, the PN532 does send preamble bytes at 212kbps on
SIGOUT as soon as the PN532 detects RF field.
Remark: In FeliCa card emulation mode, when the PN532 mode detector is activated, the
data sent on SIGOUT are clocked at the received data rate only after the SYNC bytes are
received. If per default the FeliCa card emulation mode is expected at 212kpbs, the
424kbps may need specific implementation at application level: the PN532 will sent
beginning of first received frame (preamble+SYNC bytes) at 212kbps.
Remark: To properly work in FeliCa wired card mode, the SIGIN signal generated by the
FeliCa secure element must be synchronous with the received SIGOUT bit clock, and the
bit RCVOFF in the register 6331h (or SFR register D1h) must be set to logic level 1. The
phase relationship of the SIGIN and SIGOUT bit clocks must respect a modulo[4]
13.56MHz clock cycles.
The response from the FeliCa secure IC is transferred from SIGIN directly to the antenna
driver. The modulation is done according to the register setting of the antenna drivers.
The 13.56MHz clock can be switched to P34 / SIC_CLK (see sic_clk_p34_en bit in
Table 177 on page 145).
Remark: The signal on antenna is shown in principle only. This signal is sinusoidal. The
clock for SIGIN is the same as the clock for SIGOUT.
Fig 42. Signal shape for SIGOUT in FeliCa secure IC mode
Fig 43. Signal shape for SIGIN in FeliCa secure IC mode
clock
demodulated
signal
signal on
SIGOUT
clock
signal on
SIGIN
signal on
antenna
Bit I
v an»; RF ° ° ” 1
51ng m1
mum
5191.1 an
SIGOUT
an
valve
51931 on
man:
51g»: on
E‘GIN
PN532_C1 All information provided in this document is subject to legal disclaimers. © NXP B.V. 2017. All rights reserved.
Product data sheet
COMPANY PUBLIC Rev. 3.6 — 28 November 2017
115436 125 of 222
NXP Semiconductors PN532/C1
Near Field Communication (NFC) controller
8.6.13.2 Signal shape for ISO/IEC14443A and MIFARE NFC-WI/S2C support
The secure IC, e.g. the SmartMX is connected to the PN532 via the pins SIGOUT, SIGIN
and P34 / SIC_CLK.
The signal at SIGOUT is a digital 13.56 MHz Miller coded signal between PVSS and
SVDD. It is either derived from the external 13.56 MHz carrier signal when in Virtual Card
Mode or internally generated when in Wired Card mode.
The register CIU_TxSel controls the setting at SIGOUT.
Note: The clock settings for the Wired Card mode and the Virtual Card mode differ. Refer
to the description of the bit SicClockSel in register CIU_TestSel1.
The signal at SIGIN is a digital Manchester coded signal compliant with ISO/IEC 14443A
with a subcarrier frequency of 847.5 kHz generated by the secure IC.
Fig 44. Signal shape for SIGOUT in NFC-WI mode
Fig 45. Signal shape for SIGIN in NFC-WI mode
Tablewon a 917
PN532_C1 All information provided in this document is subject to legal disclaimers. © NXP B.V. 2017. All rights reserved.
Product data sheet
COMPANY PUBLIC Rev. 3.6 — 28 November 2017
115436 126 of 222
NXP Semiconductors PN532/C1
Near Field Communication (NFC) controller
8.6.13.3 NFC-WI/S2C initiator mode
The PN532 includes 2 counters of 127 and 31, with digital filtering, to enable activation
from the secure IC (ACT_REQ_Si), or the command to go from data to command mode
(ESC_REQ).
8.6.14 Hardware support for FeliCa and NFC polling
8.6.14.1 Polling sequence functionality for initiator
1. Timer: The CIU has a timer, which can be programmed to generate an interrupt at the
end of each timeslot, or if required at the end of the last timeslot only.
2. The receiver can be configured to receive frames continuously. The receiver is ready
to receive immediately after the last frame has been transmitted. This mode is
activated by setting to logic 1 the bit RxMultiple in the register CIU_RxMode. It has to
be set to logic 0 by firmware.
3. The CIU adds one byte at the end of every received frame, before it is transferred into
the FIFO buffer. This byte indicates whether the received frame is correct (see
register Err). The first byte of each frame contains the length byte of the frame.
4. The length of one frame is 18 or 20 bytes (+1 byte error Info). The size of the FIFO is
64 bytes. This means 3 frames can be stored in the FIFO at the same time. If more
than 3 frames are expected, the 80C51 has to read out data from the FIFO, before the
FIFO is filled completely. In the case that the FIFO overflows, data is lost. (See error
flag BufferOvfl).
Table 163. NFC_WI_control register (address 610Eh) bit allocation
Bit 7 6 5 4 3 2 1 0
Symbol - - - - nfc_wi_status - nfc_wi_en_
act_req_im nfc_wi_en_
clk
Reset 0000 0 0 0 0
Access RRRR R R/WR/W R/W
Table 164. Description of NFC_WI_control bits
Bit Symbol Description
7 to 4 - Reserved.
3 nfc_wi_status Indicates a NFC-WI counter has reached its limit. Set to logic 1,
when the counter has reached its limit. It can also be used as an
interrupt for the 80C51 if the IE0_6 bit is set to logic 1 (see
Table 10 on page 17).
2 - Reserved.
1 nfc_wi_en_act_req_im Selection of the NFC-WI counter. This bit is used to select the
31 or 127 counter.
When set to logic 0, the 31 counter is selected.
When set to logic 1, the 127 counter is selected.
0 nfc_wi_en_clk Enable the NFC-WI counters on SIGIN. When set to logic 1, the
counters can run and count the clock cycles within 2 and
12 MHz.

PN532_C1 All information provided in this document is subject to legal disclaimers. © NXP B.V. 2017. All rights reserved.
Product data sheet
COMPANY PUBLIC Rev. 3.6 — 28 November 2017
115436 127 of 222
NXP Semiconductors PN532/C1
Near Field Communication (NFC) controller
8.6.14.2 Polling sequence functionality for target
1. The 80C51 has to configure the CIU with the correct polling response parameters for
the Polling command.
2. To activate the automatic polling in target mode, the AutoColl Command has to be
activated.
3. The CIU receives the polling command send out by an initiator and answers with the
polling response. The timeslot is selected automatically (The timeslot itself is
randomly generated, but in the range 0 to TSN, which is defined by the polling
command). The CIU compares the system code, stored in byte 17 and 18 of the
Config Command with the system code received with the polling command by an
initiator. If the system code is equal, the CIU answers according to the configured
polling response. The system code FF(hex) acts as a wildcard for the system code
bytes (i.e. a target of a system code 1234(hex) answers to the polling command with
one of the following system codes 1234(hex), 12FF(hex), FF34 (hex) or FFFF(hex)). If
the system code does not match no answer is sent back by the PN532. If a valid
command, which is not a Polling command, is received by the CIU, no answer is sent
back and the command AutoColl is stopped. The received frame is stored in the FIFO.
8.6.14.3 Additional hardware support for FeliCa and NFC
Additionally to the polling sequence support for the FeliCa mode, the PN532 supports the
check of the LEN-byte.
The received LEN-byte is checked by the registers CIU_FelNFC1 and CIU_FelNFC2:
DataLenMin in register CIU_FelNFC1 defines the minimum length of the accepted frame
length. This register is 6 bits long. Each value represents a length of 4.
DataLenMax in register CIU_FelNFC2 defines the maximum length of the accepted
frame. This register is 6 bits long. Each value represents a length of 4. If set to logic 0 this
limit is switched off. If the length is not in the supposed area, the packed is not transferred
to the FIFO and receiving is kept active.
Example 1:
•DataLenMin = 4
–The length shall be greater or equal 16.
•DataLenMax = 5
–The length shall be smaller than 20. Valid area: 16, 17, 18, 19
Example 2:
•DataLenMin = 9
–The length shall be greater or equal 36.
•DataLenMax = 0
–The length shall be smaller than 256. Valid area: 36 to 255
Section 8.6.20.7 “CalcCRC command" on gage
PN532_C1 All information provided in this document is subject to legal disclaimers. © NXP B.V. 2017. All rights reserved.
Product data sheet
COMPANY PUBLIC Rev. 3.6 — 28 November 2017
115436 128 of 222
NXP Semiconductors PN532/C1
Near Field Communication (NFC) controller
8.6.15 CRC co-processor
The CRC preset value of the CRC co-processor can be configured to 0000h, 6363h,
A671h or FFFFh depending of the bits CRCPreset in the register Mode.This is only valid
when using CalcCRC command (see Section 8.6.20.7 “CalcCRC command” on page
135)
During a communication, the preset value of the CRC coprocessor is set according to the
bits CIU_RxMode and CIU_TxMode.
The CRC polynomial for the 16-bit CRC is fixed to x16 + x12 + x5 + 1.
The CRC co-processor is configurable to handle the different MSB and LSB requirements
for the different protocols.The bit MSBFirst in the register CIU_Mode indicates that the
data will be loaded with MSB first
The registers CRCResult-Hi and CRCResult-Lo indicate the result of the CRC calculation.
8.6.16 FIFO buffer
An 64*8 bits FIFO buffer is implemented in the CIU. It buffers the input and output data
stream between the 80C51 and the internal state machine of the CIU. Thus, it is possible
to handle data streams with lengths of up to 64 bytes without taking timing constraints into
account.
8.6.16.1 Accessing the FIFO buffer
The FIFO-buffer input and output data bus is connected to the register CIU_FIFOData.
Writing to this register stores one byte in the FIFO-buffer and increments the internal
FIFO-buffer write-pointer. Reading from this register shows the FIFO-buffer contents
stored at the FIFO-buffer read-pointer and decrements the FIFO-buffer read-pointer. The
distance between the write- and read-pointer can be obtained by reading the register
CIU_FIFOLevel.
When the 80C51 starts a command, the CIU may, while the command is in progress,
access the FIFO-buffer according to that command. Physically only one FIFO-buffer is
implemented, which can be used in input- and output direction. Therefore the 80C51 has
to take care, not to access the FIFO-buffer in an unintended way.
8.6.16.2 Controlling the FIFO buffer
Besides writing to and reading from the FIFO-buffer, the FIFO-buffer pointers might be
reset by setting the bit FlushBuffer in the register CIU_FIFOLevel. Consequently, the
FIFOLevel[6:0] bits are set to logic 0, the bit BufferOvfl in the register CIU_Error is set to
logic 0, the actually stored bytes are not accessible anymore and the FIFO-buffer can be
filled with another 64 bytes again.

PN532_C1 All information provided in this document is subject to legal disclaimers. © NXP B.V. 2017. All rights reserved.
Product data sheet
COMPANY PUBLIC Rev. 3.6 — 28 November 2017
115436 129 of 222
NXP Semiconductors PN532/C1
Near Field Communication (NFC) controller
8.6.16.3 Status information about the FIFO buffer
The 80C51may obtain the following data about the FIFO-buffers status:
•Number of bytes already stored in the FIFO-buffer: FIFOLevel[6:0] in register
CIU_FIFOLevel
•Warning, that the FIFO-buffer is quite full: HiAlert in register CIU_Status1
•Warning, that the FIFO-buffer is quite empty: LoAlert in register CIU_Status1
•Indication, that bytes were written to the FIFO-buffer although it was already full:
BufferOvfl in register CIU_Error.
BufferOvfl can be set to logic 0 only by setting to logic 1 bit FlushBuffer in the register
CIU_FIFOLevel.
The CIU can generate an interrupt signal
•If LoAlertIEn in register CIU_CommIEn is set to logic 1, it will set to logic 1 CIU_IRQ_0
in the register CIU_Status1, when LoAlert in the same register changes to logic 1.
•If HiAlertIEN in register CIU_CommIEn is set to logic 1, it will set to logic 1 CIU_IRQ_0
in the register CIU_Status1, when HiAlert in the same register changes to logic 1.
The flag HiAlert is set to logic 1 if only WaterLevel[5:0] bits (as set in register
CIU_WaterLevel) or less can be stored in the FIFO-buffer. It is generated by the following
equation:
The flag LoAlert is set to logic 1 if WaterLevel[5:0] bits (as set in register CIU_WaterLevel)
or less are actually stored in the FIFO-buffer. It is generated by the following equation:
HiAlert 64 FIFOLenght–WaterLevel=
LoAlert FIFOLenght WaterLevel=

PN532_C1 All information provided in this document is subject to legal disclaimers. © NXP B.V. 2017. All rights reserved.
Product data sheet
COMPANY PUBLIC Rev. 3.6 — 28 November 2017
115436 130 of 222
NXP Semiconductors PN532/C1
Near Field Communication (NFC) controller
8.6.17 CIU_timer
A timer unit is implemented in the CIU: CIU_timer. The 80C51 use CIU_timer to manage
timing relevant tasks for contactless communication. CIU_timer may be used in one of the
following configurations:
• Timeout-Counter
• Watch-Dog Counter
• Stop Watch
• Programmable One-Shot
• Periodical Trigger
CIU_timer can be used to measure the time interval between two events or to indicate that
a specific event occurred after a specific time. CIU_timer can be triggered by events which
will be explained in the following, but it does not itself influence any internal event (e.g. A
timeout during data reception does not influence the reception process automatically).
Furthermore, several timer related bits are set and these bits can be used to generate an
interrupt.
CIU_timer has a input clock of 6.78 MHz (derived from the 27.12 MHz quartz). CIU_timer
consists of 2 stages: 1 prescaler and 1 counter.
The prescaler is a 12 bits counter. The reload value for the prescaler can be defined
between 0 and 4095 in register CIU_TMode and CIU_TPrescaler. This decimal value is
called TPrescaler.
The reload value TReloadVal for the counter is defined with 16 bits in a range from 0 to
65535 in the registers CIU_TReloadVal_Lo and CIU_TReloadVal_Hi.
The current value of CIU_timer is indicated by the registers CIU_TCounterVal_lo and
CIU_TCounterVal_hi.
If the counter reaches 0 an interrupt will be generated automatically indicated by setting
the TimerIRq flag in the register CommonIRq. If enabled, it will set to logic 1 CIU_IRQ_1 in
the register CIU_Status1. TimerIRq flag can be set to logic 1 or to logic 0 by the 80C51.
Depending on the configuration, CIU_timer will stop at 0 or restart with the value of the
registers CIU_TReloadVal_Lo and CIU_TReloadVal_Hi.
Status of CIU_timer is indicated by the bit TRunning in the register CIU_Status1.
CIU_timer can be manually started by TStartNow in register Control or manually stopped
by TStopNow in register Control.
Furthermore CIU_timer can be activated automatically by setting the bit TAuto in the
register CIU_TMode to fulfill dedicated protocol requirements automatically.
The time delay of a timer stage is the reload value +1.
Maximum time:
TPrescaler = 4095, TReloadVal = 65535 => 4096*65536/6.78 MHz = 39.59 s
Example:
To indicate 100 ms it is required to count 678 clock cycles. This means the value for
TPrescaler has to be set to TPrescaler = 677.The timer has now an input clock of
100 us. The timer can count up to 65535 timeslots of 100 ms.
Table 12 on gage 18
Table 190 on gage 151
PN532_C1 All information provided in this document is subject to legal disclaimers. © NXP B.V. 2017. All rights reserved.
Product data sheet
COMPANY PUBLIC Rev. 3.6 — 28 November 2017
115436 131 of 222
NXP Semiconductors PN532/C1
Near Field Communication (NFC) controller
8.6.18 Interrupt request system
The CIU indicates certain events by setting interrupt bits in the register CIU_Status1 and,
in addition it will set to logic 1 CIU_IRQ_1 or CIU_IRQ_0. If this interrupt is enabled (see
Table 12 on page 18) the 80C51 will be interrupted. This allows the implementation of
efficient interrupt-driven firmware.
8.6.18.1 Interrupt sources
The following table shows the integrated interrupt flags, the corresponding source and the
condition for its activation.
The interrupt flag TimerIRq in the register CIU_CommIrq indicates an interrupt set by the
timer unit. The setting is done when the timer decrements from logic 1 down to logic 0.
The TxIRq bit in the register CIU_CommIrq indicates that the transmitter has finished. If
the state changes from sending data to transmitting the end of frame pattern, the
transmitter unit sets automatically the interrupt bit to logic 1.
The CRC coprocessor sets the flag CRCIRq in the register CIU_DivIrq after having
processed all data from the FIFO buffer. This is indicated by the flag CRCReady set to
logic 1.
The RxIRq flag in the register CIU_CommIrq indicates an interrupt when the end of the
received data is detected.
The flag IdleIRq in the register CIU_CommIrq is set to logic 1 if a command finishes and
the content of the CIU_Command register changes to idle.
The flag HiAlertIRq in the register CIU_CommIrq is set to logic 1 if the HiAlert bit is set to
logic 1, that means the Contactless FIFO buffer has reached the level indicated by the bits
WaterLevel[5:0].
The flag LoAlertIRq in the register CIU_CommIrq is set to logic 1 if the LoAlert bit is set to
logic 1, that means the Contactless FIFO buffer has reached the level indicated by the bits
WaterLevel[5:0].
The flag RFOnIRq in the register CIU_DivIrq is set to logic 1, when the RF level detector
detects an external RF field.
The flag RFOffIRq in the register CIU_DivIrq is set to logic 1, when a present external RF
field is switched off.
The flag ErrIRq in the register CIU_CommIrq indicates an error detected by the CIU
during sending or receiving. This is indicated by any bit set to logic 1 in register CIU_Error.
The flag ModeIRq in the register CIU_DivIrq indicates that the data mode detector has
detected the current mode.
These flags are summarized with 2 interrupt bits within the register CIU_Status1:
•the high priority interrupt sources are summarized with CIU_IRQ_0.
•the low priority interrupt sources are summarized with CIU_IRQ_1.
See the register Table 190 on page 151.
M
gage 162
PN532_C1 All information provided in this document is subject to legal disclaimers. © NXP B.V. 2017. All rights reserved.
Product data sheet
COMPANY PUBLIC Rev. 3.6 — 28 November 2017
115436 132 of 222
NXP Semiconductors PN532/C1
Near Field Communication (NFC) controller
8.6.19 CIU Power Reduction Modes
8.6.19.1 Hard-Power-Down
A Hard-Power-Down is enabled when RSTPD_N is low. None of the CIU blocks are
running, even the RF level detector.
8.6.19.2 CIU Power-down
The CIU Power-down mode is entered immediately by setting the Power-down bit in the
register CIU_Command. All CIU blocks are switched off, except the 27.12 MHz oscillator
and the RF level detector.
All registers and the FIFO will keep the content during CIU Power-down.
If the bit AutoWakeUp in the register CIU_TxAuto is set and an external RF field is
detected, the CIU Power-down mode is left automatically.
After setting bit Power-down to logic 0 in the register CIU_Command, it needs 1024 clocks
cycle until the CIU Power-down mode is left indicated by the Power-down bit itself. Setting
it to logic 0 does not immediately set it to logic 0. It is automatically set to logic 0 by the
CIU when the CIU Power-down mode is left.
When in CIU Power-down mode and DriverSel[1:0] is no set to 00b (see Table 217 on
page 162), to ensure a minimum impedance at the transmitter outputs, the CWGsNOn[3],
CWGsNOff[3], ModGsNOn[3], ModGsNOff[3], CWGsP[5], ModGsP[5] bits are set to logic
1, but it is not readable in the registers.
Table 165. High priority interrupt sources (CIU_IRQ_0)
Interrupt Flag Interrupt source Set automatically, WHEN
TxIRq Transmitter a transmitted data stream ends
RxIRq Receiver a received data stream ends
HiAlertIRq FIFO-buffer the FIFO-buffer is getting full
LoAlertIRq FIFO-buffer the FIFO-buffer is getting empty
Table 166. Low priority interrupt sources (CIU_IRQ_1)
Interrupt Flag Interrupt source Set automatically, WHEN
TimerIRq Timer Unit the timer counts from 1 to 0
CRCIRq CRC-Coprocessor all data from the FIFO buffer have been processed
IdleIRq CIU_Command
Register a command execution finishes
RFOnIRq RF Level Detector an external RF field is detected
RFOffIRq RF Level Detector a present external RF field is switched off
ErrIRq CIU an error is detected
ModeIRq data mode detector the mode has been detected

PN532_C1 All information provided in this document is subject to legal disclaimers. © NXP B.V. 2017. All rights reserved.
Product data sheet
COMPANY PUBLIC Rev. 3.6 — 28 November 2017
115436 133 of 222
NXP Semiconductors PN532/C1
Near Field Communication (NFC) controller
8.6.19.3 Transmitter Power-down
The Transmitter Power-down mode switches off the internal antenna drivers to turn off the
RF field by setting the bits Tx1RFEn and Tx2RFEn in the register CIU_TxControl to logic
0. The receiver is still switched on, meaning the CIU can be accessed by a second NFC
device as a NFCIP-1 target.
Note: In case the bit InitialRFOn has been set to logic 1, when the drivers were already
switched on, it is needed either to set InitialRFOn to logic 0, before setting the bits
Tx1RFEn and Tx2RFEn in the register CIU_TxControl to logic 0, or to set also the bits
Tx1RFAutoEn and Tx2RFAutoEn in the register CIU_TxAuto to logic 0.
8.6.20 CIU command set
8.6.20.1 General description
The CIU behavior is determined by an internal state machine capable to perform a certain
set of commands. Writing the according command code to the CIU_Command register
starts the commands.
Arguments and/or data necessary to process a command are mainly exchanged via the
FIFO buffer.
8.6.20.2 General behavior
• Each command, that needs a data stream (or data byte stream) as input will
immediately process the data it finds in the FIFO buffer. An exception to this rule is the
Transceive command. Using this command the transmission is started with the
StartSend bit in CIU_BitFraming register.
•Each command that needs a certain number of arguments will start processing only
when it has received the correct number of arguments via the FIFO buffer.
•The FIFO buffer is not cleared automatically at command start. Therefore, it is also
possible to write the command arguments and/or the data bytes into the FIFO buffer
and start the command afterwards.
•Each command may be interrupted by the 80C51 by writing a new command code
into the CIU_Command register e.g.: the Idle command.

PN532_C1 All information provided in this document is subject to legal disclaimers. © NXP B.V. 2017. All rights reserved.
Product data sheet
COMPANY PUBLIC Rev. 3.6 — 28 November 2017
115436 134 of 222
NXP Semiconductors PN532/C1
Near Field Communication (NFC) controller
8.6.20.3 Commands overview
8.6.20.4 Idle command
The CIU is in idle mode. This command is also used to terminate the actual command.
8.6.20.5 Config command
To configure the automatic MIFARE Anticollision, FeliCa Polling and NFCID3, the data
used for these transactions have to be stored internally. All the following data have to be
written to the FIFO in this order:
•SENS_RES (2 bytes): in order byte0, byte1
•NFCID1 (3 Bytes): in order byte0, byte1, byte 2; the first NFCID1 byte if fixed to 08h
and the check byte is calculated automatically
•SEL_RES (1 byte)
•Polling response (2 bytes (shall be 01h, FEh)+ 6 bytes NFCID2 + 8 bytes Pad +
2 bytes system code)
•NFCID3 (1 byte)
In total 25 bytes which are transferred into an internal buffer with the Config command.
The complete NFCID3 is 10 bytes long and consist of the 3 NFCID1 bytes, the 6 NFCID2
bytes and the NFCID3 byte listed above.
Table 167. Command overview
Command Command code Action
Idle 0000 No action; cancels current command execution.
Config 0001 Configures the CIU for FeliCa, MIFARE and NFCIP-1
communication.
Generate
RandomID 0010 Generates 10-byte random ID number
CalcCRC 0011 Activates the CRC co-processor or perform self-test.
Transmit 0100 Transmits data from the FIFO buffer.
NoCmdChange 0111 No command change. This command can be used to modify
different bits in the CIU_Command register without touching
the command. e.g. Power-down bit.
Receive 1000 Activates the receiver circuitry.
SelfTest 1001 Activates the self-test. Not described in this chapter.
Transceive 1100 If bit Initiator in the register CIU_Control is set to logic 1:
Transmits data from FIFO buffer to the antenna and
activates automatically the receiver after transmission is
finished.
If bit Initiator in the register CIU_Control is set to logic 0:
Receives data from antenna and activates automatically the
transmitter after reception.
AutoColl 1101 Handles FeliCa polling (Card operating mode only) and
MIFARE anticollision (Card operating mode only)
MFAuthent 1110 Performs the MIFARE Classic 1K or MIFARE Classic 4K
authentication in MIFARE Reader/Writer mode only.
Soft Reset 1111 Resets the CIU.

PN532_C1 All information provided in this document is subject to legal disclaimers. © NXP B.V. 2017. All rights reserved.
Product data sheet
COMPANY PUBLIC Rev. 3.6 — 28 November 2017
115436 135 of 222
NXP Semiconductors PN532/C1
Near Field Communication (NFC) controller
To read out this configuration (after it has been loaded), the command Config with an
empty FIFO buffer has to be started. In this case the 25 bytes are transferred from the
internal buffer to the FIFO.
The CIU has to be configured after each power up, before using the automatic
Anticollision/Polling function (AutoColl command). During a Hard-Power-Down
(RSTPD_N set to logic 0) this configuration remains unchanged.
This command terminates automatically when finished and the active command is Idle.
8.6.20.6 Generate RandomID command
This command generates a 10-byte random number stored in the internal 25 bytes buffer
and overwrites the 10 NFCID3 bytes. This random number might be used for fast
generation of all necessary ID bytes for the automatic Anticollision / Polling function.
Note: To configure the CIU, Config command has to be used first.
This command terminates automatically when finished and the active command is Idle
8.6.20.7 CalcCRC command
The content of the FIFO is transferred to the CRC co-processor and a CRC calculation is
started. The result is stored in the CRCResult register. The CRC calculation is not limited
to a dedicated number of bytes. The calculation is not stopped when the FIFO gets empty
during the data stream. The next byte written to the FIFO is added to the calculation.
The preset value of the CRC is defined by the CRCPreset bits of the register CIU_Mode,
and the chosen value is loaded to the CRC co-processor when the command is started.
This command has to be terminated by firmware by writing any command to the
CIU_Command register e.g. the Idle command.
If SelfTest in register CIU_AutoTest is set to logic 1, the CRC co-processor is in Self Test
mode and performs a digital self-test. The result of the self-test is written in the FIFO.
8.6.20.8 Transmit command
The content of the FIFO is transmitted immediately after starting the command. Before
transmitting FIFO content, all relevant register settings have to be set to transmit data in
the selected mode.
This command terminates automatically when the FIFO gets empty and the active
command is Idle. It can be terminated by any other command written to the
CIU_Command register.
8.6.20.9 NoCmdChange command
This command does not influence any ongoing command in the CIU_Command register.
It can be used to manipulate any bit except the command bits in the CIU_Command
register, e.g. the bits RcvOff or Power-down.
M
M
PN532_C1 All information provided in this document is subject to legal disclaimers. © NXP B.V. 2017. All rights reserved.
Product data sheet
COMPANY PUBLIC Rev. 3.6 — 28 November 2017
115436 136 of 222
NXP Semiconductors PN532/C1
Near Field Communication (NFC) controller
8.6.20.10 Receive command
The CIU activates the receiver path and waits for any data stream to be received. The
correct settings for the expected mode have to be set before starting this command.
This command terminates automatically when the reception ends and the active
command is Idle.
In case of data rates at 212 kbps or 424 kbps with NFC or FeliCa framing, the reception
ends when the number of bytes indicated by the LEN byte (received) are received. If less
bytes than indicated by LEN are received from the RF, the CIU will sample noise to add
the missing bytes. If more bytes than indicated by LEN are received from the RF, the last
bytes will be ignored. When LEN is 0, the frame is ignored, and the PN532 waits for a new
frame.
In case of data rate at 106 kbps in NFC communication mode, the reception ends when
the CIU detects an end of frame, except if the CIU detects more bytes than indicated by
the received LEN byte. In that case, after receiving LEN bytes, a new reception restarts
and the CIU timer starts (if Tauto in register CIU_TMode Table 252 is set to logic 1). The
end of reception is then seen if a new valid frame is received or the firmware has to end
the reception phase on time-out.
In all other cases, the end of the reception is detected by the end of frame.
In case no frame is received and Tauto in register CIU_TMode Table 252 is set to logic 1,
then TimerIRQ in register CommIRQ is set to logic 1. The firmware has to end the
reception phase.
Note: If the bit RxMultiple in the register CIU_RxMode is set to logic 1, the Receive
command does not terminate automatically. It has to be terminated by setting any other
command in the CIU_Command register.
8.6.20.11 Transceive command
This circular command repeats transmitting data from the FIFO and receiving data from
the RF field continuously. If the bit Initiator in the register CIU_Control is set to logic 1, it
indicates that the first action is transmitting and after having finished transmission the
receiver is activated to receive data. If the bit Initiator in the CIU_Control register is set to
logic 0, the first action is receiving and after having received a data stream, the transmitter
is activated to transmit data. In the second configuration the PN532 first acts as a receiver
and if a data stream is received it switches to the Transmit mode.
The end of the reception phase is detected in the same way than for the receive command
and also when the RF field is cut.
The transceive command always take into account the presence or absence of the RF
field. No transmission or reception can be done when no RF field.
Table 168. Transceive command scenario
Communication step Initiator =1 Initiator=0
1 Send Receive
2 Receive Send
3 Send Receive
4 Receive Send
a e 149 Table 187 on
PN532_C1 All information provided in this document is subject to legal disclaimers. © NXP B.V. 2017. All rights reserved.
Product data sheet
COMPANY PUBLIC Rev. 3.6 — 28 November 2017
115436 137 of 222
NXP Semiconductors PN532/C1
Near Field Communication (NFC) controller
Each transmission process has to be started with setting bit StartSend in the register
CIU_BitFraming. This command has to be cleared by firmware by writing any command to
the CIU_Command register e.g. the command idle.
Note: If the bit RxMultiple in register CIU_RxMode is set, this command will never leave
the receiving state, because the receiving will not be cancelled automatically.
8.6.20.12 AutoColl command
This command automatically handles the MIFARE activation and the FeliCa polling in the
Card Operation mode. The bit Initiator in the CIU_Control register has to be set to logic 0
for correct operation. During this command, Mode Detector is active if not deactivated by
setting the bit ModeDetOff in the CIU_Mode register. After Mode Detector detects a mode,
the mode dependent registers are set according to the received data. In case of no
external RF field this command resets the internal state machine and returns to the initial
state but it will not be terminated.
When the Autocoll command terminates the Transceive command gets active.
During Autocoll command:
•The CIU interrupt bits, except RfOnIRq, RfOffIRq and SIGINActIRq (see Table 187 on
page 149), are not supported. Only the last received frame will serve the CIU
interrupts.
•During ISO/IEC 14443A activation, TxCRCEn and RxCRCEn bits are defined by the
AutoColl command. The changes cannot be observed at the CIU_TxMode and
CIU_RxMode registers. When the Transceive command is active, the value of the bits
is relevant.
•During Felica activation (polling), TxCRCEn and RxCRCEn bits are always relevant
and are not overruled by the Autocoll command. Their value must be set to logic 1
according the FeliCa protocol.
Note: Pay attention, that the FIFO will also receive the two CRC check bytes of the last
command, even if they are already checked and correct, and if the state machine
(Anticollision and Select routine) has not been executed, and 106 kbit is detected.
This command can be cleared by firmware by writing any other command to the
CIU_Command register, e.g. the Idle command. Writing the same content again to the
CIU_Command register resets the state machine.
aA‘
WUM
mu
W
Rt
"Enact W3:
rm "L” REOA my
nSELECY WU“ mg.s::cv "aw"
Enuv m1
‘ . m
m.
mm mm:
moaned
mum >1U5kfiaud
mm
SELEC“
ASELECY
um
Next me2
veuewed
PN532_C1 All information provided in this document is subject to legal disclaimers. © NXP B.V. 2017. All rights reserved.
Product data sheet
COMPANY PUBLIC Rev. 3.6 — 28 November 2017
115436 138 of 222
NXP Semiconductors PN532/C1
Near Field Communication (NFC) controller
•NFCIP-1 106 kbps passive communication mode:
The MIFARE anticollision is finished and the command changes automatically to
Transceive. The FIFO contains the ATR_REQ frame including the start byte F0h. The
bit TargetActivated in the register CIU_Status2 is set to logic 1
•NFCIP-1 212 and 424 kbps passive communication mode:
The FeliCa polling command is finished and the command has automatically changed
to Transceive. The FIFO contains the ATR_REQ frame. The bit TargetActivated in the
register CIU_Status2 is set to logic 1.
•NFCIP-1 106, 212 and 424 kbps active communication mode:
This command is changing automatically to Transceive. The FIFO contains the
ATR_REQ frame. The bit TargetActivated in the register CIU_Status2 is set to logic 0.
For 106 kbps only, the first byte in the FIFO indicates the start byte F0h and the CRC
is added into the FIFO.
•ISO/IEC 14443A/MIFARE (Card Operating mode):
The MIFARE anticollision is finished and the command has automatically changed to
Transceive. The FIFO contains the first command after the Select. The bit
TargetActivated in the register CIU_Status2 is set to logic 1.
•FeliCa (Card Operating mode):
The FeliCa polling command is finished and the command has automatically changed
to Transceive. The FIFO contains the command after the Polling in the FeliCa
protocol. The bit TargetActivated in the register CIU_Status2 is set to logic 1.
Fig 46. AutoColl command

PN532_C1 All information provided in this document is subject to legal disclaimers. © NXP B.V. 2017. All rights reserved.
Product data sheet
COMPANY PUBLIC Rev. 3.6 — 28 November 2017
115436 139 of 222
NXP Semiconductors PN532/C1
Near Field Communication (NFC) controller
8.6.20.13 MFAuthent command
This command handles the MIFARE authentication in Reader/Writer mode to enable a
secure communication to any MIFARE Clasic 1K and MIFARE Classic 4K emulation card.
The following data shall be written to the FIFO before the command can be activated:
•Authentication command code (60h for key A, 61h for key B)
•Block address
•Sector key byte 0
•Sector key byte 1
•Sector key byte 2
•Sector key byte 3
•Sector key byte 4
•Sector key byte 5
•Card serial number byte 0
•Card serial number byte 1
•Card serial number byte 2
•Card serial number byte 3
In total 12 bytes shall be written to the FIFO.
Note: When the MFAuthent command is active, any FIFO access is blocked. Anyhow if
there is an access to the FIFO, the bit WrErr in the register CIU_Error is set to logic 1.
This command terminates automatically when the MIFARE Classic 1K or MIFARE Classic
4K emulation card is authenticated. The bit MFCrypto1On in the register CIU_Status2 is
set to logic 1.
This command does not terminate automatically when the card does not answer,
therefore CIU timer should be initialized to automatic mode. In this case, beside the bit
IdleIRq, the bit TimerIRq can be used as termination criteria. During authentication
processing, the bits RxIRq and TxIRq of CIU_CommIrq register are blocked.
The Crypto1On bit is only valid after termination of the MFAuthent command (either after
processing the authentication or after writing the Idle command in the register
CIU_Command).
In case there is an error during the MIFARE authentication, the ProtocolErr bit in the
CIU_Error register is set to logic 1 and the Crypto1On bit in CIU_Status2 register is set to
logic 0.
8.6.20.14 SoftReset command
This command performs a reset of the CIU. The configuration data of the internal buffer
remains unchanged. All registers are set to the reset values.
When SoftReset is finished, the active command switches to Idle.

PN532_C1 All information provided in this document is subject to legal disclaimers. © NXP B.V. 2017. All rights reserved.
Product data sheet
COMPANY PUBLIC Rev. 3.6 — 28 November 2017
115436 140 of 222
NXP Semiconductors PN532/C1
Near Field Communication (NFC) controller
8.6.21 CIU tests signals
8.6.21.1 CIU self-test
The CIU has the capability to perform a self-test. To start the self-test the following
procedure has to be performed:
1. Perform a SoftReset.
2. Clear the internal buffer by writing 25 bytes of 00h and perform the Config command.
3. Enable the self-test by writing the value 09h to the register CIU_AutoTest.
4. Write 00h to the FIFO.
5. Start the self-test with the CalcCRC command.
6. The self-test will be performed.
7. When the self-test is finished, the FIFO is contains the following bytes:
–Correct answer for VersionReg equal to 80h:
0x00, 0xaa, 0xe3, 0x29, 0x0c, 0x10, 0x29, 0x6b
0x76, 0x8d, 0xaf, 0x4b, 0xa2, 0xda, 0x76, 0x99
0xc7, 0x5e, 0x24, 0x69, 0xd2, 0xba, 0xfa, 0xbc
0x3e, 0xda, 0x96, 0xb5, 0xf5, 0x94, 0xb0, 0x3a
0x4e, 0xc3, 0x9d, 0x94, 0x76, 0x4c, 0xea, 0x5e
0x38, 0x10, 0x8f, 0x2d, 0x21, 0x4b, 0x52, 0xbf
0xfb, 0xf4, 0x19, 0x94, 0x82, 0x5a, 0x72, 0x9d
0xba, 0x0d, 0x1f, 0x17, 0x56, 0x22, 0xb9, 0x08

PN532_C1 All information provided in this document is subject to legal disclaimers. © NXP B.V. 2017. All rights reserved.
Product data sheet
COMPANY PUBLIC Rev. 3.6 — 28 November 2017
115436 141 of 222
NXP Semiconductors PN532/C1
Near Field Communication (NFC) controller
8.6.21.2 CIU test bus
The test bus is implemented for production test purposes. The following configuration can
be used to improve the design of a system using the PN532. The test bus allows to route
internal signals to output pins.
The Observe_testbus register is used to enable this functionality.
The test bus signals are selected by accessing TestBusSel in register CIU_TestSel2.
Table 169. Observe_testbus register (address 6104h) bit allocation
Bit 7 6 5 4 3 2 1 0
Symbol -------observe_ciu
Reset 0000000 0
Access RRRRRRR R/W
Table 170. Description of Observe_testbus bits
Bit Symbol Description
7 to 1 - Reserved.
0 observe_ciu Configure the pads P3x (P30 to P35), RSTOUT_N and P70_IRQ to
observe internal CIU data bus.
When set to logic 1, the pads are configured in output mode and show
the internal data bus D0 to D6 of the CIU. P70_IRQ is the 13.56 MHz
digital clock of CIU (generated from field or crystal).
Table 171. TstBusBitSel set to 07h
Test bus bit Test signal Comments
D6 sdata shows the actual received data value.
D5 scoll shows if in the actual bit a collision has been detected
(106 kbit/s only)
D4 svalid shows if sdata and scoll are valid
D3 sover shows that the receiver has detected a stop bit
(ISO/IEC 14443A/MIFARE mode only)
D2 RCV_reset shows if the receiver is reset
D1 RFon filtered shows the value of the internal RF level detector
D0 Envelope shows the output of the internal coder
Table 172. TstBusBitSel set to 0Dh
Test bus bit Test signal Comments
D6 clkstable shows if the oscillator delivers a stable signal
D5 clk27/8 shows the output signal of the oscillator divided by 8
D4 clk27rf/8 shows the clk27rf signal divided by 8
D3 clk13/4 shows the clk13rf divided by 4
D2 clk27 shows the output signal of the oscillator
D1 clk27rf shows the RF clock multiplied by 2
D0 clk13rf shows the RF clock of 13.56 MHz
Table 279 on gage 185
PN532_C1 All information provided in this document is subject to legal disclaimers. © NXP B.V. 2017. All rights reserved.
Product data sheet
COMPANY PUBLIC Rev. 3.6 — 28 November 2017
115436 142 of 222
NXP Semiconductors PN532/C1
Near Field Communication (NFC) controller
8.6.21.3 Test signals at pin AUX
Each signal can be switched to pin AUX1 or AUX2 by setting SelAux1 or SelAux2 in the
register CIU_AnalogTest. See Table 279 on page 185
8.6.21.4 PRBS
Enables the Pseudo Random Bit Stream of 9-bit or 15-bit length sequence, PRBS9 or
PRBS15, according to ITU-TO150. To start the transmission of the defined datastream,
Transmit command has to be activated. The preamble/Sync byte/start bit/parity bit are
generated automatically depending on the selected mode.
Note: All relevant registers to transmit data have to be configured before entering PRBS
mode according ITU-TO150.

PN532_C1 All information provided in this document is subject to legal disclaimers. © NXP B.V. 2017. All rights reserved.
Product data sheet
COMPANY PUBLIC Rev. 3.6 — 28 November 2017
115436 143 of 222
NXP Semiconductors PN532/C1
Near Field Communication (NFC) controller
8.6.22 CIU memory map
The registers of the CIU are either map into the SFR or into the XRAM memory space.
Table 173. Contactless Interface Unit SFR memory map
ADDR Byte
size Register name Description
D1h 1 CIU_Command Starts and stops the command execution
D2h 1 CIU_CommlEn Control bits to enable and disable the passing of interrupt
requests
D3h 1 CIU_DivlEn Control bits to enable and disable the passing of interrupt
requests
D4h 1 CIU_CommIrq Contains common Interrupt Request flags
D5h 1 CIU_DivIrq Contains diverse Interrupt Request flags
D6h 1 CIU_Error Error flags showing the error status of the last command
executed
DFh 1 CIU_Status1 Contains status flags of the CRC, Interrupt Request System and
FIFO buffer
E9h 1 CIU_Status2 Contain status flags of the Receiver, Transmitter and Data Mode
Detector
EAh 1 CIU_FIFOData in- and output of 64 bytes FIFO buffer
EBh 1 CIU_FIFOLevel Indicates the number of bytes stored in the FIFO
ECh 1 CIU_WaterLevel Defines the thresholds for FIFO under- and overflow warning
EDh 1 CIU_Control Contains miscellaneous Control bits
EEh 1 CIU_BitFraming Adjustments for bit oriented frames
EFh 1 CIU_Coll Bit position of the first bit collision detected on the RF-interface
Table 174. Contactless Interface Unit extension memory map
ADDR Byte
size Register name Description
6301h 1 CIU_Mode Defines general modes for transmitting and receiving
6302h 1 CIU_TxMode Defines the transmission data rate and framing during
transmission
6303h 1 CIU_RxMode Defines the transmission data rate and framing during
receiving
6304h 1 CIU_TxControl Controls the logical behavior of the antenna driver pins TX1
and TX2
6305h 1 CIU_TxAuto Controls the settings of the antenna driver
6306h 1 CIU_TxSel Selects the internal sources for the antenna driver
1 CIU_RxSel Selects internal receiver settings
6308h 1 CIU_RxThreshold Selects thresholds for the bit decoder
6309h 1 CIU_Demod Defines demodulator settings
630Ah 1 CIU_FelNFC1 Defines the length of the valid range for the received frame
630Bh 1 CIU_FelNFC2 Defines the length of the valid range for the received frame
630Ch 1 CIU_MifNFC Controls the communication in ISO/IEC 14443/MIFARE and
NFC target mode at 106 kbit/s
630Dh 1 CIU_ManualRCV Allows manual fine tuning of the internal receiver

PN532_C1 All information provided in this document is subject to legal disclaimers. © NXP B.V. 2017. All rights reserved.
Product data sheet
COMPANY PUBLIC Rev. 3.6 — 28 November 2017
115436 144 of 222
NXP Semiconductors PN532/C1
Near Field Communication (NFC) controller
630Eh 1 CIU_TypeB Configure the ISO/IEC 14443 type B
630Fh 1 - Reserved
6310h 1 - Reserved
6311h 1 CIU_CRCResultMSB Shows the actual MSB values of the CRC calculation
6312h 1 CIU_CRCResultLSB Shows the actual LSB values of the CRC calculation
6313h 1 CIU_GsNOff Selects the conductance of the antenna driver pins TX1 and
TX2 for load modulation when own RF field is switched OFF
6314h 1 CIU_ModWidth Controls the setting of the width of the Miller pause
6315h 1 CIU_TxBitPhase Bit synchronization at 106 kbit/s
6316h 1 CIU_RFCfg Configures the receiver gain and RF level
6317h 1 CIU_GsNOn Selects the conductance of the antenna driver pins TX1 and
TX2 for modulation, when own RF field is switched ON
6318h 1 CIU_CWGsP Selects the conductance of the antenna driver pins TX1 and
TX2 when not in modulation phase
6319h 1 CIU_ModGsP Selects the conductance of the antenna driver pins TX1 and
TX2 when in modulation phase
631Ah 1 CIU_TMode
CIU_TPrescaler Defines settings for the internal timer
631Bh 1
631Ch 1 CIU_TReloadVal_hi Describes the 16-bit long timer reload value (Higher 8 bits)
631Dh 1 CIU_TReloadVal_lo Describes the 16-bit long timer reload value (Lower 8 bits)
631Eh 1 CIU_TCounterVal_hi Describes the 16-bit long timer actual value (Higher 8 bits)
631Fh 1 CIU_TCounterVal_lo Describes the 16-bit long timer actual value (Lower 8 bits)
6320h 1 - Reserved
6321h 1 CIU_TestSel1 General test signals configuration
6322h 1 CIU_TestSel2 General test signals configuration and PRBS control
6323h 1 CIU_TestPinEn Enables test signals output on pins.
6324h 1 CIU_TestPinValue Defines the values for the 8-bit parallel bus when it is used
as I/O bus
6325h 1 CIU_TestBus Shows the status of the internal test bus
6326h 1 CIU_AutoTest Controls the digital self-test
6327h 1 CIU_Version Shows the CIU version
6328h 1 CIU_AnalogTest Controls the pins AUX1 and AUX2
6329h 1 CIU_TestDAC1 Defines the test value for the TestDAC1
632Ah 1 CIU_TestDAC2 Defines the test value for the TestDAC2
632Bh 1 CIU_TestADC Show the actual value of ADC I and Q
632Ch 1 - Reserved for tests
632Dh 1 - Reserved for tests
632Eh 1 - Reserved for tests
632Fh 1 CIU_RFlevelDet Power down of the RF level detector
6330h 1 CIU_SIC_CLK_en Enables the use of secure IC clock on P34 / SIC_CLK.
Table 174. Contactless Interface Unit extension memory map …continued
ADDR Byte
size Register name Description

PN532_C1 All information provided in this document is subject to legal disclaimers. © NXP B.V. 2017. All rights reserved.
Product data sheet
COMPANY PUBLIC Rev. 3.6 — 28 November 2017
115436 145 of 222
NXP Semiconductors PN532/C1
Near Field Communication (NFC) controller
8.6.23 CIU register description
8.6.23.1 CIU register bit behavior
Depending of the functionality of a register, the access condition to the bits can vary. The
following table describes the access conditions:
8.6.23.2 CIU_SIC_CLK_en register (6330h)
Enables the use of P34 / SIC_CLK as secure IC clock.
Table 175. Behavior of register bits
Abbreviation Behavior Description
R/W Read and
Write These bits can be written and read by the 80C51. Since they are used
only for control means, there content is not influenced by internal
state machines, e.g. CIU_CommIEn may be written and read by the
CPU. It will also be read by internal state machines, but never
changed by them.
DY DYnamic These bits can be written and read by the 80C51. Nevertheless, they
may also be written automatically by CIU internal state machines, e.g.
the commands in the CIU_Command register change their values
automatically after their execution.
R Read only These registers hold flags, which value is determined by CIU internal
states only, e.g. the CRCReady register can not be written from
external but shows CIU internal states.
W Write only These registers are used for control means only. They may be written
by the 80C51 but can not be read. Reading these registers returns
always logic 0.
Reserved These registers are not implemented or reserved for NXP testing use.
Table 176. CIU_SIC_CLK_en register (address 6330h) bit allocation
Bit 7 6 5 4 3 2 1 0
Symbol sic_clk_p34_en - - - Errorbusbitenable Errorbusbitsel[2:0]
Reset 0 000 0 000
Access R/W R R R R/W R/W R/W R/W
Table 177. Description of CIU_SIC_CLK_en bits
Bit Symbol Description
7 sic_clk_p34_en Set to logic 1, this bit configures P34 / SIC_CLK to be used as secure
IC clock: SIC_CLK.
Set to logic 0, P34 / SIC_CLK is in normal mode: P34.
6 to 4 - Reserved
3 Errorbusbitenable Set to logic 1, enable the error source selected by Errorbusbitsel on
AUX pads according to SelAux1 and SelAux2 bits (code 1010b).
2 to 0 Errorbusbitsel[2:0] Define the error source on ErrorBusBit:
Value Description
000 selects ProtocollErr on test bus
001 selects ParityErr on test bus
010 selects CRCErr on test bus
011 selects CollErr on test bus
100 selects BufferOvfl on test bus
101 selects RFErr on test bus
110 selects TempErr on test bus
111 selects WrErr on test bus
:see Section 8.6.19.2 “CIU Power-down" on gage 132
Section 8.6.20 “CIU command set" on page 133
PN532_C1 All information provided in this document is subject to legal disclaimers. © NXP B.V. 2017. All rights reserved.
Product data sheet
COMPANY PUBLIC Rev. 3.6 — 28 November 2017
115436 146 of 222
NXP Semiconductors PN532/C1
Near Field Communication (NFC) controller
8.6.23.3 CIU_Command register (D1h or 6331h)
Starts and stops the command execution.
Table 178. CIU_Command register (address D1h or 6331h) bit allocation
Bit 7 6 5 4 3 2 1 0
Symbol - - RcvOff Power-down Command
Reset 001 0 0000
Access RRR/WDY DYDYDYDY
Table 179. Description of CIU_Command bits
Bit Symbol Description
7 to 6 - Reserved
5 RcvOff Set to logic 1, the analog part of the receiver is switched off.
4 Power-down Set to logic 1, the CIU Power-down mode is entered. This means, internal
current consuming blocks of the contactless analog module are switched
off, except for the RF level detector.
Set to logic 0, the PN532 starts the wake up procedure. During this
procedure this bit still shows a logic 1. A logic 0 indicates that the PN532 is
ready for operations; see Section 8.6.19.2 “CIU Power-down” on page 132.
Note: The Power-down bit can not be set, when the SoftReset command
has been activated.
3 to 0 Command Activates a command according the Command Code.
Reading this register shows, which command is actually executed. See
Section 8.6.20 “CIU command set” on page 133

PN532_C1 All information provided in this document is subject to legal disclaimers. © NXP B.V. 2017. All rights reserved.
Product data sheet
COMPANY PUBLIC Rev. 3.6 — 28 November 2017
115436 147 of 222
NXP Semiconductors PN532/C1
Near Field Communication (NFC) controller
8.6.23.4 CIU_CommIEn register (D2h or 6332h)
Control bits to enable and disable the passing of interrupt requests.
8.6.23.5 CIU_DivIEn register (D3h or 6333h)
Controls bits to enable and disable the passing of interrupt requests.
Table 180. CIU_CommIEn register (address D2h or 6332h) bit allocation
Bit 7 6 5 4 3 2 1 0
Symbol - TxIEn RXIEn IdleIEn HiAlertIEn LoAlertIEn ErrIEn TimerIEn
Reset 00 0 0 0 0 0 0
Access R R/W R/W R/W R/W R/W R/W R/W
Table 181. Description of CIU_CommIEn bits
Bit Symbol Description
7 - Reserved.
6 TxIEn When set to logic 1, allows the transmitter interrupt request (indicated by
bit TxIRq) to be propagated to CIU_IRQ_1.
5 RxIEn When set to logic 1, allows the receiver interrupt request (indicated by bit
RxIRq) to be propagated to CIU_IRQ_1.
4 IdleIEn When set to logic 1, allows the idle interrupt request (indicated by bit
IdleIRq) to be propagated to CIU_IRQ_0.
3 HiAlertIEn When set to logic 1, allows the high alert interrupt request (indicated by bit
HiAlertIRq) to be propagated to CIU_IRQ_1.
2 LoAlertIEn When set to logic 1, allows the low alert interrupt request (indicated by bit
LoAlertIRq) to be propagated to CIU_IRQ_1.
1 ErrIEn When set to logic 1, allows the error interrupt request (indicated by bit
ErrIRq) to be propagated to CIU_IRQ_0.
0 TimerIEn When set to logic 1, allows the timer interrupt request (indicated by bit
TimerIRq) to be propagated to CIU_IRQ_0.
Table 182. CIU_DivIEn register (address D3h or 6333h) bit allocation
Bit 7 6 5 4 3 2 1 0
Symbol - - - SiginAct IEn ModeIEn CRCIEn RfOnIEn RfOffIEn
Reset 000 0 0 0 0 0
Access R R R R/W R/W R/W R/W R/W
Table 183. Description of CIU_DivIEn bits
Bit Symbol Description
7 to 5 - Reserved.
4 SiginAct IEn Allows the SIGIN active interrupt request to be propagated to CIU_IRQ_0.
3 ModeIEn When set to logic 1, allows the mode interrupt request (indicated by bit
ModeIRq) to be propagated to CIU_IRQ_0.
2 CRCIEn When set to logic 1, allows the CRC interrupt request (indicated by bit
CRCIRq) to be propagated to CIU_IRQ_0.
1 RfOnIEn When set to logic 1, allows the RF field on interrupt request (indicated by
bit RfOnIRq) to be propagated to CIU_IRQ_0.
0 RfOffIEn When set to logic 1, allows the RF field off interrupt request (indicated by
bit RfOffIRq) to be propagated to CIU_IRQ_0.

PN532_C1 All information provided in this document is subject to legal disclaimers. © NXP B.V. 2017. All rights reserved.
Product data sheet
COMPANY PUBLIC Rev. 3.6 — 28 November 2017
115436 148 of 222
NXP Semiconductors PN532/C1
Near Field Communication (NFC) controller
8.6.23.6 CIU_CommIrq register (D4h or 6334h)
Contains common CIU interrupt request flags.
[1] Remark: All bits in the register CIU_CommIrq shall be set to logic 0 by firmware.
Table 184. CIU_CommIrq register (address D4h or 6334h) bit allocation
Bit 7 6 5 4 3 2 1 0
Symbol Set1 TxIRq RxIRq IdleIrq HiAltertIRq LoAlertIRq ErrIRq TimerIRq
Reset 0001 0 1 0 0
Access WDYDYDY DY DY DY DY
Table 185. Description of CIU_CommIRQ bits
Bit Symbol Description
7 Set1 When set to logic 0 during write operation, the bit set to logic 1 in the write
command are written to logic 0 in the register.
When set to logic 1 during write operation, the bit set to logic 1 in the write
command are written to logic 1 in the register.
6 TxIRq Set to logic 1, immediately after the last bit of the transmitted data was sent out.
5 RxIRq Set to logic 1 when the receiver detects the end of a valid datastream.
If the RxNoErr bit in CIU_RxMode register is set to logic 1, RxIRQ is only set to
logic 1 when data bytes are available in the FIFO.
4 IdleIrq Set to logic 1, when a command terminates by itself e.g. when the
CIU_Command register changes its value from any command to the Idle
command.
If an unknown command is started, the CIU_Command register changes its value
to the Idle command and the IdleIRq bit is set.
Starting the Idle Command by the 80C51 does not set IdleIRq bit.
3 HiAltertIRq Set to logic 1, when HiAlert bit in CIU_Status1 register is set to logic 1. In
opposition to HiAlert, HiAlertIRq stores this event and can only be reset by Set1
bit.
2 LoAlertIRq Set to logic 1, when LoAlert bit in CIU_Status1 register is set. In opposition to
LoAlert, LoAlertIRq stores this event and can only be reset by Set1 bit.
1 ErrIRq Set to logic 1, if any error flag in the CIU_Error register is set.
0 TimerIRq Set to logic 1, when the timer decrements the TimerValue register to zero.
Section 8.6.13 “NFC-WI/Sgg
imerface support" on page 123
S|G|N_,
PN532_C1 All information provided in this document is subject to legal disclaimers. © NXP B.V. 2017. All rights reserved.
Product data sheet
COMPANY PUBLIC Rev. 3.6 — 28 November 2017
115436 149 of 222
NXP Semiconductors PN532/C1
Near Field Communication (NFC) controller
8.6.23.7 CIU_DivIrq register (D5h or 6335h)
Contains miscellaneous interrupt request flags. These bits are latched.
[1] At power-up, after reset modes (including Hard Power Down), the logical value of this bit is undefined.
[2] After Power-Down bit of Table 181 on page 147 goes from logic 1 to logic 0, after pd_rfleveldet bit of
Table 286 on page 188 goes from logic 1 to logic 0, the logical value of this bit is undefined.
Table 186. CIU_DivIrq register (address D5h or 6335h) bit allocation
Bit 7 6 5 4 3 2 1 0
Symbol Set2 - - SiginActIrq ModeIRq CRCIRq RfOnIRq RfOffIRq
Reset 000 X 0 0 X X
Access WRR DY DYDYDYDY
Table 187. Description of CIU_DivIrq bits
Bit Symbol Description
7 Set2 When set to logic level 0 during write operation, the bit set to logic 1 in the
write command are written to logic 0 in the register.
When set to logic level 1 during write operation, the bit set to logic 1 in the
write command are written to logic 1 in the register.
6 to 5 - Reserved.
4 SiginActIrq Set to logic 1, when SIGIN is active. See Section 8.6.13 “NFC-WI/S2C
interface support” on page 123. This interrupt is set to logic 1 when either a
rising or falling edge is detected on SIGIN.[1]
3 ModeIRq Set to logic level 1, when the mode has been detected by the Data Mode
Detector.
Note: The Data Mode Detector can only be activated by the AutoColl
command and is terminated automatically having the detected the
communication mode.
Note: The Data Mode Detector is automatically restarted after each RF
reset.
2 CRCIRq Set to logic level 1, when the CRC command is active and all data are
processed.
1 RfOnIRq Set to logic level 1, when an external RF field is detected.[1][2]
0 RfOffIRq Set to logic level 1, when an present external RF field is switched off.[1][2]
TempErr,
PN532_C1 All information provided in this document is subject to legal disclaimers. © NXP B.V. 2017. All rights reserved.
Product data sheet
COMPANY PUBLIC Rev. 3.6 — 28 November 2017
115436 150 of 222
NXP Semiconductors PN532/C1
Near Field Communication (NFC) controller
8.6.23.8 CIU_Error register (D6h or 6336h)
Error flags showing the error status of the last command executed.
[1] Command execution will clear all error flags except for bit TempErr. A setting by firmware is impossible.
Table 188. CIU_Error register (address D6h or 6336h) bit allocation
Bit 7 6 5 4 3 2 1 0
Symbol WrErr TempErr RFErr BufferOvfl CollErr CRCErr ParityErr ProtocollErr
Reset 000 0 00 0 0
Access RRR R RR R R
Table 189. Description of CIU_Error bits
Bit Symbol Description
7 WrErr Set to logic 1, when data is written into the FIFO by the 80C51 during the
AutoColl command or MFAuthent command or if data is written into the FIFO by
the 80C51 during the time between sending the last bit on the RF interface and
receiving the last bit on the RF interface.
6 TempErr[1] Set to logic 1, if the internal temperature sensor detects overheating. In this
case the antenna drivers are switched off automatically.
5 RFErr Set to logic 1, if in active communication mode the counterpart does not switch
on the RF field in time as defined in NFCIP-1 standard.
Note: RFErr is only used in active communication mode. The bit RxFraming or
the bit TxFraming has to be set to 01h to enable this functionality.
4 BufferOvfl Set to logic 1, if the 80C51 or if the internal state machine (e.g. receiver) tries to
write data into the FIFO buffer although the FIFO buffer is already full.
3 CollErr Set to logic 1, if a bit-collision is detected. It is set to logic 0 automatically at
receiver start phase. This flag is only valid during the bitwise anticollision at 106
kbit/s. During communication schemes at 212 and 424 kbit/s this flag is always
set to logic 0.
2 CRCErr Set to logic 1, if RxCRCEn in CIU_RxMode register is set to logic 1 and the
CRC calculation fails. It is set to logic 0 automatically at receiver start-up phase.
1 ParityErr Set to logic 1, if the parity check has failed. It is set to logic 0 automatically at
receiver start-up phase. Only valid for ISO/IEC 14443A/MIFARE or NFCIP-1
communication at 106 kbit/s.
0 ProtocollErr Set to logic 1, if one out of the following cases occurs:
•Set to logic 1 if the SOF is incorrect. It is set to logic 0 automatically at
receiver start-up phase. The bit is only valid for 106 kbit in Active and
Passive Communication mode.
•If bit DetectSync in CIU_Mode register is set to logic 1 during FeliCa
communication or Active Communication with transfer speeds higher than
106 kbit, ProtocolErr is set to logic 1 in case of a byte length violation.
•During the AutoColl command, ProtocolErr is set to logic 1, if the Initiator
bit in CIU_Control register is set to logic 1.
•During the MFAuthent Command, ProtocolErr is set to logic 1, if the
number of bytes received in one data stream is incorrect.
•Set to logic 1, if the Miller Decoder detects 2 pauses below the minimum
time according to the ISO/IEC 14443A definitions.
Tab‘e 13 on page 18
Tab‘e 13 on page 18
PN532_C1 All information provided in this document is subject to legal disclaimers. © NXP B.V. 2017. All rights reserved.
Product data sheet
COMPANY PUBLIC Rev. 3.6 — 28 November 2017
115436 151 of 222
NXP Semiconductors PN532/C1
Near Field Communication (NFC) controller
8.6.23.9 CIU_Status1 register (DFh or 6337h)
Contains status flags of the CRC, Interrupt Request System and FIFO buffer.
Table 190. CIU_Status1 register (address DFh or 6337h) bit allocation
Bit 7 6 5 4 3 2 1 0
Symbol CIU_IRQ_
1CRCOk CRCReady CIU_IRQ
_0 TRunning RFOn HiAlert LoAlert
Reset 00 1 0 0X01
Access RR R R RRRR
Table 191. Description of CIU_Status1 bits
Bit Symbol Description
7 CIU_IRQ_1 This bit shows, if any CIU_IRQ_1 source requests attention (with respect to the
setting of the interrupt enable flags, see CIU_CommIEn and CIU_DivIEn
registers).
The bit IE1_2 of register IE1 (see Table 13 on page 18) has to be set to logic 1 to
enable the corresponding CPU interrupt.
6 CRCOk Set to logic 1, the CRC result is zero. For data transmission and reception the bit
CRCOk is undefined (use CRCErr in CIU_Error register). CRCok indicates the
status of the CRC coprocessor, during calculation the value changes to logic 0,
when the calculation is done correctly, the value changes to logic 1.
5 CRCReady Set to logic 1, when the CRC calculation has finished. This bit is only valid for the
CRC co-processor calculation using the CalcCRC command.
4 CIU_IRQ_0 This bit shows, if any CIU_IRQ_0 source requests attention (with respect to the
setting of the interrupt enable flags, see CIU_CommIEn and CIU_DivIEn
registers).
The bit IE1_3 of register IE1 (see Table 13 on page 18) has to be set to logic 1 to
enable the corresponding CPU interrupt.
3 TRunning Set to logic 1, the CIU_timer is running, e.g. the CIU_timer will decrement the
CIU_TCounterVal_lo with the next timer clock.
Note: In the gated mode TRunning is set to logic 1, when the CIU_timer is
enabled by the register bits. This bit is not influenced by the gated signal.
2 RFOn Set to logic 1, if an external RF field is detected. This bit does not store the state
of the RF field.
1 HiAlert Set to logic 1, when the number of bytes stored in the FIFO buffer fulfils the
following equation:
Example:
0 LoAlert Set to logic 1, when the number of bytes stored in the FIFO buffer fulfills the
following equation:
Example:
HiAlert 64 FIFOLength–WaterLevel=
FIFOLenght 60 WaterLevel4==HiAlert1=
FIFOLenght 59 WaterLevel4==HiAlert0=
LoAlert FIFOLength WaterLevel=
FIFOLenght 4 WaterLevel4==LoAlert1=
FIFOLenght 5 WaterLevel4==LoAlert0=

PN532_C1 All information provided in this document is subject to legal disclaimers. © NXP B.V. 2017. All rights reserved.
Product data sheet
COMPANY PUBLIC Rev. 3.6 — 28 November 2017
115436 152 of 222
NXP Semiconductors PN532/C1
Near Field Communication (NFC) controller
8.6.23.10 CIU_Status2 register (E9h or 6338h)
Contain status flags of the receiver, transmitter and Data Mode Detector.
Table 192. CIU_Status2 register (address E9h or 6338h) bit allocation
Bit 7 6 5 4 3 2 1 0
Symbol TempSensClear - RFFreqOK TgActivated MFCrypto1On ModemState[2:0]
Reset 0 0 0 0 0 000
Access R/W R R DY DY RRR
Table 193. Description of CIU_Status2 bits
Bit Symbol Description
7 TempSensClear Set to logic 1, this bit clears the temperature error, if the temperature is
below the alarm limit of 125 C.
6- Reserved
5 RFFreqOK Indicates if the frequency detected at the RX pin is in the range of
13.56 MHz.
Set to logic 1, if the frequency at the RX pin is in the range 12 MHz <
RX pin frequency < 15 MHz.
Note: The value of RFFreqOK is not defined if the external RF
frequency is in the range of 9 to 12 MHz or in the range of 15 to
19 MHz.
4 TgActivated Set to logic 1 if the Select command is received correctly or if the
Polling command was answered.
Note: This bit can only be set during the AutoColl command in Passive
Communication mode or Card operating modes.
Note: This bit is set to logic 0 automatically by switching off the RF
field.
3 MFCrypto1On Set to logic 1, MIFARE Crypto1 unit is switched on and therefore all
data communication with the card is encrypted.
This bit can only be set to logic 1 by a successful execution of the
MFAuthent command. This is only valid in Reader/Writer mode for
MIFARE Classic 1K or MIFARE Classic 4K emulation cards.
This bit shall be set to logic 0 by firmware.
2 to 0 ModemState[2:0] ModemState shows the state of the transmitter and receiver state
machines.
Value Description
000 Idle
001 Wait for StartSend in CIU_BitFraming register
010 TxWait: Wait until RF field is present, if TxWaitRF is set to
logic 1. The minimum time for TxWait is defined by the TxWait
register.
011 Transmitting
100 RxWait: Wait until RF field is present, if the bit RxWaitRF is set
to logic 1. The minimum time for RxWait is defined by the
RxWait register
101 Wait for data
110 Receiving

PN532_C1 All information provided in this document is subject to legal disclaimers. © NXP B.V. 2017. All rights reserved.
Product data sheet
COMPANY PUBLIC Rev. 3.6 — 28 November 2017
115436 153 of 222
NXP Semiconductors PN532/C1
Near Field Communication (NFC) controller
8.6.23.11 CIU_FIFOData register (EAh or 6339h)
In- and output of 64 byte FIFO buffer.
8.6.23.12 CIU_FIFOLevel register (EBh or 633Ah)
Indicates the number of bytes stored in the FIFO.
Table 194. CIU_FIFOData register (address EAh or 6339h) bit allocation
Bit 76543210
Symbol FIFOData[7:0]
Reset XXXXXXXX
Access DY DY DY DY DY DY DY DY
Table 195. Description of CIU_FIFOData bits
Bit Symbol Description
7 to 0 FIFOData[7:0] Data input and output port for the internal 64 bytes FIFO buffer. The FIFO
buffer acts as parallel in/parallel out converter for all data stream in- and
outputs
Table 196. CIU_FIFOLevel register (address EBh or 633Ah) bit allocation
Bit 7 6 5 4 3 2 1 0
Symbol FlushBuffer FIFOLevel[6:0]
Reset 0 0000000
Access W RRRRRRR
Table 197. Description of CIU_FIFOLevel bits
Bit Symbol Description
7 FlushBuffer Set to logic 1, this bit clears the internal FIFO-buffer’s read- and
write-pointer and the bit BufferOvfl in the CIU_Error register immediately.
Reading this bit will always return logic 0.
6 to 0 FIFOLevel[6:0] Indicates the number of bytes stored in the FIFO buffer. Writing to the
CIU_FIFOData Register increments, reading decrements FIFOLevel.
Table 191
01M
\ \ \ \
\ \ \ \ \ \
PN532_C1 All information provided in this document is subject to legal disclaimers. © NXP B.V. 2017. All rights reserved.
Product data sheet
COMPANY PUBLIC Rev. 3.6 — 28 November 2017
115436 154 of 222
NXP Semiconductors PN532/C1
Near Field Communication (NFC) controller
8.6.23.13 CIU_WaterLevel register (ECh or 633Bh)
Defines the thresholds for FIFO under- and overflow warning.
8.6.23.14 CIU_Control register (EDh or 633Ch)
Contains miscellaneous control bits.
Table 198. CIU_WaterLevel register (address ECh or 633Bh) bit allocation
Bit 76543210
Symbol - - WaterLevel[6:0]
Reset 00001000
Access R R R/WR/WR/WR/WR/WR/W
Table 199. Description of CIU_WaterLevel bits
Bit Symbol Description
7 to 6 - Reserved.
5 to 0 WaterLevel[5:0] This register defines a threshold to indicate a FIFO buffer over- or
underflow to the 80C51:
The HiAlert bit in CIU_Status1 register is set to logic 1, if the remaining
number of bytes in the FIFO-buffer space is equal or less than the
defined WaterLevel[5:0] bits.
The LoAlert bit in CIU_Status1 register is set to logic 1, if equal or less
than WaterLevel[5:0] bits are in the FIFO.
Remark: For the calculation of the HiAlert and LoAlert see Table 191
on page 151.
Table 200. CIU_Control register (address EDh or 633Ch) bit allocation
Bit 7 6 5 4 3 2 1 0
Symbol TStopNow TStartNow WrNFCIP-1IDtoFIFO Initiator - RxLastBits[2:0]
Reset 0 0 0 0 0000
Access W W DY R/WRRRR
Table 201. Description of CIU_Control bits
Bit Symbol Description
7 TStopNow Set to logic 1, the timer stops immediately.
Reading this bit will always return logic 0.
6 TStartNow Set to logic 1, the timer starts immediately.
Reading this bit will always return logic 0.
5 WrNFCIP-1IDtoFIFO Set to logic 1, the internal stored NFCID3 (10 bytes) is copied into
the FIFO.
Afterwards the bit is set to logic 0 automatically
4 Initiator Set to logic 1, the PN532 acts as Initiator or Reader/Writer,
otherwise it acts as Target. or a Card.
3 - Reserved.
2 to 0 RxLastBits[2:0] Shows the number of valid bits in the last received byte. If set to
000b, the whole byte is valid.

PN532_C1 All information provided in this document is subject to legal disclaimers. © NXP B.V. 2017. All rights reserved.
Product data sheet
COMPANY PUBLIC Rev. 3.6 — 28 November 2017
115436 155 of 222
NXP Semiconductors PN532/C1
Near Field Communication (NFC) controller
8.6.23.15 CIU_BitFraming register (EEh or 633Dh)
Adjustments for bit oriented frames.
Table 202. CIU_BitFraming register (address EEh or 633Dh) bit allocation
Bit 7 6 5 4 3 2 1 0
Symbol StartSend RxAlign[2:0] - TxLastBits[2:0]
Reset 0 0000000
Access W R/W R/W R/W R R/W R/W R/W
Table 203. Description of CIU_BitFraming bits
Bit Symbol Description
7 StartSend Set to logic 1, the transmission of data starts.
This bit is only valid in combination with the Transceive command.
6 to 4 RxAlign[2:0] Used for reception of bit oriented frames: RxAlign[2:0] defines the bit
position for the first received bit to be stored in the FIFO. Further
received bits are stored in the following bit positions.
Example:
RxAlign[2:0] = 0: The LSB of the received bit is stored at bit 0, the
second received bit is stored at bit position 1.
RxAlign[2:0] = 1: The LSB of the received bit is stored at bit 1, the
second received bit is stored at bit position 2
RxAlign[2:0] = 7: The LSB of the received bit is stored at bit 7, the
second received bit is stored in the following byte
at bit position 0.
These bits shall only be used for bitwise anticollision at 106 kbit/s in
Passive Communication or Reader/Writer mode. In all other modes it
shall be set to logic 0.
3 - Reserved.
2 to 0 TxLastBits[2:0] Used for transmission of bit oriented frames: TxLastBits defines the
number of bits of the last byte that shall be transmitted. A 000b indicates
that all bits of the last byte shall be transmitted.

PN532_C1 All information provided in this document is subject to legal disclaimers. © NXP B.V. 2017. All rights reserved.
Product data sheet
COMPANY PUBLIC Rev. 3.6 — 28 November 2017
115436 156 of 222
NXP Semiconductors PN532/C1
Near Field Communication (NFC) controller
8.6.23.16 CIU_Coll register (EFh or 633Eh)
Defines the first bit collision detected on the RF interface.
Table 204. CIU_Coll register (address EFh or 633Eh) bit allocation
Bit 7 6 5 4 3 2 1 0
Symbol ValuesAfterColl - CollPosNotValid CollPos
Reset 1 0 1 XXXXX
Access R/W R R RRRRR
Table 205. Description of CIU_Coll bits
Bit Symbol Description
7 ValuesAfterColl If this bit is set to logic 0, all receiving bits will be cleared after a
collision.
This bit shall only be used during bitwise anticollision at 106 kbit/s,
otherwise it shall be set to logic 1.
6- Reserved
5 CollPosNotValid Set to logic 1, if no Collision is detected or the Position of the collision is
out of range of the CollPos[4:0] bits.
This bit shall only be interpreted in Passive Communication mode at
106 kbit/s or ISO/IEC 14443A/MIFARE Reader/Writer mode.
4 to 0 CollPos These bits show the bit position of the first detected collision in a
received frame, only data bits are interpreted.
Example:
00h indicates a bit collision in the 32nd bit.
01h indicates a bit collision in the 1st bit
08h indicates a bit collision in the 8th bit
This bit shall only be interpreted in Passive Communication mode at
106 kbit/s or ISO/IEC 14443A/MIFARE Reader/Writer mode if
CollPosNotValid is set to logic 0.

PN532_C1 All information provided in this document is subject to legal disclaimers. © NXP B.V. 2017. All rights reserved.
Product data sheet
COMPANY PUBLIC Rev. 3.6 — 28 November 2017
115436 157 of 222
NXP Semiconductors PN532/C1
Near Field Communication (NFC) controller
8.6.23.17 CIU_Mode register (6301h)
Defines general modes for transmitting and receiving.
Table 206. CIU_Mode register (address 6301h) bit allocation
Bit 7 6 5 4 3 2 1 0
Symbol MSBFirst DetectSync TXWaitRF RxWaitRF PolSigin ModeDet
Off CRCPreset
[1:0]
Reset 00 111011
Access R/W R/W R/W R/W R/W R/W R/W R/W
Table 207. Description of CIU_Mode bits
Bit Symbol Description
7 MSBFirst Set to logic 1, the CRC co-processor calculates the CRC with MSB first.
The bit order in the registers CRCResultMSB and the
CIU_CRCResultLSB is reversed.
Note: During RF communication this bit is ignored.
6 DetectSync If set to logic 1, the CIU waits for the F0h byte before the receiver is
activated and F0h byte is added as a Sync-byte for transmission.
This bit is only valid for 106 kbit/s during NFCIP-1 data exchange
protocol.
In all other modes it shall be set to logic 0.
5 TXWaitRF Set to logic 1 the transmitter in Reader/Writer or Initiator mode for
NFCIP-1 can only be started, if an own RF field is generated (i.e.
Tx1RFEn and/or Tx2RFen is set to logic 1).
4 RxWaitRF Set to logic 1, the counter for RxWait starts only, if an external RF field is
detected in Target mode for NFCIP-1 or in Card Operating mode
3 PolSigin PolSigin defines the polarity of the SIGIN pin.
Set to logic 1, the polarity of SIGIN pin is active high.
Set to logic 0 the polarity of SIGIN pin is active low.
Note: The internal envelope signal is coded active low.
Note: Changing this bit will generate a SiginActIrq event.
2 ModeDetOff Set to logic 1, the internal Data Mode Detector is switched off.
Note: The Data Mode Detector is only active during the AutoColl
command.
1 to 0 CRCPreset[1:0] Defines the preset value for the CRC co-processor for the CalCRC
command.
Note: During any communication, the preset values is selected
automatically according to the mode definition in the CIU_RxMode and
CIU_TxMode registers.
Value Description
00 00 00
01 63 63
10 A6 71
11 FF FF
Section 8.6.12 “Sena‘ data swnch“ on gage 121
PN532_C1 All information provided in this document is subject to legal disclaimers. © NXP B.V. 2017. All rights reserved.
Product data sheet
COMPANY PUBLIC Rev. 3.6 — 28 November 2017
115436 158 of 222
NXP Semiconductors PN532/C1
Near Field Communication (NFC) controller
8.6.23.18 CIU_TxMode register (6302h)
Defines the transmission data rate and framing during transmission.
Table 208. CIU_TxMode register (address 6302h) bit allocation
Bit 7 6 5 4 3 2 1 0
Symbol TxCRCEn TxSpeed[2:0] InvMod TxMix TxFraming[1:0]
Reset 00000 0 0 0
Access R/W DY DY DY R/W R/W DY DY
Table 209. Description of CIU_TxMode bits
Bit Symbol Description
7 TxCRCEn Set to logic 1, this bit enables the CRC generation during data
transmission.
Note: This bit shall only set to logic 0 at 106 kbit/s.
6 to 4 TxSpeed[2:0] Defines bit rate while data transmission.
Value Description
000 106 kbit/s
001 212 kbit/s
010 424 kbit/s
011 848 kbit/s
100 1696 kbit/s
101 3392 kbit/s
110 - 111 Reserved
Note: The bit coding for transfer speeds above 424 kbit/s is equivalent
to the bit coding of the Active Communication mode of the 424 kbit/s of
the ISO/IEC18092 / ECMA340.
3 InvMod Set to logic 1, the modulation for transmitting data is inverted.
2 TxMix Set to logic 1, the signal at SIGIN is mixed with the internal coder. See
Section 8.6.12 “Serial data switch” on page 121.
1 to 0 TxFraming[1:0] Defines the framing used for data transmission.
Value Description
00 ISO/IEC 14443A/MIFARE and Passive Communication
mode 106 kbit/s
01 Active Communication mode
10 FeliCa and Passive Communication mode at 212 kbit/s
and 424 kbit/s
11 ISO/IEC 14443B

PN532_C1 All information provided in this document is subject to legal disclaimers. © NXP B.V. 2017. All rights reserved.
Product data sheet
COMPANY PUBLIC Rev. 3.6 — 28 November 2017
115436 159 of 222
NXP Semiconductors PN532/C1
Near Field Communication (NFC) controller
8.6.23.19 CIU_RxMode register (6303h)
Defines the reception data rate and framing during receiving.
Table 210. CIU_RxMode register (address 6303h) bit allocation
Bit 7 6 5 4 3 2 1 0
Symbol RXCRCEn RxSpeed[2:0] RxNoErr RxMultiple RxFraming[1:0]
Reset 00000 0 00
Access R/W DY DY DY R/W R/W DY DY
Table 211. Description of CIU_RxMode bits
Bit Symbol Description
7 RxCRCEn Set to logic 1, this bit enables the CRC calculation during reception. The
CRC bytes will not be written within the CIU FIFO.
Note: This bit shall only set to logic 0 at 106 kbit/s.
6 to 4 RxSpeed[2:0] Defines the bit rate while data receiving.
The analog part of the CIU handles only transfer speeds up to 424 kbit/s
internally, the digital part of the CIU handles the higher transfer speeds as
well.
Value Description
000 106 kbit/s
001 212 kbit/s
010 424 kbit/s
011 848 kbit/s
100 1696 kbit/s
101 3392 kbit/s
110 - 111 Reserved
Note: The bit coding for transfer speeds above 424 kbit/s is equivalent to
the bit coding of the active communication mode of the 424 kbit/s of the of
the ISO/IEC18092 / ECMA340.
3 RxNoErr If set to logic 1, a not valid received data stream (less than 4 bits received)
will be ignored. The receiver will remain active.
2 RxMultiple Set to logic 0, the receiver is deactivated after receiving a data frame.
Set to logic 1, it is possible to receive more than one data frame. This bit
is only valid for 212 and 424 kbit/s to handle the Polling command. Having
set this bit, the receive and transceive commands will not end
automatically. In this case the multiple receiving can only be deactivated
by writing the Idle command to the CIU_Command register or clearing this
bit by the 80C51.
If set to logic 1, at the end of a received data stream an error byte is
added to the FIFO. The error byte is a copy of the CIU_Error register.
1 to 0 RxFraming[1:0] Defines the expected framing for data reception.
Value Description
00 ISO/IEC 14443A/MIFARE and Passive Communication
mode 106 kbit/s
01 Active communication mode
10 FeliCa and Passive Communication mode at 212 kbit/s
and 424 kbit/s
11 ISO/IEC 14443B
Table 154
on gage 114 Table 155 on Qage114
PN532_C1 All information provided in this document is subject to legal disclaimers. © NXP B.V. 2017. All rights reserved.
Product data sheet
COMPANY PUBLIC Rev. 3.6 — 28 November 2017
115436 160 of 222
NXP Semiconductors PN532/C1
Near Field Communication (NFC) controller
8.6.23.20 CIU_TxControl register (6304h)
Controls the logical behavior of the antenna driver pins TX1 and TX2. See alsoTable 154
on page 114 and Table 155 on page 114.
Table 212. CIU_TxControl register (address 6304h) bit allocation
Bit 7 6 5 4 3 2 1 0
Symbol InvTx2
RFon InvTx1
RFon InvTx2
RFoff InvTx1
RFoff Tx2
CW CheckRF Tx2
RFEn Tx1
RFEn
Reset 10000000
Access R/W R/W R/W R/W R/W W R/W R/W
Table 213. Description of CIU_TxControl bits
Bit Symbol Description
7 InvTx2RFon Set to logic1 and Tx2RFEn set to logic 1, TX2 output signal is inverted.
6 InvTx1RFon Set to logic1 and Tx1RFEn set to logic 1, TX1 output signal is inverted.
5 InvTx2RFoff Set to logic1 and Tx2RFEn set to logic 0, TX2 output signal is inverted.
4 InvTx1RFoff Set to logic1 and Tx1RFEn set to logic 0, TX1 output signal is inverted.
3 Tx2CW Set to logic 1, the output signal on pin TX2 will deliver continuously the
un-modulated 13.56 MHz energy carrier.
Set to logic 0, Tx2CW is enabled to modulate of the 13.56 MHz energy carrier.
2 CheckRF Set to logic 1, Tx2RFEn and Tx1RFEn can not be set if an external RF field is
detected.
Only valid when using in combination with Tx2RFAutoEn and TX1RFAutoEn
bits in CIU_TxAuto register.
1 Tx2RFEn Set to logic 1, the output signal on pin TX2 will deliver the 13.56 MHz energy
carrier modulated by the transmission data.
0 Tx1RFEn Set to logic 1, the output signal on pin TX1 will deliver the 13.56 MHz energy
carrier modulated by the transmission data.

PN532_C1 All information provided in this document is subject to legal disclaimers. © NXP B.V. 2017. All rights reserved.
Product data sheet
COMPANY PUBLIC Rev. 3.6 — 28 November 2017
115436 161 of 222
NXP Semiconductors PN532/C1
Near Field Communication (NFC) controller
8.6.23.21 CIU_TxAuto register (6305h)
Controls the setting of the antenna driver.
Table 214. CIU_TxAuto register (address 6305h) bit allocation
Bit 7 6 5 4 3 2 1 0
Symbol Auto
RFOFF Force
100ASK AutoWakeUp - CAOn InitialRFOn Tx2
RFAutoEn Tx1
RFAutoEn
Reset 00 0000 0 0
Access R/W R/W R/W R R/W W R/W R/W
Table 215. Description of CIU_TxAuto bits
Bit Symbol Description
7 AutoRFOff Set to logic 1, own RF field is switched off after the last data bit has been
transmitted as defined in the NFCIP-1 standard.
6 Force100ASK Set to logic 1, Force100ASK forces a 100% ASK modulation independent of
the setting in CIU_ModGsP register.
5 AutoWakeUp Set to logic 1, the PN532 in CIU Power-down mode can be woken up by the
RF level detector.
4 Reserved
3 CAOn Set to logic 1, the collision avoidance is activated and internally the value n is
set in accordance to the ISO/IEC 18092 / ECMA340 NFCIP-1 standards.
2 InitialRFOn Set to logic 1, the initial RF collision avoidance is performed and the bit
InitialRFOn is set to logic 0 automatically, if the RF is switched ON.
Note: The driver(s) which should be switched on, have to enabled by
Tx2RFAutoEn and/or Tx1RFAutoEn bits.
Note: If the own RF field is already ON when the bit InitialRFOn is set, it is not
set to logic 0.
1 Tx2RFAutoEn Set to logic 1, RF is switched on at TX2 (i.e. Tx2RFEn is set to logic 1) after
the external RF field is switched off according to the time TADT. If the
InitialRFOn and Tx2RFAutoEn bits are set to logic 1, RF is switched on at TX2
if no external RF field is detected during the time TIDT.
Note: The times TADT and TIDT are in accordance to the ISO/IEC 18092 /
ECMA340 NFCIP-1 standards.
0 Tx1RFAutoEn Set to logic 1, RF is switched on at TX1(i.e. Tx1RFEn is set to logic 1) after
the external RF field is switched off according to the time TADT. If the
InitialRFOn and Tx1RFAutoEn bits are set to logic 1, RF is switched on at TX1
if no external RF field is detected during the time TIDT.
Note: The times TADT and TIDT are in accordance to the ISO/IEC 18092 /
ECMA340 NFCIP-1 standards.

PN532_C1 All information provided in this document is subject to legal disclaimers. © NXP B.V. 2017. All rights reserved.
Product data sheet
COMPANY PUBLIC Rev. 3.6 — 28 November 2017
115436 162 of 222
NXP Semiconductors PN532/C1
Near Field Communication (NFC) controller
8.6.23.22 CIU_TxSel register (6306h)
Selects the sources for the analogue transmitter part
Table 216. CIU_TxSel register (address 6306h) bit allocation
Bit 7 6 5 4 3 2 1 0
Symbol LoadModSel[1:0] DriverSel[1:0] SigOutSel[3:0]
Reset 0 0 0 1 0000
Access R/W R/W R/W R/W R/W R/W R/W R/W
Table 217. Description of CIU_TxSel bits
Bit Symbol Description
7 to 6 LoadModSel[1:0] Selects the signal to be output on LOADMOD
Value Description
00 Tristate
01 Modulation signal (envelope) from the internal coder
10 Modulation signal (envelope) from SIGIN
11 Test signal defined by LoadModtest in register
CIU_TestSel1
5 to 4 DriverSel[1:0] Selects the signals to be output on Tx1 and Tx2.
Value Description
00 Tristate
01 Modulation signal (envelope) from the internal coder
10 Modulation signal (envelope) from SIGIN
11 HIGH
Note: The HIGH level depends on the setting of
InvTx1RFON/InvTx1RFOff and InvTx2RFON/InvTx2RFOff.
3 to 0 SigOutSel[3:0] Select the signal to be output on SIGOUT
0000 Tristate
0001 Low
0010 High
0011 Test bus signal as defined by TestBusBitSel in
CIU_TestSel1.
0100 Modulation signal (envelope) from the internal coder
0101 Serial data stream to be transmitted
0110 Output signal of the receiver circuit (card modulation signal
regenerated and delayed). This signal is used as data
output signal for secure IC interface connection using 3
lines.
Note: To have a valid signal the CIU has to be set to the
receiving mode by either the Transceive or Receive
command. The RxMultiple bit can be used to keep the CIU
in receiving mode.
Note: Do not use this setting in ISO/IEC 14443A/MIFARE
mode. Data collisions will not be transmitted on SIGOUT
when using Manchester coding.
0111 Serial data stream received.
Note: Do not use this setting in ISO/IEC 14443A/MIFARE
mode. Miller coding parameters as the bitlength can vary

PN532_C1 All information provided in this document is subject to legal disclaimers. © NXP B.V. 2017. All rights reserved.
Product data sheet
COMPANY PUBLIC Rev. 3.6 — 28 November 2017
115436 163 of 222
NXP Semiconductors PN532/C1
Near Field Communication (NFC) controller
8.6.23.23 CIU_RxSel register (6307h)
Selects internal receiver settings.
1000-1011 FeliCa secure IC modulation
1000 RX*
1001 TX
1010 Demodulator comparator output
1011 Reserved
Note: * To have a valid signal the CIU has to be set to the
receiving mode by either the Transceive or Receive
commands. The bit RxMultiple can be used to keep the
CIU in receiving mode
1000-1011 MIFARE secure IC modulation
1100 RX* with RF carrier
1101 TX with RF carrier
1110 RX with RF carrier unfiltered
1111 RX envelope unfiltered
Note: * To have a valid signal the CIU has to be set to the
receiving mode by either the Transceive or Receive
commands. The bit RxMultiple can be used to keep the
CIU in receiving mode
Table 217. Description of CIU_TxSel bits …continued
Bit Symbol Description
Table 218. CIU_RxSel register (address 6307h) bit allocation
Bit 7 6 5 4 3 2 1 0
Symbol UartSel[1:0] RxWait[5:0]
Reset 10000100
Access R/W R/W R/W R/W R/W R/W R/W R/W
Table 219. Description of CIU_RxSel bits
Bit Symbol Description
7 to 6 UartSel[1:0] Selects the input of the digital part (CL UART) of the CIU
Value Description
00 Constant Low
01 Envelope signal at SIGIN
10 Modulation signal from the internal analog part
11 Modulation signal from SIGIN pin. Only valid for transfer
speeds above 424 kbit/s
5 to 0 RxWait[5:0] After data transmission, the activation of the receiver is delayed for RxWait
bit-clocks. During this ‘frame guard time’ any signal at pin Rx is ignored.
This parameter is ignored by the Receive command. All other commands
(e.g. Transceive, Autocoll, MFAuthent) use this parameter. Depending on
the mode of the CIU, the counter starts differently. In Passive
Communication mode the counters starts with the last modulation of the
transmitted data stream. In Active Communication mode the counter starts
immediately after the external RF field is switched on.

PN532_C1 All information provided in this document is subject to legal disclaimers. © NXP B.V. 2017. All rights reserved.
Product data sheet
COMPANY PUBLIC Rev. 3.6 — 28 November 2017
115436 164 of 222
NXP Semiconductors PN532/C1
Near Field Communication (NFC) controller
8.6.23.24 CIU_RxThreshold register (6308h)
Selects thresholds for the bit decoder.
8.6.23.25 CIU_Demod register (6309h)
Defines demodulator settings.
Table 220. CIU_RxThreshold register (address 6308h) bit allocation
Bit 76543210
Symbol MinLevel[3:0] - Collevel[2:0]
Reset 10000100
Access R/W R/W R/W R/W R R/W R/W R/W
Table 221. Description of CIU_RxThreshold bits
Bit Symbol Description
7 to 4 MinLevel[3:0] Defines the minimum signal strength at the decoder input that shall be
accepted. If the signal strength is below this level, it is not evaluated.
3- Reserved
2 to 0 Collevel[2:0] Defines the minimum signal strength at the decoder input that has to be
reached by the weaker half-bit of the Manchester-coded signal to generate
a bit-collision relatively to the amplitude of the stronger half-bit.
Table 222. CIU_Demod register (address 6309h) bit allocation
Bit 7 6 5 4 3 2 1 0
Symbol AddIQ[1:0] FixIQ - TauRcv[1:0] TauSync[1:0]
Reset 01001101
Access R/W R/W R/W R R/W R/W R/W R/W
Table 223. Description of CIU_Demod bits
Bit Symbol Description
7 to 6 AddIQ[1:0] Defines the use of I and Q channel during reception.
Note: FixIQ has to be set to logic 0 to enable the following settings.
ValueDescription
00Select the stronger channel
01Select the stronger and freeze the selected during communication
10Combines the I and Q channel
11RFU
5 FixIQ If set to logic 1 and AddIQ[0] is set to logic 0, the reception is fixed to I
channel.
If set to logic 1 and AddIQ[0] is set to logic 1, the reception is fixed to Q
channel.
4- Reserved
3 to 2 TauRcv[1:0] Changes time-constant of internal PLL during data receiving.
Note: If set to 00h, the PLL is frozen during data receiving.
1 to 0 TauSync[1:0] Changes time-constant of internal PLL during burst (out of data reception)

PN532_C1 All information provided in this document is subject to legal disclaimers. © NXP B.V. 2017. All rights reserved.
Product data sheet
COMPANY PUBLIC Rev. 3.6 — 28 November 2017
115436 165 of 222
NXP Semiconductors PN532/C1
Near Field Communication (NFC) controller
8.6.23.26 CIU_FelNFC1 register (630Ah)
Defines the length of the FeliCa Sync bytes and the minimum length of the received
frame.
Table 224. CIU_FelNFC1 register (address 630Ah) bit allocation
Bit 7 6 5 4 3 2 1 0
Symbol FelSyncLen[1:0] DataLenMin[5:0]
Reset 00000000
Access R/W R/W R/W R/W R/W R/W R/W R/W
Table 225. Description of CIU_FelNFC1 bits
Bit Symbol Description
7 to 6 FelSyncLen[1:0]] Defines the length of the Sync bytes.
Value Description
00 B2 4D
01 00 B2 4D
10 00 00 B2 4D
11 00 00 00 B2 4D
5 to 0 DataLenMin[5:0] These bits define the minimum length of the accepted frame length.
This parameter is ignored at 106 kbit/s if the DetectSync bit in
CIU_Mode register is set to logic 0. If a received frame is shorter as the
defined DataLenMin value, the frame will be ignored.
DataLenMin 4DataPacketLenght

PN532_C1 All information provided in this document is subject to legal disclaimers. © NXP B.V. 2017. All rights reserved.
Product data sheet
COMPANY PUBLIC Rev. 3.6 — 28 November 2017
115436 166 of 222
NXP Semiconductors PN532/C1
Near Field Communication (NFC) controller
8.6.23.27 CIU_FelNFC2 register (630Bh)
Defines the maximum length of the received frame.
Table 226. CIU_FelNFC2 register (address 630Bh) bit allocation
Bit 7 6 543210
Symbol WaitForSelected ShortTimeSlot DataLenMax[5:0]
Reset 0 0 000000
Access R/W R/W R/W R/W R/W R/W R/W R/W
Table 227. Description of CIU_FelNFC2 bits
Bit Symbol Description
7 WaitForSelected Set to logic 1, the AutoColl command is automatically ended only
when:
1. A valid command has been received after performing a valid
Select procedure according to ISO/IEC 14443A.
2. A valid command has been received after performing a valid
Polling procedure according to the FeliCa specification.
Note: If this bit is set, no Active Communication is possible.
Note: Setting this bit reduces the 80C51 interaction in case of a
communication to another device in the same RF field during Passive
Communication mode.
6 ShortTimeSlot Defines the time slot length for Active Communication mode at
424 kbit/s.
Set to logic 1 a short time slot is used (half of the timeslot
at 212 kbit/s).
Set to logic 0 a long timeslot is used (equal to the timeslot for
212 kbit/s).
5 to 0 DataLenMax[5:0] These bits define the maximum length of the accepted frame length:
Note: If set to logic 0 the maximum data length is 256 bytes.
This parameter is ignored at 106 kbit/s if the bit DetectSync in register
CIU_Mode is set to logic 0.
If a received frame is larger as the defined DataLenMax value, the
frame will be ignored.
DataLenMax 4DataPacketLenght

PN532_C1 All information provided in this document is subject to legal disclaimers. © NXP B.V. 2017. All rights reserved.
Product data sheet
COMPANY PUBLIC Rev. 3.6 — 28 November 2017
115436 167 of 222
NXP Semiconductors PN532/C1
Near Field Communication (NFC) controller
8.6.23.28 CIU_MifNFC register (630Ch)
Defines ISO/IEC 14443A/MIFARE/NFC specific settings in target or card operating mode.
Table 228. CIU_MifNFC register (address 630Ch) bit allocation
Bit 7 6 5 4 3 2 1 0
Symbol SensMiller[2:0] TauMiller[1:0] MFHalted TxWait[1:0]
Reset 011 0 0 0 1 0
Access R/W R/W R/W R/W R/W DY R/W R/W
Table 229. Description of CIU_MifNFC bits
Bit Symbol Description
7 to 5 SensMiller[2:0] This bit defines the sensitivity of the Miller decoder.
4 to 3 TauMiller[1:0] This bit defines the time constant of the Miller decoder.
2 MFHalted Set to logic 1, this bit indicates that the CIU is set to HALT mode in
Card Operating mode at 106 kbit/s. This bit is either set by the 80C51
or by the internal state machine and indicates that only the code 52h is
accepted as a Request command.
This bit is automatically set to logic 0 by RF reset.
1 to 0 TxWait[1:0] In combination with TxBitPhase[6:0] in CIU_TxBitPhase register,
defines the additional response time for the target at 106 kbit/s in
Passive Communication mode and during the AutoColl command. See
CIU_TxBitPhase register.

PN532_C1 All information provided in this document is subject to legal disclaimers. © NXP B.V. 2017. All rights reserved.
Product data sheet
COMPANY PUBLIC Rev. 3.6 — 28 November 2017
115436 168 of 222
NXP Semiconductors PN532/C1
Near Field Communication (NFC) controller
8.6.23.29 CIU_ManualRCV register (630Dh)
Allows manual fine tuning of the internal receiver.
IMPORTANT NOTE: For standard application it is not recommended to change this
register settings.
Table 230. CIU_ManualRCV register (address 630Dh) bit allocation
Bit 7 6 5 4 3 2 1 0
Symbol -FastFilt
MF_SO Delay
MF_SO ParityDisable LargeBWPLL ManualHPCF HPCF[1:0]
Reset 00 0 0 0 0 00
Access R R/W R/W R/W R/W R/W R/W R/W
Table 231. Description of CIU_ManualRCV bits
Bit Symbol Description
7- Reserved
6 FastFiltMF_SO If this bit is set to logic 1, the internal filter for the Miller-Delay circuit is
set to Fast-Mode
Note: This bit should only be set to logic 1, if the Miller pauses length
expected are less than 400 ns. At 106 kbit/s, the Miller pauses duration
is around 3 s.
5 DelayMF_SO If this bit is set to logic 1, when SigoutSel=1100b (register 6306h), the
Signal at SIGOUT-pin is delayed according the delay defined by
TxBitPhase[6:0] (register 6315h) and TxWait bits (register 630Ch).
Note: In ISO/IEC 14443A/MIFARE Card MIFARE Classic 1K or
MIFARE Clasic 4K card emulation (Virtual Card) mode (DriverSel = 10b
and SigoutSel=1110b), the Signal at SIGIN must then be 128 /fc faster
compared to the ISO/IEC 14443A restrictions on the RF-Field for the
Frame Delay Time.
Note: This delay shall only be activated for setting bits SigOutSel to
(1110b) or (1111b) in register CIU_TxSel.
If this bit is set to logic 0, the SIGOUT-pin delay is not adjustable.
Note: In ISO/IEC 14443A/MIFARE Card MIFARE Classic 1K or
MIFARE Clasic 4K card emulation (Virtual Card) mode (DriverSel = 10b
and SigoutSel=1110b), the ISO/IEC 14443A restrictions on the RF-Field
for the Frame Delay Time should be adjusted on the secure IC side
4 ParityDisable If this bit is set to logic 1, the generation of the Parity bit for transmission
and the parity check for receiving is switched off. The received parity bit
is handled like a data bit.

PN532_C1 All information provided in this document is subject to legal disclaimers. © NXP B.V. 2017. All rights reserved.
Product data sheet
COMPANY PUBLIC Rev. 3.6 — 28 November 2017
115436 169 of 222
NXP Semiconductors PN532/C1
Near Field Communication (NFC) controller
3 LargeBWPLL Set to logic 1, the bandwidth of the internal PLL for clock recovery is
extended.
Note: As the bandwidth is extended, the PLL filtering effect is weaker
and the performance of the communication may be affected.
2 ManualHPCF Set to logic 0, the HPCF[1:0] bits are ignored and the HPCF[1:0]
settings are adapted automatically to the receiving mode.
1 to 0 HPCF[1:0] Selects the High Pass Corner Frequency (HPCF) of the filter in the
internal receiver chain
Value Description
00 For signals with frequency spectrum down to 106 kHz
01 For signals with frequency spectrum down to 212 kHz
10 For signals with frequency spectrum down to 424 kHz
11 For signals with frequency spectrum down to 848 kHz
Table 231. Description of CIU_ManualRCV bits …continued
Bit Symbol Description

PN532_C1 All information provided in this document is subject to legal disclaimers. © NXP B.V. 2017. All rights reserved.
Product data sheet
COMPANY PUBLIC Rev. 3.6 — 28 November 2017
115436 170 of 222
NXP Semiconductors PN532/C1
Near Field Communication (NFC) controller
8.6.23.30 CIU_TypeB register (630Eh)
Selects the specific settings for the ISO/IEC 14443B
Table 232. CIU_TypeB register (address 630Eh) bit allocation
Bit 7 6 5 4 3 2 1 0
Symbol Rx
SOFReq Rx
EOFReq -EOFSOF
Width NoTx
SOF NoTx
EOF TxEGT[1:0]
Reset 0000 0 000
Access R/W R/W R R/W R/W R/W R/W R/W
Table 233. Description of CIU_TypeB bits
Bit Symbol Description
7 RxSOFReq If this bit is set to logic 1, the SOF is required. A datastream starting
without SOF is ignored.
If this bit is set to logic 0, a datastream with and without SOF is accepted.
The SOF will be removed and not written into the FIFO.
6 RxEOFReq If this bit is set to logic 1, the EOF is required. A datastream ending
without EOF will generate a protocol error: ProtocollErr in the CIU_Error
register will be set to logic 1.
If this bit is set to logic 0, a datastream with and without EOF is accepted.
The EOF will be removed and not written into the FIFO.
5 - Reserved.
4 EOFSOFWidth If this bit is set to logic 1, the SOF and EOF will have the maximum length
defined in the ISO/IEC 14443B.
If this bit is set to logic 0, the SOF and EOF will have the minimum length
defined in the ISO/IEC 14443B.
3 NoTxSOF If this bit is set to logic 1, the generation of the SOF is suppressed.
2 NoTxEOF If this bit is set to logic 1, the generation of the EOF is suppressed.
1 to 0 TxEGT[1:0] These bits define the length of the EGT, as defined in the
ISO/IEC 14443B
Value Description
00 0 bit
01 1 bit
10 2 bits
11 3 bits

PN532_C1 All information provided in this document is subject to legal disclaimers. © NXP B.V. 2017. All rights reserved.
Product data sheet
COMPANY PUBLIC Rev. 3.6 — 28 November 2017
115436 171 of 222
NXP Semiconductors PN532/C1
Near Field Communication (NFC) controller
8.6.23.31 CIU_CRCResultMSB register (6311h)
Shows the actual MSB values of the CRC calculation.
Note: The CRC is split into two 8-bit registers. See also the CIU_CRCResultLSB register.
Note: Setting the bit MSBFirst in CIU_Mode register reverses the bit order, the byte order
is not changed
8.6.23.32 CIU_CRCResultLSB register (6312h)
Shows the actual LSB values of the CRC calculation.
Note: The CRC is split into two 8-bit registers. See also the CIU_CRCResultMSB register.
Note: Setting the bit MSBFirst in CIU_Mode register reverses the bit order, the byte order
is not changed
Table 234. CIU_CRCResultMSB register (address 6311h) bit allocation
Bit 76543210
Symbol CRCResultMSB[7:0]
Reset 11111111
Access RRRRRRRR
Table 235. Description of CIU_CRCResultMSB bits
Bit Symbol Description
7 to 0 CRCResultMSB[7:0] This register shows the actual value of the most significant byte of
the CRC calculation. It is valid only if CRCReady bit in CIU_Status1
register is set to logic 1.
Table 236. CIU_CRCResultLSB register (address 6312h) bit allocation
Bit 76543210
Symbol CRCResultLSB[7:0]
Reset 11111111
Access RRRRRRRR
Table 237. Description of CIU_CRCResultLSB bits
Bit Symbol Description
7 to 0 CRCResultLSB[7:0] This register shows the actual value of the most significant byte of
the CRC register. It is valid only if CRCReady bit in CIU_Status1
register is set to logic 1.

PN532_C1 All information provided in this document is subject to legal disclaimers. © NXP B.V. 2017. All rights reserved.
Product data sheet
COMPANY PUBLIC Rev. 3.6 — 28 November 2017
115436 172 of 222
NXP Semiconductors PN532/C1
Near Field Communication (NFC) controller
8.6.23.33 CIU_GsNOff register (6313h)
Selects the conductance for the N-driver of the antenna driver pins TX1 and TX2 when
there is no RF generated by the PN532.
Table 238. CIU_GsNOff register (address 6313h) bit allocation
Bit 76543210
Symbol CWGsNOff[3:0] ModGsNOff[3:0]
Reset 10001000
Access R/W R/W R/W R/W R/W R/W R/W R/W
Table 239. Description of CIU_GsNOff bits
Bit Symbol Description
7 to 4 CWGsNOff[3:0] The value of this register defines the conductance of the output
N-driver during the time of no modulation and when there is no RF
generated by the PN532 (neither Tx1RFEn nor Tx2RFEn is set to
logic 1).
Note: The conductance value is binary weighted.
Note: During CIU Power-down mode, if DriverSel[1:0] is not equal to
01b, CWGsNOff[3] is set to logic 1. This is not readable in the
register.
Note: The value of the register is only used if no RF is generated by
the driver, otherwise the value CWGsNOn in the CIU_GsNOn
register is used.
3 to 0 ModGsNOff[3:0] The value of this register defines the conductance of the output
N-driver for the time of modulation and when there is no RF
generated by the PN532 (neither Tx1RFEn nor Tx2RFEn is set to
logic 1).
This may be used to regulate the modulation index when doing load
modulation.
Note: The conductance value is binary weighted.
Note: During CIU Power-down, if DriverSel[1:0] is not equal to 01b,
ModGsNOff[3] is set to logic 1. This is not readable in the register.
Note: The value of the register is only used if no RF is generated by
the driver, otherwise the value ModGsNOn in the CIU_GsNOn
register is used.

PN532_C1 All information provided in this document is subject to legal disclaimers. © NXP B.V. 2017. All rights reserved.
Product data sheet
COMPANY PUBLIC Rev. 3.6 — 28 November 2017
115436 173 of 222
NXP Semiconductors PN532/C1
Near Field Communication (NFC) controller
8.6.23.34 CIU_ModWidth register (6314h)
Controls the setting of the modulation width.
Table 240. CIU_ModWidth register (address 6314h) bit allocation
Bit 7 6 5 4 3 2 1 0
Symbol ModWidth[7:0]
Reset 00100110
Access R/W R/W R/W R/W R/W R/W R/W R/W
Table 241. Description of CIU_ModWidth bits
Bit Symbol Description
7 to 0 ModWidth[7:0] These bits define the width of the Miller modulation as initiator in Active
and Passive Communication mode as multiples of the carrier frequency
(ModWidth+1 / fc). The maximum value is half the bit period.
Acting as a target in Passive Communication mode at 106 kbit/s or in
Card Operating mode for ISO/IEC 14443A/MIFARE these bits are used
to change the duty cycle of the subcarrier frequency.
Number of cycles with low value: NCLV = (Modwidth modulo 8)+1
Number of cycles with high value: NCHV = 16 - NCLV

PN532_C1 All information provided in this document is subject to legal disclaimers. © NXP B.V. 2017. All rights reserved.
Product data sheet
COMPANY PUBLIC Rev. 3.6 — 28 November 2017
115436 174 of 222
NXP Semiconductors PN532/C1
Near Field Communication (NFC) controller
8.6.23.35 CIU_TxBitPhase register (6315h)
Adjust the bit phase at 106 kbit/s during transmission.
Table 242. CIU_TxBitPhase register (address 6315h) bit allocation
Bit 7 6543210
Symbol RcvClkChange TxBitPhase[6:0]
Reset 1 0000111
Access R/W R/W R/W R/W R/W R/W R/W R/W
Table 243. Description of CIU_TxBitPhase bits
Bit Symbol Description
7 RcvClkChange Set to logic 1, the demodulator’s clock is derived from the external RF
field.
6 to 0 TxBitPhase[6:0] TXBitPhase[6:0] in addition with TxWait bits (register 63 0Ch), define a
delay to adjust the bit synchronization during Passive Communication
mode at 106 kbit/s and in ISO/IEC 14443A/MIFARE Reader/Writer
mode. TxBitphase[6:0] are representing a delay in number of carrier
frequency clock cycles.
Note: The ranges to be used for TxWait[1:0] and TxBitPhase[6:0] are
between:
TXWait=01b and TxBitPhase = 1Bh (equivalent to an added delay of
20 clock cycles) and TXWait=01b and TxBitPhase = 7Fh (equivalent to
an added delay of 120 clock cycles)
TxWait=10b and TxBitPhase = 00h (equivalent to an added delay of
121 clock cycles) and TxWait=10b and TxBitPhase = 0Fh (equivalent
to an added delay of 136 clock cycles)
Note: The delay can vary depending of antenna circuits.
Note: When DriverSel = 01b (the transmitter modulation input is
coming from the internal coder), this delay is added to the waiting
period before transmitting data in all communication modes.
Note: When SigoutSel=1110b (CIU_TxSel register), and DelayMF_SO
=1b (CIU_ManualRCV register), this delay is added on SIGOUT.
Note: II the Signal at SIGIN is 128/fc faster compared to the ISO/IEC
14443A restrictions on the RF-Field for the Frame Delay Time, this
delay is made so that if the FDT is correct when DriverSel = 01b, the
same values of TxWait[1:0] and TxBitPhase[6:0] are also correct for
this configuration when DriverSel = 10b (the transmitter modulation
input is coming from SIGIN).
Section 8.6.8 “RF level detector" on gage 11 6
ea Section
8.6.8 “RF level detector" on page 116
PN532_C1 All information provided in this document is subject to legal disclaimers. © NXP B.V. 2017. All rights reserved.
Product data sheet
COMPANY PUBLIC Rev. 3.6 — 28 November 2017
115436 175 of 222
NXP Semiconductors PN532/C1
Near Field Communication (NFC) controller
8.6.23.36 CIU_RFCfg register (6316h)
Configures the receiver gain and RF level detector sensitivity.
Table 244. CIU_RFCfg register (address 6316h) bit allocation
Bit 7 6543210
Symbol RFLevelAmp RxGain[2:0] RFLevel[3:0]
Reset 0 1001000
Access R/W R/W R/W R/W R/W R/W R/W R/W
Table 245. Description of CIU_RFCfg bits
Bit Symbol Descrip
tion
7 RFLevelAmp Set to logic 1, this bit activates the RF level detector’s amplifier, see
Section 8.6.8 “RF level detector” on page 116.
6 to 4 RxGain[2:0] This register defines the receivers signal voltage gain factor:
Value
000
001
010
011
100
101
110
111
Description
18 dB
23 dB
18 dB
23 dB
33 dB
38 dB
43 dB
48 dB
3 to 0 RFLevel[3:0] Defines the sensitivity of the RF level detector, for description see Section
8.6.8 “RF level detector” on page 116.

PN532_C1 All information provided in this document is subject to legal disclaimers. © NXP B.V. 2017. All rights reserved.
Product data sheet
COMPANY PUBLIC Rev. 3.6 — 28 November 2017
115436 176 of 222
NXP Semiconductors PN532/C1
Near Field Communication (NFC) controller
8.6.23.37 CIU_GsNOn register (6317h)
Selects the conductance for the N-driver of the antenna driver pins TX1 and TX2 when
generating RF.
Table 246. CIU_GsNOn register (address 6317h) bit allocation
Bit 7 6 5 4 3 2 1 0
Symbol CWGsNOn[3:0] ModGsNOn[3:0]
Reset 1 0001000
Access R/W R/W R/W R/W R/W R/W R/W R/W
Table 247. Description of CIU_GsNOn bits
Bit Symbol Description
7 to 4 CWGsNOn[3:0] The value of this register defines the conductance of the output
N-driver. during times of no modulation and when the PN532
generates the RF field.
This may be used to regulate the output power and subsequently
current consumption and operating distance.
Note: The conductance value is binary weighted.
Note: During CIU Power-down mode, if DriverSel[1:0] is not equal to
01b, CWGsNOn[3] is set to logic 1. This is not readable in the register.
Note: The value of the register is only used if RF is generated by the
driver (either Tx1RFEn or Tx2RFEn is set to logic 1), otherwise the
value CWGsNOff in the register CIU_GsNOff is used.
3 to 0 ModGsNOn[3:0] The value of this register defines the conductance of the output
N-driver for the time of modulation and when the PN532 generates the
RF field.
This may be used to regulate the modulation index.
Note: The conductance value is binary weighted.
Note: During CIU Power-down mode, if DriverSel[1:0] is not equal to
01b, ModGsNOn[3] is set to logic 1. This is not readable in the register.
Note: The value of the register is only used if RF is generated by the
driver (either Tx1RFEn or Tx2RFEn is set to logic 1), otherwise the
value ModGsNOff in the register CIU_GsNOff is used.

PN532_C1 All information provided in this document is subject to legal disclaimers. © NXP B.V. 2017. All rights reserved.
Product data sheet
COMPANY PUBLIC Rev. 3.6 — 28 November 2017
115436 177 of 222
NXP Semiconductors PN532/C1
Near Field Communication (NFC) controller
8.6.23.38 CIU_CWGsP register (6318h)
Defines the conductance of the P-driver.
8.6.23.39 CIU_ModGsP register (6319h)
Defines the driver P-output conductance for the time of modulation.
Table 248. CIU_CWGsP register (address 6318h) bit allocation
Bit 7 6 5 4 3 2 1 0
Symbol - - CWGsP[5:0]
Reset 00100000
Access R R R/W R/W R/W R/W R/W R/W
Table 249. Description of CIU_CWGsP bits
Bit Symbol Description
7 to 6 - Reserved.
5 to 0 CWGsP[5:0] The value of this register defines the conductance of the output P-driver,
during times of no modulation.
This may be used to regulate the output power and subsequently current
consumption and operating distance.
Note: The conductance value is binary weighted.
Note: During CIU Power-down mode, if DriverSel[1:0] is not equal to 01b,
CWGsP[5] is set to logic 1. This is not readable in the register.
Table 250. CIU_ModGsP register (address 6319h) bit allocation
Bit 7 6 5 4 3 2 1 0
Symbol - - ModGsP[5:0]
Reset 00100000
Access R R R/W R/W R/W R/W R/W R/W
Table 251. Description of CIU_ModGsP bits
Bit Symbol Description
7 to 6 - Reserved.
5 to 0 ModGsP[5:0] The value of this register defines the conductance of the output P-driver for
the time of modulation.
This may be used to regulate the modulation index.
Note: The conductance value is binary weighted.
Note: During CIU Power-down mode, if DriverSel[1:0] is not equal to 01b,
ModGsP[5] is set to logic 1. This is not readable in the register.
Note: If Force100ASK in CIU_TxAuto register is set to logic 1, the
ModGsP[5:0] setting has no effect.
Secuon 8.6.17 “CIUJmer” on gage 130
PN532_C1 All information provided in this document is subject to legal disclaimers. © NXP B.V. 2017. All rights reserved.
Product data sheet
COMPANY PUBLIC Rev. 3.6 — 28 November 2017
115436 178 of 222
NXP Semiconductors PN532/C1
Near Field Communication (NFC) controller
8.6.23.40 CIU_TMode register (631Ah)
Defines settings for the internal timer.
Table 252. CIU_TMode register (address 631Ah) bit allocation
Bit 7 6 5 4 3 2 1 0
Symbol TAuto TGated[1:0] TAutoRestart TPrescaler_Hi[3:0]
Reset 0 00 0 0000
Access R/W R/W R/W R/W R/W R/W R/W R/W
Table 253. Description of CIU_TMode bits
Bit Symbol Description
7 TAuto Set to logic 1, the timer starts automatically at the end of the
transmission in all communication modes at all speed, or when
InitialRFOn (in CIU_TxAuto) is set to logic 1 and the external RF field
is switched on. The timer stops immediately after receiving the first
data bit if RxMultiple in the CIU_RxMode register is set to logic 0.
If RxMultiple is set to logic 1, the timer never stops. In this case the
timer can be stopped by setting the bit TStopNow in register
CIU_Control to 1.
Set to logic 0 indicates, that the timer is not influenced by the
protocol.
6 to 5 TGated[1:0] The internal timer is running in gated mode.
Note: In the gated mode, the bit TRunning is logic 1 when the timer is
enabled by the register bits. This bit does not influence the gating
signal
Value Description
00 No gated mode
01 Gated by SIGIN
10 Gated by AUX1
11 Reserved
4 TAutoRestart Set to logic 1 the timer automatically restart its count-down from
TReloadValue defined within when reaches zero.
Set to logic 0 the timer decrements to zero and the bit TimerIRq is set
to logic 1.
3 to 0 TPrescaler_Hi[3:0] Defines higher 4 bits for the TPrescaler.
The following formula is used to calculate fTimer:
For detailed description see Section 8.6.17 “CIU_timer” on page 130.
Note: TPreScaler is defined with TPreScaler_Hi[3:0] in this register
and TPreScaler_LO[7:0] in CIU_TPrescaler.
fTimer 6,78MHz TPreScaler
=
Section 8.6.17 “CIUJimer” on gage
PN532_C1 All information provided in this document is subject to legal disclaimers. © NXP B.V. 2017. All rights reserved.
Product data sheet
COMPANY PUBLIC Rev. 3.6 — 28 November 2017
115436 179 of 222
NXP Semiconductors PN532/C1
Near Field Communication (NFC) controller
8.6.23.41 CIU_TPrescaler register (631Bh)
Define the LSB of the Timer-Prescaler.
8.6.23.42 CIU_TReload_hi register (631Ch)
Defines the MSB of the 16-bit long timer reload value.
Table 254. CIU_TPrescaler register (address 631Bh) bit allocation
Bit 7 6 5 4 3 2 1 0
Symbol TPrescaler_LO[7:0]
Reset 000 0 0000
Access R/W R/W R/W R/W R/W R/W R/W R/W
Table 255. Description of CIU_TPrescaler bits
Bit Symbol Description
7 to 0 TPrescaler_LO[7:0] Defines lower 8 bits for TPrescaler.
The following formula is used to calculate fTimer
For detailed description see Section 8.6.17 “CIU_timer” on page
130.
Note: The TPreScaler time is defined with TPreScaler_Hi[3:0] in
CIU_TMode and TPreScaler_LO[7:0] in this register.
fTimer 6,78MHz TPreScaler
=
Table 256. CIU_TReloadVal_hi register (address 631Ch) bit allocation
Bit 7 6 5 4 3 2 1 0
Symbol TReloadVal_Hi[7:0]
Reset 00000000
Access R/W R/W R/W R/W R/W R/W R/W R/W
Table 257. Description of CIU_TReloadVal_hi bits
Bit Symbol Description
7 to 0 TReloadVal_Hi[7:0] Defines the higher 8 bits for the TReloadValue.
With a start event the timer loads with the TReloadValue. Changing
this register affects the timer only with the next start event.
Note: The reload value is defined with TReloadVal_Hi[7:0] in this
register and TReloadVal_Lo[7:0] in CIU_TReloadVal_lo

PN532_C1 All information provided in this document is subject to legal disclaimers. © NXP B.V. 2017. All rights reserved.
Product data sheet
COMPANY PUBLIC Rev. 3.6 — 28 November 2017
115436 180 of 222
NXP Semiconductors PN532/C1
Near Field Communication (NFC) controller
8.6.23.43 CIU_TReloadVal_lo register (631Dh)
Defines the LSB of the 16 bit long timer reload value.
8.6.23.44 CIU_TCounterVal_hi register (631Eh)
Defines the MSB byte of the current value of the timer.
8.6.23.45 Register CIU_TCounterVal_lo (631Fh)
Defines the LSB byte of the current value of the timer.
Table 258. CIU_TReload_lo register (address 631Dh) bit allocation
Bit 7 6 5 4 3 2 1 0
Symbol TReloadVal_Lo[7:0]
Reset 00000000
Access R/W R/W R/W R/W R/W R/W R/W R/W
Table 259. Description of CIU_TReload_lo bits
Bit Symbol Description
7 to 0 TReloadVal_Lo[7:0] Defines the lower 8 bits for the TReloadValue.
With a start event the timer loads with the TReloadValue. Changing
this register affects the timer only with the next start event.
Note: The reload value is defined with TReloadVal_Lo[7:0] in this
register and TReloadVal_Hi[7:0] in CIU_TReload_Hi.
Table 260. CIU_TCounterVal_hi register (address 631Eh) bit allocation
Bit 7 6 5 4 3 2 1 0
Symbol TCounterVal_Hi[7:0]
Reset xxxxxxxx
Access RRRRRRRR
Table 261. Description of CIU_TCounterVal_hi bits
Bit Symbol Description
7 to 0 TCounterVal_Hi[7:0] MSB of the current value of the timer (Higher 8 bits).
Table 262. CIU_TCounterVal_lo register (address 631Fh) bit allocation
Bit 7 6 5 4 3 2 1 0
Symbol TCounterVal_LO[7:0]
Reset xxxxxxxx
Access RRRRRRRR
Table 263. Description of CIU_TCounterVal_lo bits
Bit Symbol Description
7 to 0 TCounterVal_LO[7:0] LSB of the current value of the timer (Lower 8 bits).

PN532_C1 All information provided in this document is subject to legal disclaimers. © NXP B.V. 2017. All rights reserved.
Product data sheet
COMPANY PUBLIC Rev. 3.6 — 28 November 2017
115436 181 of 222
NXP Semiconductors PN532/C1
Near Field Communication (NFC) controller
8.6.23.46 CIU_TestSel1 register (6321h)
General test signal configuration.
Table 264. CIU_TestSel1 register (address 6321h) bit allocation
Bit 7 6 5 4 3 2 1 0
Symbol LoadModTst[1:0] SICclksel[1:0] SICClkD1 TstBusBitSel[2:0]
Reset 0000 0000
Access R/W R/W R/W R/W R/W R/W R/W R/W
Table 265. Description of CIU_TestSel1 bits
Bit Symbol Description
7 to 6 LoadModTst[1:0] Defines the test signal for the LOADMOD pin
Note: The bits LoadModSel in register CIU_TxSel has to be set to
logic 1 to enable LoadModTst:
Value Description
00 Low
01 High
10 RFU
11 TstBusBit as defined by the TestBusBitSel bit of this
register
5 to 4 SICclksel[1:0] Defines the source for the 13.56 MHz secure IC clock
Value Description
00 GND - secure IC clock is switched off
01 Clock derivated by the internal oscillator
10 Internal CIU clock
11 Clock derivated from the RF Field
3 SICClkD1 Set to logic 1, the secure IC clock is delivered to P31 / UART_TX if the
observe_ciu bit is set to logic 1.
2 to 0 TstBusBitSel(2:0] Select the TstBusBit from the test bus.
Section 8.6.21.2 “CIU lest bus" on gage 141
Section 8.6.21.2 “CIU ‘esl bus" on
page 141
PN532_C1 All information provided in this document is subject to legal disclaimers. © NXP B.V. 2017. All rights reserved.
Product data sheet
COMPANY PUBLIC Rev. 3.6 — 28 November 2017
115436 182 of 222
NXP Semiconductors PN532/C1
Near Field Communication (NFC) controller
8.6.23.47 CIU_TestSel2 register (6322h)
General test signal configuration and PRBS control.
8.6.23.48 CIU_TestPinEn register (6323h)
Enable the output drivers for the test pins.
Table 266. CIU_TestSel2 register (address 6322h) bit allocation
Bit 7 6 5 4 3 2 1 0
Symbol TstBusFlip PRBS9 PRBS15 TstBusSel[4:0]
Reset 0 0 0 00000
Access R/W R/W R/W R/W R/W R/W R/W R/W
Table 267. Description of CIU_TestSel2 bits
Bit Symbol Description
7 TstBusFlip If set to logic 1, the internal test bus(D6-D0) is mapped to the external
test bus pins by the following order: D4,D3, D2,D6,D5, D0, D1. See
Section 8.6.21.2 “CIU test bus” on page 141.
6 PRBS9 Starts and enables the PRBS9 sequence according ITU-TO150.
Note: All relevant register to transmit data have to be configured before
entering PRBS9 mode.
Note: The data transmission of the defined sequence is started by the
Transmit command.
5 PRBS15 Starts and enables the PRBS15 sequence according ITU-TO150.
Note: All relevant register to transmit data have to be configured before
entering PRBS15 mode.
Note: The data transmission of the defined sequence is started by the
Transmit command.
4 to 0 TstBusSel[4:0] Selects the test bus source. See Section 8.6.21.2 “CIU test bus” on
page 141.
Table 268. CIU_TestPinEn register (address 6323h) bit allocation
Bit 7 6 5 4 3 2 1 0
Symbol TestPinEn[7:0]
Reset 00000000
Access R/W R/W R/W R/W R/W R/W R/W R/W
Table 269. Description of CIU_TestPinEn bits
Bit Symbol Description
7 to 0 TestPinEn[7:0] Each of the bit enables the output driver for an internal test pin: P70_IRQ
(MSB), RSTOUT_N, P35, P34 / SIC_CLK, P33_INT1, P32_INT0, P31 /
UART_TX, P30 / UART_RX (LSB). DataEn[7] enables P70_IRQ,
DataEn[0] enables P30 / UART_RX.
Note: The data transmission of the defined sequence is started by the
Transmit command.
Section 8.6.21.2 “CIU lest bus" on gage 141
PN532_C1 All information provided in this document is subject to legal disclaimers. © NXP B.V. 2017. All rights reserved.
Product data sheet
COMPANY PUBLIC Rev. 3.6 — 28 November 2017
115436 183 of 222
NXP Semiconductors PN532/C1
Near Field Communication (NFC) controller
8.6.23.49 CIU_TestPinValue register (6324h)
Defines the values for the 7 bit test bus signals to be I/O on P70_IRQ, RSTOUT_N, P35,
P34 / SIC_CLK, P33_INT1, P32_INT0, P31 / UART_TX and P30 / UART_RX pins.
8.6.23.50 CIU_TestBus register (6325h)
Shows the status of the internal test bus.
Table 270. CIU_TestPinValue register (address 6324h) bit allocation
Bit 7 6 5 4 3 2 1 0
Symbol useio TestPinValue[6:0]
Reset 00000000
Access R/W R/W R/W R/W R/W R/W R/W R/W
Table 271. Description of CIU_TestPinValue bits
Bit Symbol Description
7 useio Set to logic 1, this bit enables the I/O functionality for the internal test
bus on the pins P70_IRQ (MSB), RSTOUT, P35, P34 / SIC_CLK,
P33_INT1, P32_INT0, P31 / UART_TX, P30 / UART_RX (LSB)
Note: Before using P34 / SIC_CLK as a test output, the SVDD switch
should be closed. See register address 6106h.
6 to 0 TestPinValue[6:0] UseIO set to logic 1, Read or write the value of the test bus.
UseIO set to logic 0, Read 000_0000. No write.
Table 272. CIU_TestBus register (address 6325h) bit allocation
Bit 7 6 5 4 3 2 1 0
Symbol TestBus[7:0]
Reset xxxxxxxx
Access RRRRRRRR
Table 273. Description of CIU_TestBus bits
Bit Symbol Description
7 to 0 TestBus[7:0] Shows the status of the internal test bus. The test bus is selected by the
register CIU_TestSel2.
See Section 8.6.21.2 “CIU test bus” on page 141.

PN532_C1 All information provided in this document is subject to legal disclaimers. © NXP B.V. 2017. All rights reserved.
Product data sheet
COMPANY PUBLIC Rev. 3.6 — 28 November 2017
115436 184 of 222
NXP Semiconductors PN532/C1
Near Field Communication (NFC) controller
8.6.23.51 CIU_AutoTest register (6326h)
Controls the digital self-test.
8.6.23.52 CIU_Version register (6327h)
Shows the version of the CIU.
Table 274. CIU_AutoTest register (address 6326h) bit allocation
Bit 7 6 5 4 3 2 1 0
Symbol - AmpRcv - - SelfTest[3:0]
Reset 01000000
Access R R R R R/W R/W R/W R/W
Table 275. Description of CIU_AutoTest bits
Bit Symbol Description
7 - Reserved.
6 AmpRcv Set to logic 1 the internal signal processing in the receiver chain is
performed non-linear. This increases the operating distance in
communication modes at 106 kbit/s.
Note: Due to non linearity the effects of MinLevel and CollLevel in
CIU_RxThreshold register are as well non linear.
5 to 4 - Reserved
3 to 0 SelfTest[3:0] Enables the digital Self Test. The self-test can be started by the Selftest
command in the CIU_Command register. The self-test is enabled by 1001.
Note: For default operation the self-test has to be disabled (0000).
Table 276. CIU_Version register (address 6327h) bit allocation
Bit 7 6 5 4 3 2 1 0
Symbol Product[3:0] Version[3:0]
Reset 10000000
Access RRRRRRRR
Table 277. Description of CIU_Version bits
Bit Symbol Description
7 to 4 Product Product 1000 (PN532)
3 to 0 Version Version 0000
Section 8.6.21.3 “Test signals at pin AUX" on page 142
Tab‘e 177 on gage 145
W
gage 181
PN532_C1 All information provided in this document is subject to legal disclaimers. © NXP B.V. 2017. All rights reserved.
Product data sheet
COMPANY PUBLIC Rev. 3.6 — 28 November 2017
115436 185 of 222
NXP Semiconductors PN532/C1
Near Field Communication (NFC) controller
8.6.23.53 CIU_AnalogTest register (6328h)
Controls the pins AUX1 and AUX2.
Table 278. CIU_AnalogTest register (address 6328h) bit allocation
Bit 7 6 5 4 3 2 1 0
Symbol AnalogSelAux1[3:0] AnalogSelAux2[3:0]
Reset 00000000
Access R/W R/W R/W R/W R/W R/W R/W R/W
Table 279. Description of CIU_AnalogTest bits
Bit Symbol Description
7 to 4 AnalogSelAux1[3:0] Controls the AUX1 pin. Note: All test signals are described in
Section 8.6.21.3 “Test signals at pin AUX” on page 142.
0000 Tristate
0001 DAC output: register CIU_TestDAC1[1]
0010 DAC output: test signal corr1[1]
0011 DAC output: test signal corr2[1]
0100 DAC output: test signal MinLevel[1]
0101 DAC output: ADC_I[1]
0110 DAC output: ADC_Q[1]
0111 DAC output: ADC_I combined with ADC_Q[1]
1000 Test signal for production test
1001 secure IC clock
1010 ErrorBusBit as described in Table 177 on page 145
1011 Low
1100 TxActive
At 106 kbit/s: High during Start bit, Data bits, Parity and
CRC
At 212 kbit/s and 424 kbit/s: High during Preamble, Sync,
Data bits and CRC
1101 RxActive
At 106 kbit/s: High during Data bits, Parity and CRC
At 212 kbit/s and 424 kbit/s: High during Data bits and CRC
1110 Subcarrier detected
At 106 kbit/s: not applicable
At 212 kbit/s and 424 kbit/s: High during last part of
preamble, Sync, Data bits and CRC.
1111 Test bus bit as defined by the TstBusBitSel in Table 265 on
page 181
Section 8.6.21.3 “Test signals at gin AUX" on figs 142
Tab‘e 177 on a e 145
w
page 181
PN532_C1 All information provided in this document is subject to legal disclaimers. © NXP B.V. 2017. All rights reserved.
Product data sheet
COMPANY PUBLIC Rev. 3.6 — 28 November 2017
115436 186 of 222
NXP Semiconductors PN532/C1
Near Field Communication (NFC) controller
[1] Current output. The use of 1 k pull down resistor on AUX1 is recommended.
[2] Current output. The use of 1 k pull down resistor on AUX2 is recommended.
3 to 0 AnalogSelAux2[3:0] Controls the AUX2 pin. Note: All test signals are described in
Section 8.6.21.3 “Test signals at pin AUX” on page 142.
0000 Tristate
0001 DAC output: register CIU_TestDAC2[2]
0010 DAC output: test signal corr1[2]
0011 DAC output: test signal corr2[2]
0100 DAC output: test signal MinLevel[2]
0101 DAC output: ADC_I[2]
0110 DAC output: ADC_Q[2]
0111 DAC output: ADC_I combined with ADC_Q[2]
1000 Test signal for production test
1001 secure IC clock
1010 ErrorBusBit as described in Table 177 on page 145
1011 Low
1100 TxActive
At 106 kbit/s: High during Start bit, Data bits, Parity and
CRC
At 212 kbit/s and 424 kbit/s: High during Preamble, Sync,
Data bits and CRC
1101 RxActive
At 106 kbit/s: High during Data bits, Parity and CRC
At 212 kbit/s and 424 kbit/s: High during Data bits and CRC
1110 Subcarrier detected
At 106 kbit/s: not applicable
At 212 kbit/s and 424 kbit/s: High during last part of
preamble, Sync, Data bits and CRC.
1111 Test bus bit as defined by the TstBusBitSel in Table 264 on
page 181
Table 279. Description of CIU_AnalogTest bits …continued
Bit Symbol Description

PN532_C1 All information provided in this document is subject to legal disclaimers. © NXP B.V. 2017. All rights reserved.
Product data sheet
COMPANY PUBLIC Rev. 3.6 — 28 November 2017
115436 187 of 222
NXP Semiconductors PN532/C1
Near Field Communication (NFC) controller
8.6.23.54 CIU_TestDAC1 register (6329h)
Defines the test value for TestDAC1.
8.6.23.55 CIU_TestDAC2 register (632Ah)
Defines the test value for TestDAC2.
8.6.23.56 CIU_TestADC register (632Bh)
Shows the actual value of ADC I and Q channel.
Table 280. CIU_TestDAC1 register (address 6329h) bit allocation
Bit 7 6 5 4 3 2 1 0
Symbol - - TestDAC1[5:0]
Reset 00XXXXXX
Access R R R/W R/W R/W R/W R/W R/W
Table 281. Description of CIU_TestDAC1 bits
Bit Symbol Description
7 to 6 - Reserved.
5 to 0 TestDAC1[5:0] Defines the test value for TestDAC1. The output of the DAC1 can be
switched to AUX1 by setting AnalogSelAux1 to 0001 in the
CIU_AnalogTest register.
Table 282. CIU_TestDAC2 register (address 632Ah) bit allocation
Bit 7 6 5 4 3 2 1 0
Symbol - - TestDAC2[6:0]
Reset 00XXXXXX
Access R R R/W R/W R/W R/W R/W R/W
Table 283. Description of CIU_TestDAC2 bits
Bit Symbol Description
7 to 6 - Reserved.
5 to 0 TestDAC2[6:0] Defines the test value for TestDAC2. The output of the DAC2 can be
switched to AUX2 by setting AnalogSelAux2 to 0001 in the
CIU_AnalogTest register.
Table 284. CIU_TestADC register (address 632Bh) bit allocation
Bit 7 6 5 4 3 2 1 0
Symbol ADC_I[3:0] ADC_Q[3:0]
Reset XXXXXXXX
Access RRRRRRRR
Table 285. Description of CIU_TestADC bits
Bit Symbol Description
7 to 4 ADC_I[3:0] Shows the actual value of ADC I channel.
3 to 0 ADC_Q[3:0] Shows the actual value of ADC Q channel.

PN532_C1 All information provided in this document is subject to legal disclaimers. © NXP B.V. 2017. All rights reserved.
Product data sheet
COMPANY PUBLIC Rev. 3.6 — 28 November 2017
115436 188 of 222
NXP Semiconductors PN532/C1
Near Field Communication (NFC) controller
8.6.23.57 CIU_RFlevelDet register (632Fh)
Power down of the RF level detector.
8.7 Registers map
Table 286. CIU_RFlevelDet register (address 632Fh) bit allocation
Bit 7 6 5 4 3 2 1 0
Symbol - - - pd_rflvldet - - - -
Reset 000 0 0000
Access R/W R/W R/W R/W R/W R/W R/W R/W
Table 287. Description of CIU_RFlevelDet bits
Bit Symbol Description
7 to 5 - Reserved. These bits must be set to logic 0.
4 pd_rfleveldet Power down of the RF level detector.
When set to logic 1, the RF level detector is in power down mode.
3 to 0 - Reserved. These bits must be set to logic 0.

xxxxxxxxxxxxxxxxxxxxx xxxxxxxxxxxxxxxxxxxxxxxxxx xxxxxxx x x x xxxxxxxxxxxxxxxxxxxxxxxxxxxxxx xxxxxxxxxxxxxxxxxxx xx xx xxxxx
xxxxxxxxxxxxxxxxxxxxxxxxxxx xxxxxxxxxxxxxxxxxxx xxxxxx xxxxxxxxxxxxxxxxxxxxxxxxxxxxxxxxxxx xxxxxxxxxxxx x x
xxxxxxxxxxxxxxxxxxxxx xxxxxxxxxxxxxxxxxxxxxxxxxxxxxx xxxxx xxxxxxxxxxxxxxxxxxxxxxxxxxxxxxxxxxxxxxxxxxxxxxxxxx xxxxxxxx
xxxxxxxxxxxxxxxxxxxxxxxxx xxxxxxxxxxxxxxxxxxxx xxx
PN532_C1 All information provided in this document is subject to legal disclaimers. © NXP B.V. 2017. All rights reserved.
Product data sheet
COMPANY PUBLIC Rev. 3.6 — 28 November 2017
115436 189 of 222
NXP Semiconductors PN532/C1
Near Field Communication (NFC) controller
8.7.1 Standard registers
Table 288. Standard registers mapping
Register
address Register
name Bit7 Bit6 Bit5 Bit4 Bit3 Bit2 Bit1 Bit0
6000h to
6102h Reserved
6103h Config I0_I1 int1_pol Reserved pad_I1 Reserved pad_I0 enselif Selif[1:0]
6104h Observe_testbus Reserved observe_ciu
6105h Data_rng data_rng
6106h Control_switch_rng Reserved hide_svdd_sig sic_switch_overload sic_switch_en Reserved cpu_need_rng random_dataready Reserved
6107h GPIRQ gpirq_level_P71 gpirq_level_P50 gpirq_level_P35 gpirq_level_P34 gpirq_enable_P71 gpirq_enable_P50 gpirq_enable_P35 gpirq_enable_P34
6108h Reserved
6109h LDO Reserved overcurrent_status sel_overcurrent[1:0] enoffset soft_highspeedreg control_highspeedreg
610Ah i2c_wu_control Reserved i2c_wu_en_wr i2c_wu_en_rd i2c_wu_en
610Bh Reserved
610Ch Andet_control andet_bot andet_up andet_ithl[1:0] andet_ithh[2:0] andet_en
610Dh Reserved
610Eh NFC_WI_control Reserved nfc_wi_status Reserved nfc_wi_en_act_req_im nfc_wi_en_clk
610Fh to
61FFh Reserved
6200h PCR CFR Reserved cpu_freq[1:0]
6201h PCR CER Reserved hsu_enable Reserved
6202h PCR ILR Reserved porpulse_latched Reserved enable_pdselif Reserved gpirq_level int1_level int0_level
6203h PCR Control Reserved clear_wakeup_cond soft_reset
6204h PCR Status i2c_wu gpirq_wu SPI_wu HSU_wu CIU_wu Reserved int1_wu int0_wu
6205h PCR Wakeupen i2c_wu_en GPIRQ_wu_en SPI_on_en HSU_on_en CIU_wu_en Reserved int1_en int0_en
6206h to
6300h Reserved
6301h CIU_Mode MSBFirst DetectSync TXWaitRF RxWaitRF PolSigin ModeDetOff CRCPreset[1:0]
6302h CIU_TxMode TxCRCEn TxSpeed[2:0] InvMod TxMix TxFraming[1:0]
6303h CIU_RxMode RXCRCEn RxSpeed[2:0] RxNoErr RxMultiple RxFraming[1:0]
6304h CIU_TxControl InvTx2RFon InvTx1RFon InvTx2RFoff InvTx1RFoff Tx2CW CheckRF Tx2RFEn Tx1RFEn
6305h CIU_TxAuto AutoRFOFF Force100ASK AutoWakeUp Reserved CAOn InitialRFOn Tx2RFAutoEn Tx1RFAutoEn
6306h CIU_TxSel LoadModSel[1:0] DriverSel[1:0] SigOutSel[3:0]
6307h CIU_RxSel UartSel[1:0] RxWait[5:0]
6308h CIU_RxThreshold MinLevel[3:0] Reserved Collevel[2:0]
6309h CIU_Demod AddIQ[1:0] FixIQ Reserved TauRcv[1:0] TauSync[1:0]
630Ah CIU_FelNFC1 FelSyncLen[1:0] DataLenMin[5:0]

xxxxxxxxxxxxxxxxxxxxx xxxxxxxxxxxxxxxxxxxxxxxxxx xxxxxxx x x x xxxxxxxxxxxxxxxxxxxxxxxxxxxxxx xxxxxxxxxxxxxxxxxxx xx xx xxxxx
xxxxxxxxxxxxxxxxxxxxxxxxxxx xxxxxxxxxxxxxxxxxxx xxxxxx xxxxxxxxxxxxxxxxxxxxxxxxxxxxxxxxxxx xxxxxxxxxxxx x x
xxxxxxxxxxxxxxxxxxxxx xxxxxxxxxxxxxxxxxxxxxxxxxxxxxx xxxxx xxxxxxxxxxxxxxxxxxxxxxxxxxxxxxxxxxxxxxxxxxxxxxxxxx xxxxxxxx
xxxxxxxxxxxxxxxxxxxxxxxxx xxxxxxxxxxxxxxxxxxxx xxx
PN532_C1 All information provided in this document is subject to legal disclaimers. © NXP B.V. 2017. All rights reserved.
Product data sheet
COMPANY PUBLIC Rev. 3.6 — 28 November 2017
115436 190 of 222
NXP Semiconductors PN532/C1
Near Field Communication (NFC) controller
630Bh CIU_FelNFC2 WaitForSelected ShortTimeSlot DataLenMax[5:0]
630Ch CIU_MifNFC SensMiller[2:0] TauMiller[1:0] MFHalted TxWait[1:0]
630Dh CIU_ManualRCV Reserved FastFiltMF_SO DelayMF_SO ParityDisable LargeBWPLL ManualHPCF HPCF[1:0]
630Eh CIU_TypeB RxSOFReq RxEOFReq Reserved EOFSOFWidth NoTxSOF NoTxEOF TxEGT[1:0]
630Fh to
6310h Reserved
6311h CIU_CRCResultMSB CRCResultMSB[7:0]
6312h CIU_CRCResultLSB CRCResultLSB[7:0]
6313h CIU_GsNOff CWGsNOff[3:0] ModGsNOff[3:0]
6314h CIU_ModWidth ModWidth[7:0]
6315h CIU_TxBitPhase RcvClkChange TxBitPhase[6:0]
6316h CIU_RFCfg RFLevelAmp RxGain[2:0] RFLevel[3:0]
6317h CIU_GsNOn CWGsNOn[3:0] ModGsNOn[3:0]
6318h CIU_CWGsP Reserved CWGsP[5:0]
6319h CIU_ModGsP Reserved ModGsP[5:0]
631Ah CIU_TMode TAuto TGated[1:0] TAutoRestart TPrescaler_Hi[3:0]
631Bh CIU_TPrescaler TPrescaler_LO[7:0]
631Ch CIU_TReloadVal_Hi TReloadVal_Hi[7:0]
631Dh CIU_TReloadVal_Lo TReloadVal_Lo[7:0]
631Eh CIU_TCounterVal_hi TCounterVal_Hi[7:0]
631Fh CIU_TCounterVal_lo TCounterVal_LO[7:0]
6320h Reserved
6321h CIU_TestSel1 LoadModTst[1:0] SICclksel[1:0] SICClkD1 TstBusBitSel[2:0]
6322h CIU_TestSel2 TstBusFlip PRBS9 PRBS15 TstBusSel[4:0]
6323h CIU_TestPinEn TestPinEn[7:0]
6324h CIU_TestPinValue useio TestPinValue[6:0]
6325h CIU_TestBus TestBus[7:0]
6326h CIU_AutoTest Reserved AmpRcv Reserved SelfTest[3:0]
6327h CIU_Version Product Version
6328h CIU_AnalogTest AnalogSelAux1[3:0] AnalogSelAux2[3:0]
6329h CIU_TestDAC1 Reserved TestDAC1[5:0]
632Ah CIU_TestDAC2 Reserved TestDAC2[5:0]
632Bh CIU_TestADC ADC_I[3:0] ADC_Q[3:0]
632Ch to
632Eh Reserved
632Fh CIU_RFlevelDet Reserved pd_rfleveldet Reserved
Table 288. Standard registers mapping …continued
Register
address Register
name Bit7 Bit6 Bit5 Bit4 Bit3 Bit2 Bit1 Bit0
xxxxxxxxxxxxxxxxxxxxx xxxxxxxxxxxxxxxxxxxxxxxxxx xxxxxxx x x x xxxxxxxxxxxxxxxxxxxxxxxxxxxxxx xxxxxxxxxxxxxxxxxxx xx xx xxxxx
xxxxxxxxxxxxxxxxxxxxxxxxxxx xxxxxxxxxxxxxxxxxxx xxxxxx xxxxxxxxxxxxxxxxxxxxxxxxxxxxxxxxxxx xxxxxxxxxxxx x x
xxxxxxxxxxxxxxxxxxxxx xxxxxxxxxxxxxxxxxxxxxxxxxxxxxx xxxxx xxxxxxxxxxxxxxxxxxxxxxxxxxxxxxxxxxxxxxxxxxxxxxxxxx xxxxxxxx
xxxxxxxxxxxxxxxxxxxxxxxxx xxxxxxxxxxxxxxxxxxxx xxx
PN532_C1 All information provided in this document is subject to legal disclaimers. © NXP B.V. 2017. All rights reserved.
Product data sheet
COMPANY PUBLIC Rev. 3.6 — 28 November 2017
115436 191 of 222
NXP Semiconductors PN532/C1
Near Field Communication (NFC) controller
8.7.2 SFR registers
6330h SIC_CLK sic_clk_p34_en Reserved Errorbusbitenable Errorbusbitsel[2:0]
6331h CIU_Command RcvOff Power-down Command
6332h CIU_CommIEn Reserved TxIEn RXIEn IdleIEn HiAlertIEn LoAlertIEn ErrIEn TimerIEn
6333h CIU_DivIEn Reserved SiginAct IEn ModeIEn CRCIEn RfOnIEn RfOffIEn
6334h CIU_CommIrq Set1 TxIRq RxIRq IdleIrq HiAltertIRq LoAlertIRq ErrIRq TimerIRq
6335h CIU_DivIrq Set2 Reserved SiginActIrq ModeIRq CRCIRq RfOnIRq RfOffIRq
6336h CIU_Error WrErr TempErr RFErr BufferOvfl CollErr CRCErr ParityErr ProtocollErr
6337h CIU_Status1 CIU_IRQ_1 CRCOk CRCReady CIU_IRQ_0 TRunning RFOn HiAlert LoAlert
6338h CIU_Status2 TempSensClear Reserved RFFreqOK TgActivated MFCrypto1On ModemState[2:0]
6339h CIU_FIFOData FIFOData[7:0]
633Ah CIU_FIFOLevel FlushBuffer FIFOLevel[6:0]
633Bh CIU_WaterLevel Reserved WaterLevel[5:0]
633Ch CIU_Control TStopNow TStartNow WrNFCIP-1IDtoFIFO Initiator Reserved RxLastBits[2:0]
633Dh CIU_BitFraming StartSend RxAlign[2:0] Reserved TxLastBits[2:0]
633Eh CIU_Coll ValuesAfterColl Reserved CollPosNotValid CollPos
633Fh to
FFFFh Reserved
Table 288. Standard registers mapping …continued
Register
address Register
name Bit7 Bit6 Bit5 Bit4 Bit3 Bit2 Bit1 Bit0
Table 289. SFR registers mapping
SFR
address Register name Bit7 Bit6 Bit5 Bit4 Bit3 Bit2 Bit1 Bit0
80h Reserved
81h[1] SP Stack Pointer SP[7:0]
82h[1] DPL Data Pointer Low DPL[7:0]
83h[1] DPH Data Pointer High DPLH7:0]
84h to 86h Reserved
87h PCON SMOD Reserved CPU_PD Reserved
88h T01CON TF1 TR1 TF0 TR0 IE1 IT1 IE0 IT0
89h T01MOD GATE1 C/T1 M11 M10 GATE0 C/T0 M01 M00
8Ah T0L T0L.7 T0L.6 T0L.5 T0L.4 T0L.3 T0L.2 T0L.1 T0L.0
8Bh T1L T1L.7 T1L.6 T1L.5 T1L.4 T1L.3 T1L.2 T1L.1 T1L.0
8Ch T0H T0H.7 T0H.6 T0H.5 T0H.4 T0H.3 T0H.2 T0H.1 T0H.0
8Dh T1H T1H.7 T1H.6 T1H.5 T1H.4 T1H.3 T1H.2 T1H.1 T1H.0
8Eh to 97h Reserved
98h S0CON SM0 SM1 SM2 REN TB8 RB8 TI RI
xxxxxxxxxxxxxxxxxxxxx xxxxxxxxxxxxxxxxxxxxxxxxxx xxxxxxx x x x xxxxxxxxxxxxxxxxxxxxxxxxxxxxxx xxxxxxxxxxxxxxxxxxx xx xx xxxxx
xxxxxxxxxxxxxxxxxxxxxxxxxxx xxxxxxxxxxxxxxxxxxx xxxxxx xxxxxxxxxxxxxxxxxxxxxxxxxxxxxxxxxxx xxxxxxxxxxxx x x
xxxxxxxxxxxxxxxxxxxxx xxxxxxxxxxxxxxxxxxxxxxxxxxxxxx xxxxx xxxxxxxxxxxxxxxxxxxxxxxxxxxxxxxxxxxxxxxxxxxxxxxxxx xxxxxxxx
xxxxxxxxxxxxxxxxxxxxxxxxx xxxxxxxxxxxxxxxxxxxx xxx
PN532_C1 All information provided in this document is subject to legal disclaimers. © NXP B.V. 2017. All rights reserved.
Product data sheet
COMPANY PUBLIC Rev. 3.6 — 28 November 2017
115436 192 of 222
NXP Semiconductors PN532/C1
Near Field Communication (NFC) controller
99h S0BUF S0BUF[7:0]
9Ah RWL RWaterlevel[7:0]
9Bh TWL TWaterlevel[7:0]
9Ch FIFOFS TransmitFreespace[7:0]
9Dh FIFOFF ReceiveFullness[7:0]
9Eh SFF FIFO_EN Reserved TWLL TFF TFE RWLH RFF RFE
9Fh FIT Reset Reserved WCOL_IRQ TWLL_IRQ TFF_IRQ RWLH_IRQ ROVR_IRQ RFF_IRQ
A0h Reserved
A1h FITEN TFLUSH RFLUSH EN_WCOL_IRQ EN_TWLL_IRQ EN_TFF_ IRQ EN_RWLH_IRQ EN_ROVR_IRQ EN_RFF_ IRQ
A2h FDATA FDATA[7:0]
A3h FSIZE ReceiveSize[7:0]
A4h to A7h Reserved
A8h IE0 IE0_7 IE0_6 IE0_5 IE0_4 IE0_3 IE0_2 IE0_1 IE0_0
A9h SPIcontrol Reserved Enable Reserved CPHA CPOL IE1 IE0
AAh SPIstatus Reserved TR_FE RCV_OVR Reserved READY
ABh HSU_STA set_bit Reserved disable_preamb irq_rx_over_en irq_rx_fer_en irq_rx_over irq_rx_fer
ACh HSU_CTR hsu_wu_en start_frame tx_stopbit[1:0] rx_stopbit tx_en rx_en soft_reset_n
ADh HSU_PRE hsu_prescaler[7:0]
AEh HSU_CNT hsu_counter[7:0]
AFh Reserved
B0h P3 Reserved P3[5] P3[4] P3[3] P3[2] P3[1] P3[0]
B1h to B7h Reserved
B8h IP0 IP0_7 IP0_6 IP0_5 IP0_4 IP0_3 IP0_2 IP0_1 IP0_0
B9h to C7h Reserved
C8h T2CON TF2 Reserved RCLK0 TCLK0 Reserved TR2 C/T2 CP/RL2
C9h T2MOD Reserved T2RD DCEN
CAh RCAP2L R2L.7 R2L.6 R2L.5 R2L.4 R2L.3 R2L.2 R2L.1 R2L.0
CBh RCAP2H R2H.7 R2H.6 R2H.5 R2H.4 R2H.3 R2H.2 R2H.1 R2H.0
CCh T2L T2L.7 T2L.6 T2L.5 T2L.4 T2L.3 T2L.2 T2L.1 T2L.0
CDh T2H T2H.7 T2H.6 T2H.5 T2H.4 T2H.3 T2H.2 T2H.1 T2H.0
CEh to CFh Reserved
D0h[1] PSW Program Status Word PSW[7:0]
D1h CIU_Command Reserved RcvOff Power-down Command
D2h CIU_CommIEn TxIEn RXIEn IdleIEn HiAlertIEn LoAlertIEn ErrIEn TimerIEn
D3h CIU_DivIEn Reserved SiginAct IEn ModeIEn CRCIEn RfOnIEn RfOffIEn
Table 289. SFR registers mapping …continued
SFR
address Register name Bit7 Bit6 Bit5 Bit4 Bit3 Bit2 Bit1 Bit0
xxxxxxxxxxxxxxxxxxxxx xxxxxxxxxxxxxxxxxxxxxxxxxx xxxxxxx x x x xxxxxxxxxxxxxxxxxxxxxxxxxxxxxx xxxxxxxxxxxxxxxxxxx xx xx xxxxx
xxxxxxxxxxxxxxxxxxxxxxxxxxx xxxxxxxxxxxxxxxxxxx xxxxxx xxxxxxxxxxxxxxxxxxxxxxxxxxxxxxxxxxx xxxxxxxxxxxx x x
xxxxxxxxxxxxxxxxxxxxx xxxxxxxxxxxxxxxxxxxxxxxxxxxxxx xxxxx xxxxxxxxxxxxxxxxxxxxxxxxxxxxxxxxxxxxxxxxxxxxxxxxxx xxxxxxxx
xxxxxxxxxxxxxxxxxxxxxxxxx xxxxxxxxxxxxxxxxxxxx xxx
PN532_C1 All information provided in this document is subject to legal disclaimers. © NXP B.V. 2017. All rights reserved.
Product data sheet
COMPANY PUBLIC Rev. 3.6 — 28 November 2017
115436 193 of 222
NXP Semiconductors PN532/C1
Near Field Communication (NFC) controller
[1] This register is not described in this document as it is a standard 80C51 register.
D4h CIU_CommIrq Set1 TxIRq RxIRq IdleIrq HiAltertIRq LoAlertIRq ErrIRq TimerIRq
D5h CIU_DivIrq Set2 Reserved SiginActIrq ModeIRq CRCIRq RfOnIRq RfOffIRq
D6h CIU_Error WrErr TempErr RFErr BufferOvfl CollErr CRCErr ParityErr ProtocollErr
D7h Reserved
D8h I2CCON CR[2] ENS1 STA STO SI AA CR[1:0]
D9h I2CSTA ST[7:0]
DAh I2CDAT I2CDAT[7:0]
DBh I2CADR SA[6:0] GC
DCh to DEh Reserved
DFh CIU_Status1 CIU_IRQ_1 CRCOk CRCReady CIU_IRQ_0 TRunning RFOn HiAlert LoAlert
E0h[1] ACC Accumulator ACC[7:0]
E1h to E7h Reserved
E8h IE1 IE1_7 Reserved IE1_5 IE1_4 IE1_3 IE1_2 Reserved IE1_0
E9h CIU_Status2 TempSensClear Reserved RFFreqOK TgActivated MFCrypto1On ModemState[2:0]
EAh CIU_FIFOData FIFOData[7:0]
EBh CIU_FIFOLevel FlushBuffer FIFOLevel[6:0]
ECh CIU_WaterLevel WaterLevel[5:0]
EDh CIU_Control TStopNow TStartNow WrNFCIP-1ID to
FIFO Initiator Reserved RxLastBits[2:0]
EEh CIU_BitFraming StartSend RxAlign[2:0] Reserved TxLastBits[2:0]
EFh CIU_Coll ValuesAfterColl CollPosNotValid CollPos
F0h[1] B register B[7:0]
F1h to F3h Reserved
F4h P7FGA P7CFGA[2] P7CFGA[1] P7CFGA[0]
F5h P7FGB P7CFGB[2] P7CFGB[1] P7CFGB[0]
F6h Reserved
F7h P7 P7[2] P7[1] P7[0]
F8h IP1 IP1_7 IP1_5 IP1_4 IP1_3 IP1_2
F9h Reserved
FAh[1] XRAMP XRAMP[4:0]
FBh Reserved
FCh P3FGA P3CFGA[5] P3CFGA[4] P3CFGA[3] P3CFGA[2] P3CFGA[1] P3CFGA[0]
FDh P3FGB P3CFGB[5] P3CFGB[4] P3CFGB[3] P3CFGB[2] P3CFGB[1] P3CFGB[0]
FEh to FFh Reserved
Table 289. SFR registers mapping …continued
SFR
address Register name Bit7 Bit6 Bit5 Bit4 Bit3 Bit2 Bit1 Bit0

PN532_C1 All information provided in this document is subject to legal disclaimers. © NXP B.V. 2017. All rights reserved.
Product data sheet
COMPANY PUBLIC Rev. 3.6 — 28 November 2017
115436 194 of 222
NXP Semiconductors PN532/C1
Near Field Communication (NFC) controller
9. Limiting values
[1] The antenna should be tuned not to exceed this current limit (the detuning effect when coupling with
another device must be taken into account)
10. Recommended operating conditions
[1] VSS represents DVSS, TVSS1, TVSS2, AVSS.
[2] Supply voltage of VBAT below 3.3 V reduces the performance (e.g. the achievable operating distance).
[3] It is possible to supply PVDD=0V and to use the PN532 with reduced functionality (see Section 8.4 “Power
management” on page 84)
11. Thermal characteristics
Table 290. Limiting values
In accordance with the Absolute Maximum Rating System (IEC 60134).
Symbol Parameter Conditions Min Max Unit
PVDD Supply Voltage -0.5 4 V
VBAT Power Supply Voltage -0.5 6.0 V
Ptot Total power dissipation 500 mW
ITVDD Maximum current in TVDD [1] 150 mA
ISVDD Maximum current in SVDD switch 30 mA
VESD Electrostatic discharge voltage
VESDH ESD Susceptibility (Human Body model) 1500 , 100pF;
EIA/JESD22-A114-D
2.0 kV
VESDM ESD Susceptibility (Machine model) 0.75 mH, 200 pF;
EIA/JESD22-A115-A 200 V
VESDC ESD Susceptibility (Charge Device model) Field induced model;
EIA/JESC22-C101-C
1.0 kV
Tstg Storage temperature -55 150 C
TjJunction temperature -40 125 C
Table 291. Operating conditions
Symbol Parameter Conditions Min Typ Max Unit
Tamb Ambient Temperature -30 +25 +85 C
VBAT Power Supply Voltage VSS = 0 V [1]
[2] 2.7 5.5 V
PVDD Supply Voltage for host interface VSS =0V [3] 1.6 1.8 to 3.3 3.6 V
Table 292. Thermal characteristics
Symbol Parameter Conditions Min Typ Max Unit
Rthj-a thermal resistance
from junction to ambient in free air
with exposed pad soldered on a
4 layer Jedec PCB-0.5
37 41.1 K/W

PN532_C1 All information provided in this document is subject to legal disclaimers. © NXP B.V. 2017. All rights reserved.
Product data sheet
COMPANY PUBLIC Rev. 3.6 — 28 November 2017
115436 195 of 222
NXP Semiconductors PN532/C1
Near Field Communication (NFC) controller
12. Characteristics
Unless otherwise specified, the limits are given for the full operating conditions. The
typical value is given for 25C, VBAT = 3.4 V and PVDD = 3 V.
Timings are only given from characterization results.
12.1 Power management characteristics
[1] Decreasing the decoupling capacitance can decrease the power supply bursts rejection.
[2] The capacitance should be placed closed to the pins, and can be splitted (see Figure 51 on page 212)
12.2 Overcurrent detection
The following values are guaranteed by design. Only functional testing is done in
production for case Sel_overcurrent1 = Sel_overcurrent0 =1.
Table 293. Power management characteristics
Symbol Parameter Conditions Min Typ Max Unit
VBAT Battery power supply range VSS =0V 2.7 5.5 V
VDVDD LDO output VBAT > 3.4 V
IDVDD =150mA 2.73 3.4V
LDOOFF LDO offset VBAT = 3.4 V
IDVDD=150 mA Offset
enabled
300 400 700 mV
Vth1 Reset threshold on DVDD falling 2.04 2.32 2.6 V
Vhys1 Vth1 hysteresis 40 90 mV
Cdec DVDD decoupling capacitor Low ESR, like X7R or
X5R ceramic capacitor
[1] 10 F
PSR Power supply rejection on DVDD LDO offset enabled.
F <10 kHz. Cdec = 10 F-46 dB
FcPSR PSR -3dB cut-off frequency Standard LDO mode.
Cdec = 10 F10 kHz
SVDD SVDD output voltage VBAT > 3.4 V
ISVDD =30mA 2.7 3.3 VV
Table 294. Overcurrent detection characteristics
Symbol Parameter Conditions Min Typ Max Unit
IOvercurrent IDVDD threshold for overcurrent detection Sel_overcurrent1=0
Sel_overcurrent0=0 300 mA
Sel_overcurrent1=0
Sel_overcurrent0=1 210 mA
Sel_overcurrent1=1
Sel_overcurrent0=0 180 mA
Sel_overcurrent1=1
Sel_overcurrent0=1 150 mA

PN532_C1 All information provided in this document is subject to legal disclaimers. © NXP B.V. 2017. All rights reserved.
Product data sheet
COMPANY PUBLIC Rev. 3.6 — 28 November 2017
115436 196 of 222
NXP Semiconductors PN532/C1
Near Field Communication (NFC) controller
12.3 Current consumption characteristics
[1] Typical value using a complementary driver configuration and an antenna matched to 40 between TX1
and TX2 at 13.56 MHz.
[2] IPVDD depends on the overall load at the pins. The maximum is given assuming 4mA output current for the
I/O or output pads.
[3] ISVDD depends on the overall load on SVDD pad.
[4] During operation with recommended antenna tuning circuitry the overall current is below 100 mA.
[5] ISPD and IHPD are the total currents across all supplies with the PN532xA3HN/C104 and
PN532xA3HN/C105.
[6] The antenna should be tuned not to exceed this current limit (the detuning effect when coupling with
another device must be taken into account)
[7] These values are valid when applied the Soft-Power-Down sequence described in Section 8.5.4 on
page 92, and with TESTEN pin connected to DVSS.
Table 295. Current consumption characteristics
Symbol Parameter Conditions Min Typ Max Unit
IHPD Hard-Power-Down current VBAT = 3.4 V
PVDD = 3 V
[5] 2A
ISPD Soft-Power-Down current VBAT = 3.6 V
PVDD = 3 V
RF level detector ON
[5][7] 25 45 A
ISPD Soft-Power-Down current VBAT = 3.6 V
PVDD = 3 V
RF level detector OFF
[5][7] 18 40 A
IAVDD Analog supply current VBAT = 3.4 V
PVDD = 3 V 310mA
IPVDD Pad supply current [2] 0.5 45 mA
ISVDD Secure IC supply current Switch closed [3] 330mA
ITVDD Transmitter supply current Continuous wave,
VBAT = 3.4 V
[1] 60 100 mA
IVBAT Total supply current Continuous wave,
VBAT = 3.4 V
[4][6] 150 mA

PN532_C1 All information provided in this document is subject to legal disclaimers. © NXP B.V. 2017. All rights reserved.
Product data sheet
COMPANY PUBLIC Rev. 3.6 — 28 November 2017
115436 197 of 222
NXP Semiconductors PN532/C1
Near Field Communication (NFC) controller
12.4 Antenna presence self test thresholds
The following values are guaranteed by design. Testing is done in production for cases
andet_ithl[1:0]=10b and for andet_ithh[2:0]=011b.
The operating range is:
•VBAT voltage above 5V
•Ambient temperature between 0 and 40°C
12.5 Typical 27.12 MHz Crystal requirements
Table 296. Antenna presence detection lower levels characteristics
Symbol Parameter Conditions Min Typ Max Unit
IAndetH IDVDD lower current threshold for
antenna presence detection andet_ithl[1:0] = 10b 20 37 mA
andet_ithl[1:0] = 11b 27 49 mA
Table 297. Antenna Presence Detection Upper Levels characteristics
Symbol Parameter Conditions Min Typ Max Unit
IAndetH IDVDD upper current threshold for
antenna presence detection andet_ithh[2:0] = 000b 31 56 mA
andet_ithh[2:0] = 001b 42 74 mA
andet_ithh[2:0] = 010b 52 92 mA
andet_ithh[2:0] = 011b 63 110 mA
andet_ithh[2:0] = 100b 73 128 mA
andet_ithh[2:0] = 101b 84 146 mA
andet_ithh[2:0] = 110b 94 164 mA
andet_ithh[2:0] = 111b 105 182 mA
Table 298. Crystal requirements
Symbol Parameter Conditions Min Typ Max Unit
fXTAL XTAL frequency 27.107 27.12 27.133 MHz
ESR Equivalent series
resistance 50
CLOAD Load capacitance 10 pF
PXTAL Drive level 100 W
W
gage 84
w
page 84
PN532_C1 All information provided in this document is subject to legal disclaimers. © NXP B.V. 2017. All rights reserved.
Product data sheet
COMPANY PUBLIC Rev. 3.6 — 28 November 2017
115436 198 of 222
NXP Semiconductors PN532/C1
Near Field Communication (NFC) controller
12.6 Pin characteristics for 27.12 MHz XTAL Oscillator (OSCIN, OSCOUT)
[1] See the Figure 51 on page 212 for example of appropriate connected components. The layout should
ensure minimum distance between the pins and the components
12.7 RSTPD_N input pin characteristics
Table 299. Pin characteristics for 27.12 MHz XTAL Oscillator (OSCIN, OSCOUT)
Symbol Parameter Conditions Min Typ Max Unit
CinOSCIN OSCIN Input Capacitance AVDD =2.8V,
VDC = 0.65 V,
VAC = 0.9 Vpp
2pF
VOHOSCOUT High level output voltage 1.1 V
VOLOSCOUT Low level output voltage 0.2 V
CinOSCOUT OSCOUT Input Capacitance 2 pF
fOSCIN Clock Frequency with appropriate
quartz and
capacitances
values
[1] 27.12 MHz
DFEC Duty Cycle of Clock Frequency with appropriate
quartz and
capacitances
values
[1] 45 50 55 %
tjitter Jitter of Clock Edges with appropriate
quartz and
capacitances
values
[1] 10 ps RMS
Table 300. RSTPD_N input pin characteristics
Symbol Parameter Conditions Min Typ Max Unit
VIH High level input voltage PVDD > 1.6 V 0.9 PVDD 3.6 V
VIH High level input voltage PVDD < 0.4 V
(see Section 8.4 on
page 84)
0.65 VBAT 3.6 V
VIL Low level input voltage PVDD > 1.6 V 0 0.4 V
VIL Low level input voltage PVDD < 0.4 V
(see Section 8.4 on
page 84)
00.4V
IIH High level input current VI=PV
DD -1 1 A
IIL Low level input current VI = 0 V -1 1 A
Cin Input capacitance 2.5 pF

PN532_C1 All information provided in this document is subject to legal disclaimers. © NXP B.V. 2017. All rights reserved.
Product data sheet
COMPANY PUBLIC Rev. 3.6 — 28 November 2017
115436 199 of 222
NXP Semiconductors PN532/C1
Near Field Communication (NFC) controller
12.8 Input pin characteristics for I0 and I1
[1] To minimize power consumption when in Soft-Power-Down mode, the limit is DVDD - 0.4 V.
[2] To minimize power consumption when in Soft-Power-Down mode, the limit is 0.4 V.
12.9 RSTOUT_N output pin characteristics
[1] IOH and IOL give the output drive capability from which the rise and fall times may be calculated as a
function of the load capacitance.
[2] Data at PVDD= 1.8V are only given from characterization results.
Table 301. Input pin characteristics for I0, I1 and TESTEN
Symbol Parameter Conditions Min Typ Max Unit
VIH High level input voltage [1] 0.7 DVDD DVDD V
VIL Low level input voltage [2] 00.3DVDD V
IIH High level input current
I0 and I1 VI=DV
DD -1 1 A
IIL Low level input current VI=0V -1 1 A
Cin Input capacitance 2.5 pF
Table 302. RSTOUT_N output pin characteristics
Symbol Parameter Conditions Min Typ Max Unit
VOH High level output voltage PVDD =3V,
IOH =-4mA 0.7 PVDD PVDD V
PVDD =1.8V,
IOH= -2 mA
[2] 0.7 PVDD PVDD V
VOL Low level output voltage PVDD =3V,
IOL =4mA 00.3PVDD V
PVDD =1.8V,
IOL =2mA
[2] 00.3PVDD V
Cout Load capacitance 30 pF
trise,fall Rise and fall times PVDD =3V,
VOH =0.8PVDD,
VOL =0.2PVDD,
Cout =30pF
[1] 13.5 ns
PVDD =1.8V,
VOH =0.7PVDD,
VOL =0.3PVDD,
Cout =30pF
10.8 ns

PN532_C1 All information provided in this document is subject to legal disclaimers. © NXP B.V. 2017. All rights reserved.
Product data sheet
COMPANY PUBLIC Rev. 3.6 — 28 November 2017
115436 200 of 222
NXP Semiconductors PN532/C1
Near Field Communication (NFC) controller
12.10 Input/output characteristics for pin P70_IRQ
[1] To minimize power consumption when in Soft-Power-Down mode, the limit is PVDD - 0.4 V.
[2] To minimize power consumption when in Soft-Power-Down mode, the limit is 0.4 V
[3] Data at PVDD= 1.8V are only given from characterization results.
Table 303. Input/output pin characteristics for pin P70_IRQ
Symbol Parameter Conditions Min Typ Max Unit
VIH High level input voltage [1] 0.7 PVDD PVDD V
VIL Low level input voltage [2] 00.3PVDD V
VOH Push-pull mode high
level output voltage PVDD =3V,
IOH =-4mA 0.7 PVDD PVDD V
PVDD =1.8V,
IOH =-2mA
[3] 0.7 PVDD PVDD V
VOL Push-pull mode low
level output voltage PVDD =3V,
IOL =4mA 00.3PVDD V
PVDD =1.8V,
IOL =2mA
[3] 00.3PVDD V
IIH Input mode high level
input current VI=DV
DD -1 1 A
IIL Input mode low level
input current VI=0V -1 1 A
ILeak Input leakage current RSTPD_N = 0.4 V -1 1 A
Cin Input capacitance 2.5 pF
Cout Load capacitance 30 pF
trise,fall Rise and fall times PVDD =3V,
VOH =0.8PVDD,
VOL =0.2PVDD,
Cout=30pF
13.5 ns
PVDD =1.8V,
VOH =0.7PVDD,
VOL =0.3PVDD,
Cout =30pF
10.8 ns

PN532_C1 All information provided in this document is subject to legal disclaimers. © NXP B.V. 2017. All rights reserved.
Product data sheet
COMPANY PUBLIC Rev. 3.6 — 28 November 2017
115436 201 of 222
NXP Semiconductors PN532/C1
Near Field Communication (NFC) controller
12.11 Input/output pin characteristics for P30 / UART_RX, P31 / UART_TX,
P32_INT0, P33_INT1
[1] To minimize power consumption when in Soft-Power-Down mode, the limit is PVDD - 0.4 V.
[2] To minimize power consumption when in Soft-Power-Down mode, the limit is 0.4 V
[3] Data at PVDD= 1.8V are only given from characterization results.
Table 304. Input/output pin characteristics for P30 / UART_RX, P31 / UART_TX, P32_INT0,
P33_INT1
Symbol Parameter Conditions Min Typ Max Unit
VIH High level input voltage [1] 0.7 PVDD PVDD V
VIL Low level input voltage [2] 00.3PVDD V
VOH Push-pull mode high
level output voltage PVDD =3V,
IOH =-4mA PVDD -0.4 PV
DD V
PVDD =1.8V,
IOH =-2mA
[3] PVDD -0.4 PV
DD V
VOL Push-pull mode low level
output voltage PVDD =3V,
IOL =4mA 00.4V
PVDD =1.8V,
IOL =2mA
[3] 00.4V
IIH Input mode high level
input current VI=PV
DD -1 1 A
IIL Input mode low level
input current VI=0V -1 1 A
ILeak Input leakage current RSTPD_N = 0.4 V -1 1 A
Cin Input capacitance 2.5 pF
Cout Load capacitance 30 pF
trise,fall Rise and fall times PVDD =3V,
VOH =0.8PVDD,
VOL =0.2PVDD,
Cout =30pF
13.5 ns
PVDD =1.8V,
VOH =0.7 PV
DD,
VOL =0.3PVDD,
Cout =30pF
10.8 ns

PN532_C1 All information provided in this document is subject to legal disclaimers. © NXP B.V. 2017. All rights reserved.
Product data sheet
COMPANY PUBLIC Rev. 3.6 — 28 November 2017
115436 202 of 222
NXP Semiconductors PN532/C1
Near Field Communication (NFC) controller
12.12 Input/output pin characteristics for P34 / SIC_CLK
[1] To minimize power consumption when in Soft-Power-Down mode, the limit is SVDD - 0.4 V.
[2] To minimize power consumption when in Soft-Power-Down mode, the limit is 0.4 V.
12.13 Input/output pin characteristics for P35
[1] To minimize power consumption when in Soft-Power-Down mode, the limit is DVDD - 0.4 V.
[2] To minimize power consumption when in Soft-Power-Down mode, the limit is 0.4 V.
Table 305. Input/output pin characteristics for P34 / SIC_CLK
Symbol Parameter Conditions Min Typ Max Unit
VIH High level input voltage [1] 0.7 SVDD SVDD V
VIL Low level input voltage [2] 00.3SVDD V
VOH Push-pull mode high level
output voltage VBAT = 3.4 V,
IOH =-4mA SVDD -0.4 SV
DD V
VOL Push_pull mode low level
output voltage VBAT = 3.4 V,
IOL =4mA 00.4V
IIH Input mode high level
input current VI=SV
DD -1 1 A
IIL Input mode low level input
current VI=0V -1 1 A
ILeak Input leakage current RSTPD_N = 0.4 V -1 1 A
Cin Input Capacitance 2.5 pF
Cout Load Capacitance 30 pF
trise,fall Rise and fall times VBAT =3.4V,
VOH =0.8SVDD,
VOL =0.2SVDD,
Cou t =30pF
13.5 ns
Table 306. Input/output pin characteristics for P35
Symbol Parameter Conditions Min Typ Max Unit
VIH High level Input voltage [1] 0.7 DVDD DVDD V
VIL Low level Input voltage [2] 00.3DVDD V
VOH High level output voltage VBAT = 3.4 V,
IOH =-4mA DVDD -0.4 DV
DD V
VOL Low level output voltage VBAT = 3.4 V,
IOL =4mA 00.4V
IIH High level input current VI=DV
DD -1 1 A
IIL Low level input current VI=0V -1 1 A
ILeak Input leakage current RSTPD_N = 0.4 V -1 1 A
Cin Input Capacitance 2.5 pF
Cout Load Capacitance 30 pF
trise,fall Rise and fall times VBAT =3.4V,
VOH =DV
DD - 0.4,
VOL =0.4,
Cou t =30pF
16.5 ns

PN532_C1 All information provided in this document is subject to legal disclaimers. © NXP B.V. 2017. All rights reserved.
Product data sheet
COMPANY PUBLIC Rev. 3.6 — 28 November 2017
115436 203 of 222
NXP Semiconductors PN532/C1
Near Field Communication (NFC) controller
12.14 Input pin characteristics for NSS / P50_SCL / HSU_RX
[1] To minimize power consumption when in Soft-Power-Down mode, the limit is PVDD - 0.4 V.
[2] To minimize power consumption when in Soft-Power-Down mode, the limit is 0.4 V.
[3] When PVDD is not present, it is not possible to define a high level on NSS. When using SPI host interface,
a wake-up condition can not be avoided if PVDD is absent.
[1] To minimize power consumption when in Soft-Power-Down mode, the limit is PVDD - 0.4 V.
[2] To minimize power consumption when in Soft-Power-Down mode, the limit is 0.4 V.
[3] Data at PVDD= 1.8V are only given from characterization results.
Table 307. Input pin characteristics for NSS / HSU_RX for HSU / SPI interfaces
Symbol Parameter Conditions Min Typ Max Unit
VIH High level Input voltage PVDD > 1.6V [1]
[3] 0.7 PVDD PVDD V
VIL Low level Input voltage PVDD > 1.6V [2] 00.3PVDD V
IIH High level input current VI=DV
DD -1 1 A
IIL Low level input current VI=0V -1 1 A
ILeak Input leakage current RSTPD_N = 0.4 V -1 1 A
Cin Input Capacitance 2.5 pF
TSP Width of suppressed
spikes 20 ns
Table 308. Input/open drain output pin characteristics for P50_SCL for I2C interface
Symbol Parameter Conditions Min Typ Max Unit
VIH High level Input voltage [1] 0.7 PVDD PVDD V
VIL Low level Input voltage [2] 00.3PVDD V
VOL Low level output voltage PVDD =3V,
IOL =4mA 00.3V
PVDD =1.8V,
IOL =2mA
[3] 00.3V
IIH High level input current VI=DV
DD -1 1 A
IIL Low level input current VI=0V -1 1 A
ILeak Input leakage current RSTPD_N = 0.4 V -1 1 A
Cin Input Capacitance 2.5 pF
Cout Load Capacitance 30 pF
TSP Width of suppressed
spikes Out of SPD mode 20 ns
TSP Width of suppressed
spikes In SPD mode 120 ns

PN532_C1 All information provided in this document is subject to legal disclaimers. © NXP B.V. 2017. All rights reserved.
Product data sheet
COMPANY PUBLIC Rev. 3.6 — 28 November 2017
115436 204 of 222
NXP Semiconductors PN532/C1
Near Field Communication (NFC) controller
12.15 Input/output pin characteristics for MOSI / SDA / HSU_TX
[1] To minimize power consumption when in Soft-Power-Down mode, the limit is PVDD - 0.4 V.
[2] To minimize power consumption when in Soft-Power-Down mode, the limit is 0.4 V.
[3] Data at PVDD= 1.8V are only given from characterization results.
[1] To minimize power consumption when in Soft-Power-Down mode, the limit is PVDD - 0.4 V.
[2] To minimize power consumption when in Soft-Power-Down mode, the limit is 0.4 V.
[3] Data at PVDD= 1.8V are only given from characterization results.
Table 309. Input/output pin characteristics for MOSI / HSU_TX for HSU and SPI Interfaces
Symbol Parameter Conditions Min Typ Max Unit
VIH High level Input voltage [1] 0.7 PVD
D
PVDD V
VIL Low level Input voltage [2] 00.3PVD
D
V
VOH HSU_TX high level output
voltage PVDD =3V,
IOH =-4mA PVDD -0.4 PV
DD V
PVDD =1.8 V,
IOH =-2mA
[3] PVDD -0.4 PV
DD V
VOL HSU_TX low level output
voltage PVDD =3V,
IOL =3mA 00.3V
IIH MOSI high level input
current VI=DV
DD -1 1 A
IIL MOSI low level input
current VI=0V -1 1 A
ILeak Input leakage current RSTPD_N = 0.4 V -1 1 A
Cin Input Capacitance 2.5 pF
Cout Load Capacitance 30 pF
TSP Width of suppressed spikes 20 ns
Table 310. Input/open drain output pin characteristics for SDA for I2C interface
Symbol Parameter Conditions Min Typ Max Unit
VIH High level Input voltage [1] 0.7 PVDD PVDD V
VIL Low level Input voltage [2] 00.3PVDD V
VOL Low level output voltage PVDD =3V,
IOL =-4mA 00.3V
PVDD =1.8 V,
IOL =-2mA
[3] 00.3V
IIH High level input current VI=DV
DD -1 1 A
IIL Low level input current VI=0V -1 1 A
ILeak Input leakage current RSTPD_N = 0.4 V -1 1 A
Cin Input Capacitance 2.5 pF
Cout Load Capacitance 30 pF
TSP Width of suppressed
spikes Out of SPD mode 20 ns
In SPD mode 150 ns

PN532_C1 All information provided in this document is subject to legal disclaimers. © NXP B.V. 2017. All rights reserved.
Product data sheet
COMPANY PUBLIC Rev. 3.6 — 28 November 2017
115436 205 of 222
NXP Semiconductors PN532/C1
Near Field Communication (NFC) controller
12.16 Input/output pin characteristics for MISO / P71 and SCK / P72
[1] To minimize power consumption when in Soft-Power-Down mode, the limit is PVDD - 0.4 V.
[2] To minimize power consumption when in Soft-Power-Down mode, the limit is 0.4 V.
[3] Data at PVDD= 1.8 V are only given from characterization results.
12.17 Input pin characteristics for SIGIN
[1] To minimize power consumption when in Soft-Power-Down mode, the limit is SVDD - 0.4 V.
[2] To minimize power consumption when in Soft-Power-Down mode, the limit is 0.4 V.
Table 311. Input/output pin characteristics for MISO / P71 and SCK / P72
Symbol Parameter Conditions Min Typ Max Unit
VIH High level Input voltage [1] 0.7 PVDD PVDD V
VIL Low level Input voltage [2] 00.3PVDD V
VOH Push_pull / MISO mode
high level output voltage PVDD =3V,
IOH =-4mA PVDD -0.4 PV
DD V
PVDD =1.8 V,
IOH =-2mA
[3] PVDD -0.4 PV
DD V
VOL Push_pull / MISO mode
low level output voltage PVDD =3V,
IOL =-4mA 00.4V
PVDD =1.8 V,
IOL =-2mA
[3] 00.4V
IIH Input mode high level input
current VI=DV
DD -1 1 A
IIL Input mode low level input
current VI=0V -1 1 A
ILeak Input leakage current RSTPD_N = 0.4 V -1 1 A
Cin Input Capacitance 2.5 pF
Cout Load Capacitance 30 pF
TSP Width of suppressed
spikes Only valid for SCK 15 ns
Table 312. Input/output pin characteristics for SIGIN
Symbol Parameter Conditions Min Typ Max Unit
VIH High level Input voltage [1] 0.7 SVDD SVDD V
VIL Low level Input voltage [2] 00.3SVDD V
IIH High level input current VI=SV
DD -1 1 A
IIL Low level input current VI=0V -1 1 A
ILeak Input leakage current RSTPD_N = 0.4 V -1 1 A
Cin Input Capacitance 2.5 pF

PN532_C1 All information provided in this document is subject to legal disclaimers. © NXP B.V. 2017. All rights reserved.
Product data sheet
COMPANY PUBLIC Rev. 3.6 — 28 November 2017
115436 206 of 222
NXP Semiconductors PN532/C1
Near Field Communication (NFC) controller
12.18 Output pin characteristics for SIGOUT
12.19 Output pin characteristics for LOADMOD
Table 313. Output pin characteristics for SIGOUT
Symbol Parameter Conditions Min Typ Max Unit
VOH High level output voltage DVDD -0.1<SV
DD <DV
DD
IOH =-4mA SVDD -0.4 SV
DD V
VOL Low level output voltage DVDD -0.1<SV
DD <DV
DD
IOL =+4mA 00.4V
ILeak Input leakage current RSTPD_N = 0.4 V -1 1 A
Cin Input Capacitance 2.5 pF
Cout Load Capacitance 30 pF
trise,fall Rise and fall times VBAT = 3.4 V,
VOH =0.8SVDD,
VOL =0.2SVDD,
Cout =30pF
9ns
Table 314. Output pin characteristics for LOADMOD
Symbol Parameter Conditions Min Typ Max Unit
VOH High level output voltage VBAT = 3.4 V,
IOH =-4mA DVDD - 0.4 DVDD V
VOL Low level output voltage VBAT = 3.4 V,
IOL =4mA 00.4V
Cout Load Capacitance 10 pF
trise,fall Rise and fall times VBAT = 3.4 V,
VOH =0.8DVDD,
VOL =0.2DVDD,
Cout =10pF
4.5 ns

PN532_C1 All information provided in this document is subject to legal disclaimers. © NXP B.V. 2017. All rights reserved.
Product data sheet
COMPANY PUBLIC Rev. 3.6 — 28 November 2017
115436 207 of 222
NXP Semiconductors PN532/C1
Near Field Communication (NFC) controller
12.20 Input pin characteristics for RX
[1] The minimum modulation voltage is valid for all modulation schemes except Miller coded signals.
Table 315. Input pin characteristics for RX
Symbol Parameter Conditions Min Typ Max Unit
VINRX Dynamic Input voltage
Range VBAT = 3.4 V -1 AVDD +1 V
Cinrx RX Input Capacitance 10 pF
Rinrx RX Input Series
resistance VBAT = 3.4 V,
Receiver active,
VRX = 1 Vpp,
1.5 V DC offset
350
VRX,MinIV,Mill Minimum Dynamic Input
voltage, Miller coded VBAT = 3.4 V,
106 kbit/s 150 500 mVpp
VRX,MinIV,Man Minimum Dynamic Input
voltage, Manchester
Coded
VBAT = 3.4 V,
212 and 424 kbit/s 100 200 mVpp
VRX,MaxIV,Mill Maximum Dynamic Input
voltage, Miller coded VBAT = 3.4 V,
106 kbit/s AVDD +1 Vpp
VRX,MaxIV,Man Maximum Dynamic Input
voltage, Manchester
Coded
VBAT = 3.4 V,
212 and 424 kbit/s AVDD +1 Vpp
VmRX,Mill Minimum Modulation
index,
Miller coded
VBAT = 3.4 V,
106 kbit/s
VRX = 1.5 Vpp,
SensMiller = 3
33 %
VRXMod,Man Minimum modulation
voltage VBAT = 3.4 V,
RxGain = 6 and 7
[1] 6mV
VRXMod,Man Minimum modulation
voltage VBAT = 3.4 V,
RxGain = 4 and 5
[1] 18 mV
VRXMod,Man Minimum modulation
voltage VBAT = 3.4 V,
RxGain = 0 to 3
[1] 120 mV
v.-
.mwu... nu... Imvcodoa W“ .
- Avnnnv
_ nun-v...
'""' Vain-“1r—
L_I_|_l_
vum.
lel " .
”.55.":
_l__\_l_|_
w _
.w
v Imam“: coats sun-I-
lnplflvo ‘
--Avnn~1v
V..."
V-uv...
lel
mum
_l_\_l_\_
.w
PN532_C1 All information provided in this document is subject to legal disclaimers. © NXP B.V. 2017. All rights reserved.
Product data sheet
COMPANY PUBLIC Rev. 3.6 — 28 November 2017
115436 208 of 222
NXP Semiconductors PN532/C1
Near Field Communication (NFC) controller
12.21 Output pin characteristics for AUX1/AUX2
12.22 Output pin characteristics for TX1/TX2
Fig 47. RX Voltage definitions
Table 316. Output pin characteristics for AUX1/AUX2
Symbol Parameter Conditions Min Typ Max Unit
VOH High level output voltage VBAT = 3.4 V,
IOH =-4mA DVDD -0.4 DV
DD V
VOL Low level output voltage VBAT = 3.4 V,
IOL =4mA DVSS DVSS +0.4 V
ILeak Input leakage current RSTPD_N = 0 V -1 1 A
Cin Input Capacitance 2.5 pF
Cout Load Capacitance 15 pF
Table 317. Output pin characteristics for TX1/TX2
Symbol Parameter Conditions Min Typ Max Unit
VOH, C32, 3 V High level output voltage VBAT = 3.4 V,
ITX1/2 =32mA,
CWGsP[5:0] = 3Fh
TVDD - 150 mV
VOH, C80, 3 V High level output voltage VBAT =3.4 V,
ITX1/2 =80mA,
CWGsP[5:0] = 3Fh
TVDD -400 mV
VOL, C32, 3 V Low level output voltage VBAT = 3.4 V,
ITX1/2 =32mA,
CWGsN[3:0] = Fh
150 mV
VOL, C80, 3 V Low level output voltage VBAT = 3.4 V,
ITX1/2 =80mA,
CWGsN[3:0] = Fh
400 mV
PN532_C1 All information provided in this document is subject to legal disclaimers. © NXP B.V. 2017. All rights reserved.
Product data sheet
COMPANY PUBLIC Rev. 3.6 — 28 November 2017
115436 209 of 222
NXP Semiconductors PN532/C1
Near Field Communication (NFC) controller
12.23 Timing for Reset and Hard-Power-Down
[1] 27.12 MHz quartz starts in less than 800 s. For example, quartz like TAS-3225A, TAS-7 or KSS2F with
appropriate layout.
Fig 48. Timings for reset overview
Table 318. Reset duration time
Symbol Parameter Conditions Min Typ Max Unit
Tresetpon Reset time at power on [1] 0.1 0.4 2 ms
THPD Hard Power-Down time User dependent 20 ns
TresetRSTPD_N Reset time
when RSTPD_N is released
[1] 0.1 0.4 2 ms
DVDD
RSTOUT_N
2.4 V
60 mV
RSTPD_N
Tresetpon Thpd
Tresetrstpd
VBAT
SCK
MOSI
M‘SO
NSS
‘SCKL
5cm
‘SCKL
‘sunx
19m
’«Hm‘ ‘
LSB
zz
‘swx'
LSB
zz
*Ewu*
PN532_C1 All information provided in this document is subject to legal disclaimers. © NXP B.V. 2017. All rights reserved.
Product data sheet
COMPANY PUBLIC Rev. 3.6 — 28 November 2017
115436 210 of 222
NXP Semiconductors PN532/C1
Near Field Communication (NFC) controller
12.24 Timing for the SPI compatible interface
Table 319. SPI timing specification
Symbol Parameter Conditions Min Typ Max Unit
tSCKL SCK low pulse width 50 ns
tSCKH SCK high pulse width 50 ns
tSHDX SCK high to data changes 25 ns
tDXSH data changes to SCK high 25 ns
tSLDX SCK low to data changes 25 ns
tSLNH SCK low to NSS high 0 ns
Fig 49. SPI timing diagram
PN532_C1 All information provided in this document is subject to legal disclaimers. © NXP B.V. 2017. All rights reserved.
Product data sheet
COMPANY PUBLIC Rev. 3.6 — 28 November 2017
115436 211 of 222
NXP Semiconductors PN532/C1
Near Field Communication (NFC) controller
12.25 Timing for the I2C interface
[1] The PN532 has a slope control according to the I2C specification for the Fast mode. The slope control is
always present and not dependant of the I2C speed.
[2] 27.12 MHz quartz starts in less than 800 s. For example, quartz like TAS-3225A, TAS-7 or KSS2F with
appropriate layout.
[3] The PN532 has an internal hold time of around 270ns for the SDA signal to bridge the undefined region of
the falling edge of P50_SCL.
Table 320. I2C timing specification
Symbol Parameter Conditions Min Typ Max Unit
fSCL SCL clock frequency 0 400 kHz
tHD; STA Hold time
(repeated) START condition. After this period,
the first clock
pulse is generated
600 ns
tSU; STA Set-up time
for a repeated START condition 600 ns
tSU; STO Set-up time for STOP condition 600 ns
tLOW LOW period
of the P50_SCL clock 1300 ns
tHIGH HIGH period
of the P50_SCL clock 600 ns
tHD; DAT Data hold time 0 900 ns
tSU; DAT Data set-up time 100 ns
trRise time
P50_SCL and SDA
[1] 20 1000 ns
tfFall time
P50_SCL and SDA
[1] 20 300 ns
tBUF Bus free time between
a STOP and START condition 1.3 ms
tStrWuSpd Stretching time
on P50_SCL
when woken-up
on its own address
[2] 1ms
tHDSDA Internal hold time
for SDA 330 590 ns
tHDSDA Internal hold time
for SDA in SPD mode
[3] 270 ns
Fig 50. I2C timing diagram
PN532_C1 All information provided in this document is subject to legal disclaimers. © NXP B.V. 2017. All rights reserved.
Product data sheet
COMPANY PUBLIC Rev. 3.6 — 28 November 2017
115436 212 of 222
NXP Semiconductors PN532/C1
Near Field Communication (NFC) controller
13. Application information
Fig 51. Application diagram of PN532
Antenna
R
Q
R
1
C
Rx
R
2
L
0
C
1
R
Q
C
1
C
2
C
2
C
0
C
0
L
0
C
vmid
27.12
MHz
RX
VMID
TX1
TVSS1
TX2
DVSS AVSS
OSCIN OSCOUT
P70_IRQ
RTSPD_N
PVDD
VBAT
SVDD
SIGOUT
SIGIN
Host - Processor
Host Interface
PN532
P34 / SIC_CLK
Secure
Core
TVSS2
DVDD
AVDD
TVDD
4.7uF
100nF
100nF
100nF
4.7uF
560nH
560nH
220pF
220pF
100nF
1nF
1 k
2.7 k
C1 and C2 are matching cap (10 to 300pF)
Rq is the damping resistor (several ohms)
100nF
Battery
PMU
100nF
22 pF
22pF
TESTEN
LOADMOD
R
3
1 k
R
4
1 k
Optional
X7R
or
X5R
X7R
or
X5R
j- .i E
Geeaaflaaaae
U
w¢uwuuuu
UJ
3
33:33:33
3
a©m
nnnnn
nnnnn
PN532_C1 All information provided in this document is subject to legal disclaimers. © NXP B.V. 2017. All rights reserved.
Product data sheet
COMPANY PUBLIC Rev. 3.6 — 28 November 2017
115436 213 of 222
NXP Semiconductors PN532/C1
Near Field Communication (NFC) controller
14. Package outline
This package is MSL level 2.
Fig 52. Package outline HVQFN40 (SOT618-1)
terminal 1
index area
0.51
A1Eh
b
UNIT ye
0.2
c
REFERENCES
OUTLINE
VERSION EUROPEAN
PROJECTION ISSUE DATE
IEC JEDEC JEITA
mm 6.1
5.9
Dh
4.25
3.95
y1
6.1
5.9 4.25
3.95
e1
4.5
e2
4.5
0.30
0.18
0.05
0.00 0.05 0.1
DIMENSIONS (mm are the original dimensions)
SOT618-1 MO-220- - - - - -
0.5
0.3
L
0.1
v
0.05
w
0 2.5 5 mm
scale
SOT618-1
HVQFN40: plastic thermal enhanced very thin quad flat package; no leads;
40 terminals; body 6 x 6 x 0.85 mm
A
(1)
max.
AA1c
detail X
y
y1C
e
L
Eh
Dh
e
e1
b
11 20
40 31
30
21
10
1
X
D
E
C
BA
e2
01-08-08
02-10-22
terminal 1
index area
1/2
e
1/2
e
AC
C
B
v
M
w
M
Note
1. Plastic or metal protrusions of 0.075 mm maximum per side are not included.
D
(1)
E
(1)
Semion 8.5.3 on gage 91
(see Section 8.5.4 on gage 92
PN532_C1 All information provided in this document is subject to legal disclaimers. © NXP B.V. 2017. All rights reserved.
Product data sheet
COMPANY PUBLIC Rev. 3.6 — 28 November 2017
115436 214 of 222
NXP Semiconductors PN532/C1
Near Field Communication (NFC) controller
15. Abbreviations
Table 321. Abbreviations
Acronym Description
ASK Amplitude Shift keying
BPSK Bit Phase Shift Keying
CIU Contactless Interface Unit
CRC Cyclic Redundancy Check
ECMA European Computer Manufacturers Association organization
GPIO General Purpose Input Output
GPIRQ General Purpose Interrupt ReQuest
HPD Hard Power Down (see Section 8.5.3 on page 91)
HSU High Speed UART
Initiator Generates RF field at 13.56 MHz and starts the NFCIP-1 communication.
LDO Low Drop-Out regulator
Load modulation Index The load modulation index is defined as the card’s voltage ratio (Vmax -
Vmin) / (Vmax + Vmin) measured at the card’s coil.
MIF Multi InterFace block
Modulation Index The modulation index is defined as the voltage ratio (Vmax - Vmin) /
(Vmax + Vmin).
MSL Moisture Sensitivity Level
NFCIP NFC Interface and Protocol
NFC-WI NFC Wired Interface to connect NFC front end to a SIC
PCD Proximity Coupling Device. Definition for a Card Reader/ Writer
according to the ISO/IEC 14443 Specification
PCR Power Clock Reset controller
PICC Proximity Cards. Definition for a contactless Smart Card according to the
ISO/IEC 14443 specification
SIC Secure Integrated Circuit (can be a Smart Card IC, a Secure Access
Module (SAM),...)
SPI Serial Parallel Interface
SPD Soft Power Down mode (see Section 8.5.4 on page 92)
Target Responds to initiator command either using load modulation scheme (RF
field generated by Initiator) or using modulation of self-generated RF field
(no RF field generated by initiator during target answer).
UART Universal Asynchronous Receive Transmit
Sec 'on 5 “Ordermg inlormauon"
Section 17.4 Licenses"
Section 5 “Ordermg inlormauon"
PN532_C1 All information provided in this document is subject to legal disclaimers. © NXP B.V. 2017. All rights reserved.
Product data sheet
COMPANY PUBLIC Rev. 3.6 — 28 November 2017
115436 215 of 222
NXP Semiconductors PN532/C1
Near Field Communication (NFC) controller
16. Revision history
Table 322. Revision history
Document ID Release date Data sheet status Change notice Supersedes
PN532_C1 v. 3.6 20171128 Product data sheet - PN532_C1 v. 3.5
Modifications: •Security status changed into Company Public, no content change
PN532_C1 v. 3.5 20120920 Product data sheet - PN532_115434
Modifications: •Section 5 “Ordering information”: updated
•Section 17.4 “Licenses”: updated
PN532_115434 20111201 Product data sheet - PN532_115433
Modifications: •Section 5 “Ordering information”: updated
PN532_115433 20111110 Product data sheet - 115432
Modifications: •The format of this data sheet has been redesigned to comply with the new identity guidelines of
NXP Semiconductors.
•Legal texts have been adapted to the new company name where appropriate.
•Table 2 “Ordering information”: Table note [2] updated.
•Section 17 “Legal information”: updated
115432 20071203 Product data sheet Revision 3.1
Modifications: Apart from typo corrections:
•General rewording of Mifare designation (e.g. “MIFARE”)
•Within the Section 1 “General description” on page 1, Section 8.6 “Contactless Interface Unit (CIU)”
on page 98, Section 8.6.3.3 “ISO/IEC 14443B Reader/Writer” on page 104, the text related to patent
(The use of this NXP IC according to ISO/IEC 14443 B might infringe third party patent rights. A
purchaser of this NXP IC has to take care for appropriate third party patent licenses.) has been
removed. It is replaced with the Table 2 “Ordering information” on page 5 notes, and the Section
18.1 “Trademarks” on page 216.
•Table 2 “Ordering information” on page 5, notes have been modified.
•P70_IRQ pin description in Table 3 on page 8 has been changed
•Reduced functionality not working in SPI mode added in Section 8.4 on page 83
•Table 142 on page 96 Table note 2 has been modified
•Remark for the Wired Card mode FeliCa added in Section 8.6.13.1 on page 123
•VIH of RSTPD_N when PVDD<0.4V aligned between Section 8.4 on page 83 and Section 12.7 on
page 198
•Table 156 on page 115 for RF level detector has been modified
•Functional conditions have been added in Section 8.6.9 on page 116 and in Section 12.4 on
page 197.
•Table 158 on page 117, Table 296 on page 197 and Table 297 on page 197 have been modified and
aligned
•2 remarks have been added in Section 8.6.13.1 on page 123
•Table 293 on page 195 modified the VBAT condition for VDVDD to 3.4V instead of 3.7V.
•Table 307 on page 203 has been modified and a note has been added.
•Table 315 on page 207 for RX characteristics has been modified.
115431 3 April 2007 Product data sheet Revision 3.0
115430 17 October 2006 Product data sheet complete review of the specification Revision 2.3
115423 17 August 2006 Preliminary data sheet update for rev1.3 after spec review Revision 2.2
115422 16 June 2006 Preliminary data sheet update for rev1.3 Revision 2.1

PN532_C1 All information provided in this document is subject to legal disclaimers. © NXP B.V. 2017. All rights reserved.
Product data sheet
COMPANY PUBLIC Rev. 3.6 — 28 November 2017
115436 216 of 222
NXP Semiconductors PN532/C1
Near Field Communication (NFC) controller
115421 2 June 2006 Preliminary data sheet Revision 2.0
115420 11 May 2006 Preliminary data sheet Revision 1.2
115412 21 December 2005 Objective data sheet Revision 1.1
115411 24 October 2005 Objective data sheet Revision 1.0
115410 17 October 2005 Objective data sheet Initial version -
Table 322. Revision history …continued
Document ID Release date Data sheet status Change notice Supersedes

PN532_C1 All information provided in this document is subject to legal disclaimers. © NXP B.V. 2017. All rights reserved.
Product data sheet
COMPANY PUBLIC Rev. 3.6 — 28 November 2017
115436 217 of 222
NXP Semiconductors PN532/C1
Near Field Communication (NFC) controller
17. Legal information
17.1 Data sheet status
[1] Please consult the most recently issued document before initiating or completing a design.
[2] The term ‘short data sheet’ is explained in section “Definitions”.
[3] The product status of device(s) described in this document may have changed since this document was published and may differ in case of multiple devices. The latest product status
information is available on the Internet at URL http://www.nxp.com.
17.2 Definitions
Draft — The document is a draft version only. The content is still under
internal review and subject to formal approval, which may result in
modifications or additions. NXP Semiconductors does not give any
representations or warranties as to the accuracy or completeness of
information included herein and shall have no liability for the consequences of
use of such information.
Short data sheet — A short data sheet is an extract from a full data sheet
with the same product type number(s) and title. A short data sheet is intended
for quick reference only and should not be relied upon to contain detailed and
full information. For detailed and full information see the relevant full data
sheet, which is available on request via the local NXP Semiconductors sales
office. In case of any inconsistency or conflict with the short data sheet, the
full data sheet shall prevail.
Product specification — The information and data provided in a Product
data sheet shall define the specification of the product as agreed between
NXP Semiconductors and its customer, unless NXP Semiconductors and
customer have explicitly agreed otherwise in writing. In no event however,
shall an agreement be valid in which the NXP Semiconductors product is
deemed to offer functions and qualities beyond those described in the
Product data sheet.
17.3 Disclaimers
Limited warranty and liability — Information in this document is believed to
be accurate and reliable. However, NXP Semiconductors does not give any
representations or warranties, expressed or implied, as to the accuracy or
completeness of such information and shall have no liability for the
consequences of use of such information. NXP Semiconductors takes no
responsibility for the content in this document if provided by an information
source outside of NXP Semiconductors.
In no event shall NXP Semiconductors be liable for any indirect, incidental,
punitive, special or consequential damages (including - without limitation - lost
profits, lost savings, business interruption, costs related to the removal or
replacement of any products or rework charges) whether or not such
damages are based on tort (including negligence), warranty, breach of
contract or any other legal theory.
Notwithstanding any damages that customer might incur for any reason
whatsoever, NXP Semiconductors’ aggregate and cumulative liability towards
customer for the products described herein shall be limited in accordance
with the Terms and conditions of commercial sale of NXP Semiconductors.
Right to make changes — NXP Semiconductors reserves the right to make
changes to information published in this document, including without
limitation specifications and product descriptions, at any time and without
notice. This document supersedes and replaces all information supplied prior
to the publication hereof.
Suitability for use — NXP Semiconductors products are not designed,
authorized or warranted to be suitable for use in life support, life-critical or
safety-critical systems or equipment, nor in applications where failure or
malfunction of an NXP Semiconductors product can reasonably be expected
to result in personal injury, death or severe property or environmental
damage. NXP Semiconductors and its suppliers accept no liability for
inclusion and/or use of NXP Semiconductors products in such equipment or
applications and therefore such inclusion and/or use is at the customer’s own
risk.
Applications — Applications that are described herein for any of these
products are for illustrative purposes only. NXP Semiconductors makes no
representation or warranty that such applications will be suitable for the
specified use without further testing or modification.
Customers are responsible for the design and operation of their applications
and products using NXP Semiconductors products, and NXP Semiconductors
accepts no liability for any assistance with applications or customer product
design. It is customer’s sole responsibility to determine whether the NXP
Semiconductors product is suitable and fit for the customer’s applications and
products planned, as well as for the planned application and use of
customer’s third party customer(s). Customers should provide appropriate
design and operating safeguards to minimize the risks associated with their
applications and products.
NXP Semiconductors does not accept any liability related to any default,
damage, costs or problem which is based on any weakness or default in the
customer’s applications or products, or the application or use by customer’s
third party customer(s). Customer is responsible for doing all necessary
testing for the customer’s applications and products using NXP
Semiconductors products in order to avoid a default of the applications and
the products or of the application or use by customer’s third party
customer(s). NXP does not accept any liability in this respect.
Limiting values — Stress above one or more limiting values (as defined in
the Absolute Maximum Ratings System of IEC 60134) will cause permanent
damage to the device. Limiting values are stress ratings only and (proper)
operation of the device at these or any other conditions above those given in
the Recommended operating conditions section (if present) or the
Characteristics sections of this document is not warranted. Constant or
repeated exposure to limiting values will permanently and irreversibly affect
the quality and reliability of the device.
Terms and conditions of commercial sale — NXP Semiconductors
products are sold subject to the general terms and conditions of commercial
sale, as published at http://www.nxp.com/profile/terms, unless otherwise
agreed in a valid written individual agreement. In case an individual
agreement is concluded only the terms and conditions of the respective
agreement shall apply. NXP Semiconductors hereby expressly objects to
applying the customer’s general terms and conditions with regard to the
purchase of NXP Semiconductors products by customer.
No offer to sell or license — Nothing in this document may be interpreted or
construed as an offer to sell products that is open for acceptance or the grant,
conveyance or implication of any license under any copyrights, patents or
other industrial or intellectual property rights.
Document status[1][2] Product status[3] Definition
Objective [short] data sheet Development This document contains data from the objective specification for product development.
Preliminary [short] data sheet Qualification This document contains data from the preliminary specification.
Product [short] data sheet Production This document contains the product specification.
hug :l/www. nxgcom
salesaddresses®nx9£0m
PN532_C1 All information provided in this document is subject to legal disclaimers. © NXP B.V. 2017. All rights reserved.
Product data sheet
COMPANY PUBLIC Rev. 3.6 — 28 November 2017
115436 218 of 222
NXP Semiconductors PN532/C1
Near Field Communication (NFC) controller
Export control — This document as well as the item(s) described herein
may be subject to export control regulations. Export might require a prior
authorization from competent authorities.
Quick reference data — The Quick reference data is an extract of the
product data given in the Limiting values and Characteristics sections of this
document, and as such is not complete, exhaustive or legally binding.
Non-automotive qualified products — Unless this data sheet expressly
states that this specific NXP Semiconductors product is automotive qualified,
the product is not suitable for automotive use. It is neither qualified nor tested
in accordance with automotive testing or application requirements. NXP
Semiconductors accepts no liability for inclusion and/or use of
non-automotive qualified products in automotive equipment or applications.
In the event that customer uses the product for design-in and use in
automotive applications to automotive specifications and standards, customer
(a) shall use the product without NXP Semiconductors’ warranty of the
product for such automotive applications, use and specifications, and (b)
whenever customer uses the product for automotive applications beyond
NXP Semiconductors’ specifications such use shall be solely at customer’s
own risk, and (c) customer fully indemnifies NXP Semiconductors for any
liability, damages or failed product claims resulting from customer design and
use of the product for automotive applications beyond NXP Semiconductors’
standard warranty and NXP Semiconductors’ product specifications.
17.4 Licenses
17.5 Trademarks
Notice: All referenced brands, product names, service names and trademarks
are the property of their respective owners.
I2C-bus — logo is a trademark of NXP B.V.
MIFARE — is a trademark of NXP B.V.
18. Contact information
For more information, please visit: http://www.nxp.com
For sales office addresses, please send an email to: salesaddresses@nxp.com
Purchase of NXP ICs with NFC technology
Purchase of an NXP Semiconductors IC that complies with one of the Near
Field Communication (NFC) standards ISO/IEC 18092 and ISO/IEC 21481
does not convey an implied license under any patent right infringed by
implementation of any of those standards. Purchase of NXP
Semiconductors IC does not include a license to any NXP patent (or other
IP right) covering combinations of those products with other products,
whether hardware or software.
Purchase of NXP ICs with ISO/IEC 14443 type B functionality
This NXP Semiconductors IC is ISO/IEC 14443 Type B
software enabled and is licensed under Innovatron’s
Contactless Card patents license for ISO/IEC 14443 B.
The license includes the right to use the IC in systems
and/or end-user equipment.
RATP/Innovatron
Technology

PN532_C1 All information provided in this document is subject to legal disclaimers. © NXP B.V. 2017. All rights reserved.
Product data sheet
COMPANY PUBLIC Rev. 3.6 — 28 November 2017
115436 219 of 222
continued >>
NXP Semiconductors PN532/C1
Near Field Communication (NFC) controller
19. Contents
1 General description. . . . . . . . . . . . . . . . . . . . . . 1
2 Features and benefits . . . . . . . . . . . . . . . . . . . . 3
3 Applications . . . . . . . . . . . . . . . . . . . . . . . . . . . . 4
4 Quick reference data . . . . . . . . . . . . . . . . . . . . . 4
5 Ordering information. . . . . . . . . . . . . . . . . . . . . 5
6 Block diagram . . . . . . . . . . . . . . . . . . . . . . . . . . 6
7 Pinning information. . . . . . . . . . . . . . . . . . . . . . 7
7.1 Pinning . . . . . . . . . . . . . . . . . . . . . . . . . . . . . . . 7
7.2 Pin description . . . . . . . . . . . . . . . . . . . . . . . . . 8
8 Functional description . . . . . . . . . . . . . . . . . . 10
8.1 80C51 . . . . . . . . . . . . . . . . . . . . . . . . . . . . . . 10
8.1.1 PN532 memory map. . . . . . . . . . . . . . . . . . . . 11
8.1.2 Data memory . . . . . . . . . . . . . . . . . . . . . . . . . 12
8.1.2.1 IDATA memory . . . . . . . . . . . . . . . . . . . . . . . . 12
8.1.2.2 XRAM memory . . . . . . . . . . . . . . . . . . . . . . . . 14
8.1.3 Program memory . . . . . . . . . . . . . . . . . . . . . . 15
8.1.4 PCON module . . . . . . . . . . . . . . . . . . . . . . . . 16
8.1.5 Interrupt Controller . . . . . . . . . . . . . . . . . . . . . 16
8.1.5.1 Interrupt vectors . . . . . . . . . . . . . . . . . . . . . . . 16
8.1.5.2 Interrupt enable: IE0 and IE1 registers. . . . . . 17
8.1.5.3 Interrupt prioritization: IP0 and IP1 registers . 18
8.1.5.4 General purpose IRQ control . . . . . . . . . . . . . 20
8.1.6 Timer0/1 description . . . . . . . . . . . . . . . . . . . . 21
8.1.6.1 Timer0/1 registers. . . . . . . . . . . . . . . . . . . . . . 21
8.1.6.2 T01CON register . . . . . . . . . . . . . . . . . . . . . . 23
8.1.6.3 T01MOD register . . . . . . . . . . . . . . . . . . . . . . 24
8.1.6.4 T0L and T0H registers . . . . . . . . . . . . . . . . . . 25
8.1.6.5 T1L and T1H registers . . . . . . . . . . . . . . . . . . 26
8.1.6.6 Incrementer . . . . . . . . . . . . . . . . . . . . . . . . . . 26
8.1.6.7 Overflow detection . . . . . . . . . . . . . . . . . . . . . 27
8.1.7 Timer2 description . . . . . . . . . . . . . . . . . . . . . 27
8.1.7.1 Timer2 registers . . . . . . . . . . . . . . . . . . . . . . . 27
8.1.7.2 T2CON register . . . . . . . . . . . . . . . . . . . . . . . 28
8.1.7.3 T2MOD register . . . . . . . . . . . . . . . . . . . . . . . 29
8.1.7.4 T2L, T2H registers . . . . . . . . . . . . . . . . . . . . . 30
8.1.7.5 RCAP2L, RCAP2H registers . . . . . . . . . . . . . 30
8.1.8 Debug UART . . . . . . . . . . . . . . . . . . . . . . . . . 31
8.1.8.1 Feature list . . . . . . . . . . . . . . . . . . . . . . . . . . . 31
8.1.8.2 Debug UART functional description . . . . . . . . 31
8.1.8.3 S0CON register . . . . . . . . . . . . . . . . . . . . . . . 33
8.1.8.4 S0BUF register. . . . . . . . . . . . . . . . . . . . . . . . 35
8.1.8.5 Mode 0 baud rate . . . . . . . . . . . . . . . . . . . . . . 35
8.1.8.6 Mode 2 baud rate . . . . . . . . . . . . . . . . . . . . . . 35
8.1.8.7 Mode 1 and 3 baud rates . . . . . . . . . . . . . . . . 36
8.1.8.8 Baud rates using Timer1 (Debug UART
mode 1 and 3) . . . . . . . . . . . . . . . . . . . . . . . . 36
8.1.8.9 Baud rates using Timer2 (Debug UART
mode 1 and 3) . . . . . . . . . . . . . . . . . . . . . . . . 38
8.2 General purpose IOs configurations . . . . . . . 38
8.2.1 Pad configurations description. . . . . . . . . . . . 40
8.2.1.1 Open-drain. . . . . . . . . . . . . . . . . . . . . . . . . . . 40
8.2.1.2 Quasi Bidirectional. . . . . . . . . . . . . . . . . . . . . 41
8.2.1.3 Input. . . . . . . . . . . . . . . . . . . . . . . . . . . . . . . . 42
8.2.1.4 Push-pull output. . . . . . . . . . . . . . . . . . . . . . . 43
8.2.2 GPIO registers description. . . . . . . . . . . . . . . 44
8.2.2.1 P7CFGA register . . . . . . . . . . . . . . . . . . . . . . 44
8.2.2.2 P7CFGB register . . . . . . . . . . . . . . . . . . . . . . 44
8.2.2.3 P7 register . . . . . . . . . . . . . . . . . . . . . . . . . . . 45
8.2.2.4 P3CFGA register . . . . . . . . . . . . . . . . . . . . . . 45
8.2.2.5 P3CFGB register . . . . . . . . . . . . . . . . . . . . . . 46
8.2.2.6 P3 register . . . . . . . . . . . . . . . . . . . . . . . . . . . 47
8.3 Host interfaces. . . . . . . . . . . . . . . . . . . . . . . . 48
8.3.1 Multi-InterFace (MIF) description. . . . . . . . . . 48
8.3.1.1 MIF register . . . . . . . . . . . . . . . . . . . . . . . . . . 49
8.3.1.2 Configuration modes of the host interface
pins. . . . . . . . . . . . . . . . . . . . . . . . . . . . . . . . . 49
8.3.2 I2C interface. . . . . . . . . . . . . . . . . . . . . . . . . . 50
8.3.2.1 I2C functional description. . . . . . . . . . . . . . . . 50
8.3.2.2 Master transmitter mode . . . . . . . . . . . . . . . . 51
8.3.2.3 Master receiver mode . . . . . . . . . . . . . . . . . . 51
8.3.2.4 Slave receiver mode . . . . . . . . . . . . . . . . . . . 52
8.3.2.5 Slave transmitter mode . . . . . . . . . . . . . . . . . 53
8.3.2.6 I2C wake-up mode . . . . . . . . . . . . . . . . . . . . . 53
8.3.2.7 I2CCON register. . . . . . . . . . . . . . . . . . . . . . . 54
8.3.2.8 I2CSTA register . . . . . . . . . . . . . . . . . . . . . . . 57
8.3.2.9 I2CDAT register . . . . . . . . . . . . . . . . . . . . . . . 64
8.3.2.10 I2CADR register . . . . . . . . . . . . . . . . . . . . . . . 65
8.3.2.11 I2C_wu_control register . . . . . . . . . . . . . . . . . 65
8.3.3 FIFO manager . . . . . . . . . . . . . . . . . . . . . . . . 66
8.3.3.1 FIFO manager functional description. . . . . . . 66
8.3.3.2 RWL register . . . . . . . . . . . . . . . . . . . . . . . . . 67
8.3.3.3 TWL register . . . . . . . . . . . . . . . . . . . . . . . . . 67
8.3.3.4 FIFOFS register . . . . . . . . . . . . . . . . . . . . . . . 68
8.3.3.5 FIFOFF register . . . . . . . . . . . . . . . . . . . . . . . 68
8.3.3.6 SFF register . . . . . . . . . . . . . . . . . . . . . . . . . . 69
8.3.3.7 FIT register. . . . . . . . . . . . . . . . . . . . . . . . . . . 70
8.3.3.8 FITEN register . . . . . . . . . . . . . . . . . . . . . . . . 71
8.3.3.9 FDATA register. . . . . . . . . . . . . . . . . . . . . . . . 72
8.3.3.10 FSIZE register . . . . . . . . . . . . . . . . . . . . . . . . 72
8.3.4 HIGH SPEED UART (HSU) . . . . . . . . . . . . . . 73
8.3.4.1 Mode of operation . . . . . . . . . . . . . . . . . . . . . 75
8.3.4.2 HSU Baud rate generator . . . . . . . . . . . . . . . 75
8.3.4.3 HSU preamble filter . . . . . . . . . . . . . . . . . . . . 75
8.3.4.4 HSU wake-up generator . . . . . . . . . . . . . . . . 76

PN532_C1 All information provided in this document is subject to legal disclaimers. © NXP B.V. 2017. All rights reserved.
Product data sheet
COMPANY PUBLIC Rev. 3.6 — 28 November 2017
115436 220 of 222
continued >>
NXP Semiconductors PN532/C1
Near Field Communication (NFC) controller
8.3.4.5 HSU_STA register . . . . . . . . . . . . . . . . . . . . . 76
8.3.4.6 HSU_CTR register . . . . . . . . . . . . . . . . . . . . . 77
8.3.4.7 HSU_PRE register . . . . . . . . . . . . . . . . . . . . . 78
8.3.4.8 HSU_CNT register . . . . . . . . . . . . . . . . . . . . . 78
8.3.5 Serial Parallel Interface (SPI) . . . . . . . . . . . . . 79
8.3.5.1 Shift register pointer . . . . . . . . . . . . . . . . . . . . 79
8.3.5.2 Protocol . . . . . . . . . . . . . . . . . . . . . . . . . . . . . 80
8.3.5.3 SPI status register read . . . . . . . . . . . . . . . . . 80
8.3.5.4 FIFO manager read access . . . . . . . . . . . . . . 80
8.3.5.5 FIFO manager write access . . . . . . . . . . . . . . 81
8.3.5.6 SPIcontrol register . . . . . . . . . . . . . . . . . . . . . 81
8.3.5.7 SPIstatus register . . . . . . . . . . . . . . . . . . . . . . 83
8.4 Power management . . . . . . . . . . . . . . . . . . . . 84
8.4.1 Low drop-out voltage regulator. . . . . . . . . . . . 85
8.4.1.1 LDO block diagram. . . . . . . . . . . . . . . . . . . . . 85
8.4.1.2 LDO with offset. . . . . . . . . . . . . . . . . . . . . . . . 86
8.4.1.3 LDO without offset . . . . . . . . . . . . . . . . . . . . . 87
8.4.1.4 LDO overcurrent detection . . . . . . . . . . . . . . . 87
8.4.1.5 LDO register . . . . . . . . . . . . . . . . . . . . . . . . . . 88
8.4.2 SVDD switch. . . . . . . . . . . . . . . . . . . . . . . . . . 89
8.5 Power clock and reset controller. . . . . . . . . . . 90
8.5.1 PCR block diagram. . . . . . . . . . . . . . . . . . . . . 90
8.5.2 27.12 MHz crystal oscillator . . . . . . . . . . . . . . 91
8.5.3 Reset modes . . . . . . . . . . . . . . . . . . . . . . . . . 91
8.5.4 Soft-Power-Down mode (SPD). . . . . . . . . . . . 92
8.5.5 Low power modes . . . . . . . . . . . . . . . . . . . . . 92
8.5.6 Remote wake-up from SPD . . . . . . . . . . . . . . 93
8.5.7 PCR extension registers . . . . . . . . . . . . . . . . 93
8.5.8 PCR register description. . . . . . . . . . . . . . . . . 94
8.5.8.1 CFR register . . . . . . . . . . . . . . . . . . . . . . . . . . 94
8.5.8.2 CER register. . . . . . . . . . . . . . . . . . . . . . . . . . 94
8.5.8.3 ILR register. . . . . . . . . . . . . . . . . . . . . . . . . . . 95
8.5.8.4 PCR Control register . . . . . . . . . . . . . . . . . . . 96
8.5.8.5 PCR Status register . . . . . . . . . . . . . . . . . . . . 96
8.5.8.6 PCR Wakeupen register . . . . . . . . . . . . . . . . 97
8.6 Contactless Interface Unit (CIU). . . . . . . . . . . 99
8.6.1 Feature list . . . . . . . . . . . . . . . . . . . . . . . . . . 100
8.6.2 Simplified block diagram. . . . . . . . . . . . . . . . 101
8.6.3 Reader/Writer modes . . . . . . . . . . . . . . . . . . 102
8.6.3.1 ISO/IEC 14443A Reader/Writer . . . . . . . . . . 102
8.6.3.2 FeliCa Reader/Writer . . . . . . . . . . . . . . . . . . 104
8.6.3.3 ISO/IEC 14443B Reader/Writer . . . . . . . . . . 105
8.6.4 ISO/IEC 18092, ECMA 340 NFCIP-1
operating mode. . . . . . . . . . . . . . . . . . . . . . . 106
8.6.4.1 ACTIVE Communication mode. . . . . . . . . . . 107
8.6.4.2 PASSIVE Communication mode. . . . . . . . . . 108
8.6.4.3 NFCIP-1 framing and coding . . . . . . . . . . . . 109
8.6.4.4 NFCIP-1 protocol support. . . . . . . . . . . . . . . 109
8.6.5 Card operating modes . . . . . . . . . . . . . . . . . 110
8.6.5.1 ISO/IEC 14443A/MIFARE card operating
mode. . . . . . . . . . . . . . . . . . . . . . . . . . . . . . . 110
8.6.5.2 FeliCa Card operating mode . . . . . . . . . . . . . 111
8.6.6 Overall CIU block diagram. . . . . . . . . . . . . . . 111
8.6.7 Transmitter control . . . . . . . . . . . . . . . . . . . . . 113
8.6.8 RF level detector . . . . . . . . . . . . . . . . . . . . . . 116
8.6.9 Antenna presence self test . . . . . . . . . . . . . . 117
8.6.9.1 Principle . . . . . . . . . . . . . . . . . . . . . . . . . . . . . 117
8.6.9.2 Antenna presence detector register. . . . . . . . 118
8.6.10 Random generator. . . . . . . . . . . . . . . . . . . . . 119
8.6.11 Data mode detector . . . . . . . . . . . . . . . . . . . 120
8.6.12 Serial data switch. . . . . . . . . . . . . . . . . . . . . 121
8.6.12.1 Serial data switch for driver and loadmod . . 121
8.6.13 NFC-WI/S2C interface support. . . . . . . . . . . 123
8.6.13.1 Signal shape for FeliCa NFC-WI/S2C interface
support. . . . . . . . . . . . . . . . . . . . . . . . . . . . . 124
8.6.13.2 Signal shape for ISO/IEC14443A and MIFARE
NFC-WI/S2C support . . . . . . . . . . . . . . . . . . 125
8.6.13.3 NFC-WI/S2C initiator mode . . . . . . . . . . . . . 126
8.6.14 Hardware support for FeliCa and NFC
polling. . . . . . . . . . . . . . . . . . . . . . . . . . . . . . 126
8.6.14.1 Polling sequence functionality for initiator . . 126
8.6.14.2 Polling sequence functionality for target . . . 127
8.6.14.3 Additional hardware support for FeliCa and
NFC . . . . . . . . . . . . . . . . . . . . . . . . . . . . . . . 127
8.6.15 CRC co-processor . . . . . . . . . . . . . . . . . . . . 128
8.6.16 FIFO buffer. . . . . . . . . . . . . . . . . . . . . . . . . . 128
8.6.16.1 Accessing the FIFO buffer . . . . . . . . . . . . . . 128
8.6.16.2 Controlling the FIFO buffer . . . . . . . . . . . . . 128
8.6.16.3 Status information about the FIFO buffer. . . 129
8.6.17 CIU_timer . . . . . . . . . . . . . . . . . . . . . . . . . . 130
8.6.18 Interrupt request system . . . . . . . . . . . . . . . 131
8.6.18.1 Interrupt sources . . . . . . . . . . . . . . . . . . . . . 131
8.6.19 CIU Power Reduction Modes. . . . . . . . . . . . 132
8.6.19.1 Hard-Power-Down . . . . . . . . . . . . . . . . . . . . 132
8.6.19.2 CIU Power-down . . . . . . . . . . . . . . . . . . . . . 132
8.6.19.3 Transmitter Power-down . . . . . . . . . . . . . . . 133
8.6.20 CIU command set . . . . . . . . . . . . . . . . . . . . 133
8.6.20.1 General description . . . . . . . . . . . . . . . . . . . 133
8.6.20.2 General behavior . . . . . . . . . . . . . . . . . . . . . 133
8.6.20.3 Commands overview . . . . . . . . . . . . . . . . . . 134
8.6.20.4 Idle command . . . . . . . . . . . . . . . . . . . . . . . 134
8.6.20.5 Config command . . . . . . . . . . . . . . . . . . . . . 134
8.6.20.6 Generate RandomID command . . . . . . . . . . 135
8.6.20.7 CalcCRC command . . . . . . . . . . . . . . . . . . . 135
8.6.20.8 Transmit command . . . . . . . . . . . . . . . . . . . 135
8.6.20.9 NoCmdChange command . . . . . . . . . . . . . . 135
8.6.20.10 Receive command . . . . . . . . . . . . . . . . . . . . 136
8.6.20.11 Transceive command. . . . . . . . . . . . . . . . . . 136
8.6.20.12 AutoColl command. . . . . . . . . . . . . . . . . . . . 137
8.6.20.13 MFAuthent command. . . . . . . . . . . . . . . . . . 139
8.6.20.14 SoftReset command . . . . . . . . . . . . . . . . . . 139
8.6.21 CIU tests signals . . . . . . . . . . . . . . . . . . . . . 140

PN532_C1 All information provided in this document is subject to legal disclaimers. © NXP B.V. 2017. All rights reserved.
Product data sheet
COMPANY PUBLIC Rev. 3.6 — 28 November 2017
115436 221 of 222
continued >>
NXP Semiconductors PN532/C1
Near Field Communication (NFC) controller
8.6.21.1 CIU self-test . . . . . . . . . . . . . . . . . . . . . . . . . 140
8.6.21.2 CIU test bus . . . . . . . . . . . . . . . . . . . . . . . . . 141
8.6.21.3 Test signals at pin AUX. . . . . . . . . . . . . . . . . 142
8.6.21.4 PRBS . . . . . . . . . . . . . . . . . . . . . . . . . . . . . . 142
8.6.22 CIU memory map . . . . . . . . . . . . . . . . . . . . . 143
8.6.23 CIU register description . . . . . . . . . . . . . . . . 145
8.6.23.1 CIU register bit behavior. . . . . . . . . . . . . . . . 145
8.6.23.2 CIU_SIC_CLK_en register (6330h) . . . . . . . 145
8.6.23.3 CIU_Command register (D1h or 6331h). . . . 146
8.6.23.4 CIU_CommIEn register (D2h or 6332h) . . . . 147
8.6.23.5 CIU_DivIEn register (D3h or 6333h). . . . . . . 147
8.6.23.6 CIU_CommIrq register (D4h or 6334h). . . . . 148
8.6.23.7 CIU_DivIrq register (D5h or 6335h) . . . . . . . 149
8.6.23.8 CIU_Error register (D6h or 6336h) . . . . . . . . 150
8.6.23.9 CIU_Status1 register (DFh or 6337h) . . . . . . 151
8.6.23.10 CIU_Status2 register (E9h or 6338h) . . . . . . 152
8.6.23.11 CIU_FIFOData register (EAh or 6339h) . . . . 153
8.6.23.12 CIU_FIFOLevel register (EBh or 633Ah) . . . 153
8.6.23.13 CIU_WaterLevel register (ECh or 633Bh) . . 154
8.6.23.14 CIU_Control register (EDh or 633Ch). . . . . . 154
8.6.23.15 CIU_BitFraming register (EEh or 633Dh) . . . 155
8.6.23.16 CIU_Coll register (EFh or 633Eh). . . . . . . . . 156
8.6.23.17 CIU_Mode register (6301h) . . . . . . . . . . . . . 157
8.6.23.18 CIU_TxMode register (6302h) . . . . . . . . . . . 158
8.6.23.19 CIU_RxMode register (6303h) . . . . . . . . . . . 159
8.6.23.20 CIU_TxControl register (6304h) . . . . . . . . . . 160
8.6.23.21 CIU_TxAuto register (6305h) . . . . . . . . . . . . 161
8.6.23.22 CIU_TxSel register (6306h) . . . . . . . . . . . . . 162
8.6.23.23 CIU_RxSel register (6307h) . . . . . . . . . . . . . 163
8.6.23.24 CIU_RxThreshold register (6308h). . . . . . . . 164
8.6.23.25 CIU_Demod register (6309h) . . . . . . . . . . . . 164
8.6.23.26 CIU_FelNFC1 register (630Ah) . . . . . . . . . . 165
8.6.23.27 CIU_FelNFC2 register (630Bh) . . . . . . . . . . 166
8.6.23.28 CIU_MifNFC register (630Ch) . . . . . . . . . . . 167
8.6.23.29 CIU_ManualRCV register (630Dh) . . . . . . . . 168
8.6.23.30 CIU_TypeB register (630Eh) . . . . . . . . . . . . 170
8.6.23.31 CIU_CRCResultMSB register (6311h) . . . . . 171
8.6.23.32 CIU_CRCResultLSB register (6312h) . . . . . 171
8.6.23.33 CIU_GsNOff register (6313h) . . . . . . . . . . . . 172
8.6.23.34 CIU_ModWidth register (6314h). . . . . . . . . . 173
8.6.23.35 CIU_TxBitPhase register (6315h). . . . . . . . . 174
8.6.23.36 CIU_RFCfg register (6316h) . . . . . . . . . . . . 175
8.6.23.37 CIU_GsNOn register (6317h) . . . . . . . . . . . . 176
8.6.23.38 CIU_CWGsP register (6318h) . . . . . . . . . . . 177
8.6.23.39 CIU_ModGsP register (6319h) . . . . . . . . . . . 177
8.6.23.40 CIU_TMode register (631Ah) . . . . . . . . . . . . 178
8.6.23.41 CIU_TPrescaler register (631Bh) . . . . . . . . . 179
8.6.23.42 CIU_TReload_hi register (631Ch) . . . . . . . . 179
8.6.23.43 CIU_TReloadVal_lo register (631Dh) . . . . . . 180
8.6.23.44 CIU_TCounterVal_hi register (631Eh) . . . . . 180
8.6.23.45 Register CIU_TCounterVal_lo (631Fh). . . . . 180
8.6.23.46 CIU_TestSel1 register (6321h). . . . . . . . . . . 181
8.6.23.47 CIU_TestSel2 register (6322h). . . . . . . . . . . 182
8.6.23.48 CIU_TestPinEn register (6323h) . . . . . . . . . 182
8.6.23.49 CIU_TestPinValue register (6324h) . . . . . . . 183
8.6.23.50 CIU_TestBus register (6325h) . . . . . . . . . . . 183
8.6.23.51 CIU_AutoTest register (6326h) . . . . . . . . . . 184
8.6.23.52 CIU_Version register (6327h) . . . . . . . . . . . 184
8.6.23.53 CIU_AnalogTest register (6328h). . . . . . . . . 185
8.6.23.54 CIU_TestDAC1 register (6329h) . . . . . . . . . 187
8.6.23.55 CIU_TestDAC2 register (632Ah) . . . . . . . . . 187
8.6.23.56 CIU_TestADC register (632Bh) . . . . . . . . . . 187
8.6.23.57 CIU_RFlevelDet register (632Fh) . . . . . . . . 188
8.7 Registers map . . . . . . . . . . . . . . . . . . . . . . . 188
8.7.1 Standard registers . . . . . . . . . . . . . . . . . . . . 189
8.7.2 SFR registers . . . . . . . . . . . . . . . . . . . . . . . . 191
9 Limiting values . . . . . . . . . . . . . . . . . . . . . . . 194
10 Recommended operating conditions . . . . . 194
11 Thermal characteristics . . . . . . . . . . . . . . . . 194
12 Characteristics . . . . . . . . . . . . . . . . . . . . . . . 195
12.1 Power management characteristics. . . . . . . 195
12.2 Overcurrent detection . . . . . . . . . . . . . . . . . 195
12.3 Current consumption characteristics . . . . . . 196
12.4 Antenna presence self test thresholds. . . . . 197
12.5 Typical 27.12 MHz Crystal requirements . . . 197
12.6 Pin characteristics for 27.12 MHz XTAL
Oscillator (OSCIN, OSCOUT) . . . . . . . . . . . 198
12.7 RSTPD_N input pin characteristics . . . . . . . 198
12.8 Input pin characteristics for I0 and I1. . . . . . 199
12.9 RSTOUT_N output pin characteristics. . . . . 199
12.10 Input/output characteristics for pin P70_IRQ 200
12.11 Input/output pin characteristics for P30 /
UART_RX, P31 / UART_TX, P32_INT0,
P33_INT1. . . . . . . . . . . . . . . . . . . . . . . . . . . 201
12.12 Input/output pin characteristics for P34 /
SIC_CLK . . . . . . . . . . . . . . . . . . . . . . . . . . . 202
12.13 Input/output pin characteristics for P35 . . . . 202
12.14 Input pin characteristics for NSS / P50_SCL /
HSU_RX . . . . . . . . . . . . . . . . . . . . . . . . . . . 203
12.15 Input/output pin characteristics for MOSI / SDA /
HSU_TX. . . . . . . . . . . . . . . . . . . . . . . . . . . . 204
12.16 Input/output pin characteristics for MISO / P71
and SCK / P72 . . . . . . . . . . . . . . . . . . . . . . . 205
12.17 Input pin characteristics for SIGIN . . . . . . . . 205
12.18 Output pin characteristics for SIGOUT . . . . 206
12.19 Output pin characteristics for LOADMOD . . 206
12.20 Input pin characteristics for RX . . . . . . . . . . 207
12.21 Output pin characteristics for AUX1/AUX2 . 208
12.22 Output pin characteristics for TX1/TX2 . . . . 208
12.23 Timing for Reset and Hard-Power-Down . . . 209
12.24 Timing for the SPI compatible interface . . . . 210

NXP Semiconductors PN532/C1
Near Field Communication (NFC) controller
© NXP B.V. 2017. All rights reserved.
For more information, please visit: http://www.nxp.com
For sales office addresses, please send an email to: salesaddresses@nxp.com
Date of release: 28 November 2017
115436
Please be aware that important notices concerning this document and the product(s)
described herein, have been included in section ‘Legal information’.
12.25 Timing for the I2C interface. . . . . . . . . . . . . . 211
13 Application information. . . . . . . . . . . . . . . . . 212
14 Package outline . . . . . . . . . . . . . . . . . . . . . . . 213
15 Abbreviations. . . . . . . . . . . . . . . . . . . . . . . . . 214
16 Revision history. . . . . . . . . . . . . . . . . . . . . . . 215
17 Legal information. . . . . . . . . . . . . . . . . . . . . . 216
17.1 Data sheet status . . . . . . . . . . . . . . . . . . . . . 216
17.2 Definitions. . . . . . . . . . . . . . . . . . . . . . . . . . . 216
17.3 Disclaimers . . . . . . . . . . . . . . . . . . . . . . . . . . 216
17.4 Licenses . . . . . . . . . . . . . . . . . . . . . . . . . . . . 217
17.5 Trademarks. . . . . . . . . . . . . . . . . . . . . . . . . . 217
18 Contact information. . . . . . . . . . . . . . . . . . . . 217
19 Tables . . . . . . . . . . . . . . . . . . . . . . . . . . . . . . . 218
20 Figures . . . . . . . . . . . . . . . . . . . . . . . . . . . . . . 222
21 Contents . . . . . . . . . . . . . . . . . . . . . . . . . . . . . 223
Products related to this Datasheet
IC RFID RDR/TRAN 13.56MZ 40HVQFN
IC RFID RDR/TRAN 13.56MZ 40HVQFN
GROVE NFC
NFC SHIELD V2.0
NFC MODULE FOR ARDUINO
IC RFID RDR/TRAN 13.56MZ 40HVQFN
XADOW NFC
XADOW NFC V2